





所属成套资源:高考化学一轮复习基础知识讲义专题 (2份打包,原卷版+解析版)
高考化学一轮复习基础知识讲义专题三考点三 化学与STSE(2份打包,原卷版+解析版)
展开
这是一份高考化学一轮复习基础知识讲义专题三考点三 化学与STSE(2份打包,原卷版+解析版),文件包含高考化学一轮复习基础知识讲义专题三考点三化学与STSE解析版doc、高考化学一轮复习基础知识讲义专题三考点三化学与STSE学生版doc等2份试卷配套教学资源,其中试卷共17页, 欢迎下载使用。
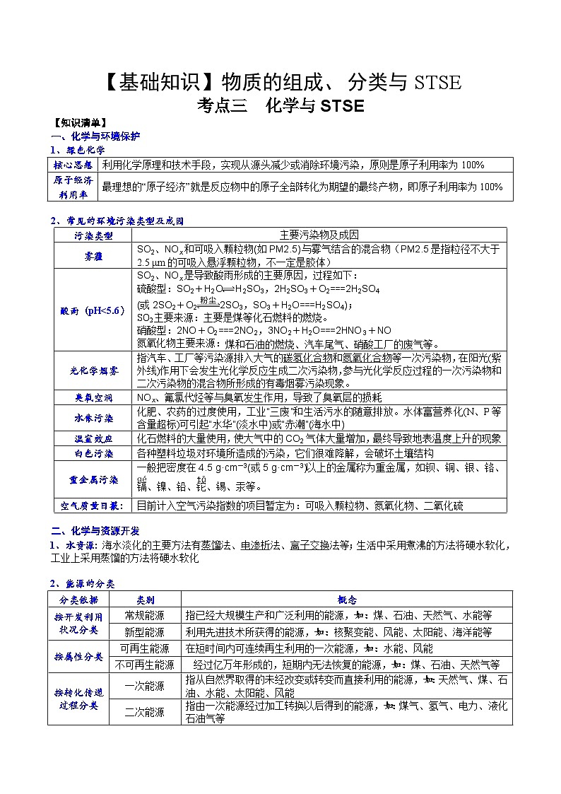
【知识清单】
一、化学与环境保护
1、绿色化学
2、常见的环境污染类型及成因
二、化学与资源开发
1、水资源:海水淡化的主要方法有蒸馏法、电渗析法、离子交换法等;生活中采用煮沸的方法将硬水软化,工业上采用蒸馏的方法将硬水软化
2、能源的分类
3、煤和石油的综合利用
三、化学与常见材料
1、金属材料:金属材料可分为纯金属和合金。
①合金:由两种或两种以上的金属(或金属与非金属)熔合而成的具有金属特性的物质。合金具有不同于各成分金属的物理、化学性能或机械性能。合金的熔点比各成分金属低,合金的硬度比各成分金属大。
= 2 \* GB3 \* MERGEFORMAT ②黑色金属材料——钢铁,钢是用量最大,用途最广的合金。
= 3 \* GB3 \* MERGEFORMAT ③青铜是我国使用最早的合金。
2、有机高分子材料:分为天然有机高分子化合物(如:淀粉、纤维素、蛋白质、天然橡胶等)和合成有机高分子化合物(如:聚乙烯、聚氯乙烯等)。
= 1 \* GB3 \* MERGEFORMAT ①塑料:
【微点拨】
(1)聚乙烯可以作食品包装袋,聚氯乙烯不行。
(2)高分子化合物都属于混合物,无固定熔沸点。
(3)光导纤维、碳纤维、石墨烯不是有机高分子材料。
= 2 \* GB3 \* MERGEFORMAT ②纤维:指凡具备或可以保持长度大于本身直径100倍的均匀线条或丝状的线型高分子材料
= 3 \* GB3 \* MERGEFORMAT ③橡胶:
【微点拨】
(1)橡胶的硫化:将线型结构的橡胶与硫等硫化剂混合后加热,硫化剂将聚合物中的双键打开,以二硫键(—S—S—)等把线型结构连接为网状结构,得到既有弹性又有强度的顺丁橡胶。
(2)天然橡胶(聚异戊二烯)含有 ,易发生加成反应和氧化反应(老化)。强氧化剂、卤素单质、有机溶剂等都易腐蚀橡胶。
3、无机非金属材料
= 1 \* GB3 \* MERGEFORMAT ①传统无机非金属材料
= 2 \* GB3 \* MERGEFORMAT ②新型无机非金属材料
(1)高温结构陶瓷:如SiC、Si3N4、或某些金属氧化物如Al2O3在高温下烧结而成。可用于火箭发动机、汽车发动机和高温电极材料等。
(2)压电陶瓷:主要有钛酸盐和锆酸盐。可用于滤波器、扬声器、超声波探伤器等。
(3)透明陶瓷:主要有氧化铝、氧化钇等和AlN、CaF2等。可用于高压钠灯、激光器和高温探测窗等。
(4)碳纳米材料
四、化学与健康
1、合理摄入必须元素
2、提供能源和营养的食物
①糖类(C、H、O)——葡萄糖、果糖、蔗糖、麦芽糖、淀粉、纤维素
糖类按照水解的发生情况及结构特点分为:单糖(不能水解成单糖的糖)、二糖和多糖,常见单糖是 和 (最甜的糖),常见的二糖是 和 ,常见的多糖是 和 (都属于天然高分子化合物),能水解的只有二糖和多糖,具有还原性的是 和 。
b.蔗糖是二糖,相对分子质量较小,不是高分子化合物。
c.纤维素在人体内不能水解,人体内无纤维素酶,所以纤维素不能作为人类的营养物质。
②油脂(C、H、O)
a.油脂属于酯类,是高级脂肪酸和甘油生成的酯。包括:油和脂肪。脂肪:由饱和的高级脂肪酸甘油酯组成(动物油);油:由不饱和的高级脂肪酸甘油酯组成(植物油)。天然油脂都是混合物,相对分子量很大,但不是高分子化合物;油脂属于烃的含氧衍生物,含有C、H、O三种元素。
b.油脂含有酯基,能和氢氧化钠发生反应生成高级脂肪酸钠,高级脂肪酸钠是肥皂的主要成分,所以能制取肥皂(皂化反应);油脂含有酯基能酸性水解生成高级脂肪酸和甘油,所以能制取甘油。
c.花生油、大豆油、芝麻油、菜籽油均为植物油,猪油、羊油、牛油均为动物油,植物油饱和度较小,不是饱和酯类;脂在碱性条件下水解产物为饱和高级脂肪酸钠和甘油,而油的水解产物为不饱和高级脂肪酸和甘油。
= 3 \* GB3 \* MERGEFORMAT ③蛋白质(C、H、O、N等)
a.天然蛋白质水解生成α-氨基酸。氨基酸中含有氨基(-NH2)和羧基(-COOH)。它们之间可以脱水生成肽键。氨基酸是构成蛋白质的物质基础,氨基酸分子的种类和排列顺序决定了蛋白质分子的种类及相对分子质量的大小,蛋白质的一级结构决定了蛋白质的生物活性,蛋白质是天然高分子化合物。
b.蛋白质水解的最终产物是 。
五、化学与生活中的常用物质
1、无机盐净水剂: 盐和 盐,其原理均是无机盐电离出的金属阳离子水解形成氢氧化铁胶体、氢氧化铝胶体吸附水中的悬浮颗粒并一起沉降下来;Na2FeO4、K2FeO4是强氧化剂,能消毒杀菌,还原产生的Fe3+水解生成氢氧化铁胶体可吸附水中的悬浮杂质,是新型净水剂。
2、常见的消毒剂
①含氯消毒剂:是指溶于水产生具有杀灭微生物活性的次氯酸的消毒剂,其有效成分常以有效氯表示。包括:氯气、二氧化氯、漂白粉(氯化钙与次氯酸钙的混合物)、次氯酸钠(84消毒液)、次氯酸钙(漂粉精)。
②过氧化物:过氧化氢(H2O2)、过氧乙酸(CH3COOOH)。
= 3 \* GB3 \* MERGEFORMAT ③其他:臭氧、SO2、KMnO4、75%的酒精、苯酚。
(3)漂白剂:漂白粉、次氯酸钠、SO2、过氧化氢、过氧化钠、臭氧、活性炭。
(4)干燥剂:浓硫酸(不能干燥NH3、H2S、HI)、生石灰(也可作食品干燥剂)、无水氯化钙(不能干燥氨气)、硅胶可作(袋装食品)干燥剂、P2O5(不能作食品干燥剂)。
(5)食品干燥剂:具有吸水性,且吸水后仍然是无毒无害的固体状物质(生石灰或硅胶)。
(6)抗酸药:作用是“中和”胃液中的HCl,缓解胃部不适,其主要成分是能与HCl“中和”的化学物质,如氢氧化铝、碳酸氢钠、碳酸镁、氢氧化镁等。
(7)医学造影剂:医学上常用作胃肠和消化道造影剂的物质是难溶于胃酸的硫酸钡(又称为“钡餐”)。
【真题演练】
1、(2023·全国甲卷)化学与生活密切相关,下列说法正确的是( )
A.苯甲酸钠可作为食品防腐剂是由于其具有酸性
B.豆浆能产生丁达尔效应是由于胶体粒子对光线的散射
C.SO2可用于丝织品漂白是由于其能氧化丝织品中有色成分
D.维生素C可用作水果罐头的抗氧化剂是由于其难以被氧化
2、(2023·辽宁卷)科技是第一生产力,我国科学家在诸多领域取得新突破,下列说法错误的是( )
A.利用CO2合成了脂肪酸:实现了无机小分子向有机高分子的转变
B.发现了月壤中的“嫦娥石[(Ca8Y)Fe(PO4)7]”:其成分属于无机盐
C.研制了高效率钙钛矿太阳能电池,其能量转化形式:太阳能→电能
D.革新了海水原位电解制氢工艺:其关键材料多孔聚四氟乙烯耐腐蚀
3、(2023·湖南卷)中华文化源远流长,化学与文化传承密不可分。下列说法错误的是( )
A.青铜器“四羊方尊”的主要材质为合金
B.长沙走马楼出土的竹木简牍主要成分是纤维素
C.蔡伦采用碱液蒸煮制浆法造纸,该过程不涉及化学变化
D.铜官窑彩瓷是以黏土为主要原料,经高温烧结而成
4、(2022·全国甲卷)化学与生活密切相关。下列叙述正确的是( )
A.漂白粉与盐酸可混合使用以提高消毒效果 B.温室气体是形成酸雨的主要物质
C.棉花、麻和蚕丝均为碳水化合物 D.干冰可用在舞台上制造“云雾”
5、(2022·广东卷)北京冬奥会成功举办、神舟十三号顺利往返、“天宫课堂”如期开讲及“华龙一号”核电海外投产等,均展示了我国科技发展的巨大成就。下列相关叙述正确的是( )
A.冬奥会“飞扬”火炬所用的燃料H2为氧化性气体
B.飞船返回舱表层材料中的玻璃纤维属于天然有机高分子
C.乙酸钠过饱和溶液析出晶体并放热过程仅涉及化学变化
D.核电站反应堆所用铀棒中含有的与互为同位素
6、(2022·湖北卷)化学物质与生命过程密切相关,下列说法错误的是( )
A.维生素C可以还原活性氧自由基B.蛋白质只能由蛋白酶催化水解
C.淀粉可用CO2为原料人工合成D.核酸可视为核苷酸的聚合产物
7、(2022·辽宁卷)北京冬奥会备受世界瞩目。下列说法错误的是( )
A.冰壶主材料花岗岩属于无机非金属材料
B.火炬“飞扬”使用的碳纤维属于有机高分子材料
C.冬奥会“同心”金属奖牌属于合金材料
D.短道速滑服使用的超高分子量聚乙烯属于有机高分子材料
8、(2022·江苏卷)我国为人类科技发展作出巨大贡献。下列成果研究的物质属于蛋白质的是( )
A.陶瓷烧制B.黑火药C.造纸术D.合成结晶牛胰岛素
9、(2022·湖南卷)化学促进了科技进步和社会发展,下列叙述中没有涉及化学变化的是( )
A.《神农本草经》中记载的“石胆能化铁为铜” B.利用“侯氏联合制碱法”制备纯碱
C.科学家成功将CO2转化为淀粉或葡萄糖 D.北京冬奥会场馆使用CO2跨临界直冷制冰
10、(2022·广东卷)中华文明源远流长,在世界文明中独树一帜,汉字居功至伟。随着时代发展,汉字被不断赋予新的文化内涵,其载体也发生相应变化。下列汉字载体主要由合金材料制成的是( )
11、(2022·全国乙卷)生活中处处有化学,下列叙述正确的是( )
A.HB铅笔芯的成分为二氧化铅B.碳酸氢钠可做食品膨松剂
C.青铜和黄铜是不同结构的单质铜D.焰火中红色来源于钠盐灼烧
12、(2022·天津卷)近年我国在科技领域不断取得新成就。对相关成就所涉及的化学知识理解错误的是( )
A.我国科学家实现了从二氧化碳到淀粉的人工合成,淀粉是一种单糖
B.中国“深海一号”平台成功实现从深海中开采石油和天然气,石油和天然气都是混合物
C.我国实现了高性能纤维锂离子电池的规模化制备,锂离子电池放电时将化学能转化为电能
D.以硅树脂为基体的自供电软机器人成功挑战马里亚纳海沟,硅树脂是一种高分子材料
13、(2022·重庆卷)“逐梦苍穹之上,拥抱星辰大海”,航天科技的发展与化学密切相关。下列选项正确的是( )
A.“北斗三号”导航卫星搭载计时铷原子钟,铷是第ⅠA族元素
B.“嫦娥五号”探测器配置砷化镓太阳能电池,太阳能电池将化学能直接转化为电能
C.“祝融号”火星车利用正十一烷储能,正十一烷属于不饱和烃
D.“神舟十三号”航天员使用塑料航天面窗,塑料属于无机非金属材料
14、(2021·全国甲卷)化学与人体健康及环境保护息息相关。下列叙述正确的是( )
A.食品加工时不可添加任何防腐剂 B.掩埋废旧电池不会造成环境污染
C.天然气不完全燃烧会产生有毒气体 D.使用含磷洗涤剂不会造成水体污染
15、(2021·全国乙卷)我国提出争取在2030年前实现碳达峰,2060年实现碳中和,这对于改善环境,实现绿色发展至关重要。碳中和是指CO2的排放总量和减少总量相当。下列措施中能促进碳中和最直接有效的是( )
A.将重质油裂解为轻质油作为燃料 B.大规模开采可燃冰作新能源
C.通过清洁煤技术减少煤燃烧污染 D.研发催化剂将CO2还原为甲醇
16、(2021·湖北卷)“碳中和”有利于全球气候改善。下列有关CO2的说法错误的是( )
A.CO2是V形的极性分子 B.CO2可催化还原为甲酸
C.CO2晶体可用于人工降雨 D.CO2是侯氏制碱法的原料之一
17、(2021·河北卷)高分子材料在生产生活中应用广泛。下列说法错误的是( )
A.芦苇可用于制造黏胶纤维,其主要成分为纤维素
B.聚氯乙烯通过加聚反应制得,可用于制作不粘锅的耐热涂层
C.淀粉是相对分子质量可达几十万的天然高分子物质 D.大豆蛋白纤维是一种可降解材料
18、(2021·天津卷)最理想的“原子经济性反应”是指反应物的原子全部转化为期望的最终产物的反应。下列属于最理想的“原子经济性反应”的是( )
A.用电石与水制备乙炔的反应
B.用溴乙烷与NaOH的乙醇溶液共热制备乙烯的反应
C.用苯酚稀溶液与饱和溴水制备2,4,6-三溴苯酚的反应
D.用乙烯与氧气在Ag催化下制备环氧乙烷()的反应
19、(2021·湖南卷)下列有关湘江流域的治理和生态修复的措施中,没有涉及化学变化的是( )
A.定期清淤,疏通河道 B.化工企业“三废”处理后,达标排放
C.利用微生物降解水域中的有毒有害物质 D.河道中的垃圾回收分类后,进行无害化处理
20、(2021·山东卷)有利于实现“碳达峰、碳中和”的是( )
A.风能发电B.粮食酿酒C.燃煤脱硫D.石油裂化
21、(2021·浙江卷)下列说法不正确的是( )
A.应避免铵态氮肥与草木灰混合施用 B.工业上可用离子交换法提高海带中碘的提取率
C.电解饱和食盐水可以得到金属钠和氯气 D.将生铁进一步炼制减少含碳量,能得到耐腐蚀的钢
22、(2021·广东卷)今年五一假期,人文考古游持续成为热点。很多珍贵文物都记载着中华文明的灿烂成就,具有深邃的文化寓意和极高的学术价值。下列国宝级文物主要由合金材料制成的是( )
23、(2019天津卷) 化学在人类社会发展中发挥着重要作用,下列事实不涉及化学反应的是( )
A.利用废弃的秸秆生产生物质燃料乙醇 B.利用石油生产塑料、化纤等高分子材料
C.利用基本的化学原料生产化学合成药物 D.利用反渗透膜从海水中分离出淡水
24、(2019新课标Ⅰ卷)陶瓷是火与土的结晶,是中华文明的象征之一,其形成、性质与化学有着密切的关系。下列说法错误的是( )
A.“雨过天晴云破处”所描述的瓷器青色,来自氧化铁
B.闻名世界的秦兵马俑是陶制品,由黏土经高温烧结而成
C.陶瓷是应用较早的人造材料,主要化学成分是硅酸盐
D.陶瓷化学性质稳定,具有耐酸碱侵蚀、抗氧化等优点
25、(2019新课标Ⅱ卷)“春蚕到死丝方尽,蜡炬成灰泪始干”是唐代诗人李商隐的著名诗句,下列关于该诗句中所涉及物质的说法错误的是( )
A.蚕丝的主要成分是蛋白质 B.蚕丝属于天然高分子材料
C.“蜡炬成灰”过程中发生了氧化反应 D.古代的蜡是高级脂肪酸酯,属于高分子聚合物核心思想
利用化学原理和技术手段,实现从源头减少或消除环境污染,原则是原子利用率为100%
原子经济利用率
最理想的“原子经济”就是反应物中的原子全部转化为期望的最终产物,即原子利用率为100%
污染类型
主要污染物及成因
雾霾
SO2、NOx和可吸入颗粒物(如PM2.5)与雾气结合的混合物(PM2.5是指粒径不大于2.5 μm的可吸入悬浮颗粒物,不一定是胶体)
酸雨(pH
相关试卷
这是一份高考化学一轮复习基础知识讲义专题三考点五 离子检验与推断(2份打包,原卷版+解析版),文件包含高考化学一轮复习基础知识讲义专题三考点五离子检验与推断解析版doc、高考化学一轮复习基础知识讲义专题三考点五离子检验与推断学生版doc等2份试卷配套教学资源,其中试卷共13页, 欢迎下载使用。
这是一份高考化学一轮复习基础知识讲义专题三考点四 离子共存(2份打包,原卷版+解析版),文件包含高考化学一轮复习基础知识讲义专题三考点四离子共存学生版doc、高考化学一轮复习基础知识讲义专题三考点四离子共存解析版doc等2份试卷配套教学资源,其中试卷共10页, 欢迎下载使用。
这是一份高考化学一轮复习基础知识讲义专题三考点四 氧化还原反应的计算(2份打包,原卷版+解析版),文件包含高考化学一轮复习基础知识讲义专题三考点四氧化还原反应的计算学生版doc、高考化学一轮复习基础知识讲义专题三考点四氧化还原反应的计算解析版doc等2份试卷配套教学资源,其中试卷共10页, 欢迎下载使用。
