

所属成套资源:统编版(2024)五年级语文上册精品教案
语文五年级上册珍珠鸟教学设计
展开这是一份语文五年级上册珍珠鸟教学设计,共4页。教案主要包含了核心素养目标,课前解析,教学目标,课前准备,课时安排,教学过程,板书设计,教学反思等内容,欢迎下载使用。
文化自信:热爱国家通用语言文字,感受语言文字及作品的独特价值。
语言运用:正确、流利、有感情地朗读课文,能梳理珍珠鸟与作者之间情感变化的线索。
思维能力:能借助关键语句,体会作者和珍珠鸟之间的情意。
审美创造:理解课文最后一句话的含义,领悟信赖是人与动物和谐相处的基础,激发学生爱护动物、善待生命的情感。
【课前解析】
关注文本:这篇课文,作者以细腻亲切的语言写出了珍珠鸟由怕人到信赖人的情感变化过程,表现了作者与珍珠鸟之间的情谊,表达了“信赖,往往创造出美好的境界”的感受。
关注结构:课文按照时间的顺序展开叙述,可分为两个部分。第一部分(第1—4自然段):写作者为刚来家的一对珍珠鸟精心布置了一个幽静安全的住处,开篇的“真好!朋友送我一对珍珠鸟”奠定了全文的轻松基调。第二部分(第5—14自然段):写小珍珠鸟与作者由疏远到亲近的情感变化过程,这也是文章的重点部分。
关注描写:课文语言生动,很多地方写出了珍珠鸟的可爱,把作者与珍珠鸟的情感交融描绘得微妙细腻,作者对珍珠鸟的喜爱之情体现在字里行间。
【教学目标】
1.认识“蔓、幽”等12个生字,读准多音字“待”。
2.能借助关键语句,体会作者和珍珠鸟之间的情意。
3.能梳理珍珠鸟与作者之间情感变化的线索。(重难点)
【课前准备】多媒体课件
【课时安排】1课时
【教学过程】
一、回顾方法,揭示课题
1.回顾之前学过的三篇课文,作者都是通过描写什么来表达情感的?
预设:《白鹭》是通过对白鹭的描摹,表达了作者对白鹭的喜爱和赞美之情。《落花生》一课是作者借助落花生的特点来表达要做有用的人的人生感悟。《桂花雨》一课作者通过回忆童年时和桂花有关的事情来表达对故乡的怀念。
引导:这就是借助具体的事物来抒发自己的感情,这节课我们来看看本课的作者想要借助珍珠鸟表达什么感情,让我们一起走进课文《珍珠鸟》。(板书:4* 珍珠鸟)
2.出示珍珠鸟的图片,简单介绍珍珠鸟。(出示课件3)
3.介绍作者。(出示课件4)
二、初读课文,学习生字
1.自由读课文,注意读准字音,读通句子,难读的地方多读几遍。(出示课件5)
2.交流识字方法,重点指导“雏”“睑”“眸”。(出示课件6、7)
3.学习多音字“待”。(出示课件8)
三、整体感知,把握课文内容
1.默读课文,说说这篇文章写了什么。(出示课件9)
预设1:课文写了作者和小珍珠鸟相处的经历,写出了小珍珠鸟由怕人到渐渐和作者熟悉、亲近的过程。(板书:怕人 熟悉、亲近)
预设2:重点描写了小珍珠鸟的可爱。
预设3:课文写了作者和小珍珠鸟之间美好的情意。(出示课件10)
预设4:课文写了作者从和小珍珠鸟的相处中获得的人生感悟——“信赖,往往创造出美好的境界”。
2.自读课本上的学习提示,说说学习本课需要弄清哪些问题。(出示课件11)
问题一:“我”是怎样逐渐得到珍珠鸟的信赖的?
问题二:课文中很多地方写了珍珠鸟的可爱,找出这样的语句,体会“我”和珍珠鸟之间的情意。
四、合作探究,感悟变化,体会情意
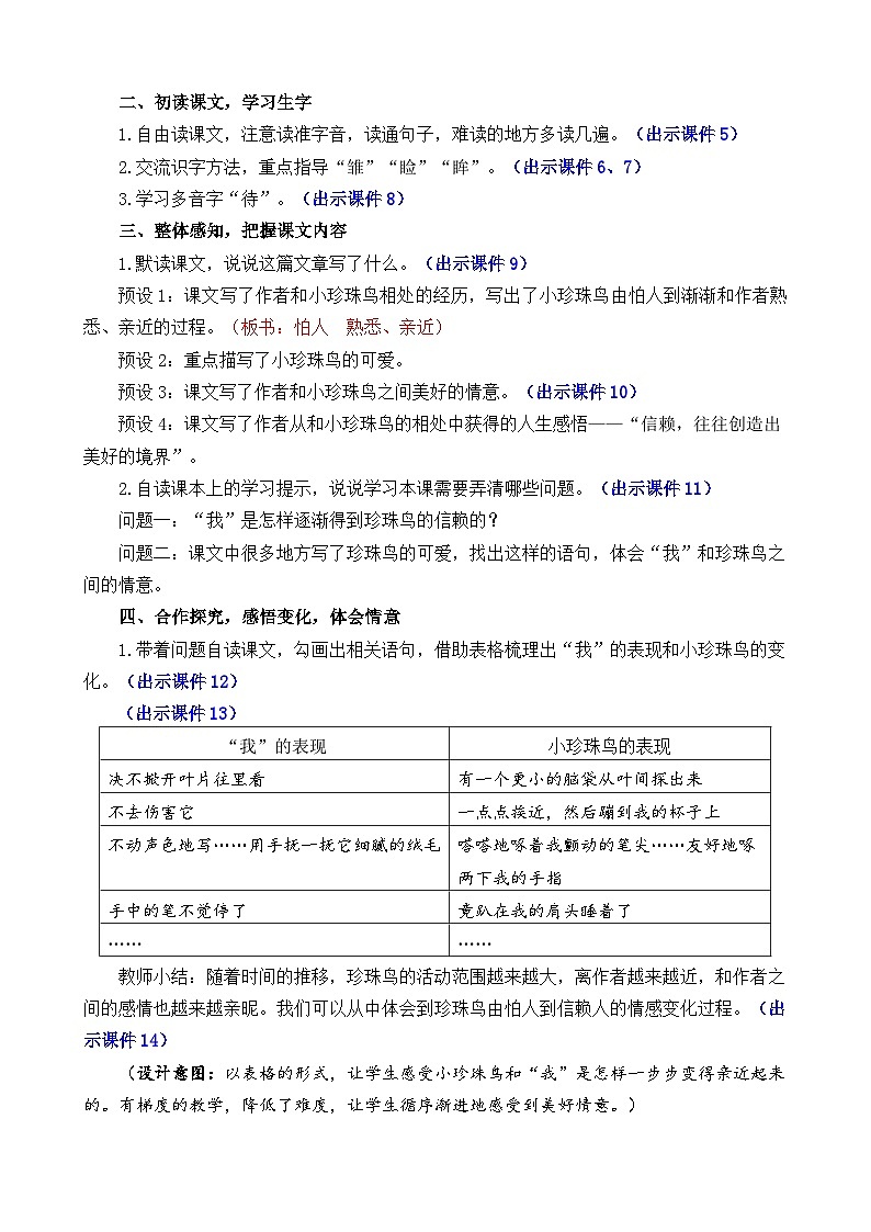
1.带着问题自读课文,勾画出相关语句,借助表格梳理出“我”的表现和小珍珠鸟的变化。(出示课件12)
(出示课件13)
教师小结:随着时间的推移,珍珠鸟的活动范围越来越大,离作者越来越近,和作者之间的感情也越来越亲昵。我们可以从中体会到珍珠鸟由怕人到信赖人的情感变化过程。(出示课件14)
(设计意图:以表格的形式,让学生感受小珍珠鸟和“我”是怎样一步步变得亲近起来的。有梯度的教学,降低了难度,让学生循序渐进地感受到美好情意。)
2.课文中的哪些语句描写了小珍珠鸟的可爱?你从中体会到“我”和小珍珠鸟之间怎样的情意?默读课文,勾画出相关语句,在小组内交流感受。(出示课件15)
预设1:从“哟,雏儿!正是这小家伙!”“只是后背还没生出珍珠似的圆圆的白点。它好肥,整个身子好像一个蓬松的球儿”中可以感受到作者对小珍珠鸟的喜爱。(出示课件16)
预设2:“只是后背还没生出珍珠似的圆圆的白点。它好肥,整个身子好像一个蓬松的球儿”运用了比喻的修辞手法,写出了小珍珠鸟漂亮和可爱。
预设3:“起先,这小家伙只在笼子四周活动,随后就在屋里飞来飞去,一会儿落在柜顶上,一会儿神气十足地站在书架上,啄着书脊上那些大文豪的名字,一会儿把灯绳撞得来回摇动,跟着逃到画框上去了。”“神气十足”“啄着书脊上那些大文豪的名字”写出了小珍珠鸟的可爱。从这些活灵活现的动作和幽默的描写中,我看出是作者的“放纵”才让小珍珠鸟如此活泼好动、无拘无束。(出示课件17)
预设4:也看出了小珍珠鸟渐渐胆大。
预设5:从“我不动声色地写,默默享受着这小家伙亲近的情意”中可以看出小珍珠鸟开始亲近“我”。(出示课件18)
预设6:从“这小家伙竟趴在我的肩头睡着了”可以看出小珍珠鸟完全信赖“我”。(出示课件19)
追问:“小家伙”一词在上面这些句子中出现了4次,你从中体会到了什么?(出示课件20)
预设:作者描写小珍珠鸟时,4次用了“小家伙”这个词,我觉得作者就像父亲称呼自己的小儿女一样称呼小珍珠鸟,可见对它有多么喜爱了。
(设计意图:通过让学生找出小珍珠鸟的可爱,进一步感受作者描写的细致,从而明白作者借助小珍珠鸟想要表达的情感。)
3.文章的结尾,作者说“我笔尖一动,流泻下一时的感受”,你认为作者是忽然产生了这种感受吗?你怎么理解作者的这种感受?(出示课件21)
预设1:作者说的“一时的感受”实际上是几个月来和小珍珠鸟朝夕相处后的情感迸发,“流泻”一词真切地表达了这句话是作者自然而然的感情流露。(出示课件22)
预设2:信赖是人和动物、人和人之间友好相处的基础,因为信赖而产生爱、温暖、包容,所以作者说“信赖,往往创造出美好的境界”。(板书:信赖 美好的境界)
五、课堂小结,布置作业
1.结构梳理、主题概括。(出示课件23、24)
2.课堂小结:这节课我们结合学习提示了解了课文内容,知道了“我”和珍珠鸟逐步信赖的过程,还体会到了“我”和珍珠鸟之间的深厚情意。(出示课件25)
3.课堂演练。(出示课件26)
4.布置作业:阅读冯骥才的其他作品。(出示课件27)
【板书设计】
【教学反思】
我在本课教学中让学生在读中感悟作者的思想感情及写作方法,引导学生体会珍珠鸟在“我”的呵护下由怕人到信赖人的变化过程,从而感受人与鸟的和谐美好的画面,进而实现本单元的人文主题“一花一鸟总关情”。
在课堂教学中,我根据课文的特点,采用循序渐进的方法,一步一步引导学生理解小珍珠鸟对人的情感的变化。先是从表格入手,让学生整体感知小珍珠鸟是怎样一点一点变化的,让学生横向、纵向观察内容并感悟,从而理解是由于作者的呵护,小珍珠鸟的胆子越来越大,最后竟然在作者的肩头睡着了。这种阶梯式的教学设计,符合学生的认知规律,从而自然而然地揭示“信赖,往往创造出美好的境界”这一主旨,效果较好。
“我”的表现
小珍珠鸟的表现
决不掀开叶片往里看
有一个更小的脑袋从叶间探出来
不去伤害它
一点点挨近,然后蹦到我的杯子上
不动声色地写……用手抚一抚它细腻的绒毛
嗒嗒地啄着我颤动的笔尖……友好地啄两下我的手指
手中的笔不觉停了
竟趴在我的肩头睡着了
……
……
相关教案
这是一份小学语文统编版(2024)五年级上册珍珠鸟教案,共7页。教案主要包含了核心素养目标,课前解析,教学目标,教学重点,教学难点,课前准备,课时安排,教学过程等内容,欢迎下载使用。
这是一份统编版(2024)五年级上册小岛教案,共3页。教案主要包含了核心素养目标,课前解析,教学目标,课前准备,课时安排,教学过程,板书设计,教学反思等内容,欢迎下载使用。
这是一份小学统编版(2024)珍珠鸟教案,共4页。教案主要包含了语文要素等内容,欢迎下载使用。