





所属成套资源:新鲁科版化学选择性必修2PPT课件+习题
高中化学鲁科版 (2019)选择性必修2第2章 微粒间相互作用与物质性质第3节 离子键、配位键与金属键精品综合训练题
展开这是一份高中化学鲁科版 (2019)选择性必修2第2章 微粒间相互作用与物质性质第3节 离子键、配位键与金属键精品综合训练题,文件包含23离子键配位键与金属键习题原卷版docx、23离子键配位键与金属键习题解析版docx等2份试卷配套教学资源,其中试卷共24页, 欢迎下载使用。
学校:___________姓名:___________班级:___________考号:___________
一、单选题
1.下列关于溶液的说法正确的是
A.透明的中性溶液中,能大量共存
B.84消毒液中通入少量:
C.稀硫酸中逐滴加入等浓度溶液,溶液的导电性始终不变
D.向溶液中逐滴加入浓氨水,先有蓝色沉淀,最后得深蓝色溶液
2.现代工艺冶金过程中会产生导致水污染的CN-,在碱性条件下,H2O2可将其转化为碳酸盐和一种无毒气体。关于该转化反应,下列说法不正确的是
A.氰化物有毒,CN-易与人体内的Fe2+、Fe3+形成配合物
B.处理1mlCN-,消耗2.5mlH2O2
C.反应中每转移10ml电子生成22.4L无毒气体
D.用H2O2处理后的废水呈碱性,不可直接排放
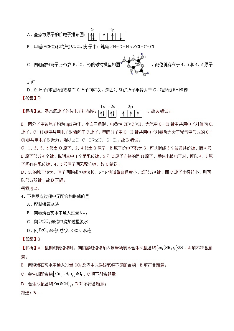
3.下列说法正确的是
A.基态氮原子的价电子排布图:
B.甲醛(HCHO)和光气()分子中:键角
C.四硼酸根离子(含B、O、H)的球棍模型如图 ,配位键存在于4、5和4、6原子之间
4.下列反应过程中无配合物形成的是
A.配制银氨溶液
B.向澄清石灰水中通入过量
C.向溶液中滴加过量氨水
D.向溶液中加入KSCN溶液
5.下列有关说法错误的是
A.晶体中,和之间通过静电作用形成离子键
B.中氢原子与氯原子通过共用电子形成共价键
C.氨气是共价化合物,电子式为
D.氯化钠是离子化合物,电子式为
6.由于核外有空的d轨道,可与一些配体形成配位数为6的配离子。某同学用淡紫色的晶体进行如下实验:
已知:为浅紫色,为红色,为无色。
下列说法错误的是
A.溶液Ⅰ呈黄色,可能是因为水解生成所致
B.由于铁灼烧时无焰色,说明铁不会产生发射光谱,故焰色试验中可用铁丝替代铂丝
C.中碳元素的化合价为价
D.溶液Ⅱ、Ⅲ现象说明与配位能力:强于
7.我国科学家成功合成了世界上首个五氮阴离子盐,经射线衍射测得该化合物的晶体结构,其局部结构如图所示。其中为氮原子,与、与均可形成10电子化合物,与其他原子均不同族,且的单质可以用于自来水消毒,图中虚线表示氢键。下列说法正确的是
A.该化合物中的两种阳离子的共价键类型相同
B.阴离子中的键型为氮氮单键
C.该晶体结构中含有共价键、离子键和氢键
D.该化合物中不满足8电子稳定结构
8.利用如下实验研究浓硫酸的性质。
实验1:表面皿中加入少量胆矾,再加入3mL浓硫酸,搅拌,观察到胆矾变成白色。
实验2:取2g蔗糖放入大试管中,加2~3滴水,再加入3mL浓硫酸,搅拌。将产生的气体导入品红溶液中,观察到品红溶液褪色。
实验3:将一小片铜放入试管中,再加入3mL浓硫酸,加热,观察到铜片上有黑色物质产生。下列说法错误的是
A.胆矾化学式可表示为,说明胆矾晶体中存在离子键、共价键、配位键和氢键等作用力
B.“实验2”可以说明浓硫酸具有脱水性和强氧化性
C.“实验3”的黑色物质中可能含有CuO和CuS
D.向“实验3”的残留物中直接加入适量水,观察溶液是否变蓝色
9.在碱性溶液中,双缩脲能与作用形成紫红色配合物,配离子结构如图所示。下列说法错误的是
A.双缩脲分子中键与键个数比为
B.该配离子与水形成氢键的原子只有
C.该配离子中提供空轨道的微粒是
D.基态原子电子占据最高能级的电子云轮廓图为球形
10.含有多个配位原子的配体与同一中心离子(或原子)通过整合配位成环而形成的配合物为整合物。一种配合物的结构如图所示,下列说法不正确的是
A.该配合物中通过整合作用形成的配位键有
B.N所形成的六元环中N的杂化方式为
C.结构图右边与互为等电子体
D.图中所涉及元素的电负性由大到小顺序为:
11.亚铁氯化钾{K4[Fe(CN)4]}的制备方法为Fe+ 6HCN+2K2CO3= K4[Fe(CN)6]+H2↑+2CO2↑+2H2O。设NA为阿伏伽德罗常数,下列说法正确的是
A.HCN分子中σ键与π键数之比为1:2
B.1 ml K4[Fe(CN)6]中含有12 mlσ键
C.反应过程中每生成1 ml CO2转移电子数目为4 NA
D.反应所列物质中,碳原子的杂化方式只有1种
12.镍能形成多种配合物如正四面体形的、正方形的和正八面体形的等。下列说法错误的是
A.1 ml 含键数目为8
B.上述三种配合物中Ni的化合价不相同
C.中含有配位键、金属键、极性共价键
D.和中镍元素均是杂化
13.关于化学式[TiCl(H2O)5]Cl2⋅H2O的配合物的下列说法中正确的是
A.配位体是Cl-和H2O,配位数是9
B.配离子是[TiCl(H2O)5]2+,中心离子是Ti4+
C.内界和外界中的Cl-的数目比是1:2
D.加入足量AgNO3溶液,所有Cl-均被完全沉淀
14.离子液体是在室温或接近室温时呈液态的盐类物质,应用广泛。1-乙基-3-甲基咪唑四氟硼酸盐离子液体结构如图所示,其环状结构中存在大π键。下列相关叙述错误的是
A.阳离子中至少10原子共平面B.阴离子呈正四面体形
C.该离子液体存在共价键、配位键、离子键D.阳离子中键数目是π键数目的10倍
15.乙二胺四乙酸根和可以形成螯合物,结构如图.表示阿佛加德罗常数的值,下列说法错误的是
A.螯合物中含配位键,配位原子为N和O
B.乙二胺四乙酸分子中C和N原子的杂化方式均相同
C.乙二胺四乙酸分子中含有的键数目为
D.常温下,乙二胺四乙酸在水中溶解度较小与氢键有关
16.有关配合物的实验如图,下列说法错误的是
A.[Cu(H2O)4]2+中Cu2+提供空轨道,H2O中的O原子提供孤电子对
B.[Cu(NH3)4]2+与NH3比较,前者的H-N-H的键角小
C.与Cu2+的配位能力:NH3>H2O
D.向CuSO4溶液中滴加过量氨水,也能得到深蓝色溶液
17.Ti被称为21世纪金属,其离子可以和多种配体形成配位化合物。下列相关说法正确的是
A.已知[TiCl2(H2NCH2CH2NH2)2]Cl2中含有环状结构,Ti为+6价
B.1ml配合物[Ti(H2O)4Cl2]Cl∙2H2O中有6mlH2O做为配体
C.1ml[Ti(NH3)5Cl]Cl2含有σ键的数目为15NA
D.上述选项中涉及的配合物,中心离子的配位数均为6
18.一种配合物的化学式为,该配合物的水溶液不导电,加入溶液不产生沉淀,加入强碱处理不释放。下列说法错误的是
A.该配合物无外界
B.该配合物中Pt采取杂化
C.该配合物中H-N-H键角比中H-N-H键角大
D.该配合物中Pt为+4价
19.已知:铜离子的配位数通常4,和均为深蓝色。某化学小组设计如下实验制备铜的配合物。下列说法错误的是
A.硫酸铜溶液呈蓝色是因为与结合形成
B.b中得到配合物,其配体为
C.由实验可知,的配位能力比弱
D.加热c中溶液有可能得到蓝色浑浊液
二、填空题
20.氮(N)形成的单质及它形成的化合物有重要的研究和应用价值,回答下列问题:
(1)已知NO与CO2互为等电子体,NO的结构式为 ,中心原子N的杂化方式为 。
(2)NH4BF4(四氟硼酸铵)可用作铝或铜的焊接助熔剂,能腐蚀玻璃,有重要的化工用途。下列说法正确的是 。
A.核素15N的中子数为7B.F元素位于元素周期表p区
C.BF的空间构型为正四面体形D.NH4BF4中存在离子键、共价键、氢键和范德华力
(3)向硫酸铜溶液中通入过量氨气,得到深蓝色溶液,生成配合物[Cu(NH3)4]SO4,其中1ml阳离子[Cu(NH3)4]2+中含有σ键数目为 。向该深蓝色溶液中加入乙醇,得到深蓝色晶体,该深蓝色晶体为 (填化学式)。
21.配位化合物广泛应用于日常生活、工业生产及科研中。例如Ni2+与丁二酮肟生成鲜红色的丁二酮肟镍沉淀,该反应可用于检验Ni2+。
已知:有的配体只含一个配位原子,只能提供一对孤对电子与中心原子形成配位键,这种配体被称为单齿配体,能提供两个及以上的配位原子的配体被称为多齿配体,多齿配体与同一中心离子(或原子)通过螯合配位成环而形成的配合物为螯合物。回答下列问题:
(1)丁二酮肟镍是否属于螯合物 (填“是”或“否”),其配位数为 ,含有化学键的类型有 。
a.氢键 b.配位键 c.极性键 d.非极性键
(2)实验室常用邻二氮菲()检验Fe2+,生成橙红色的邻二氮菲亚铁络离子,选择pH范围为2~9的原因是 。
(3)绝大部分过渡金属都能与CO分子形成稳定的羰基配合物,且配位键的形成可使金属价层电子满足18电子规律,即中心原子的价电子数+配体提供的总电子数=18,则Fe(CO)x中Fe的配位数x的数值为 。
(4)Cr3+配位能力很强,极易形成配位数为6的八面体结构,例如CrCl3∙6H2O就有3种水合异构体,其中一种结构取1ml与足量的AgNO3溶液反应,生成2ml白色沉淀,则该配合物的化学式为 。
(5)[Ni(NH3)4]2+具有对称的空间构型,[Ni(NH3)4]2+中的两个NH3被两个Cl-取代,能得到两种不同结构的产物,中心离子Ni2+的杂化方式可能为 。
a.sp3 b.dsp2 c.sp2 d.sp
(6)物质在外磁场的作用下会发生磁化现象,在磁场中物质的磁性可分为顺磁性、反磁性和铁磁性,中心离子或原子上含有未成对电子的物质具有顺磁性,下列配离子中具有顺磁性的是 。
A.[Cr(OH)4]-B.[Cu(CN)4]3−C.[ZnCl4]2−D.[Fe(CN)6]4−
22.铜及其化合物是化工生产、生活中常用的材料。
(1)Cu+价层电子的轨道表达式为 。
(2)[Cu(H2O)4]2+为平面正方形结构,其中的两个H2O被Cl-取代后有两种不同的结构,画出[Cu(H2O)2(Cl)2]是非极性分子的结构为 。
(3)CuSO4溶于过量氨水可以制取化合物[Cu(NH3)4(H2O)2]SO4,该化合物中Cu2+的配位数为 ,该化合物加热时首先失去的组分是 。
(4)[Cu(NH3)4]2+中NH3的键角比独立存在的NH3分子结构中的键角 (填“大” “小”或“相等”)。
(5)1m [Cu(NH3)4]2+中存在 个σ键(用NA表示)。
23.配位化合物在生产生活中有重要应用,请根据要求回答下列问题:
(1)光谱证实单质铝与强碱性溶液反应有[Al(OH)4]-生成,则Al(OH)4]-中存在 (填序号)
a.共价键 b.非极性键 c.配位键 d.键 e.π键
(2)C(NH3)5BrSO4可形成两种钴的配合物,已知C3+的配位数是6,为确定钴的配合物的结构,现对两种配合物进行了如下实验:在第一种配合物的溶液中加BaCl2溶液时,产生白色沉淀,在第二种配合物的溶液中加BaCl2溶液时,则无明显现象。则第一种配合物的结构式可表示为 ,第二种配合物的结构式可表示为 。若在第二种配合物的溶液中滴加AgNO3溶液,则产生的现象是 。(提示:TiCl(H2O)5Cl2这种配合物的结构可表示为[TiCl(H2O)5]Cl2.)
(3)关于[Ti(NH3)5Cl]Cl2的说法中错误的是___________
A.1ml[Ti(NH3)5Cl]Cl2含有σ键的数目为15NA
B.中心原子的化合价为+3价
C.中心原子的配位数是6
D.含1ml[Ti(NH3)5Cl]Cl2的水溶液中加入足量AgNO3溶液,产生3ml白色沉淀
(4)已知[C(NH3)6]3+的立体结构如图,其中1~6处的小圆圈表示NH3分子,且各相邻的NH3分子间的距离相等(图中虚线长度相等)。C3+位于八面体的中心,若其中两个NH3被Cl-取代,所形成的[C(NH3)4Cl2]+的结构的数目为
24.(1)配位化学创始人维尔纳发现,取CCl3·6NH3(黄色)、CCl3·5NH3(紫红色)、CCl3·4NH3(绿色)和CCl3·4NH3(紫色)四种化合物各1 ml,分别溶于水,加入足量硝酸银溶液,立即产生氯化银,沉淀的量分别为3 ml、2 ml、1 ml和1 ml。
①请根据实验事实用配合物的形式写出它们的化学式。
CCl3·6NH3 ,
CCl3·5NH3 ,
CCl3·4NH3(绿色和紫色): 。
②上述配合物中,中心离子的配位数都是 。
(2)向黄色的三氯化铁溶液中加入无色的KSCN溶液,溶液变成血红色。该反应在有的教材中用方程式FeCl3+3KSCN=Fe(SCN)3+3KCl表示。经研究表明,Fe(SCN)3是配合物,Fe3+与SCN-不仅能以1:3的个数比配合,还可以其他个数比配合。请按要求填空:
①Fe3+与SCN-反应时,Fe3+提供 ,SCN-提供 ,二者通过配位键结合。
②所得Fe3+与SCN-的配合物中,主要是Fe3+与SCN-以个数比1:1配合所得离子显血红色。含该离子的配合物的化学式是 。
③若Fe3+与SCN-以个数比1:5配合,则FeCl3与KSCN在水溶液中发生反应的化学方程式可以表示为 。
相关试卷
这是一份鲁科版 (2019)选择性必修2第3节 离子键、配位键与金属键精品同步达标检测题,文件包含23离子键配位键与金属键练习原卷版docx、23离子键配位键与金属键练习解析版docx等2份试卷配套教学资源,其中试卷共23页, 欢迎下载使用。
这是一份高中第3节 离子键、配位键与金属键当堂达标检测题,文件包含23离子键配位键与金属键习题原卷版docx、23离子键配位键与金属键习题解析版docx等2份试卷配套教学资源,其中试卷共24页, 欢迎下载使用。
这是一份化学选择性必修2第3节 离子键、配位键与金属键课时训练,共15页。试卷主要包含了单选题,判断题,解答题等内容,欢迎下载使用。