 
 
 
还剩4页未读,
继续阅读
山东省牟平第一中学2024-2025学年高三上学期开学考试历史试题
展开
这是一份山东省牟平第一中学2024-2025学年高三上学期开学考试历史试题,共7页。试卷主要包含了单选题等内容,欢迎下载使用。
相关试卷
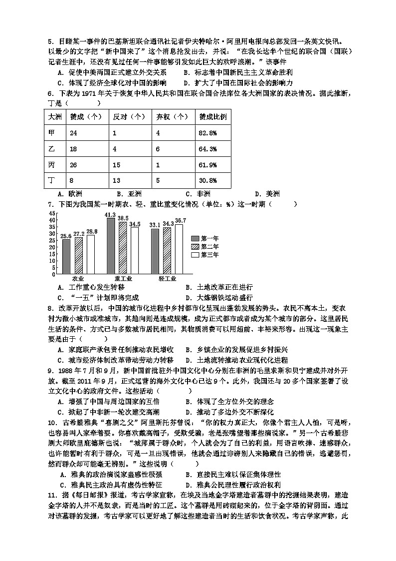
+山东省泰安第一中学2024-2025学年高三上学期开学历史试题:
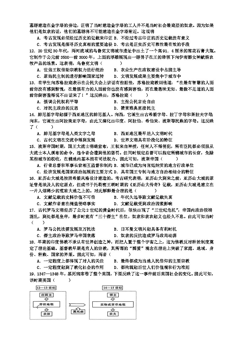
这是一份+山东省泰安第一中学2024-2025学年高三上学期开学历史试题,共4页。
山东省日照市2024-2025学年高三上学期开学考试历史试题:
这是一份山东省日照市2024-2025学年高三上学期开学考试历史试题,共4页。试卷主要包含了09,《汉谟拉比法典》前言中称等内容,欢迎下载使用。
山东省东营市利津县高级中学2024-2025学年高三上学期开学考试历史试题:
这是一份山东省东营市利津县高级中学2024-2025学年高三上学期开学考试历史试题,共16页。试卷主要包含了《世说新语》载等内容,欢迎下载使用。
 
 
 
 
 
 
 
 


