新高考物理一轮复习提升练习导学案第39讲 电磁感应现象和楞次定律(2份打包,原卷版+解析版)
展开学习目标
明确目标 确定方向
1.知道电磁感应现象产生的条件.
2.掌握楞次定律和右手定则的应用,并能判断感应电流的方向及相关导体的运动方向.
3能够用楞次定律和推论解决实际问题
【知识回归】 回归课本 夯实基础
第一部分:基础知识梳理
一.电磁感应现象
1.定义:利用磁场产生电流的现象叫做电磁感应现象
2.感应电流的产生条件
(1)闭合电路(2)穿过闭合回路的磁通量发生变化
二.感应电流方向的判定
1.楞次定律
(1)内容:感应电流的磁场总要阻碍引起感应电流的磁通量的变化。
(2)适用范围:一切电磁感应现象。
2.右手定则
(1)内容:伸开右手,使拇指与其余四个手指垂直,并且都与手掌在同一平面内;让磁感线从掌心进入,并使拇指指向导线运动的方向,这时四指所指的方向就是感应电流的方向。
(2)适用情况:导线切割磁感线产生感应电流。
第二部分:重难点解析
1.磁通量发生变化的三种常见情况
(1)磁场强弱不变,回路面积改变;
(2)回路面积不变,磁场强弱改变;
(3)回路面积和磁场强弱均不变,但二者的相对位置发生改变。
2.判断感应电流的流程
(1)确定研究的回路。
(2)弄清楚回路内的磁场分布,并确定该回路的磁通量Φ。
(3)eq \b\lc\{(\a\vs4\al\c1(Φ不变→无感应电流,Φ变化→\b\lc\{(\a\vs4\al\c1(回路闭合,有感应电流,不闭合,无感应电流,但有感应电动势))))
推论的应用
电磁感应现象中因果相对的关系恰好反映了自然界的这种对立统一规律,对楞次定律中“阻碍”的含义可以推广为感应电流的“效果”总是阻碍产生感应电流的原因,可由以下四种方式呈现:
(1)阻碍原磁通量的变化,即“增反减同”。
(2)阻碍相对运动,即“来拒去留”。
(3)使线圈面积有扩大或缩小的趋势,即“增缩减扩”。
(4)阻碍原电流的变化(自感现象),即“增反减同”。
【典例分析】 精选例题 提高素养
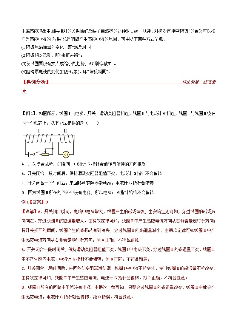
【例1】.如图所示,线圈I与电源、开关、滑动变阻器相连,线圈II与电流计G相连,线圈I与线圈II绕在同一个铁芯上,以下说法错误的是( )
A.开关闭合或断开的瞬间,电流计G指针会偏转且偏转的方向相反
B.开关闭合一段时间后,保持滑动变阻器阻值不变,电流计G指针不会偏转
C.开关闭合一段时间后,来回移动变阻器滑动端,电流计G指针会偏转
D.因为线圈II所在的回路中没有电源,所以电流计G指针始终不会偏转
例1【答案】D
【详解】A.开关闭合瞬间,电路中电流增大,线圈产生的磁场增强,由安培定则可知,穿过线圈的磁场方向向左,穿过线圈Ⅱ的磁通量增大,由楞次定律可知,线圈Ⅱ中产生感应电流方向从右侧看是逆时针方向;将开关断开的瞬间,线圈产生的磁场从有到消失,穿过线圈Ⅱ的磁通量减小,由楞次定律可知线圈Ⅱ中产生感应电流方向从右侧看是顺时针方向,故A正确,不符合题意;
B.开关闭合一段时间后,保持滑动变阻器阻值不变,线圈I中电流不变,穿过线圈Ⅱ的磁通量不变,线圈Ⅱ中不产生感应电流,电流计G指针不会偏转,故B正确,不符合题意;
C.开关闭合一段时间后,来回移动变阻器滑动端,线圈I中电流不断变化,穿过线圈Ⅱ的磁通量不断改变,由楞次定律可知,线圈Ⅱ中产生感应电流,电流计G指针会偏转,故C正确,不符合题意;
D.线圈II所在的回路中虽然没有电源,由楞次定律可知,只要穿过线圈Ⅱ的磁通量改变,线圈Ⅱ中就会产生感应电流,电流计G指针就会偏转,故D错误,符合题意。
故选D。
【例2】图甲为某无线门铃按钮,其原理如图乙所示,按下门铃按钮过程磁铁靠近螺线管,松开门铃按钮磁铁远离螺线管回归原位置。下列说法正确的是( )
A.按下按钮过程,电流方向P→R→Q
B.按住按钮不动,门铃依然会响
C.松开按钮过程,螺线管P端电势较高
D.按下和松开按钮过程,螺线管产生大小相同的感应电流
【答案】C
【详解】A.按下按钮过程,螺线管内磁通量增大,根据楞次定律,电流方向Q→R→P,故A错误;
B.按住按钮不动,穿过螺线管的磁通量不变,螺线管不会产生感应电流,电铃不会响,故B错误;
C.松开按钮过程,穿过螺线管的磁通量向左减小,根据楞次定律可知螺线管中感应电流为从Q端流入,从P端流出,螺线管充当电源,则P端电势较高,故C正确;
D.按下和松开按钮过程,螺线管中磁通量的变化率不一定相同,故螺线管产生的感应电动势不一定相同,故D错误。
故选C。
【例3】多选.如图所示,把一铜线圈水平固定在铁架台上,其两端连接在电流传感器上,能得到该铜线圈中的电流随时间变化的图线,利用该装置可探究条形磁铁在穿过铜线圈的过程中产生的电磁感应现象。两次实验中分别得到了如图甲、乙所示的电流随时间变化的图线(两次用同一条形磁铁,在距离铜线圈上端不同高度处,由静止沿铜线圈轴线竖直下落,磁铁始终保持直立姿态,且所受空气阻力可忽略不计)。根据此实验的操作,下列说法正确的是( )
A.条形磁铁的磁性越强,产生的感应电流峰值越大
B.若将磁铁两极翻转后重复实验,将先产生正向感应电流,后产生负向感应电流
C.若将铜线圈匝数加倍,线圈中产生的电流峰值也将加倍
D.若将条形磁铁到铜线圈上端的高度加倍,产生的感应电流峰值也将加倍
【答案】AB
【详解】A.条形磁铁的磁性越强,根据法拉第电磁感应定律可知,线圈中产生的感应电动势越大,感应电流峰值越大,故A正确;
B.若将磁铁两极翻转后重复实验,则穿过线圈磁通量方向相反,根据楞次定律可知,将先产生正向感应电流,后产生负向感应电流,故B正确;
C.根据法拉第电磁感应定律有
SKIPIF 1 < 0 , SKIPIF 1 < 0
若将线圈的匝数N加倍,因为电阻也加倍,线圈中产生的电流峰值不会加倍,故C错误;
D.若将条形磁铁到铜线圈上端的高度加倍,如果没有磁场力,根据机械能守恒有
SKIPIF 1 < 0
高度加倍,速度并非变为原来的2倍,实际中存在磁场力做负功,速度不是原来的2倍,则线圈中产生的电流峰值不会加倍,故D错误。
故选AB。
【巩固练习】 举一反三 提高能力
1.某同学用手机内部的磁传感器测量地磁场磁感应强度大小 SKIPIF 1 < 0 ,测得如图手机坐标系中x、y、z三个方向上的磁感应强度分别为 SKIPIF 1 < 0 , SKIPIF 1 < 0 , SKIPIF 1 < 0 ,若将手机,边框看作闭合线圈,则( )
A. SKIPIF 1 < 0 ;绕x轴旋转手机时边框中无感应电流
B. SKIPIF 1 < 0 ;绕z轴旋转手机时边框中无感应电流
C. SKIPIF 1 < 0 ;绕x轴旋转手机时边框中无感应电流
D. SKIPIF 1 < 0 ;绕z轴旋转手机时边框中无感应电流
【答案】D
【详解】地磁场磁感应强度大小为
SKIPIF 1 < 0
假设线框面积为S,绕x轴旋转手机时初始时刻线框内磁通量为 SKIPIF 1 < 0 ,转过 SKIPIF 1 < 0 时 SKIPIF 1 < 0 ,可知磁通量变化有感应电流;绕z轴旋转时线框内磁通量无变化始终为 SKIPIF 1 < 0 故无感应电流。故选D。
2.现代科技的许多领域都需要研究新型材料。研究人员发现一种具有独特属性的新型合金能够将内能直接转化为电能。具体而言,只要略微提高温度,这种合金就会变成强磁性合金,从而使环绕它的线圈中产生电流,其简化模型如图所示。A为圆柱形合金材料,B为金属线圈,套在圆柱形合金材料上,线圈的半径大于合金材料的半径。现对A进行加热,下列说法正确的是( )
A.穿过线圈B的磁通量减小
B.线圈B一定有收缩的趋势
C.线圈B中感应电流产生的磁场阻止了B线圈内磁通量的增加
D.若从右向左看B中产生顺时针方向的电流,则A右端是强磁性合金的N极
【答案】D
【详解】AB.对A进行加热,其磁感应强度增大,A内部磁场与外部磁场方向相反,B线圈的总磁通量与A内部磁场方向相同,穿过线圈B的磁通量增大,由楞次定律可知,B线圈一定有扩张的趋势,故AB错误;
C.根据楞次定律可知,B线圈中感应电流产生的磁场阻碍了B线圈内磁通量的增加,而非阻止,故C错误;
D.根据右手螺旋定则和楞次定律可知,若从右向左看B中产生顺时针方向的电流,则A中原磁场方向向右,A内部磁场大于外部磁场,因此磁场方向要看内部,即A右端是强磁性合金的N极,故D正确。
故选D。
3.如图,固定的弹性金属圆环与螺线管共轴,在闭合开关S的瞬间,有关环中的感应电流I的方向(从环的右侧往左侧看)和环形变的说法正确的是( )
A.顺时针方向,扩张B.顺时针方向,收缩
C.逆时针方向,扩张D.逆时针方向,收缩
【答案】C
【详解】在闭合开关S的瞬间,螺线管磁场方向向左,根据楞次定律,金属圆环感应磁场方向向右,从环的右侧往左侧看,感应电流I的方向为逆时针方向,环向外扩张。
故选C。
4.如图所示, SKIPIF 1 < 0 是光滑的金属轨道, SKIPIF 1 < 0 沿竖直方向, SKIPIF 1 < 0 沿水平方向, SKIPIF 1 < 0 是一根金属直杆如图所示立在导轨上,直杆从图示位置由静止开始在重力作用下运动,运动过程中Q端始终在 SKIPIF 1 < 0 上,空间存在着垂直于纸面向外的匀强磁场,则在 SKIPIF 1 < 0 杆滑动的过程中,下列判断正确的是( )
A.感应电流的方向始终是由 SKIPIF 1 < 0
B.感应电流的方向先是由 SKIPIF 1 < 0 ,后是由 SKIPIF 1 < 0
C. SKIPIF 1 < 0 受磁场力的方向垂直杆向左
D. SKIPIF 1 < 0 受磁场力的方向先垂直于杆向左下,后垂直于杆向右上
【答案】D
【详解】AB.在PQ杆滑动的过程中,△POQ的面积先增大,后减小,穿过△POQ磁通量先增大,后减小,根据楞次定律可知感应电流的方向先是由P→Q,后是由Q→P,故AB错误;
CD.由左手定则可知PQ受磁场力的方向先垂直于杆向左下,后垂直于杆向右上,故C错误,D正确。
故选D。
5.如图所示,多匝闭合线圈水平固定,强磁铁从线圈左侧一定高度自由下落,整个过程磁铁始终保持水平。规定线圈电流方向以俯视时逆时针方向为正,则线圈中产生的感应电流随时间变化的图像可能正确的是( )
A.B.
C.D.
【答案】D
【详解】条形磁铁的磁感线分布如图所示
当磁铁在靠近线圈的过程中,穿过线圈的磁通量先增大后减小,根据楞次定律,感应电流的方向先逆时针,后顺时针;当条形磁铁落至线圈平面位置时,穿过线圈的磁通量为零,根据法拉第电磁感应定律可得
SKIPIF 1 < 0
当磁通量为零时,磁通量的变化量最大,感应电流最大;同理当磁铁在远离线圈的过程中,穿过线圈的磁通量先增大后减小,根据楞次定律,感应电流的方向先顺时针,后逆时针。
故选D。
6.四根相同的光滑细铝杆a、b、c、d放在同一水平桌面上,其中a、c固定,b、d静止地放在a、c杆上,接触良好,O点为回路中心,如图,当条形磁铁一端从O点正上方向下插向回路时b、d两杆将( )
A.保持不动B.分别远离O点
C.分别向O点靠近D.因不知磁极极性故无法判定
【答案】C
【详解】无论条形磁铁的极性如何,当磁铁靠近导轨时,穿过导轨的磁通量增大,根据楞次定律中 “增缩减扩”可知b、d两杆将分别向O点靠近。
故选C。
7.如图所示,置于匀强磁场中的金属圆盘中央和边缘各引出一根导线,与套在铁芯上部的线圈A相连,套在铁芯下部的线圈B引出两根导线接在两根水平光滑导轨上,导轨上有一根金属棒ab静止处在垂直于纸面向外的匀强磁场中,下列说法正确的是( )
A.圆盘顺时针加速转动时,ab棒将向右运动
B.圆盘逆时针减速转动时,ab棒将向右运动
C.圆盘顺时针匀速转动时,ab棒将向右运动
D.圆盘逆时针加速转动时,ab棒将向右运动
【答案】D
【详解】A.由右手定则可知,圆盘顺时针加速转动时,感应电流从圆心流向边缘,线圈A中产生的磁场方向向下且磁场增强。由楞次定律可知,线圈B中的感应磁场方向向上,由右手螺旋定则可知,ab棒中感应电流方向由a→b,由左手定则可知,ab棒受的安培力方向向左,ab棒将向左运动,选项A错误;
B.若圆盘逆时针减速转动时,感应电流从边缘流向圆心,线圈A中产生的磁场方向向上且磁场减小。由楞次定律可知,线圈B中的感应磁场方向向上,由右手螺旋定则可知,ab棒中感应电流方向由a→b,由左手定则可知,ab棒受的安培力方向向左,ab棒将向左运动,选项B错误;
C.当圆盘顺时针匀速转动时,线圈A中产生恒定的电流,那么线圈B的磁通量不变,则ab棒没有感应电流,则将不会运动,选项C错误;
D.由右手定则可知,圆盘逆时针加速转动时,感应电流从边缘流向中心,线圈A中产生的磁场方向向上且磁场增强,由楞次定律可知,线圈B中的感应磁场方向向下,由右手螺旋定则可知,ab棒中感应电流方向由b→a,由左手定则可知,ab棒受的安培力方向向右,ab棒将向右运动,选项D正确。
故选D。
8.安培曾做过如图所示的实验:把绝缘导线绕制成线圈,在线圈内部悬挂一个用薄铜片做成的圆环,圆环所在平面与线圈轴线垂直,取一条形磁铁置于铜环的右侧,条形磁铁的右端为N 极。闭合开关一段时间后观察,发现铜环静止不动,安培由此错失了发现电磁感应现象的机会。实际上在电路闭合的瞬间,下列现象描述正确的是( )
A.从右向左看,铜环中有逆时针的感应电流
B.从右向左看,铜环中有顺时针的感应电流
C.铜环仍保持不动
D.铜环会远离磁铁
【答案】A
【详解】AB.在开关闭合瞬间,线圈内部磁通量增大且磁场方向向左。从右向左观察,根据楞次定律判断,铜环中产生逆时针的感应电流,故A正确,B错误;
CD.产生感应电流时,铜环等效成一个小磁铁,N极在右侧,与条形磁铁S极相吸引,故CD错误。
故选A。
多选9.如图,水平面 SKIPIF 1 < 0 下有一根平行于 SKIPIF 1 < 0 轴且通有恒定电流 SKIPIF 1 < 0 的长直导线,直导线中电流方向如图所示。 SKIPIF 1 < 0 、 SKIPIF 1 < 0 和 SKIPIF 1 < 0 为水平面上的三点, SKIPIF 1 < 0 平行于 SKIPIF 1 < 0 轴, SKIPIF 1 < 0 平行于 SKIPIF 1 < 0 轴。一闭合的圆形金属线圈,圆心在 SKIPIF 1 < 0 点,可沿不同方向做直线运动,运动过程中线圈平面始终与水平面平行,导线在 SKIPIF 1 < 0 点正下方, SKIPIF 1 < 0 远大于圆形线圈的半径。下列说法正确的是( )
A.线圈从 SKIPIF 1 < 0 点开始沿 SKIPIF 1 < 0 轴负方向运动时,线圈中无感应电流
B.线圈圆心分别在 SKIPIF 1 < 0 和 SKIPIF 1 < 0 点时,穿过线圈的磁通量不相等
C.线圈沿 SKIPIF 1 < 0 方向运动过程中,感应电流方向始终不变
D.线圈沿 SKIPIF 1 < 0 方向运动过程中,线圈受的安培力方向由 SKIPIF 1 < 0 指向 SKIPIF 1 < 0
【答案】AD
【详解】A.线圈从 SKIPIF 1 < 0 点开始沿 SKIPIF 1 < 0 轴负方向运动时,穿过线圈的磁通量一直为零,磁通量不变,线圈中无感应电流,故A正确;
B.由于 SKIPIF 1 < 0 平面下的导线为通有恒定电流 SKIPIF 1 < 0 的长直导线,且平行于 SKIPIF 1 < 0 轴, SKIPIF 1 < 0 平行于 SKIPIF 1 < 0 轴,所以 SKIPIF 1 < 0 点与 SKIPIF 1 < 0 点的磁感应强度大小相等,方向相同,线圈圆心分别在 SKIPIF 1 < 0 点和 SKIPIF 1 < 0 点时,穿过线圈的磁通量相等,故B错误;
C.由于 SKIPIF 1 < 0 平行于 SKIPIF 1 < 0 轴,线圈沿 SKIPIF 1 < 0 方向运动,穿过线圈的原磁场方向向下,穿过线圈的磁通量由零开始先变大后变小,根据楞次定律可得,从上往下看,线圈中的感应电流方向先逆时针后顺时针,故C错误;
D.根据楞次定律“来拒去留”可得,线圈沿 SKIPIF 1 < 0 方向做直线运动过程中,线圈受的安培力方向由 SKIPIF 1 < 0 指向 SKIPIF 1 < 0 ,故D正确。
故选AD。
多选10.如图1所示,两个闭合圆形线圈A、B的圆心重合,放在同一水平面内,在其中一个线圈中通以如图2所示的变化电流,t=0时电流方向为顺时针。下列说法中正确的是( )
A.若电流通在A中,则在0﹣t1时间内,B内有逆时针方向的电流,且有扩张的趋势
B.若电流通在A中,则在t1﹣t2时间内,B内有顺时针方向的电流,且有收缩的趋势
C.若电流通在B中,则在0﹣t1时间内,A内有顺时针方向的电流,且有收缩的趋势
D.若电流通在B中,则在t1﹣t2时间内,A内有逆时针方向的电流,且有扩张的趋势
【答案】BC
【详解】A.若电流通在A中,在0﹣t1时间内,电流顺时针方向减小,通过B线圈的磁通量减小,根据楞次定律,知B内有顺时针方向的电流,根据楞次定律的另一种表述,B线圈有扩张的趋势。故A错误;
B.若电流通在A中,则在t1﹣t2时间内,电流逆时针增大,通过B线圈的磁通量增大,根据楞次定律,知B内有顺时针方向的电流,根据楞次定律的另一种表述,B线圈有缩小的趋势。故B正确;
C.若电流通在B中,则在0﹣t1时间内,电流顺时针方向减小,通过A线圈的磁通量减小,根据楞次定律,知A内有顺时针方向的电流,对于A线圈,减小面积时可以阻碍磁通量减小,所以A线圈有收缩趋势。故C正确;
D.若电流通在B中,则在t1﹣t2时间内,电流逆时针增大,通过A线圈的磁通量增大,根据楞次定律,知A内产生顺时针方向的电流,对于A线圈,增大面积可以阻碍磁通量的增大,所以A线圈有扩张的趋势。故D错误。
故选BC。
多选11.如图所示,在水平桌面上有一金属圆环,当用一条形磁铁由上向下插向圆环时,下列说法正确的是( )
A.环对桌面的压力保持不变
B.环对桌面的压力减小
C.从上往下看,环内产生顺时针的感应电流
D.圆环有收缩的趋势
【答案】CD
【详解】当用一条形磁铁由上向下插向圆环时,环中的磁通量向上增大,根据楞次定律,感应电流产生的磁场要阻碍原磁通量的增加,即感应电流的磁场向下,由安培定则可知环中产生从上往下看的顺时针的感应电流,而为了阻碍原磁通量的增加,环有缩小的趋势,同时也有远离磁铁的趋势,对桌面的压力变大。
故选CD。
新高考物理一轮复习提升练习导学案第34讲 部分电路(2份打包,原卷版+解析版): 这是一份新高考物理一轮复习提升练习导学案第34讲 部分电路(2份打包,原卷版+解析版),文件包含新高考物理一轮复习提升练习导学案第34讲部分电路原卷版doc、新高考物理一轮复习提升练习导学案第34讲部分电路解析版doc等2份试卷配套教学资源,其中试卷共29页, 欢迎下载使用。
新高考物理一轮复习提升练习导学案第32讲 电场能的性质(2份打包,原卷版+解析版): 这是一份新高考物理一轮复习提升练习导学案第32讲 电场能的性质(2份打包,原卷版+解析版),文件包含新高考物理一轮复习提升练习导学案第32讲电场能的性质原卷版doc、新高考物理一轮复习提升练习导学案第32讲电场能的性质解析版doc等2份试卷配套教学资源,其中试卷共40页, 欢迎下载使用。
新高考物理一轮复习提升练习导学案第30讲 动量和能量的综合应用(2份打包,原卷版+解析版): 这是一份新高考物理一轮复习提升练习导学案第30讲 动量和能量的综合应用(2份打包,原卷版+解析版),文件包含新高考物理一轮复习提升练习导学案第30讲动量和能量的综合应用原卷版doc、新高考物理一轮复习提升练习导学案第30讲动量和能量的综合应用解析版doc等2份试卷配套教学资源,其中试卷共26页, 欢迎下载使用。

