





所属成套资源:人教版高考化学一轮复习讲义 (2份打包,原卷版+教师版)
人教版高考化学一轮复习讲义第6章第29讲 非金属及其化合物拓展创新(2份打包,原卷版+教师版)
展开
这是一份人教版高考化学一轮复习讲义第6章第29讲 非金属及其化合物拓展创新(2份打包,原卷版+教师版),文件包含人教版高考化学一轮复习讲义第6章第29讲非金属及其化合物拓展创新原卷版doc、人教版高考化学一轮复习讲义第6章第29讲非金属及其化合物拓展创新教师版doc等2份试卷配套教学资源,其中试卷共18页, 欢迎下载使用。
考点一 氧族元素——硒、碲
1.氧族元素概述
(1)主要包括氧(O)、硫(S)、硒(Se)、碲(Te)、钋(P),价层电子排布为ns2np4。
(2)硫、硒、碲与大多数金属元素形成共价化合物。硒、碲在自然界无单质存在,常存在于重金属硫化物矿中。少量硒对人体新陈代谢起调节作用,过量则有毒;有光电性质,用于电影传真和制造光电管。
2.硒及其化合物的性质
(1)单质硒及其氢化物在空气中燃烧可得到SeO2。
(2)SeO2的氧化性比SO2强,属于中等强度的氧化剂,可氧化H2S、NH3等,化学方程式分别为SeO2+2H2S===Se+2S+2H2O、3SeO2+4NH3===3Se+2N2+6H2O。
(3)亚硒酸可作氧化剂 ,能氧化SO2,反应为H2SeO3+2SO2+H2O===2H2SO4+Se↓,但遇到强氧化剂时表现还原性,可被氧化成硒酸,反应为H2SeO3+Cl2+H2O===H2SeO4+2HCl。
3.碲及其化合物的性质
(1)碲在空气或纯氧中燃烧生成TeO2。
(2)TeO2是不挥发的白色固体,微溶于水,可溶于强酸、强碱,如TeO2+2NaOH===Na2TeO3+H2O。
(3)H2TeO3具有氧化性和还原性,如
H2TeO3+2SO2+H2O===2H2SO4+Te,
H2TeO3+Cl2+H2O===H2TeO4+2HCl。
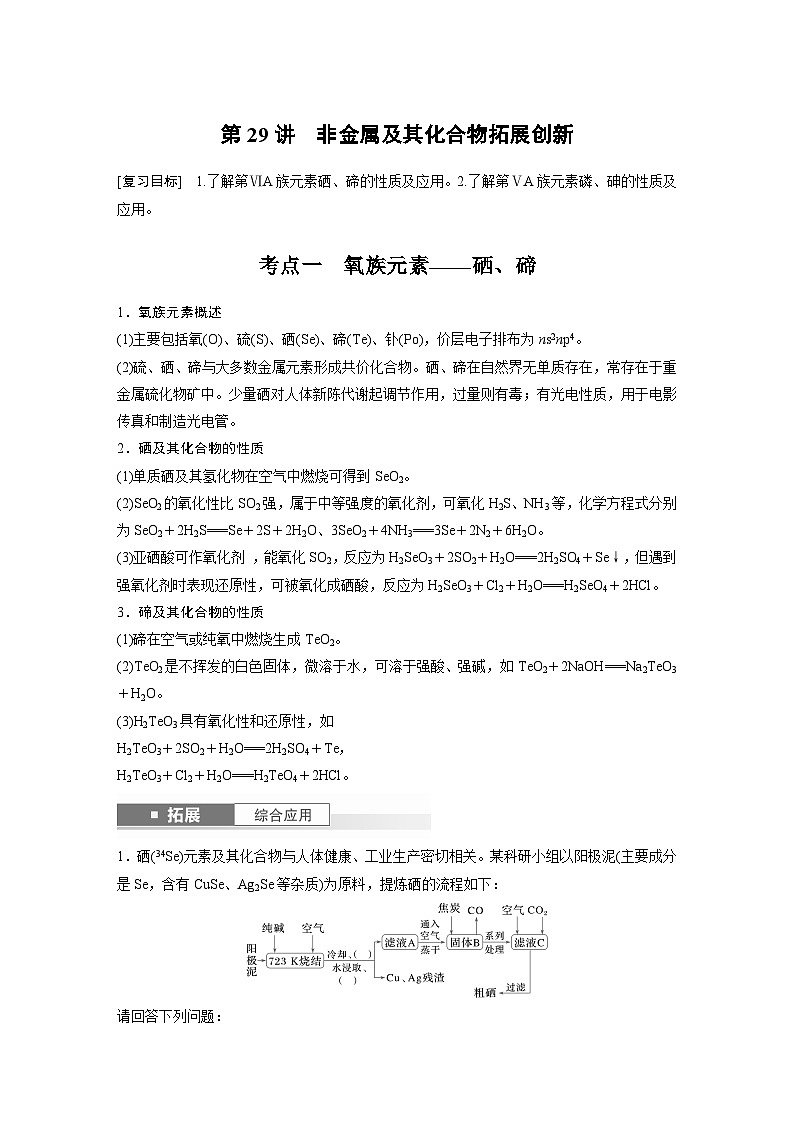
1.硒(34Se)元素及其化合物与人体健康、工业生产密切相关。某科研小组以阳极泥(主要成分是Se,含有CuSe、Ag2Se等杂质)为原料,提炼硒的流程如下:
请回答下列问题:
(1)基态硒原子的价层电子排布式为________,与硒同主族相邻元素是____________(填元素名称)。
(2)已知滤液A中主要成分是Na2SeO3,可用于治疗克山病,则Na2SeO3的化学名称为____________;滤液C中主要成分是Na2Se,则Na2Se的电子式为________________。
(3)上述流程图中的括号内,按操作先后顺序依次填写的内容是________、________。
(4)写出高温下用焦炭还原固体B的化学方程式:____________________________________。
(5)滤液C中析出硒的离子方程式为________________________________________________
_______________________________________________________________________________。
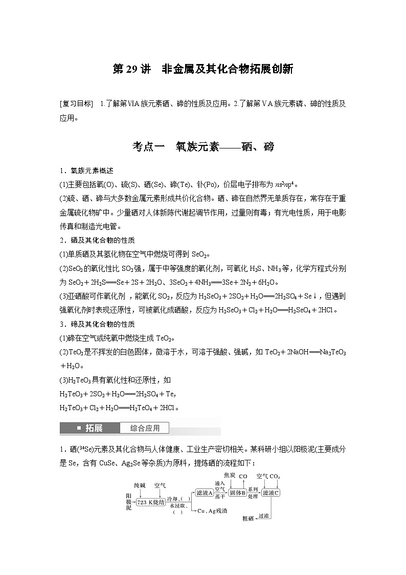
2.(2023·长沙一中高三段考)碲及其化合物具有许多优良性能,被广泛用于冶金、化工、医药卫生等工业领域。工业上用铜阳极泥(主要成分除含Cu2Te、TeO2外,还有少量Ag和Au)经如下工艺流程得到粗碲。
已知:TeO2是两性氧化物,TeOSO4为正盐。
(1)已知此工艺中“加压硫酸浸出”过程中会发生以下化学反应:Cu2Te+2O2===2CuO+TeO2;TeO2+H2SO4===TeOSO4+H2O。“含碲浸出液”的溶质成分除了TeOSO4外,主要是__________(填化学式)。
(2)操作Ⅰ的分离方法是__________________;从浸出渣中分离出Au的方法是_______________________________________________________________________________
_______________________________________________________________________________。
(3)“电解沉积除铜”目的是除去溶液中的Cu2+,电解初级阶段阴极的主要电极反应是
________________________________________________________________________。
(4)向“含碲硫酸铜母液”中通入SO2并加入NaCl反应一段时间后,Te(Ⅳ)浓度从6.72 g·L-1下降到0.10 g·L-1,在一定条件下,碲沉淀率与还原时间、温度的变化曲线分别如图1、图2所示:
①由图可知,最适宜的温度和还原时间分别为________________。
②图2中80 ℃后,升高温度,碲沉淀率几乎不再升高,甚至有下降趋势。可能的原因是_______________________________________________________________________________
_______________________________________________________________________________。
③生成粗碲的离子方程式:_______________________________________________________。
考点二 氮族元素——磷、砷
1.氮族元素概述
(1)主要包括氮(N)、磷(P)、砷(As)、锑(Sb)、铋(Bi)。
(2)主要化合价:-3、0、+3、+5(其中N还有+1、+2、+4等价态)。
(3)元素性质
①能形成氢化物RH3,最高价氧化物对应的水化物为HRO3或H3RO4。
②随核电荷数增大,非金属性逐渐减弱,金属性逐渐增强。砷虽是非金属,却已表现出某些金属性,而锑、铋明显表现出金属性。
(4)化合物的性质
①NH3、PH3、AsH3稳定性依次减弱,还原性依次增强。
②酸性:H3BiO4
相关试卷
这是一份人教版高考化学一轮复习讲义第6章第27讲 常见物质(离子)的检验与推断(2份打包,原卷版+教师版),文件包含人教版高考化学一轮复习讲义第6章第27讲常见物质离子的检验与推断原卷版doc、人教版高考化学一轮复习讲义第6章第27讲常见物质离子的检验与推断教师版doc等2份试卷配套教学资源,其中试卷共21页, 欢迎下载使用。
这是一份人教版高考化学一轮复习讲义第6章第26讲 化学与STSE 化学与中华文明(2份打包,原卷版+教师版),文件包含人教版高考化学一轮复习讲义第6章第26讲化学与STSE化学与中华文明原卷版doc、人教版高考化学一轮复习讲义第6章第26讲化学与STSE化学与中华文明教师版doc等2份试卷配套教学资源,其中试卷共16页, 欢迎下载使用。
这是一份人教版高考化学一轮复习讲义第5章第23讲 氨 铵盐(2份打包,原卷版+教师版),文件包含人教版高考化学一轮复习讲义第5章第23讲氨铵盐原卷版doc、人教版高考化学一轮复习讲义第5章第23讲氨铵盐教师版doc等2份试卷配套教学资源,其中试卷共20页, 欢迎下载使用。
