资料中包含下列文件,点击文件名可预览资料内容
还剩4页未读,
继续阅读
沪科版2020上海高二物理选修一 本章复习与测试(作业)(练习)
展开
这是一份沪科版2020上海高二物理选修一 本章复习与测试(作业)(练习),文件包含本章复习与测试作业原卷版docx、本章复习与测试作业解析版docx等2份试卷配套教学资源,其中试卷共17页, 欢迎下载使用。
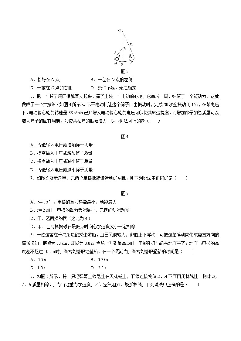
章末检测试卷(时间:75分钟 满分:100分)一、单项选项题:共11题,每题4分,共44分,每题只有一个选项最符合题意。1.物体做简谐运动时,下列叙述正确的是( )A.平衡位置就是回复力为零的位置B.处于平衡位置的物体,一定处于平衡状态C.物体到达平衡位置时,合力一定为零D.物体到达平衡位置时,回复力不一定为零【答案】A【解析】平衡位置是回复力等于零的位置,但物体所受合力不一定为零,A正确。2.下列说法正确的是( )A.摆钟走时快了必须调短摆长,才可能使其走时准确B.火车过桥要减速慢行,是为了防止火车因共振而倾覆C.挑水时为了防止水从水桶中荡出,可以加快或减慢走路的步频D.在连续均匀的海浪冲击下,停在海面的小船上下振动,是共振现象【答案】C【解析】摆钟走时快了说明摆的周期变短了,需要增大单摆的周期,根据单摆的周期公式T=2πeq \r(\f(l,g))可知,必须增大摆长,才可能使其走时准确,故A错误;火车过桥时要减速是为了防止桥发生共振,不是防止火车发生共振,故B错误;挑水的人由于行走,使扁担和水桶上下振动,当扁担与水桶振动的固有频率等于人迈步的频率时,发生共振,水桶中的水荡出,挑水时为了防止水从水桶中荡出,可以加快或减慢走路的步频,故C正确;停在海面的小船上下振动,是受迫振动,故D错误。3.如图1所示为一质点做简谐运动的振动图像,在0~0.8 s时间内,下列说法正确的是( )图1A.质点在0和0.8 s时刻具有正向最大速度B.质点在0.2 s时刻具有负向最大加速度C.0至0.4 s质点加速度始终指向-x方向不变D.在0.2~0.4 s时间内,加速度方向和速度方向相同【答案】D【解析】在0和0.8 s时刻质点具有负向的最大速度,而不是正向,故A错;0.2 s时刻加速度方向指向平衡位置,即正向,故B错;0至0.4 s质点加速度指向x轴正方向不变,故C错;0.2~0.4 s内,速度变大,做加速运动,加速度方向和速度方向相同,故D对。4.如图2所示为某质点在0~4 s内的振动图像,则( )图2A.质点振动的振幅是2 m,频率为4 HzB.质点在4 s末的位移为8 mC.质点在0~4 s内的路程为8 mD.质点在t=1 s到t=3 s的时间内,速度先沿x轴正方向后沿x轴负方向,且速度先增大后减小【答案】C【解析】由题图可知振动的振幅A=2 m,周期T=4 s,则频率f=eq \f(1,T)=0.25 Hz,选项A错误;振动质点的位移是质点离开平衡位置的位移,4 s末的位移为零,选项B错误;0~4 s内的路程s=4A=8 m,选项C正确;质点从t=1 s到t=3 s的时间内,一直沿x轴负方向运动,选项D错误。5.如图3所示,两段光滑圆弧轨道半径分别为R1和R2,圆心分别为O1和O2,所对应的圆心角均小于5°,在最低点O平滑连接。M点和N点分别位于O点左右两侧,MO的距离小于NO的距离.现分别将位于M点和N点的两个小球A和B(均可视为质点)同时由静止释放。关于两小球第一次相遇点的位置,下列判断正确的是( )图3A.恰好在O点 B.一定在O点的左侧C.一定在O点的右侧 D.条件不足,无法确定【答案】C【解析】据题意,两段光滑圆弧所对应的圆心角均小于5°,两球在圆弧上的运动可看成等效单摆,等效摆长等于圆弧的半径,则A、B两球的运动周期分别为TA=2πeq \r(\f(R1,g)),TB=2πeq \r(\f(R2,g)),两球第一次到达O点的时间分别为tA=eq \f(1,4)TA=eq \f(π,2)eq \r(\f(R1,g)),tB=eq \f(1,4)TB=eq \f(π,2)eq \r(\f(R2,g)),由于R1
章末检测试卷(时间:75分钟 满分:100分)一、单项选项题:共11题,每题4分,共44分,每题只有一个选项最符合题意。1.物体做简谐运动时,下列叙述正确的是( )A.平衡位置就是回复力为零的位置B.处于平衡位置的物体,一定处于平衡状态C.物体到达平衡位置时,合力一定为零D.物体到达平衡位置时,回复力不一定为零【答案】A【解析】平衡位置是回复力等于零的位置,但物体所受合力不一定为零,A正确。2.下列说法正确的是( )A.摆钟走时快了必须调短摆长,才可能使其走时准确B.火车过桥要减速慢行,是为了防止火车因共振而倾覆C.挑水时为了防止水从水桶中荡出,可以加快或减慢走路的步频D.在连续均匀的海浪冲击下,停在海面的小船上下振动,是共振现象【答案】C【解析】摆钟走时快了说明摆的周期变短了,需要增大单摆的周期,根据单摆的周期公式T=2πeq \r(\f(l,g))可知,必须增大摆长,才可能使其走时准确,故A错误;火车过桥时要减速是为了防止桥发生共振,不是防止火车发生共振,故B错误;挑水的人由于行走,使扁担和水桶上下振动,当扁担与水桶振动的固有频率等于人迈步的频率时,发生共振,水桶中的水荡出,挑水时为了防止水从水桶中荡出,可以加快或减慢走路的步频,故C正确;停在海面的小船上下振动,是受迫振动,故D错误。3.如图1所示为一质点做简谐运动的振动图像,在0~0.8 s时间内,下列说法正确的是( )图1A.质点在0和0.8 s时刻具有正向最大速度B.质点在0.2 s时刻具有负向最大加速度C.0至0.4 s质点加速度始终指向-x方向不变D.在0.2~0.4 s时间内,加速度方向和速度方向相同【答案】D【解析】在0和0.8 s时刻质点具有负向的最大速度,而不是正向,故A错;0.2 s时刻加速度方向指向平衡位置,即正向,故B错;0至0.4 s质点加速度指向x轴正方向不变,故C错;0.2~0.4 s内,速度变大,做加速运动,加速度方向和速度方向相同,故D对。4.如图2所示为某质点在0~4 s内的振动图像,则( )图2A.质点振动的振幅是2 m,频率为4 HzB.质点在4 s末的位移为8 mC.质点在0~4 s内的路程为8 mD.质点在t=1 s到t=3 s的时间内,速度先沿x轴正方向后沿x轴负方向,且速度先增大后减小【答案】C【解析】由题图可知振动的振幅A=2 m,周期T=4 s,则频率f=eq \f(1,T)=0.25 Hz,选项A错误;振动质点的位移是质点离开平衡位置的位移,4 s末的位移为零,选项B错误;0~4 s内的路程s=4A=8 m,选项C正确;质点从t=1 s到t=3 s的时间内,一直沿x轴负方向运动,选项D错误。5.如图3所示,两段光滑圆弧轨道半径分别为R1和R2,圆心分别为O1和O2,所对应的圆心角均小于5°,在最低点O平滑连接。M点和N点分别位于O点左右两侧,MO的距离小于NO的距离.现分别将位于M点和N点的两个小球A和B(均可视为质点)同时由静止释放。关于两小球第一次相遇点的位置,下列判断正确的是( )图3A.恰好在O点 B.一定在O点的左侧C.一定在O点的右侧 D.条件不足,无法确定【答案】C【解析】据题意,两段光滑圆弧所对应的圆心角均小于5°,两球在圆弧上的运动可看成等效单摆,等效摆长等于圆弧的半径,则A、B两球的运动周期分别为TA=2πeq \r(\f(R1,g)),TB=2πeq \r(\f(R2,g)),两球第一次到达O点的时间分别为tA=eq \f(1,4)TA=eq \f(π,2)eq \r(\f(R1,g)),tB=eq \f(1,4)TB=eq \f(π,2)eq \r(\f(R2,g)),由于R1
相关资料
更多

