


北师大版 (2019)选择性必修3 生物技术与工程一 植物组织培养技术精品同步训练题
展开同步课时训练
【基础练习】
1.植物组织培养的原理是( )
A.植物细胞核的全能性B.植物细胞全能性
C.细胞的有丝分裂D.细胞质膜的选择透过性
2.烟草组织培养基中生长素和细胞分裂素的比值高时( )
A.有利于愈伤组织的形成B.有利于根的形成
C.有利于芽的形成D.有利于脱分化
3.为保持某名贵花卉的优良性状,并且快速繁殖,可以利用该植物一部分器官或组织进行组织培养,发育出完整的植株。下列植株的最佳采取部位应是( )
A.叶B.根C.花粉D.茎尖
4.植物克隆的基本操作技术是( )
A.植物细胞全能性B.植物组织培养
C.植物体细胞杂交D.消毒灭菌
5.下列属于影响植物组织培养的因素的是( )
A.植物种类B.培养基组成成分
C.激素和环境因素D.以上全部
6.植物体细胞杂交所利用的原理包括( )
①细胞膜的流动性
②细胞的全能性
③基因结构的相对独立性
A.①B.②C.①②D.①②③
【能力提升】
7.下列有关植物组织培养的技术操作,正确的是( )
A.培养基在使用之前要放在烤箱中高温干热灭菌
B.接种操作可在普通房间的酒精灯火焰旁进行
C.解剖刀在火焰上灼烧后需冷却才能用于切割外植体
D.外植体用化学试剂消毒后需经蒸馏水多次冲洗才可用于接种
8.铁皮石斛是一种名贵中药,野生资源稀少,其繁殖主要通过植物组织培养技术实现。下列有关叙述正确的是( )
A. 培养基中添加蔗糖的主要目的是提供营养和维持渗透压
B. 用花粉和叶片做外植体获得的植株基因型相同
C. 外植体经再分化形成不定形的薄壁组织团块,称为愈伤组织
D. 切取一定大小的铁皮石斛茎尖进行组织培养,可获得抗病毒苗
9.某科研小组拟采用“取材→消毒→愈伤组织培养→出芽→生根→移栽”的方法繁殖一种名贵花卉。下列有关叙述错误的是( )
A.该技术具有快速繁殖并保持亲本遗传特性的优点
B.在愈伤组织培养过程中加入细胞融合的诱导剂,可获得染色体加倍的细胞
C.出芽是外植体经细胞脱分化后再分化的结果,该过程有基因的选择性表达
D.诱导分化生根时,培养基中生长素与细胞分裂素含量的比值较高
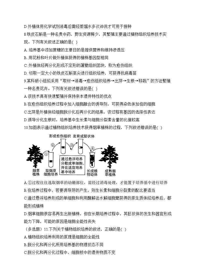
10.如图表示通过植物组织培养技术获得烟草植株的过程,下列叙述错误的是( )
A.①过程往往选取烟草的幼嫩部位,需经过消毒处理,才能置于培养基中进行培养
B.在培养过程中,若要诱导芽的产生,则生长素和细胞分裂素的配比要适当
C.通过悬浮培养形成的单细胞和利用酶解法水解细胞壁获得的原生质体经培养后,都能形成植株
D.烟草细胞很容易再生出新植株,但在长期培养过程中,其胚状体的发生和器官形成能力下降,可能的原因是细胞全能性丧失
(多选题)11.下列关于植物组织培养的叙述,正确的是( )
A.植物组织培养利用的原理是细胞的全能性
B.脱分化和再分化所用培养基的物理状态不同
C.脱分化和再分化过程中,细胞核中的遗传物质不变
D.操作和培养过程中要保持无菌状态
(多选题)12.下列关于“胡萝卜的组织培养”实验的叙述,正确的是( )
A.该实验中,选取的组织块需要进行消毒处理
B.愈伤组织被诱导分化为胚状体还是丛芽,与培养基中不荷激素的配比有关
C.培养过程中要经历脱分化,脱分化会使已分化的细胞失去其特有的结构和功能
D.胡萝卜组织块可被培养成完整植株,依据的原理是植物细胞的全能性
(多选题)13.下图为植物组织培养过程示意图,下列叙述错误的是( )
A.从理论上讲,①可以是植物体的每一个活细胞
B.②包裹上人工种皮即可获得人工种子
C.①→②的过程通过有丝分裂产生一团具有特定结构和功能的薄壁细胞组成的愈伤组织
D.②→③的再分化过程中,细胞增殖的方式为有丝分裂
(多选题)14.为探究提高“日照蓝莓”品质和产量的新途径,某生物兴趣小组以“日照蓝莓”的主要品种一一兔眼蓝莓为实验材料进行脱毒处理,其技术路线为“取材-消毒-愈伤组织培养→出芽→生根→移栽”。下列有关叙述正确的是( )
A. 取材时可选用兔眼蓝莓的芽尖等分生组织作为外植体
B. 用70%酒精和20%次氯酸钠对外植体消毒时,要控制好时间以避免造成伤害
C. 对分化培养基灭菌前需添加生长素类、细胞分裂素类和赤霉素类等生长调节剂
D. 脱毒后的兔眼蓝莓果实体积更大,产量更高,后代个体中更不易被病毒感染
15.开放式光自养微繁技术是无糖与开放相结合的组培方法,即在无糖组培的容器中,在开放培养环境下,向培养基中加入广谱抑菌剂,省去严格的无菌操作,在提高组培效率的同时降低了生产成本,使更多植物实现组培产业化成为可能。回答下列问题:
(1)植物离体的细胞可通过脱分化形成_____,其在一定培养条件下可再分化出_____,进而形成完整的植株,该过程依据的原理是_____。
(2)与传统植物组织培养相比,开放式光自养微繁技术改变培养基成分,培养基中不再含有糖,而是以_____作为碳源。
(3)自养微繁技术中也需要植物激素的作用,当生长素含量高于细胞分裂素时,利于_____的分化;当细胞分裂素含量高于生长素时,利于_____的分化。
(4)与常规的种子繁殖方法相比,植物微型繁殖技术的特点有:_____(答出两点即可)。
答案以及解析
1.答案:B
解析:植物组织培养的原理是植物细胞全能性,单个的植物细胞经过培养可以发育成完整植株。故选B。
2.答案:B
解析:生长素和细胞分裂素的比值高时有利于根的形成,比值低时有利于芽的形成,生长素和细胞分裂素都较少时有利于愈伤组织的形成或有利于脱分化。故选B。
3.答案:D
解析:AB、叶和根都是高度分化的细胞,分裂能力较低,不宜选用,AB错误;
C、花粉是经减数分裂形成的,在此过程中发生了基因分离和基因重组,因而不一定能保持亲本的优良性状,C错误;
D、茎尖一般没有病毒积累,分裂能力强,可作为植物组织培养的材料,D正确。
故选D。
4.答案:B
解析:植物克隆的基本操作技术是植物组织培养,利用植物细胞具有全能性这个特点,在无菌和人工控制的条件下,将离体的植物组织最终形成完整的植株,B正确,ACD错误。故选B。
5.答案:D
解析:影响植物组织培养的因素主要有植物种类、培养基的成分和培养的环境条件,故ABC均符合题意,故选D。
6.答案:C
解析:植物体细胞的融合体现了细胞膜的流动性,将融合后的杂种细胞培育成新植株的过程体现了细胞的全能性,①②符合题意。植物体细胞杂交过程与基因的结构无直接关系,③符合题意。故选C。
7.答案:C
解析:培养基在使用之前应进行高压蒸汽灭菌,A错误;接种操作应在接种室或接种台的酒精灯火焰旁进行,B错误;解剖刀在火焰上灼烧后需冷却才能用于切割外植体,避免高温导致细胞死亡,C正确;外植体用化学试剂消毒后需经无菌水清洗2~3次后才可用于接种,D错误。
8.答案:A
解析:
9.答案:B
解析:题干所述方法为植物组织培养技术,具有快速繁殖并保持亲本遗传特性的优点,A正确;愈伤组织细胞含有细胞壁,加入细胞融合诱导剂不会诱导细胞融合,因此不会得到染色体加倍的细胞,B错误;出芽是外植体经细胞脱分化后再分化的结果,该过程有基因的选择性表达,C正确;诱导分化生根时,培养基中生长素与细胞分裂素用量的比值较高,D正确。
10.答案:D
解析:本题考查植物组织培养技术。图中①过程往往选取烟草的幼嫩部位,自然环境中获取的植物组织、器官携带较多微生物,因此需要消毒处理后才能进行培养,A正确;植物生长调节剂配比会影响愈伤组织的分化方向,例如适当的生长素和细胞分裂素配比可以诱导芽的分化,B正确;据图可知悬浮培养的单细胞可发育成胚状体,用酶解法(纤维素酶和果胶酶)去除植物细胞壁,获得的原生质体也可培养形成植株,C正确;植物细胞仍保留了该物种全套的遗传物质,故全能性并未丧失,但由于各种原因,其全能性的表达受到了阻碍,D错误。
11.答案:ACD
解析:A、植物组织培养利用的原理是细胞的全能性,A正确; B、脱分化和再分化所用培养基的物理状态相同,都是固体培养基,B错误C、脱分化和再分化过程中,细胞核中的遗传物质不变,C正确; D、操作和培养过程中要保持无菌状态,D正确。
故选:ACD。
12.答案:ABCD
解析:在“胡萝卜的组织培养”实验中,选取的胡萝卜组织块需要用酒精消毒30s后,立即用无菌水清洗2 ~3次,再用次氯酸钠溶液处理30min后,立即用无菌水清洗2 ~3 次,A正确。将愈伤组织转接到含有不同激素成分的培养基上,就可以诱导其再分化生成胚状体或丛芽,B正确。培养过程中要经历脱分化,脱分化是指已分化的细胞经过诱导后失去其特有的结构和功能而转变成未分化细胞的过程,C正确。胡萝卜组织块可被培养成完整植株,依据的原理是植物细胞的全能性,D正确。
13.答案:BC
解析:植物组织培养就是在无菌和人工控制的条件下,将离体的植物器官、组织、细胞,培养在人工配制的培养基上,给予适宜的培养条件,诱导其产生愈伤组织、丛芽,最终形成完整的植株。
植物组织培养的原理:植物细胞具有全能性。
植物组织培养的条件:
①细胞离体和适宜的外界条件(如适宜温度、适时的光照、pH和无菌环境等);
②一定的营养(无机、有机成分)和植物激素(生长素和细胞分裂素)。
愈伤组织的特点:高度液泡化,无定形状态薄壁细胞组成的排列疏松、无规则的组织(色浅)。
A.①表示外植体,可以是植物体的每一个活细胞,A正确;
B.通过植物组织培养得到的胚状体③等为材料,通过人工薄膜包装得到的种子为人工种子,而非②愈伤组织,B错误;
C.①→②的过程为脱分化过程,是将一些分化的细胞经激素的诱导,脱分化为具有分生能力的薄壁细胞,进而经有丝分裂形成愈伤组织,C错误;
D.②→③的再分化过程中,细胞增殖的方式为有丝分裂,D正确。
故选BC。
14.答案:AB
解析:A、芽尖等分生组织分裂旺盛,且含病毒少,取材时常选用其作为外植体,A正确;
B、消毒时间不宜过长,容易对外植体造成伤害,B正确;
C、生长调节剂应该在分化培养基灭菌后添加,C错误;
D、脱毒后的兔眼蓝莓果实体积更大,产量更高,后代个体含病毒少,但不是不易被病毒感染,D错误。
故选:AB。
15.答案:(1)愈伤组织;幼根和芽;植物细胞的全能性
(2)CO2
(3)根;芽
(4)能保持植物原有的遗传特性、繁殖速度快
解析:(1)根据植物组织培养过程可知,植物细胞在离体条件下可通过脱分化形成愈伤组织,然后经过再分化过程分化出幼根和芽,进而发育成完整个体。该过程主要依据的原理是植物细胞的全能性。
(2)由于开放式光自养微繁技术是在开放培养环境下进行植物组织培养,植物可以进行光合作用,可以利用空气中的CO2作为碳源合成糖类等能源物质供植株利用,所以不需在培养基中加入糖类等碳源。
(3)植物组织培养技术在进行再分化培养时,培养基中生长素含量高于细胞分裂素时,利于植物根的分化;当细胞分裂素含量高于生长素时,利于植物芽的分化。利用培养基中激素比例的不同对细胞进行诱导分化,从而实现愈伤组织发育成完整植株的目的。
(4)植物组织培养优点:①占用空间小,不受地区、季节限制;②可以用来培养脱毒作物;③培养周期短,可以加快育种过程;④可用组培中的愈伤组织制取特殊的生化制品;⑤可短时间大量繁殖,用于拯救濒危植物;⑥可诱导分化成需要的器官,如根和芽;⑦解决有些植物产种子少或无的难题;⑧变异概率低,可保持原母本的一切遗传特征。
高中北师大版 (2019)一 受精和早期胚胎的发育精品当堂达标检测题: 这是一份高中北师大版 (2019)<a href="/sw/tb_c4004240_t7/?tag_id=28" target="_blank">一 受精和早期胚胎的发育精品当堂达标检测题</a>,共8页。
生物北师大版 (2019)一 植物组织培养技术优秀随堂练习题: 这是一份生物北师大版 (2019)<a href="/sw/tb_c4004229_t7/?tag_id=28" target="_blank">一 植物组织培养技术优秀随堂练习题</a>,共8页。
高中生物北师大版 (2019)选择性必修3 生物技术与工程第三节 传统发酵技术精品精练: 这是一份高中生物北师大版 (2019)选择性必修3 生物技术与工程<a href="/sw/tb_c4004223_t7/?tag_id=28" target="_blank">第三节 传统发酵技术精品精练</a>,共7页。