鲁科版 (2019)选择性必修2第2节 几种简单的晶体结构模型精品习题
展开学校:___________姓名:___________班级:___________考号:___________
单选题:本大题共19小题
1.下列各组物质的熔、沸点高低只与范德华力有关的是( )
A. Li、Na、K、PbB. HF、HCl、HBr、HI
C. LiCl、NaCl、KCl、RbClD. F2、Cl2、Br2、I2
2.下列说法和解释错误的是( )
A. 冰融化时,需破坏晶体中的全部氢键,所以冰融化时密度变大
B. 卤化物CX4从F到I,由于相对分子质量增大,范德华力增大,熔、沸点也逐渐升高
C. 由于石墨晶体中层间距较远,电子不易实现迁移,所以石墨的导电性只能沿石墨平面的方向
D. 金属中的“电子气”在电场中可以定向移动,所以金属具有良好的导电性
3.氮化硼(BN)是一种重要的功能陶瓷材料。以天然硼砂(主要成分Na2B4O7)为起始物,经过一系列反应可以得到BF3和BN,如图所示。下列叙述正确的是( )
A. BF3是分子晶体,其熔沸点低于BCl3,制备BF3的CaF2是离子晶体,其熔沸点高于MgF2
B. 六方相氮化硼结构与石墨相似,则六方相氮化硼也导电
C. 立方相氮化硼结构与金刚石相似,1ml立方相氮化硼晶体中含有配位键的数目为NA
D. 由B2O3可制备晶体硼,晶体硼的熔点2573K,沸点2823K,硬度大,属于混合晶体
4.下列说法中错误的是( )
A. 分子晶体中范德华力没有方向性和饱和性,所以分子晶体一般都采用密堆积,但要受到分子形状的影响
B. 离子晶体一般都是非等径圆球的密堆积
C. 由于共价键有方向性和饱和性,共价晶体堆积的紧密程度大大降低
D. 金属晶体采用非等径圆球的密堆积
5.下列说法中不正确的是
A. 在NaCl晶体中,距Na+最近的Cl−形成正八面体
B. 在金刚石晶体中,最小碳原子环由6个碳原子构成
C. 在石墨晶体中,每个环上平均占有3个碳原子
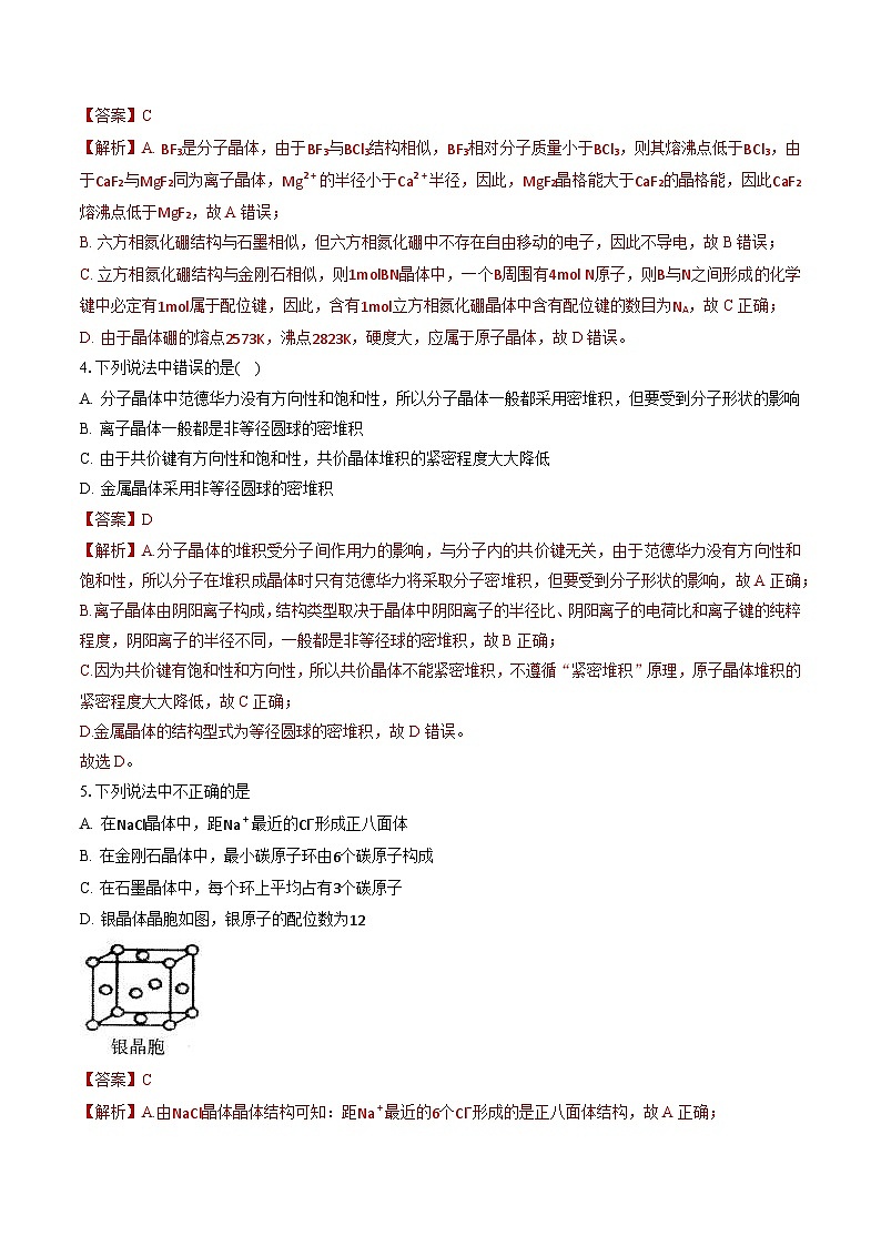
D. 银晶体晶胞如图,银原子的配位数为12
6.下列叙述中,正确的是( )
A. 氯化钠晶体是离子晶体B. 在氯化钠晶体中存在NaCl分子
C. 石英是由SiO2形成的分子晶体D. 金刚石和铁都是原子晶体
7.下列说法正确的是( )
A. CaCl2晶体中存在共价键
B. H2SO4溶于水能电离出H+和SO42−,所以硫酸是离子化合物
C. SiO2属于原子晶体,熔化破坏共价键和分子间作用力
D. I2是分子晶体,加热升华过程中只需克服分子间作用力
8.下列有关晶体的叙述中,错误的是
A. 干冰晶体中,每个CO2周围紧邻12个CO2
B. 氯化铯晶体中,每个Cs+周围紧邻8个Cl−
C. 氯化钠晶体中,每个Na+周围紧邻且距离相等的Na+共有6个
D. 金刚石为三维骨架结构,由共价键形成的碳原子环中,最小的环上有6个碳原子
9.下列各组物质的晶体中,化学键类型相同、晶体类型也相同的是( )
A. NaCl和CaC2B. CO2和SiO2C. NH3和H2OD. CCl4和NH4Cl
10.PCl5晶体的晶胞结构如图。下列说法正确的是( )
A. 该晶体为分子晶体B. 晶胞体心上微粒为PCl4
C. 晶胞顶点上微粒的空间构型为正八面体D. 存在的化学键类型仅有极性共价键
11.铁镁合金是目前已发现的储氢密度较高的储氢材料之一,其晶胞结构如图所示(黑球代表Fe,白球代表Mg)。则下列说法不正确的是
A. 铁镁合金的化学式为Mg2Fe
B. 晶体中存在的化学键类型为共价键
C. 晶格能:氧化镁>氧化钙
D. 该晶胞的质量是416NAg (NA表示阿伏加德罗常数的值)
12.下列说法正确的是( )
A. 钛和钾都采取图1的堆积方式
B. 图2为金属原子在二维空间里的非密置层放置方式,此方式在三维空间里堆积仅得简单立方堆积
C. 图3是干冰晶体的晶胞,在每个CO2周围距离最近且相等的CO2有8个
D. 图4是一种金属晶体的晶胞,它是金属原子在三维空间以密置层采取ABCABC……堆积的结果
13.下列数据是对应物质的熔点表,有关的判断正确的是
A. AlF3的熔点比AlCl3高,原因是AlF3为离子晶体,AlCl3为分子晶体
B. 在共价化合物分子中各原子都形成8e定结构
C. 同族元素的氧化物不可能形成不同类型的晶体
D. 金属晶体的熔点一定比分子晶体的高
14.已知NA为阿伏加德罗常数的值,下列叙述正确的是( )
A. 60gSiO2晶体中含有2NA个Si−O键
B. 12g金刚石中含有的C−C键数目为4NA
C. 18g冰中含有的氢键数目为4NA
D. 三氧化硒(SeO3)的熔点为165℃,在126℃时升华,SeO3的晶体类型是分子晶体
15.下列含铜物质说法正确的是( )
A. 甲图是CuO的晶胞示意图,乙图是Cu2O的晶胞示意图
B. 已知Cu2O和Cu2S晶体结构相似,则Cu2O比Cu2S的熔点低
C. 晶体铜原子的堆积方式如图丙所示,为面心立方最密堆积,配位数为12
D. 铜在氧气中加热生成CuO,CuO热稳定性比Cu2O强
16.萤石(CaF2)是一种难溶于水的固体。下列实验事实能说明CaF2一定是离子晶体的是( )
A. CaF2难溶于水,其水溶液的导电性极弱B. CaF2的熔点较高,硬度较大
C. CaF2固体不导电,但在熔融状态下导电D. CaF2在有机溶剂(如苯)中的溶解度极小
17.下列关于晶体的说法一定正确的是( )
A. 分子晶体中都存在共价键
B. 上图为CaTiO3的晶体结构模型,其中每个Ti4+和12个O2−相紧邻
C. SiO2晶体中每个硅原子与两个氧原子以共价键相结合
D. 金属晶体的熔点都比分子晶体的熔点高
18.钋(P)是目前已知最稀有的元素之一。金属钋的晶胞沿x、y或z轴的投影如图所示。下列说法错误的是
A. 构成晶体的微粒间的作用力是金属键
B. 构成该晶体的微粒是金属原子(金属离子)和自由电子
C. 若P原子的半径为r,则晶胞边长为 2r
D. 晶胞中P原子的配位数为6
19.有关晶体的结构如下图所示,下列说法中不正确的是( )
A. 在NaCl晶体中,距Na+最近的Cl−形成正八面体
B. 在CaF2晶体中,每个晶胞平均占有4个Ca2+
C. 在金刚石晶体中,碳原子数与碳碳键个数的比为1:4
D. 铜晶体为面心立方最密堆积,该晶体中含有正八面体空隙和正四面体空隙
填空题:本大题共5小题
20.C60、金刚石和石墨的结构模型如下图所示的(a)、(b)、(c)所示(石墨仅表示出其中的一层结构):
(a) (b) (c)
(1)C60、金刚石和石墨三者的关系是互为________。
A.同分异构体 B.同素异形体
C.同系物 D.同位素
(2)固态时,C60属于________晶体(填“离子”“共价”或“分子”)
(3)硅晶体的结构跟金刚石相似,1ml硅晶体中含有硅硅单键的数目约是_________。
(4)石墨层状结构中,平均每个正六边形占有的碳原子数是________。
(5)某常见固体能导电,质软,它可能属于_____(填字母)
A分子晶体 B共价晶体 C离子晶体 D金属晶体 E混合型晶体
21.现有八种物质:①干冰②碳化硅③氯化铍④白磷⑤过氧化钠⑥水晶⑦氯化铵⑧氖。请用编号填写下列空白。
(1)固态时属于离子晶体的是_________;
(2)只有范德华力一种作用力的是_________;
(3)通过极性键形成的原子晶体是_________;
(4)属于非极性分子的化合物的是_________。
22.(1)一种铜金合金晶体具有面心立方最密堆积结构,在晶胞中Cu原子处于面心,Au原子处于顶点,则该合金中Cu原子与Au原子数量之比为________;该晶体中原子之间的作用力是________。
(2)上述晶体具有储氢功能,氢原子可进入到由Cu原子与Au原子构成的四面体空隙中。若将Cu原子与Au原子等同看待,该晶体储氢后的晶胞结构与CaF2(见图1)的结构相似,该晶体储氢后的化学式应为________。
(3)立方BP(磷化硼)的晶胞结构如图2所示,晶胞中含B原子数目为________。
(4)铁有δ、γ、α三种同素异形体,γ晶体晶胞中所含有的铁原子数为________,δ、α两种晶胞中铁原子的配位数之比为________。
23.原子序数依次增加的X、Y、Z、W四种元素原子序数均大于5小于36, Y基态原子最外层电子数是其内层电子总数的3倍,X、W基态原子是同周期元素中未成对电子数最多的原子,X与Z的原子核内质子数之和等于W原子核内质子数,Z基态原子只有 1个未成对的电子。回答下列问题:
(1)基态W原子价层电子的排布式是________。
(2)在XY3−中,X原子采取的杂化方式是________,该离子的空间构型为________。
(3) W3+能与水分子形成配合离子[W(H2O)6]3+,该离子中能形成配位键的原因是________。
(4)通过X射线探明NaZ、KZ、MgY晶体结构相似,三种晶体的熔点由高到低的顺序是________ (填化学式)。
(5)Li2Y是离子晶体,其晶格能可通过下图的Brn−Haber循环计算得到。
可知,Li原子的第一电离能为________kJ⋅ml−1, Y=Y键键能为________kJ⋅ml−1, Li2Y晶格能为________kJ⋅ml−1。
24.我国在新材料领域研究的重大突破,为“天宫”空间站的建设提供了坚实的物质基础。“天宫”空间站使用的材料中含有B、C、N、Ni、Cu等元素。回答下列问题:
(1)下列不同状态的硼中,失去一个电子需要吸收能量最多的是_______(填标号,下同),用光谱仪可捕捉到发射光谱的是_______。
A. B.
C. D.
(2)铵盐大多不稳定。从结构的角度解释NH4F比NH4I更易分解的原因是_______。
(3)镍能形成多种配合物,其中NiCO4是无色挥发性液体,K2NiCN4是红黄色单斜晶体。K2NiCN4中配位原子是:_______;K2NiCN4的熔点高于NiCO4的原因是_______。
(4)氮化硼(BN)晶体存在如下图所示两种结构,六方氮化硼的结构与石墨类似,可做润滑剂;立方氮化硼的结构与金刚石类似,可作研磨剂。六方氮化硼的晶体类型为_______;立方氮化硼晶胞的密度为ρg⋅cm−3,晶胞的边长为a cm。则阿伏加德罗常数的表达式为_______。
Na20
Na
AlF3
AlCl3
Al203
BCl3
C02
Si02
920℃
97.8℃
1291℃
190℃
2073℃
−107℃
−57℃
1723℃
高中化学鲁科版 (2019)选择性必修2第3章 不同聚集状态的物质与性质第2节 几种简单的晶体结构模型课后测评: 这是一份高中化学鲁科版 (2019)选择性必修2<a href="/hx/tb_c4002609_t7/?tag_id=28" target="_blank">第3章 不同聚集状态的物质与性质第2节 几种简单的晶体结构模型课后测评</a>,文件包含32几种简单的晶体结构模型习题原卷版docx、32几种简单的晶体结构模型习题解析版docx等2份试卷配套教学资源,其中试卷共20页, 欢迎下载使用。
化学鲁科版 (2019)第2节 几种简单的晶体结构模型课后练习题: 这是一份化学鲁科版 (2019)<a href="/hx/tb_c4002609_t7/?tag_id=28" target="_blank">第2节 几种简单的晶体结构模型课后练习题</a>,共16页。试卷主要包含了单选题,判断题,解答题等内容,欢迎下载使用。
鲁科版 (2019)第2节 几种简单的晶体结构模型课时作业: 这是一份鲁科版 (2019)<a href="/hx/tb_c4002609_t7/?tag_id=28" target="_blank">第2节 几种简单的晶体结构模型课时作业</a>,共17页。试卷主要包含了选择题,填空题,解答题等内容,欢迎下载使用。

