高中化学鲁科版 (2019)选择性必修2第3节 元素性质及其变化规律优秀一课一练
展开学校:___________姓名:___________班级:___________考号:___________
一、单选题
1.下列说法正确的是
A.6C的电子排布式,违反了泡利不相容原理
B.因硫元素核电荷数比磷元素大,故硫元素比磷元素大
C.电子排布式(22Ti)违反了洪特规则
D.电子的能量可能高于电子的能量
【答案】D
【详解】A.电子在能量相同的轨道上排布时,总是尽可能分占不同的轨道且自旋方向同向,6C的电子排布式1s22s22py2,违反了洪特规则,故A错误;
B.P原子的3p轨道处于半充满的稳定状态,其第一电离能大于同一周期相邻的S原子,故B错误;
C.3p轨道最多容纳6个电子,所以电子排布式(22Ti)1s22s22p63s23p10违反了泡利不相容原理,故C错误;
D.电子能量与能层和能级都有关,比如4s上的电子能量有时就会比3d轨道上的电子能量高,故D正确;
故选:D。
2.1828年人类首次使用无机物质氰酸铵(,可由氯化铵和氯酸银反应制得)人工合成了尿素(),揭开了人工合成有机物的序幕。下列说法正确的是
A.已知氰酸银微溶于水,制备氰酸铵的离子方程式为:
B.组成元素第一电离能由大到小的顺序为:
C.简单离子半径由大到小的顺序为:
D.氰酸铵转化为尿素,反应前后碳元素的化合价没有改变
【答案】D
【详解】A.已知氰酸银微溶于水,交换成分得到的AgCl为沉淀,符合复分解反应发生条件,由于氰酸银微溶于水故离子反应中不能拆,,A错误;
B.同一主族随原子序数变大,原子半径变大,第一电离能变小;同一周期随着原子序数变大,第一电离能呈变大的趋势,N的2p轨道为半充满稳定状态,第一电离能大于同周期相邻元素,组成元素第一电离能由大到小的顺序为:,B错误;
C.电子层数越多半径越大,电子层数相同时,核电荷数越大,半径越小;简单离子半径由大到小的顺序为:,C错误;
D.氰酸铵转化为尿素,反应前后碳元素的化合价均为+4价,没有改变,D正确;
故选D。
3.下列有关说法错误的是
A.处于最低能量状态的原子叫作基态原子
B.价电子层有2个未成对电子的原子一定属于主族元素
C.玻尔原子结构模型可以较好地解释氢原子的可见光谱线
D.利用电负性可判断化合物中元素化合价的正负及化学键的性质
【答案】B
【详解】A.原子的电子排布遵循构造原理能使整个原子的能量处于最低状态,处于最低能量的原子叫做基态原子,A正确;
B.价电子层有2个未成对电子的原子不一定属于主族元素,如基态Ti原子的价层电子排布式为3d24s2,有2个未成对电子,但属于副族元素,B错误;
C.玻尔的原子结构模型,提出了核外电子分层排布和电子的能量具有量子化特征的观点,成功地解释了原子的稳定性和氢原子的可见光谱线,C正确;
D.元素的电负性越大,则元素原子的吸电子能力越强,故在化合物中电负性大的元素显负价,电负性小的元素显正价,电负性相同的两原子一般形成非极性键,电负性不同的两原子形成极性键,D正确;
故选B。
4.下列关于元素周期表和元素周期律的说法错误的是
A.第二周期元素从Li到F,非金属性逐渐增强
B.同一周期主族元素从左到右,电负性逐渐减小
C.第三周期的元素:P、S、Cl的最高正化合价依次增大
D.主族元素呈现的最高正化合价,其数值等该元素原子的最外层电子数
【答案】B
【详解】A.根据元素周期律:同周期元素的原子从左到右,元素非金属性逐渐增强,可推知第二周期元素从Li到F非金属性逐渐增强,故A正确;
B.同一周期主族元素从左到右,非金属性逐渐增强,电负性逐渐增大,故B错误;
C.P、S、Cl的原子序数逐渐增大,则P、S、Cl最高正价逐渐升高,故C正确;
D.非金属元素的原子的最外层有几个电子,最多形成几个共用电子对,所以呈现的最高化合价等于原子最外层电子数(个别元素除外),故D正确。
故选:B。
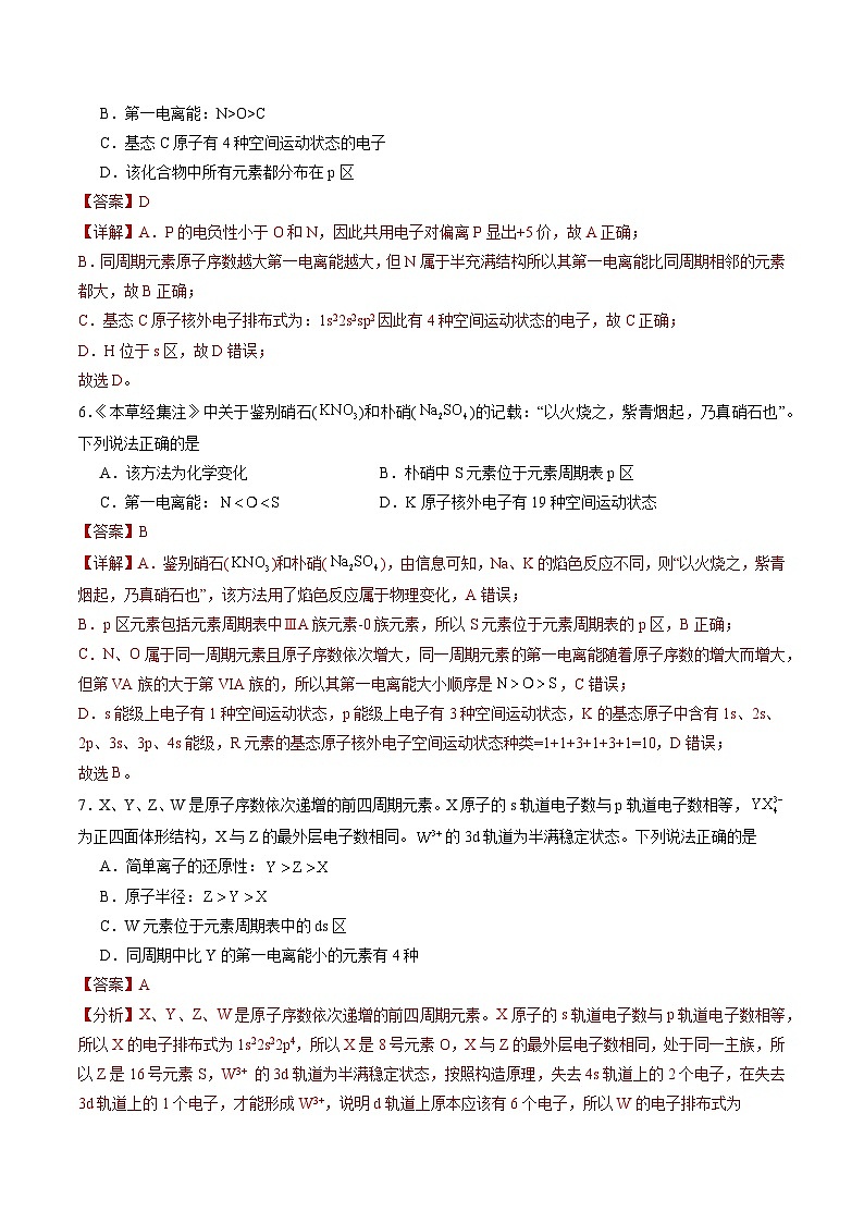
5.阻燃剂FR分子结构如图。下列说法错误的是
A.分子中P元素的化合价均为+5价
B.第一电离能:N>O>C
C.基态C原子有4种空间运动状态的电子
D.该化合物中所有元素都分布在p区
【答案】D
【详解】A.P的电负性小于O和N,因此共用电子对偏离P显出+5价,故A正确;
B.同周期元素原子序数越大第一电离能越大,但N属于半充满结构所以其第一电离能比同周期相邻的元素都大,故B正确;
C.基态C原子核外电子排布式为:1s22s2sp2因此有4种空间运动状态的电子,故C正确;
D.H位于s区,故D错误;
故选D。
6.《本草经集注》中关于鉴别硝石()和朴硝()的记载:“以火烧之,紫青烟起,乃真硝石也”。下列说法正确的是
A.该方法为化学变化B.朴硝中S元素位于元素周期表p区
C.第一电离能:D.K原子核外电子有19种空间运动状态
【答案】B
【详解】A.鉴别硝石()和朴硝(),由信息可知,Na、K的焰色反应不同,则“以火烧之,紫青烟起,乃真硝石也”,该方法用了焰色反应属于物理变化,A错误;
B.p区元素包括元素周期表中ⅢA族元素-0族元素,所以S元素位于元素周期表的p区,B正确;
C.N、O属于同一周期元素且原子序数依次增大,同一周期元素的第一电离能随着原子序数的增大而增大,但第VA族的大于第VIA族的,所以其第一电离能大小顺序是,C错误;
D.s能级上电子有1种空间运动状态,p能级上电子有3种空间运动状态,K的基态原子中含有1s、2s、2p、3s、3p、4s能级,R元素的基态原子核外电子空间运动状态种类=1+1+3+1+3+1=10,D错误;
故选B。
7.X、Y、Z、W是原子序数依次递增的前四周期元素。X原子的s轨道电子数与p轨道电子数相等,为正四面体形结构,X与Z的最外层电子数相同。的3d轨道为半满稳定状态。下列说法正确的是
A.简单离子的还原性:
B.原子半径:
C.W元素位于元素周期表中的ds区
D.同周期中比Y的第一电离能小的元素有4种
【答案】A
【分析】X、Y、Z、W是原子序数依次递增的前四周期元素。X原子的s轨道电子数与p轨道电子数相等,所以X的电子排布式为1s22s22p4,所以X是8号元素O,X与Z的最外层电子数相同,处于同一主族,所以Z是16号元素S,W3+ 的3d轨道为半满稳定状态,按照构造原理,失去4s轨道上的2个电子,在失去3d轨道上的1个电子,才能形成W3+,说明d轨道上原本应该有6个电子,所以W的电子排布式为1s22s22p63s23p63d64s2,所以W是26号元素Fe,Y与O形成的离子中Y是+5价,离子是正四面体结构,所以Y是15号元素P;故X、Y、Z、W分别是O、P、S、Fe。
【详解】A.X、Y、Z的分别是O、P、S,都是非金属,非金属性越强,其简单离子的还原性越弱,所以非金属性O>S>P,那么还原性是Y>Z>X,故A正确;
B.同周期从左至右原子半径逐渐减小,所以原子半径P>S,同主族,从上到下,原子半径逐渐增大,所以S>O,故原子半径是Y>Z>X,故B错误;
C.W是Fe,位于元素周期表的第四周期第Ⅷ族,Fe是d区元素,故C错误;
D.同周期从左到右原子的第一电离能是增大的趋势,P的3p轨道是半充满结构,比P的第一电离能小的应该有5种元素,故D错误;
故本题选A。
8.短周期主族元素X、Y、Z、W的原子序数依次增大,基态X原子的电子总数是其最高能级电子数目的2倍,Y与X能形成一种以 形式存在的阴离子,Z与X的最外层电子数目相同。下列说法错误的是
A.原子半径:Y>Z>XB.简单离子的还原性:Z>W>X
C.四种元素中,Y的电负性最小D.同周期元素中,W的第一电离能最大
【答案】D
【分析】基态X原子的电子总数是其最高能级电子数目的2倍,则X的基态原子核外电子排布为1s22s22p4,X为O;根据所给结构,可知Y可以形成4个共价键,则Y为Si;Z与X的最外层电子数目相同,则Z为S;根据原子序数,可知W为Cl。
【详解】A.同一周期,从左到右元素原子半径依次减小,同一主族,自上而下元素原子半径依次增大,原子半径Si>S>O,A项正确;
B.元素的非金属性越强,其简单阴离子还原性越弱,非金属性O>Cl>S,故简单离子还原性S2->Cl->O2-,B项正确;
C.同一周期,从左到右元素电负性递增,同一主族,自上而下元素电负性递减,Si<S<Cl<O,C项正确;
D.0族元素具有全满电子结构,十分稳定,同周期元素中,0族元素的第一电离能最大,与Cl比较,Ar的第一电离能更大,D项错误。
答案选D。
9.X、Y、Z、W、P、Q为短周期元素,其中Y的原子序数最小,它们的最高正价与原子半径关系如图所示。下列说法正确的是
A.Y在元素周期表中位于p区B.第一电离能:Z>P>Q>X
C.离子半径:D.氧化物对应水化物的酸性:Q>P>Z
【答案】C
【分析】由题干图示信息可知,X为+1价,原子半径最大,故X为Na,Y为+2价,原子序数最小,Y为Be,Z为+4价,原子半径大于Y,故Z为Si,W为+5价,原子半径小于Y,W为N,P为+6价,则P为S,Q为+7价,则Q为Cl,据此分析解题。
【详解】A.由分析可知,Y为Be,故Y在元素周期表中位于s区,A错误;
B.由分析可知,X为Na、Z为Si、P为S、Q为Cl,为同一周期元素,从左往右第一电离能呈增大趋势,故第一电离能Cl>S>Si>Na即Q >P> Z>X,B错误;
C.由分析可知,W为N、P为S、Q为Cl,离子半径为S2->Cl->N3-即,C正确;
D.由分析可知,Q为Cl、P为S、Z为Si,其最高价氧化物对应水化物的酸性为HClO4>H2SO4>H2SiO3即Q>P>Z,但不是最高价氧化物对应水化物的酸性则无此规律,如H2SO4>HClO,D错误;
故答案为:C。
10.短周期元素X、Y、Z、W原子序数依次增大。基态X原子有两个单电子,Z的简单离子在同周期离子中半径最小,基态W原子的价电子排布式为,且Y、W同主族。
下列说法错误的是
A.电负性:Y>W>X>ZB.四种元素均位于元素周期表的p区
C.简单氢化物沸点:X
【分析】基态X原子有两个单电子,则X核外电子排布可能是,即可能是C、O、Si、S;Z的简单离子在同周期离子中半径最小,Z应为第三周期的Al,基态W原子的价电子排布式为,n-1=2,n=3,W的价电子排布式为,W为S,Y、W同主族,则Y为O,结合原子序数可知X只能为C,据此分析解答。
【详解】A.同主族元素从上到下电负性减弱,从周期元素从左到右电负性增强,则电负性:O>S>C>Al,即Y>W>X>Z,故A正确;
B.四种元素分别位于IIIA、IVA、VIA,均属于p区元素,故B正确;
C.水分子间存在氢键,其沸点高于H2S,即简单氢化物沸点:W
故选:C。
11.短周期主族元素X、Y、Z、W的原子序数依次增大,基态X原子的2p轨道上,有1个电子的自旋方向与其他电子的自旋方向相反。Y原子M层上有两个未成对电子,基态W原子的电子总数是其最高能级电子数的4倍。下列说法错误的是
A.第一电离能:B.简单离子还原性:
C.原子半径:D.简单氢化物的沸点:
【答案】D
【分析】基态X原子的2p轨道上,有1个电子的自旋方向与其他电子的自旋方向相反,所以X为O元素;Y原子M层上有两个未成对电子,所以Y为Si;基态W原子的电子总数是其最高能级电子数的4倍,所以W为S;又短周期主族元素X、Y、Z、W的原子序数依次增大,所以Z为P元素;据此分析解题。
【详解】A.Z为P,W为S,Y为Si,P元素最外层电子为半满,所以第一电离能,,故A正确;
B.非金属性越强,单质氧化性越强,而相应简单阴离子的还原性越弱;所以简单离子还原性:;故B正确;
C.同一周期元素从左到右原子的半径渐渐变小,Y和W为第三周期元素,X为第二周期元素,所以原子半径:;故C正确;
D.Y为Si,简单氢化物为SiH4,W为S,简单氢化物为H2S,H2S相对分子质量大于SiH4,所以简单氢化物的沸点:;故D错误;
故答案选D。
12.三星堆遗址出土了大量的青铜器,其主要成分为Cu、Sn、Pb,还含少量Fe、As、O等元素。对上述有关元素,下列说法正确的是
A.基态Cu原子的价层电子轨道表示式为
B.基态Fe原子最高能级的轨道形状为哑铃形
C.第一电离能最大的是As
D.电负性最大的是O
【答案】D
【详解】A.基态铜原子的价层电子排布式为3d104s1,基态Cu原子的价层电子轨道表示式为,A错误;
B.基态Fe原子的核外电子排布式为1s22s22p63s23p63d64s2,最高能级为3d,轨道形状为花瓣形,B错误;
C.Cu、Sn、Pb、Fe、As、O中O的第一电离能最大,C错误;
D.Cu、Sn、Pb、Fe、As、O中O的电负性最大,D正确;
故答案选D。
13.和的电荷与半径之比相近,导致两元素性质相似。下列说法错误的是
A.能与氨水反应生成
B.和均是共价化合物
C.和均是两性氢氧化物
D.溶液呈酸性
【答案】A
【详解】A.和的性质相似,不能与氨水反应生成,故A错误;
B.为共价化合物,根据Be与Al元素性质相似,可推断也为共价化合物,故B正确;
C.为两性氢氧化物,根据Be与Al元素性质相似,可推断也为两性氢氧化物,故C正确;
D.AlCl3溶于水发生水解,使溶液显酸性,则根据元素性质的相似性,可推知溶于水也发生水解,使溶液显酸性,故D正确;
故选:A。
14.下列说法或有关化学用语的表述正确的是
A.在基态多电子原子中,p能级电子能量一定高于s能级电子能量
B.基态Fe原子的外围电子轨道表示式为
C.因O的电负性比N大,故O的第一电离能比N也大
D.根据原子核外电子排布的特点,Cu在元素周期表中位于s区
【答案】B
【详解】A.在基态多电子原子中,p能级电子能量不一定高于s能级电子能量,如3s能级电子能量高于2p能级电子能量,故A错误;
B.铁元素的原子序数为26,基态原子的价电子排布式为3d64s2,外围电子轨道表示式为 ,故B正确;
C.同周期元素,从左到右第一电离能呈增大趋势,氮原子的2p轨道为稳定的半充满结构,元素的第一电离能大于相邻元素,则氮元素的第一电离能大于氧元素,故C错误;
D.铜元素的原子序数为29,基态原子的价电子排布式为3d104s1,处于元素周期表ds区,故D错误;
故选B。
15.祖母绿(主要成分)被称为宝石之王,与其相似的天然绿色宝石有萤石[主要成分]、磷灰石[主要成分]。下列说法正确的是
A.半径大小:B.电负性大小:
C.电离能大小:D.碱性强弱:
【答案】B
【详解】A.电子层结构相同的离子,核电荷数越大,离子半径越小,则铝离子的离子半径小于氧离子,故A错误;
B.同周期元素,从左到右元素的非金属性依次增强,电负性依次增大,则磷元素的电负性大于硅元素,故B正确;
C.同周期元素,从左到右第一电离能呈增大趋势,则氟原子的第一电离能大于氧原子,故C错误;
D.同周期元素,从左到右元素的金属性依次减弱,最高价氧化物对应水化物的碱性依次减弱,同主族元素,从上到下元素的元素的金属性依次增强,最高价氧化物对应水化物的碱性依次增强,则氢氧化钙的碱性强于氢氧化铝,故D错误;
故选B。
16.第ⅣA族元素中C是生物分子骨架的构成元素,Si、Ge可用作半导体材料。下列有关说法错误的是
A.三种元素原子的次外层电子排布均是全充满状态
B.第一电离能:
C.与中氢元素化合价相同
D.原子半径的原因是电子层数增加对半径的影响大于核电荷数增加的影响
【答案】C
【详解】A.C电子排布式为1s²2s22p2,Si电子排布式为1s²2s²2p63s²3p²,Ge电子排布式为1s²2s²2p63s²3p63d104s²4p²,可知次外层均是全充满状态,A错误;
B.P电子排布式为1s²2s²2p63s²3p3,P在同周期Si的右侧,同周期元素第一电离能从左到右有增大的趋势,所以第电离能P>Si,B错误;
C.硅由于电负性小,对共用电子对的吸引能力不强,导致电子对向氢原子核偏离,Si显+4价,H为-1价。而CH4中,H为+1价,C正确;
D.同主族元素电子层数越多半径越大,描述合理,D错误;
故选C。
17.有关周期表和周期律的说法正确的是
A.周期表p区所有元素,电子最后填入的能级均为p能级
B.第二周期元素,电离能介于B和N之间的元素有1种
C.周期表第14列元素形成化合物种类最多
D.同一周期,第ⅡA族元素电负性大于第ⅢA族元素
【答案】C
【详解】A. He是第一周期0族元素,属于周期表p区元素,核外电子排布式为1s2,A错误;
B.同周期自左至右第一电离能呈增大趋势,但Be和N原子第一电离能高于相邻元素,则第二周期元素中电离能介于B和N之间的元素有Be、C、O,共3种,B错误;
C. 周期表第14列为ⅣA,所含碳元素形成化合物种类最多,C正确;
D.同周期主族元素从左向右电负性逐渐增强,同一周期,第ⅡA族元素电负性小于第ⅢA族元素,D错误;
答案选C。
18.现有四种元素的基态原子的电子排布式如下:
①1s22s22p63s23p4 ②1s22s22p63s23p3 ③1s22s22p3 ④1s22s22p5
则下列有关比较中正确的是
A.第一电离能:④>③>②>①
B.原子半径:④>③>②>①
C.电负性:④>③>②>①
D.最高正化合价:④>③=②>①
【答案】A
【分析】根据元素的电子排布式,①是S、②是P、③是N、④是F。
【详解】A.根据元素周期律,同一周期从左向右,元素的第一电离能逐渐增大,同主族从上向下,电离能减小,且第三周期存在反常情况:N>S,因此,第一电离能关系为:F>N>P>S,即④>③>②>①,A正确;
B.原子半径的变化规律为:同主族从上向下,原子半径增大,同周期从左向右,原子半径减小,因此F半径最小,P半径大于N,B错误;
C.同周期元素从左向右,元素电负性逐渐增大,即S>P,C错误;
D.元素的最高正价等于其族序数,F无正价,因此关系为:S>P=N,D错误。
本题选A。
19.下表为元素周期表前四周期的一部分,下列有关X、Y、Z、R、W五种元素的叙述中,错误的是
A.元素的第一电离能Z>R
B.元素电负性:X>Z>Y
C.基态原子中未成对电子数最多的是R
D.元素最高价氧化物对应的水化物酸性:Z>Y
【答案】C
【分析】由图可知,X为O,Y为Si,Z为P,R为Se,W为 Br,据此回答。
【详解】A.第一电离能是基态的气态原子失去最外层的一个电子所需能量。由分析可知,Z为P,R为Se。P的第一电离能大于S的;Se和S同主族,且在S的下方,第一电离能小于S的;所以第一电离能:P>Se,A正确;
B.元素电负性:X>Z>Y,由分析可知,X为O,Y为Si,Z为P,其电负性:O>P>Si, B正确;
C.几种元素基态原子电子排布图为:O为1s22s22p4,Si为1s22s22p63s23p2,P为1s22s22p63s23p3,Se为1s22s22p63S23P63d104s24p4,Br为1s22s22p63S23P63d104s24p5,由此可知,基态原子中未成对电子数最多的是P元素,C错误;
D.元素最高价氧化物对应的水化物酸性:Z>Y,由分析可知,Y为Si,Z为P,其对应酸为:H3PO4>H2SiO3,D正确;
故选C。
20.已知X、Y是主族元素,I为电离能,单位是kJ/ml。根据表中所列数据判断错误的是
A.元素X的常见化合价是+1价
B.元素Y是ⅢA族的元素
C.元素X与氯形成化合物时,化学式可能是XCl
D.若元素Y处于第3周期,它可与冷水剧烈反应
【答案】D
【分析】X、Y是主族元素,I为电离能,X第一电离能和第二电离能差距较大,说明X为第IA族元素;Y第三电离能和第四电离能差距较大,说明Y为第IIIA族元素,X的第一电离能小于Y,说明X的金属活泼性大于Y,结合物质性质分析解答。
【详解】A.X为第IA族元素,元素最高化合价与其族序数相等,所以X常见化合价为+1价,故A正确;
B.通过以上分析知,Y为第IIIA族元素,故B正确;
C.若元素X是Na与氯形成化合物时,化学式可能是NaCl,故C正确;
D.若元素Y处于第三周期,为Al元素,则它与冷水不反应,故D错误;
故选D。
二、填空题
21.合成氨是人类科学技术发展史上的一项重大成就,是化学和技术对社会发展与进步的巨大贡献。
(1)基态氮原子中,能量最高的电子的电子云在空间有 个伸展方向。
(2)原子中运动的电子有两种相反的自旋状态,若一种自旋状态用“”表示,与之相反的用“”表示,称为电子的自旋磁量子数。对于基态的氮原子,其价电子自旋磁量子数的代数和为 。
(3)铁触媒是普遍使用的以铁为主体的多成分催化剂,通常还含有等氧化物中的几种。
①Cr原子的价电子排布图为 ;第四周期ds区元素中,与基态Cr原子最外层电子数目相同的元素的元素符号为 。
②上述氧化物所涉及的元素中,处于元素周期表中p区的元素有 (填元素符号)。
我国科研人员研制出了(M为Fe、Mn等金属)等催化剂,使得合成氨工业温度,压强分别降到了350℃、,这是近年来合成氨反应研究中的重要突破。第三电离能 (填“>”或“<”),原因是 。
(5)与具有相同的电子构型,小于,原因是 。
(6)下列曲线表示氧族元素性质随核电荷数的变化趋势,正确的是 。
a. b. c. d.
(7)元素的基态原子得到一个电子形成气态负一价离子时所放出的能量称为第一电子亲和能。的Brn-Haber循环如图所示。
由图可知,原子的第二电离能为 ;键的键能为 ;氧原子的第一电子亲和能为 。
【答案】(1)3
(2)或
(3) Cu Al、O
(4) < 价电子排布为,易失去一个电子形成比较稳定的半满状态,而的价电子排布式为,处于较稳定的半充满状态,所以难失去
(5)核电荷数较大,对外层电子的吸引力较强
(6)ad
(7) 1450.6 498.4 141.8 3943
【详解】(1)基态氮原子中,能量最高的电子为2p电子,p能级有3个轨道,电子云在空间有3个伸展方向。
(2)基态氮原子价电子排布为,根据泡利原理,s轨道上的两个电子自旋相反,自旋磁量子数的代数和为0,根据洪特规则,p轨道的3个电子自旋方向相同,自旋磁量子数的代数和为或,则其价电子自旋磁量子数的代数和为或。
(3)①Cr为24号元素,价电子排布式为:,所以Cr原子的价电子排布图为;第四周期ds区元素中,铜的价电子为,与基态Cr原子最外层电子数目相同的元素的元素符号为Cu。
②上述氧化物所涉及的元素中K、Ca、Mg位于s区,Cr位于d区,Al、O位于p区,所以处于元素周期表中p区的元素有Al、O。
(4)价电子排布为,易失去一个电子形成比较稳定的半满状态,而的价电子排布式为,处于较稳定的半充满状态,所以难失去,故第三电离能。
(5)电子层数相同时,核电荷数越大,简单离子半径越小;K+核电荷数较大,对外层电子的吸引力较强,所以r(K+)小于r(S2-);
(6)a.氧族元素性质随核电荷数的增大,核外电子层数越来越大,基态原子越易失去电子,其第一电离能随原子序数的增大成减小趋势,a正确;
b.O族元素中,O无最高正价,S和Se最高正价为+6价,b错误;
c.O族元素从上到下随着核电荷数的依次增大,非金属性依次减弱,c错误;
d.O族元素从上到下随着核电荷数的依次增大,非金属性依次减弱,电负性依次减小,d正确;
故选ad;
(7)Mg原子的第二电离能是指Mg+再失去一个电子转化为Mg2+所放出的能量,由图可知,其第二电离能为1450.6 kJ/ml;拆开0.5mlO2生成1ml O需要吸收249.2 kJ的热量,则O=O键的键能为498.4kJ·ml-1;由图可知1ml基态气态氯原子得到一个电子形成气态O-时所放出的能量是141.8kJ,则根据第一亲和能的定义,氯元素的第一电子亲和能为141.8 kJ/ml。
22.I、如图表示元素周期表中部分元素的某种性质(X值)随原子序数变化的关系示意图。
(1)短周期中原子核外p能级上电子总数与s能级上电子总数相等的元素是 (填元素符号)。
(2)预测S元素与元素x值的大小关系为 ,x值最小的元素在元素周期表中的位置是 (放射性元素除外)。
(3)下列关于元素性质的说法正确的是 (填标号)。
a.X值可反映元素最高正化合价的变化规律
b.X值可反映元素在化合物中吸引电子的能力
c.X值的大小可用来判断元素金属性和非金属性的强
II、亚铁氰化钾()是一种常见的食盐抗结剂,其三水合物()是黄色晶体,俗称黄血盐,遇立即产生深蓝色沉淀()。回答下列问题。
(1)O元素位于 区,基态O原子核外电子的空间运动状态有 种。
(2)黄血盐()中四种非金属元素的第一电离能最大的是 ,该原子能量最高的电子所在能级符号为 。
(3)亚铁氰化钾()中四种元素的电负性由大到小的顺序为 。
(4)普鲁士蓝()中不同价态铁元素的简单微粒较稳定的是 ,其原因是 。
【答案】I、(1)O、
(2) S>Se 第七周期IA族
(3)bc
II、(1) p 5
(2) N 2p
(3)N>C>Fe>K
(4) 的价电子排布式为,的价电子排布式为,前者为半充满状态故较稳定
【详解】I、(1)短周期中原子核外p能级上电子总数与s能级上电子总数相等的元素有O元素、Mg元素,氧原子的核外电子排布式是1s22s22p4,Mg原子的核外电子排布式是1s22s22p63s2;
(2)根据图示,X值表示元素的电负性;同主族元素从上到下电负性减小,S元素的电负性大于元素;元素的金属性越强,电负性越小,x值最小的元素在元素周期表中的位置是第七周期IA族;
(3)a.F没有正价,所以X值不能反映元素最高正化合价的变化规律,故a错误;
b.X值表示元素的电负性,电负性越大说明元素吸引电子的能力越强,故b正确;
c.X值表示元素的电负性,元素金属性越强电负性越小,元素的非金属性越强电负性越大,故c正确;
选bc。
II、(1)由元素周期表结构知氧元素位于P区;基态氧原子的核外电子排布式为1s22s22p4,又空间运动状态指电子占据的轨道数,即基态氧原子核外电子的空间运动状态有5种;
(2)同主族随原子序数递增,第一电离能递减,又同周期随原子序数递增,第一电离能递增,但第IIA族大于第IIIA族、第VA族大于VIA族,所以H、C、N、O四种元素第一电离能最大的是N;基态氮原子核外电子排布式为1s22s22p3,所以能量最高的电子所在能级符号为2p;
(3)电负性是描述原子对键合电子吸引能力,同主族从上到下电负性递减,同周期从左向右电负性递增,所以电负性顺序为N>C>Fe>K;
(4)普鲁士蓝()中存在三价铁离子和二价亚铁离子,又的价电子排布式为半充满状态,的价电子排布式为,且半充满状态较稳定,所以较稳定。
X
Y
Z
R
W
元素
I1
I2
I3
I4
X
496
4562
6912
9543
Y
578
1817
2745
11575
鲁科版 (2019)选择性必修2第1章 原子结构与元素性质第3节 元素性质及其变化规律同步达标检测题: 这是一份鲁科版 (2019)选择性必修2<a href="/hx/tb_c4002597_t7/?tag_id=28" target="_blank">第1章 原子结构与元素性质第3节 元素性质及其变化规律同步达标检测题</a>,文件包含13元素性质及其变化规律原卷版docx、13元素性质及其变化规律解析版docx等2份试卷配套教学资源,其中试卷共20页, 欢迎下载使用。
高中化学鲁科版 (2019)选择性必修2第3节 元素性质及其变化规律一课一练: 这是一份高中化学鲁科版 (2019)选择性必修2<a href="/hx/tb_c4002597_t7/?tag_id=28" target="_blank">第3节 元素性质及其变化规律一课一练</a>,共13页。试卷主要包含了单选题,判断题,解答题等内容,欢迎下载使用。
高中化学鲁科版 (2019)选择性必修2第1章 原子结构与元素性质第3节 元素性质及其变化规律测试题: 这是一份高中化学鲁科版 (2019)选择性必修2<a href="/hx/tb_c4002597_t7/?tag_id=28" target="_blank">第1章 原子结构与元素性质第3节 元素性质及其变化规律测试题</a>,共13页。试卷主要包含了选择题,填空题,解答题等内容,欢迎下载使用。

