


安徽省亳州市2024-2025学年高三上学期摸底大联考地理试题(解析版)
展开考生注意:
1.本试卷分选择题和综合题两部分。满分100分,考试时间75分钟。
2.考生作答时,请将答案答在答题卡上。选择题每小题选出答案后,用2B铅笔把答题卡上对应题目的答案标号涂黑;综合题请用直径0.5毫米黑色墨水签字笔在答题卡上各题的答题区域内作答,超出答题区域书写的答案无效,在试题卷、草稿纸上作答无效。
3.本卷命题范围:高考范围。
一、选择题(本大题共16小题,每小题3分,共48分。在每小题给出的四个选项中,只有一项是符合题目要求的)
西江千户苗寨位于黔东南苗族自治州雷山县东北部,四面环山,主要由西江村的几个自然村寨不断自然生长向周边扩散形成,是中国乃至世界最大的苗族聚居村落群,是“全国农业旅游示范点”和“中国特色村”。下图为1984~2020年西江千户苗寨空间分布示意图。完成下面小题。
1. 下列关于1984~2020年西江千户苗寨空间分布的描述,错误的是( )
A. 早期聚落空间分布主要影响因素是河流B. 后期村落沿公路、河边两侧呈带状模式生长
C. 村寨的发展过程中,散布在半山上的建筑逐渐密集D. 苗寨北部居住密度大,人口较多
2. 西江千户苗寨的传统古村落可持续发展的措施有( )
①建立西江苗寨历史与文化博物馆,展现苗寨历史与文化②将传统建筑改造成民宿或者餐饮店,满足旅游需求
③举办非遗物质文化节,吸引更多人关注和学习④对村庄电力、通信、交通等设施改造提升,改善村庄环境
A. ①②③B. ①③④C. ②③④D. ①②④
【答案】1. A 2. B
【解析】
【1题详解】
根据材料“西江千户苗寨位于黔东南苗族自治州雷山县东北部,四面环山”可知,早期聚落空间分布最主要的影响因素是地形,不是河流,A错误,符合题意;读图并结合材料可知,受旅游业开发的影响,村落沿公路、河边两侧呈带状模式生长,并且在发展过程中,散布在半山上的建筑逐渐密集,BC正确,不符合题意;读图可知,河流将整个苗寨分为南北两部分,北部居住密度大,人口较多,D正确,不符合题意;故选A。
【2题详解】
结合所学知识可知,对于传统古村落建筑应该采取维修、整治和改善等措施,保护和延续传统历史风貌,并不能为了发展旅游业单纯改造,②错误;西江千户苗寨具有丰富的历史及非遗文化,建立文化博物馆与开展文化节能够更好的保护与宣传传统文化,①③正确;传统古村落基础设施相对落后,对村庄电力、通信、交通等设施改造提升,改善村庄环境,能够提高该地的接待能力,④正确;故选B。
【点睛】传统民居是在特有的自然地理环境中,受社会因素制约与自给自足的自然经济相适应,经长期发展基本定型的民居建筑,传统民居的取材、房屋布局、朝向、房屋结构等都与自然环境特征密切相关。
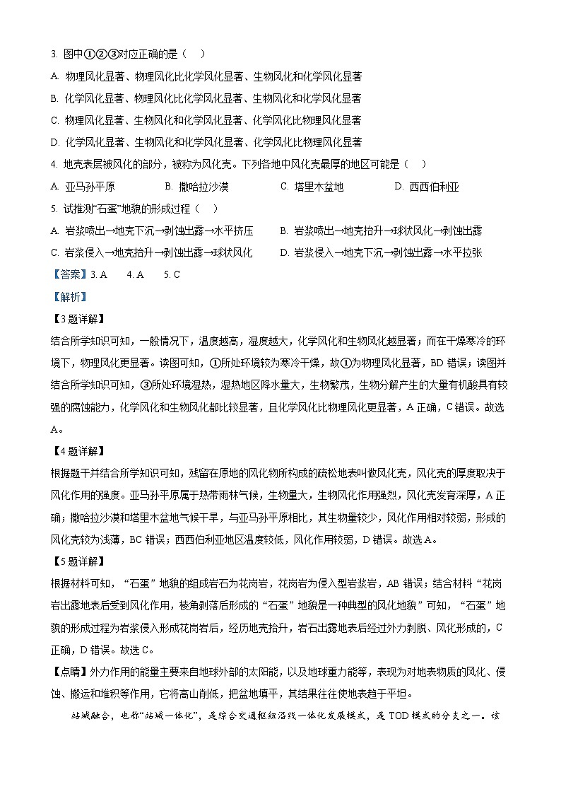
风化作用简单来说,就是岩石(或矿物)在原地破碎、崩解、分解。风化作用与温度、水、生物等存在较强关联性。花岗岩出露地表后受到风化作用,棱角剥落后形成的“石蛋”地貌是一种典型的风化地貌。下左图为风化作用强弱与气候要素关联示意图,右图为“石蛋”地貌景观图。完成下面小题。
3. 图中①②③对应正确的是( )
A. 物理风化显著、物理风化比化学风化显著、生物风化和化学风化显著
B. 化学风化显著、物理风化比化学风化显著、生物风化和化学风化显著
C. 物理风化显著、生物风化和化学风化显著、化学风化比物理风化显著
D. 化学风化显著、生物风化和化学风化显著、化学风化比物理风化显著
4. 地壳表层被风化的部分,被称为风化壳。下列各地中风化壳最厚的地区可能是( )
A. 亚马孙平原B. 撒哈拉沙漠C. 塔里木盆地D. 西西伯利亚
5. 试推测“石蛋”地貌的形成过程( )
A. 岩浆喷出→地壳下沉→剥蚀出露→水平挤压B. 岩浆喷出→地壳抬升→球状风化→剥蚀出露
C. 岩浆侵入→地壳抬升→剥蚀出露→球状风化D. 岩浆侵入→地壳下沉→剥蚀出露→水平拉张
【答案】3. A 4. A 5. C
【解析】
【3题详解】
结合所学知识可知,一般情况下,温度越高,湿度越大,化学风化和生物风化越显著;而在干燥寒冷的环境下,物理风化更显著。读图可知,①所处环境较为寒冷干燥,故①为物理风化显著,BD错误;读图并结合所学知识可知,③所处环境湿热,湿热地区降水量大,生物繁茂,生物分解产生的大量有机酸具有较强的腐蚀能力,化学风化和生物风化都比较显著,且化学风化比物理风化更显著,A正确,C错误。故选A。
【4题详解】
根据题干并结合所学知识可知,残留在原地的风化物所构成的疏松地表叫做风化壳,风化壳的厚度取决于风化作用的强度。亚马孙平原属于热带雨林气候,生物量大,生物风化作用强烈,风化壳发育深厚,A正确;撒哈拉沙漠和塔里木盆地气候干旱,与亚马孙平原相比,其生物量较少,风化作用相对较弱,形成的风化壳较为浅薄,BC错误;西西伯利亚地区温度较低,风化作用较弱,D错误。故选A。
【5题详解】
根据材料可知,“石蛋”地貌的组成岩石为花岗岩,花岗岩为侵入型岩浆岩,AB错误;结合材料“花岗岩出露地表后受到风化作用,棱角剥落后形成的“石蛋”地貌是一种典型的风化地貌”可知,“石蛋”地貌的形成过程为岩浆侵入形成花岗岩后,经历地壳抬升,岩石出露地表后经过外力剥脱、风化形成的,C正确,D错误。故选C。
【点睛】外力作用的能量主要来自地球外部的太阳能,以及地球重力能等,表现为对地表物质的风化、侵蚀、搬运和堆积等作用,它将高山削低,把盆地填平,其结果往往使地表趋于平坦。
站城融合,也称“站城一体化”,是综合交通枢纽沿线一体化发展模式,是TOD模式的分支之一。该理念主张将重要交通站点与城市空间紧密融合,也就是把日常办公、居住和城市服务等功能安排在车站步行可达的范围内,为站点附近人群提供便利的生活方式和经济活动。完成下面小题。
6. “站城融合”的建设主要考虑的是( )
A. 解决城市交通拥堵B. 缓解城市用地紧张
C. 调整产业结构D. 改善站点与城市关系
7. 与传统火车站相比,“站城融合”优势有( )
①实现土地的高效利用②使城市空间更加分散③激发商业活力④缓解交通拥堵
A. ①②③B. ①②④C. ①③④D. ②③④
8. 实现“站城融合”可采用规划策略有( )
①缝合多种用地,实现城市空间拓展②强化枢纽功能,实现高度融合发展
③提高服务功能,实现智能便捷服务④调整产业结构,实现区域消费升级
A. ①②③B. ①②④C. ①③④D. ②③④
【答案】6. D 7. C 8. A
【解析】
【6题详解】
根据材料“该理念主张将重要交通站点与城市空间紧密融合”可知,“站城融合”的建设主要考虑的是将重要交通站点与城市空间紧密融合,改善站点与城市关系,D正确;解决城市交通拥堵、缓解城市用地紧张和调整产业结构是“站城融合”带来的影响,并不是“站城融合”建设主要考虑的因素,ABC错误。故选D。
【7题详解】
与传统火车站相比,“站城融合”对同一空间的多重利用使土地的资源利用率得到最大化,①正确;“站城融合”是交通枢纽与商业区、居住区、综合功能区的一体化,使得城市空间更加紧凑,②错误;与传统火车站相比,“站城融合”之后多层次的步行系统,可以更好地激发商业活力,③正确;“站城融合”作为集轨道交通、公交、长途.出租及社会车辆多种交通方式为一体的枢纽中心,丰富的公共交通大大缓解了城市交通拥堵,④正确。故选C。
【8题详解】
“站城融合”通过合理利用站上与站下空间,在枢纽站点上增置人行通道、步行广场,站点附近的交通道路转为下穿道路,缝合多种用地,实现城市空间拓展,①正确;“站城融合”通过以枢纽站点为核心的高密度开发和对周边地区进行高度整合及集约利用,推动城市资源要素向站点聚集,提高枢纽站点的总体利用率,形成新型站城格局,②正确;合理规划设置换乘路线和出入站口,增加数字化服务设施,提供多元化的服务设施,实现智能便捷服务,③正确;调整产业结构,实现区域消费升级,是“站城融合”带来的影响并非措施,④错误。故选A。
【点睛】交通运输线路的区位包括自然因素(地形、地质、气候、水文)、经济因素、社会因素、技术因素和生态环境因素。
高黎贡山属于横断山系重要组成部分,得天独厚的区位优势使其成为全球生物多样性热点地区之一,但生物本底资料(基础性的、没有被干预过的数据或信息)调查仍有较大欠缺。某小组为了解该区域的鸟兽多样性本底和季节变化动态,沿高海拔的3100~3700m区域布设红外相机进行监测,通过调查发现动物垂直迁移和动物活动强度的季节变化。下左图为高黎贡山及周边区域略图、右图为该小组调查的鸟类物种数的月变化示意图。完成下面小题。
9. 高黎贡山生物多样性丰富的原因有( )
①地势起伏大,垂直差异明显②信风影响,降水量大③山高谷深,人类影响少④植物种类丰富,食物来源充足
A. ①②③B. ①③④C. ②③④D. ①②④
10. 下列关于高黎贡山鸟类多样性季节差异的描述,正确的是( )
A. 鸟类多样性差异冬季多于夏季B. 夏季鸟类由高海拔地区迁出
C. 冬季鸟类由高海拔地区迁出D. 鸟类多样性重要监测和管理的季节为冬季
【答案】9. B 10. C
【解析】
【9题详解】
根据材料可知,高黎贡山位于横断山区,山高谷深,垂直高差大,气候垂直分异明显,生物多样性丰富,①正确;高黎贡山属于季风气候,因海陆热力性质差异及气压带、风带季节移动而形成,受信风影响比较小,②错误;当地山高谷深,人烟稀少,受人类活动破坏较少,③正确;植物种类丰富,适合多种动物获取食物,动植物种类均较丰富,④正确。综上所述,B正确,ACD错误。故选 B。
【10题详解】
读图可知,鸟类物种数量夏季多,冬季少,即高海拔地区鸟类多样性的季节差异为夏季多于冬季,A错误;高海拔地区冬季气温更低,地面积雪厚,对鸟类来说缺少食物,只能向温度较高,积雪较少的低海拔地区迁移,而到了夏季气温回升,冰雪消融,高海拔地区有了优越的生存条件,故而中低海拔的动物进入高山寻找食物和繁殖地,B错误,C正确;夏季鸟类物种增多,夏季监测和管理针对性更突出,效果更明显,D错误。故选C。
【点睛】高温多雨,水热条件优越的地区,生物种类丰富。气候复杂的地区,生物种类丰富;水域环境复杂,水生生物丰富;地形复杂,起伏大的地区,生物种类丰富。
榴莲是一种经济价值高,但种植条件严苛的热带水果,其树平均高20m,4年挂果、8年盛果。我国的榴莲基本全部从泰国进口且进口量连年增长,直至2019年,我国海南三亚终于成功开辟了中国首个大型榴莲种植基地,2023年6月上市。榴莲种植虽前景大好,但目前海南三亚果农对引种榴莲的积极性却不高。跟东南亚进口同产品(人工提前采摘后催熟)相比,该批榴莲实现树上熟后才上市。完成下面小题。
11. 我国自主培育榴莲主要是因为( )
A. 气候条件适宜B. 种植经验丰富C. 冷藏技术较高D. 市场需求量大
12. 与东南亚地区相比,我国榴莲实现树上熟后才采摘是由于( )
A. 距离市场近B. 运输费用高C. 交通条件好D. 采摘成本高
13. 目前三亚果农对引种榴莲积极性不高的原因有( )
①产量不稳定②易受冻害威胁③投资回报慢④市场需求小
A. ①②B. ②③C. ③④D. ①③
【答案】11. D 12. A 13. D
【解析】
【11题详解】
根据材料“我国的榴莲基本全部从泰国进口且进口量连年增长”可知,市场需求量大是我国自主培育榴莲的主要原因,D正确;气候条件适宜是培育榴莲的基本条件,并不是主要原因,A错误;根据材料“直至2019年,我国海南三亚终于成功开辟了中国首个大型榴莲种植基地”可知,我国榴莲种植经验并不丰富,B错误;培育榴莲与冷藏技术无关,C错误。故选D。
【12题详解】
采摘成本、运输费用对采摘时间影响不大,不是实现树上熟后才采摘的原因,BD错误;交通条件会影响榴莲的采摘时间,但不是根本原因,C错误;我国是榴莲的消费大国,由于距离及运输时间的原因,东南亚的榴莲需要人工提前采摘催熟后出口到我国,而三亚榴莲就在我国,距离市场近,因此实现树上熟后才采摘,A正确。故选A。
【13题详解】
根据材料可知,榴莲4年挂果,8年盛果,生长周期长,投资回报慢,③正确;根据材料可知,榴莲种植条件严苛,受自然条件影响较大,产量不稳定,①正确;我国每年从国外进口榴莲,说明国内市场需求量大,销售市场广阔,④错误;三亚位于低纬地区,北部有五指山阻挡冷空气,不易受到低温冻害影响,②错误。综上所述,D正确,ABC错误,故选D。
【点睛】农业的区位条件有气候(光照、热量、降水)、地形、水源、土壤、市场、交通、劳动力、政策、科技、饮食偏好等;有时候也需要考虑自然灾害的影响。
我国某省会城市的学生进行了为期半年的地理观测活动。下左图为某日北极星和正午太阳的位置示意图,右图为该日的日出、日落时刻图。完成下面小题。
14. 该城市所在的省级行政区的简称是( )
A. 新B. 琼C. 京D. 闽
15. 上左图所示时刻,下列现象描述正确的是( )
A. 西雅图(西八区)日出东北B. 巴西利亚(西三区)正值日落
C. 悉尼物体影长达一年中最短D. 全球新旧日期范围比例25:11
16. 该日,学生在空旷操场上垂直于地面立一木杆,绘制木杆顶端日影运动轨迹正铺的是( )
A. B. C. D.
【答案】14. B 15. D 16. A
【解析】
【14题详解】
读图可知,该城市北京时间6点日出,19点20分日落,可算出该城市昼长约为13小时20分,日出时间为当地时间5点20分,结合所学知识可以算出该城市位于110°E。读图并结合所学知识可知,当地北极星的仰角为20°,即当地的纬度为20°N。结合当地经纬度可知,该城市为海口,其所处的省级行政区的简称为琼。综上所述,B正确,ACD错误,故选B。
【15题详解】
结合上题分析可知,该地位于110°E。根据左图太阳方位可知此时110°E为12点。根据计算可知,西八区此时为晚上,A错误;此时西三区为凌晨,B错误;悉尼此时为下午,物体影长并不是一年中最短的,C错误;此时70°W为0点,新一天的范围为70°W向东到180°共250°,旧一天的范围为110°,故新旧一天的比例为25∶11,D正确。故选D。
【16题详解】
读图并结合所学知识可知,当地的纬度为20°N,且当日正午太阳高度为86°34',根据正午太阳高度计算公式计算可知,当日太阳直射23°26'N,为夏至日。此时,除极昼、极夜地区外,全球日出东北日落西北,故木杆顶端日影变化为西南到东南,C错误;当地位于太阳直射点南侧,故正午的时候太阳在木杆正北方向,此时影子在正南方向,D错误;当日太阳直射23°26'N,且该地纬度为20°N,正午时杆影较短,A正确,B错误。故选A。
【点睛】太阳一天的位置和方向:1、太阳直射赤道上,全球日出正东,日落正西。2、太阳直射北半球,全球除极昼极夜区,各地日出东北,日落西北(偏北)。3、太阳直射南半球,全球除极昼极夜区,各地日出东南,日落西南(偏南)。
二、综合题(本大题共3小题,共52分)
17. 阅读图文材料,完成下列要求。
高原夏菜指夏季在高原上种植的蔬菜。由于所在地区海拔高,气候偏干冷,又称冷凉蔬菜。上世纪70~80年代,甘肃省的农民尝试在靠近水源的平地上种植蔬菜,将蔬菜外销以获取经济收入。但受热量和水分条件的制约,甘肃省高原种菜只能靠天吃饭,经济效益低且不稳定。
随着现代农业技术的发展,甘肃省的蔬菜种植从仅能自给自足发展成为全国高原夏菜质量安全、知名品牌示范区。每年四五月,品质好、品种丰富的高原夏菜通过冷链物流和南下的绿色通道源源不断从西北运向南方市场,甘肃省发展成为我国“北菜南运”“西莱东调”的重要基地。下图为甘肃省高原夏菜种植区分布图。
(1)从自然地理环境的角度,分析甘肃省“高原夏菜”品质好、品种丰富的区位条件。
(2)不远千里将高原夏菜从西北运至东南,不仅增加了运输成本,蔬菜保质期也并不长,试分析其原因。
(3)请从三大产业的角度,为保证高原夏菜可持续发展提出建议。
【答案】(1)气候:甘肃省纬度较高﹐热量不足,生长周期长﹔甘肃省属于温带大陆性气候,昼夜温差大,有利于有机质积累;
地形:甘肃省海拔高,地势起伏大,水热条件垂直分异明显,适合多种蔬菜的生长需求,品种丰富;
水源:甘肃省有高山冰雪融水,灌溉水源水质好;
土壤:甘肃省天然富硒黄土含有微量元素;
生物:甘肃省气候干冷,病虫害少,农药、化肥使用少。
(2)夏季东南沿海城市易受高温、台风等气象灾害影响,导致当地蔬菜减产;东南沿海城市经济发达,人口稠密,市场需求量大;交通运输业和冷藏保鲜技术发展迅速,为高原夏菜提供支持;国家政策支持,运输成本降低。
(3)第一产业:加大科技投入,研发蔬菜新品种,生产绿色有机蔬菜,提高蔬菜品质;规模化、集约化生产,形成规模效益。第二产业:发展蔬菜加工业,延长产业链﹐提高蔬菜附加值。第三产业:加强营销和品牌宣传,拓展销售市场;借助网络,多元化拓展销售渠道。
【解析】
【分析】本题以甘肃高原夏菜为材料,设置3个小题,涉及农业区位因素及其变化,农业发展措施等相关知识点,考查学生获取和解读地理信息、调动和运用地理知识的能力,体现区域认知、综合思维的学科素养。
【小问1详解】
气候:甘肃省位于温带地区,纬度较高,冬季寒冷,清军温度较低,热量不足,生长周期长,有利于有机质的积累;甘肃省深居内陆,距海较远,属于温带大陆性气候,晴天多,昼夜温差大,有利于有机质积累;地形:甘肃省海拔高,地势起伏大,水热条件垂直分异明显,水热组合多样,适合多种蔬菜的生长需求,适合多种经营吗,农产品品种丰富;水源:甘肃省有临近祁连山等山脉,有高山冰雪融水提供灌溉水源,且水质好;土壤:甘肃省天然富硒黄土含有丰富的微量元素;生物:甘肃省位于温带大陆性气候区,气候干燥,且冬季寒冷,病虫害少,农药、化肥使用少。
【小问2详解】
夏季东南沿海城市易受高温、台风等气象灾害影响,导致当地蔬菜减产,但人口众多,本地蔬菜供应不足;东南沿海城市经济发达,人口稠密,且城市化水平高,农产品的市场需求量大;随着交通运输业和冷藏保鲜技术发展迅速,延长了蔬菜保质期,为高原夏菜远距离运输提供支持;甘肃省发展成为我国“北菜南运”“西莱东调”的重要基地,有国家政策支持,如蔬菜等运输免交高速过路费等,使运输成本降低。
【小问3详解】
第一产业:应加大科技投入,培育良种,研发蔬菜新品种,生产绿色有机蔬菜,提高蔬菜品质,提高高原夏菜的市场竞争力;规模化、集约化生产,形成规模效益,提高机械化水平,降低高原夏菜的生产成本。第二产业:发展蔬菜加工业,延长产业链﹐提高蔬菜附加值,提高经济效益。第三产业:充分利用网络等各种平台,加强营销和品牌宣传,提高高原夏菜的知名度,拓展销售市场;借助网络进行直播销售等,多元化拓展销售渠道。
18. 阅读图文材料,完成下列要求。
我国西北地区深居内陆,距海较远,降水较少,晴天多,太阳辐射强,太阳能资源丰富,再加上戈壁荒漠区人烟稀少,非常适合建设大型的光热电站。我国甘肃、新疆、内蒙古等地,都有由万面镜子组成的熔盐塔式光热发电站。截至2024年,中国完全投运的熔盐塔式光热发电站项目主要分布在青海(3个)、甘肃(2个)、新疆(1个)三地。
太阳能发电分为光伏发电和光热发电,熔盐塔式光热发电站需要建在有丰富的太阳能资源的地区。光伏发电是利用半导体的光电效应,直接将光能转变为电能一种技术;而光热发电是将太阳能转化为热能,再转化为电能的技术。下图为太阳能熔盐塔式光热发电原理图。
(1)试根据太阳能熔盐塔式光热发电原理图描述熔盐塔式光热发电的过程。
(2)指出我国熔盐塔式光热发电站定日镜的方位角和高度角变化最大季节,并说出与光伏发电相比光热发电的优点。
(3)从国家安全的角度,分析熔盐塔式光热发电带来的影响。
【答案】(1)熔盐塔式光热发电站在集热塔周围布置一定数量的定日镜,将太阳光反射到集热塔顶的吸热器上;吸热器内装有可以高温传热储热的熔盐介质,通过加热水产生蒸汽,以蒸汽作为动力来发电。
(2)夏季。熔盐塔式光热发电可以利用晴天储备下来的热能,在夜晚和阴天继续发电,实现供电的稳定性;熔盐塔式光热发电能将分散的太阳能集中利用;熔盐塔式光热发电相对于光伏发电基本采用物理手段进行光电能量转换,是清洁生产过程,对环境危害极小。
(3)建设新型电力系统,拓展新能源产业,降低能源进口依赖度,减少能源供应风险,保证我国能源安全;有利于优化我国的电力结构,降低二氧化碳的排放量,保障我国生态安全;有利于推动区域经济发展,创造更多就业岗位,增加经济收入,确保国家经济安全。
【解析】
【分析】本题以太阳能熔盐塔式光热发电原理图为背景材料,涉及能源资源的开发与国家安全等相关知识,主要考查学生获取和解读地理信息的能力。
【小问1详解】
由材料可知,光热发电是将太阳能转化为热能,再转化为电能的技术,读图可知,熔盐塔式光热发电站在集热塔周围布置一定数量的定日镜,先将太阳光反射到集热塔顶的吸热器上,使得其吸热增温,产生热能;吸热器内装有高温熔盐罐与低温熔盐罐,可以高温传热储热的熔盐介质,通过蒸汽发生器,加热水产生蒸汽,以蒸汽作为动力来发电。
【小问2详解】
我国熔盐塔式光热发电站定日镜的方位角和高度角变化最大季节是夏季,因夏季太阳高度角的变化幅度大;由材料可知,我国西北地区深居内陆,距海较远,降水较少,晴天多,太阳辐射强,太阳能资源丰富,再加上戈壁荒漠区人烟稀少,非常适合建设大型的光热电站,熔盐塔式光热发电可以利用晴天储备下来的热能,在夜晚和阴天继续发电,实现供电的稳定性,而光伏发电只能白天与晴朗的天气使用;熔盐塔式光热发电能将分散的太阳能集中利用,而光伏发电较为分散;熔盐塔式光热发电相对于光伏发电基本采用物理手段进行光电能量转换,是清洁生产过程,对环境危害极小,光伏发电是利用半导体的光电效应,对环境危害较大。
【小问3详解】
国家安全包括能源安全、生态安全、经济安全等,建设新型电力系统,拓展新能源产业,增加能源供给量,降低能源进口依赖度,减少能源供应风险,保证我国能源安全;熔盐塔式光热发电作为清洁能源,有利于优化我国的电力结构,降低二氧化碳的排放量,保障我国生态安全;熔盐塔式光热发电有利于推动区域经济发展,在建设过程中创造更多就业岗位,增加经济收入,确保国家经济安全。
19. 阅读图文材料,完成下列要求。
材料一厄尔尼诺现象是指赤道太平洋中部和东部的海水温度异常升高的现象,通常每隔几年就会发生一次,持续9到12个月。厄尔尼诺现象会改变全球的大气和海洋环流,对全球气候的影响显著,常带来极端天气和气象灾害。本轮厄尔尼诺于2023年5月出现,且有专家预测2024年夏季可能出现暴雨洪水或极端高温天气,2024年可能成为打破历史高温记录的“最热一年”。下图为厄尔尼诺年太平洋赤道附近大气环流图。
材料二自2024年3月1日以来,印度已有16344例中暑病例。5月至6月上旬,南亚的极端高温天气给当地居民生活、生产造成严重影响。进入6月后印度北部各邦和首都新德里高温持续加剧,最高气温已逼近50℃,仅5月31日,就有至少85人死于与炎热有关的疾病。下图为2024年5月某时刻南亚地区近地面大气流场和部分城市的气温分布图。
(1)简述印度该时刻气温的特征,并说明理由。
(2)试分析印度容易出现高温天气的原因。
(3)从海一气相互作用的角度,根据厄尔尼诺年大气运动情况,推测厄尔尼诺现象对我国产生的影响。
【答案】(1)该时段印度北部气温比南部气温更高。
北部受伊朗高压影响更大,气温较高;北部地势较低,来自伊朗高原的气流下沉增温,加剧高温;南部海拔相对较高;南部受海洋调节作用,气温相对较低。
(2)印度纬度低,正午太阳高度大,太阳辐射强,温度高;5月份西南季风尚未来临,降水少,晴天多,导致气温高;印度北部的青藏高原在一定程度上阻挡了来自北方的冷空气,使得印度相比同纬度地区更加炎热;厄尔尼诺现象影响季风环流,导致印度出现异常高温和干旱;印度工业化、城镇化进程不断加快且人口密集,大量温室气体排放,也使得印度的气温不断升高。
(3)厄尔尼诺年,太平洋西侧赤道附近的海水温度偏低,导致洋面向大气输送的水汽和热量减少,我国的台风数量会减少;西太平洋赤道附近水温度偏低,使赤道海域与陆地水平气压梯度力减小,冬季风势力减弱,我国易出现暖冬;厄尔尼诺年副高位置偏南,夏季风势力减弱,东南季风北上速度变慢,锋面雨带停留在南方的时间更长,易造成南涝北旱的局面。
【解析】
【分析】本题以印度相关资料为材料,设置3个小题,涉及气温分布及成因、厄尔尼诺现象等相关知识点,考查学生获取和解读地理信息、调动和运用地理知识的能力,体现区域认知、综合思维的学科素养。
【小问1详解】
读图可知,该时段印度北部气温大部分超过了40°C,比南部气温更高。读图可知,图中西北部有伊朗高压分布,北部受伊朗高压影响更大,天气晴朗,气温较高;同时北部地势较低,受伊朗高压影响,来自伊朗高原的气流顺地势下沉,并在下沉过程中增温,加剧了北方的高温天气;南部海拔相对较高,因此气温相对更低;南部三面临海,受海洋调节作用强,增温慢,气温相对较低。
【小问2详解】
印度纬度低,距离直射点所在纬度近,正午太阳高度大,太阳辐射能量集中,温度高;5月份西南季风尚未来临,降水少,晴天多,大气对太阳辐射削弱作用弱,到达地面的太阳辐射多,导致气温高;印度北部的青藏高原在一定程度上阻挡了来自北方的冷空气,使得印度受冷空气的影响很小,因此相比同纬度地区气温更高,更加炎热;厄尔尼诺现象影响季风环流,厄尔尼诺现象发生时,会导致印度降水减少,晴天增多,出现异常高温和干旱;随着印度经济的发展,工业化、城镇化进程不断加快且人口密集,大量温室气体排放,也使得印度的气温不断升高。
【小问3详解】
厄尔尼诺年,东南信风减弱甚至消失,导致太平洋西侧赤道附近的海水温度异常偏低,蒸发减弱,洋面向大气输送的水汽和热量减少,不利于台风的生成,我国的台风数量会减少;西太平洋赤道附近水温度偏低,使赤道海域与陆地水平气压梯度力减小,我国南北的温差也减小,冬季风势力减弱,我国冬季温度较常年偏高,易出现暖冬;厄尔尼诺年副高势力减弱,副高位置偏南,夏季风势力减弱,东南季风北上速度变慢,导致锋面雨带停留在南方的时间更长,而北方雨季时间缩短,造成南方地区降水异常增多而北方地区降水异常减少,易造成南涝北旱的局面。
安徽省亳州市2024-2025学年高三上学期摸底大联考地理试题(原卷版): 这是一份安徽省亳州市2024-2025学年高三上学期摸底大联考地理试题(原卷版),共7页。试卷主要包含了本试卷分选择题和综合题两部分,本卷命题范围, 试推测“石蛋”地貌的形成过程等内容,欢迎下载使用。
安徽省亳州市2024-2025学年高三上学期摸底大联考地理试题: 这是一份安徽省亳州市2024-2025学年高三上学期摸底大联考地理试题,共6页。
安徽省天一大联考2024-2025学年高三上学期8月联考地理试题(解析版): 这是一份安徽省天一大联考2024-2025学年高三上学期8月联考地理试题(解析版),共14页。