广东省汕头市潮南区陈店镇多校2023-2024学年七年级下学期期中生物试题(原卷版)
展开(内容:第一章至第四章第二节)
说明:全卷共4页,满分为100分。
一、单项选择题(本大题有30小题,每小题2分,共60分。在每小题列出的四个选项中,只有一个选项是最符合题目要求的。)
1. 使人类和动物有了本质区别是:古人类在发展过程中,在群体生活中产生了( )
A. 声音B. 信号C. 语言D. 直立行走
2. 与类人猿相比,下列不属于人类特有特征的是( )
A. 有复杂的语言B. 使用工具C. 直立行走D. 大脑发达
3. 提出人类和现代类人猿的共同祖先是森林古猿这一观点的学者是
A. 巴斯德B. 孟德尔C. 达尔文D. 米勒
4. 胚胎大约在母体子宫中发育多少天?( )
A. 360天B. 280天C. 300天D. 266天
5. 分娩是指( )
A. 形成胚泡B. 形成胚胎
C. 发育成胎儿D. 胎儿从母体中排出
6. 胎儿发育的场所和胎儿与母体进行物质交换的器官分别是
A. 卵巢、子宫B. 子宫、胎盘C. 胎盘、脐带D. 子宫、脐带
7. 进入青春期后,有的同学愿意与异性接近,甚至对异性产生朦胧的依恋。这种现象属于( )
A. 正常的性意识萌动B. 不正常的非分想法
C. 特别丢人的事D. 不务正业,误入歧途
8. 下列关于青春期特征的叙述中错误的是( )
A. 生殖器官完全发育成熟
B. 大脑功能逐步健全
C. 男女出现各自第二性征
D. 心脏的收缩力提高
9. 青春期时,男生和女生的第二性征会发生明显变化,这与何种器官的发育有关( )
A. 大脑B. 心脏C. 肺D. 性器官
10. 1917年,英国医生发现用鱼肝油可治愈佝偻病,鱼肝油中含有治疗佝偻病
A. 氨基酸B. 脂肪酸C. 维生素CD. 维生素D
11. 王阿姨是贫血患者。她应多补充的养分是( )
A. 蛋白质和铁B. 蛋白质和钙C. 脂肪和铁D. 脂肪和钙
12. “吃饱”感觉是因为下述哪个器官中有较多的食物( )
A. 胃B. 小肠C. 大肠D. 肝脏
13. 人体消化道的组成不包括
A. 胃B. 小肠C. 口腔D. 肝脏
14. 吸收是指各种营养物质在小肠等处进入哪个系统的过程( )
A. 消化系统B. 循环系统
C. 泌尿系统D. 运动系统
15. 胆汁分泌不足时,将影响哪种物质的消化?
A. 淀粉B. 脂肪C. 蛋白质D. 维生素
16. 下列哪一项不是合理营养所要求的( )
A. 一日三餐,按时进餐
B. 早、中、晚三餐能量比例为3∶4∶3
C. 青少年要多吃高营养补品
D. 要均衡地吃六大类营养物质
17. 小胖妈妈在整理冰箱时发现有一盒牛奶,拿来让他喝。从食品安全的角度讲,小胖首先应关注包装说明上的( )
A. 产地B. 营养成分C. 贮藏条件D. 保质期
18. 民间食物如“腊八粥”、“荤素饺”等,从营养学角度看,共同点是( )
A. 烹饪精良B. 营养成分全C. 色香味美D. 营养成分单一
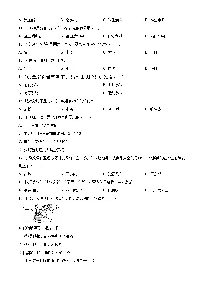
19. 下图示人体消化系统部分结构,对该图描述错误的是( )
A. [①]是胆囊,能分泌胆汁
B. [②]是胰管,能收集和输送胰液
C. [③]是胰腺,能分泌胰液
D. [④]是小肠,肠腺能分泌肠液
20. 下列关于呼吸道作用的叙述,错误的是( )
A. 保证气体顺畅通过B. 可以使吸入的空气温暖
C. 可以使吸入的空气湿润D. 能清除空气中全部有害物质
21. 人在患重感冒时,早上起来会感到嗓子发干,这说明( )
A. 鼻腔有清洁空气的作用
B. 口腔被感冒病毒感染发炎了
C. 口腔没有湿润空气的作用
D. 空气中的水分子被口腔吸收了
22. 人体进行呼吸时会呼出大量的二氧化碳,这些二氧化碳产生于( )
A 细胞B. 血液
C. 肺泡D. 气管和支气管
23. 吸气时,人体内不会发生的是()
A. 肺容积缩小B. 胸廓扩大
C. 肋间肌收缩D. 膈顶部下降
24. 下列四个过程中不发生气体交换的是( )
A. 呼吸运动
B. 气体在血液中的运输
C. 肺泡与血液间的气体交换
D. 组织里的气体交换
25. 下列关于胸廓变化与吸气、呼气之间关系的叙述,正确的是
A. 胸廓扩大导致呼气B. 呼气导致胸廓扩大
C. 胸廓扩大导致吸气D. 吸气导致胸廓扩大
26. 下面是显微镜下观察人血图片的一个视野图(④指血浆),下列说法正确的是( )
A. ①数量最多,具有运输氧的功能
B. ②数量过少时,会造成人体贫血
C. ③形状不规则,能够吞噬病菌
D. 血液的颜色主要取决于④
27. 人们到医院看病时,有时需要作血常规化验,医生判断患者体内是否有炎症时,是根据化验表中哪项数据高于正常值来作出判断的( )
A. 红细胞B. 白细胞
C. 血小板D. 白细胞和血小板
28. 血友病患者一旦出血就会血流不止,这是因为血液中何种成分发生了病变( )
A. 血浆B. 红细胞C. 白细胞D. 血小板
29. 静脉的作用是收集血液返回心脏,下列静脉的特点中与防止血液倒流相适应的结构特点主要是( )
A. 与心脏相通B. 管壁薄而弹性小
C. 内表面有静脉瓣D. 与动脉伴行
30. 小红不小心用小刀划破了手指,只有少量血液流出,这些血液来自于( )
A. 毛细血管B. 静脉C. 动脉D. 都有可能
二、非选择题(本大题有6小题,每空1分,共40分)
31. 如图是古猿的生活示意图,据图回答下列问题:
(1)联系右图,尝试着描述一下它们的生活方式:森林古猿在茂密的森林里过着以______为主的热带丛林生活,以______等为食物。
(2)通过观察并与同学交流人类起源和发展的过程中在形态、使用工具等方面的变化:身体逐渐能够______,______逐渐被解放出来,能够使用树枝、石块等天然工具,能够制造______,并且能够用火等。
(3)人类被称为“生物圈的主宰者”,改变环境的能力远远超过其他生物。人类虽然是生态环境中的重要一员,但人类的活动必须尊重生态系统的自身规律,人类应与自然界_____。
32. 如图为女性生殖系统及排卵、受精和开始怀孕的过程示意图,请据图回答(括号内填序号):
(1)图中(一)表示卵细胞成熟后,由[ ]______排出,并进入输卵管。
(2)图中(二)表示卵细胞和______在______结合,形成______。
(3)胚泡缓慢移动,最终植入[ ]______,这就是怀孕。
33. 请仔细观察下图并回答问题:
(1)食物中含有六大类营养物质:______、______和脂肪是组成细胞的主要有机物,也是主要的能源物质。______约占人体体重的60%~70%。______是人体内比较简单的、人体自身不能制造的有机物。
(2)当人体需要大量能量时,需要多食用上图______中的食物。儿童、青少年是身体生长发育的关键时期,应该多食用图______中的食物。
(3)病人几天吃不下食物,身体会明显消瘦,是因为图______中所含的脂肪消耗多而补充少。贮存在人体内的脂肪是重要的______能源物质。
34. 下图为人体呼吸系统结构模式图。请分析回答(括号内填序号):
(1)气体和食物的共同通道是[ ]______。
(2)“痰”形成的部位是[ ]______。
(3)完成气体交换的场所是[ ]______,从图二可以看出,此处适于气体交换的特点是:______。
35. 如图所示是人体内的三种血管,请据图回答有关问题。
(1)图中血管①是_____,如果其位于肺部,其中流动的血液是_____。
(2)图中三种血管内血液流动速度最快的是_____(填血管序号)。
(3)血管③的管壁特点是_____,只允许_____单行通过,如果该血管位于肺泡周围,其血液中的氧气含量比肺泡中的氧气含量_____(填“高”或“低”)。
(4)图中a是具有运输功能的血细胞,其中富含_____。
36. 小华在探究“馒头在口腔中的消化”实验中,分别对三支试管进行了如下处理:
(1)第2号设计有错,将错误之处改正为_____。
(2)第2号改正设计后,本试验共有_____组对照实验。
(3)第2号改正设计后,将三支试管都放入温水中,5~10分钟后取出,并分别滴加2滴碘液,不会变蓝的是_____号。
(4)1、3号对照,两组间的变量是_____。
(5)第2号改正设计后,1、2号对照,说明_____对淀粉有消化作用。序号
处理方法
1
馒头碎屑、2毫升唾液充分搅拌、37℃温水
2
馒头碎屑、4毫升清水充分搅拌、37℃温水
3
馒头碎屑、2毫升唾液充分搅拌、5℃温水
广东省汕头市潮南区陈店镇联考2023-2024学年七年级下学期7月期末生物试题: 这是一份广东省汕头市潮南区陈店镇联考2023-2024学年七年级下学期7月期末生物试题,共4页。
广东省汕头市潮南区陈店实验学校2023-2024学年七年级下学期6月月考生物试题: 这是一份广东省汕头市潮南区陈店实验学校2023-2024学年七年级下学期6月月考生物试题,共6页。试卷主要包含了选择题,非选择题等内容,欢迎下载使用。
广东省汕头市潮南区陈店镇多校2023-2024学年八年级下学期4月期中生物试题: 这是一份广东省汕头市潮南区陈店镇多校2023-2024学年八年级下学期4月期中生物试题,共5页。试卷主要包含了单项选择题,非选择题等内容,欢迎下载使用。

