湖南省邵阳市海谊中学2023-2024学年高一上学期期末考试生物试题(A卷)(原卷版)
展开
这是一份湖南省邵阳市海谊中学2023-2024学年高一上学期期末考试生物试题(A卷)(原卷版),共8页。试卷主要包含了选择题,探究题等内容,欢迎下载使用。
1. 下列关于细胞学说和生命系统结构层次的叙述,正确的是( )
A. 细胞学说揭示了生物界的统一性和多样性
B. 某个池塘中的所有浮游生物属于一个种群
C. 病毒没有细胞结构,因此不属于生命系统
D. 人体每个细胞都能独立完成各项生命活动
2. 滇金丝猴主要生活在云南白马山自然保护区。下列叙述错误的是( )
A. 滇金丝猴生命活动的基本单位是细胞
B. 自然保护区内的所有滇金丝猴形成一个种群
C. 阳光、空气、水等也参与生命系统的组成
D. 滇金丝猴和冷杉共有的生命系统结构层次有器官和系统
3. 光学显微镜的成像原理是;利用样本对可见光的吸收形成明暗反差和颜色变化而成像,最高有效的放大倍数为1000倍。下列关于显微镜使用的叙述,正确的是( )
A. 从低倍镜转换为高倍镜观察的操作只需转换高倍物镜即可
B. 目镜和物镜的长度分别与其放大倍数呈正相关和负相关
C. 利用光学显微镜可以观察到内质网及其上附着核糖体结构
D. 若视野中的物像有部分模糊可能是由于样本薄厚不均匀所致
4. 下列有关真核生物、原核生物和病毒的叙述,正确的是( )
A. 因为T2噬菌体只有核糖体一种细胞器,所以其繁殖只能在宿主细胞中进行
B. 乳酸菌、酵母菌都含有核糖体和DNA
C. 蓝细菌与变形虫结构上的根本区别是前者为自养生物,后者为异养生物
D. 黑藻与发菜都能进行光合作用,都含有叶绿体
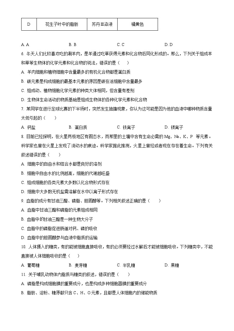
5. 在生物实验中,可以根据有机化合物与某些化学试剂所产生的颜色反应,检测生物组织中的有关化合物是否存在。下列实验使用的试剂和最终结果,正确的是( )
A. AB. BC. CD. D
6. 冬天人们比较喜欢吃的涮羊肉,是羊通过吃草获得元素和化合物后同化形成的。那么,下列关于组成羊和草等生物体的化学元素和化合物的说法,错误的是( )
A. 羊肉细胞和植物细胞中含量最多的有机化合物都是蛋白质
B. 碳元素是构成细胞的最基本元素的原因是碳在活细胞中含量最多
C. 组成动、植物细胞化学元素的种类大体相同,但含量有差别
D. 生物体生命活动的物质基础是组成生物体的各种化学元素和化合物
7. 某同学在进行足球比赛的下半场时,突然发生抽搐现象,你认为这可能是因为他的血液中哪种物质含量太低引起的( )
A. 钙盐B. 蛋白质C. 铁离子D. 镁离子
8. 目前已经探明,在火星两极地区有固态水,而那里的土壤中含有生命必需的Mg、Na、K、P 等元素。科学家也曾在火星上发现了流动水的痕迹。科学家据此推测,火星上曾经或者现在存在着生命。下列有关叙述错误的是( )
A. 细胞中的自由水和结合水都是良好的溶剂
B. 细胞中自由水的比例越高,细胞的代谢越旺盛
C. 组成细胞的各类元素大多数以化合物形式存在
D. 细胞中大多数无机盐需溶解在水中以离子形式存在
9. 血脂的成分有甘油三酯、磷脂、胆固醇等。下列相关叙述正确的是( )
A. 血脂中甘油三酯和磷脂的元素组成相同
B. 血脂中甘油三酯是一种生物大分子
C. 血脂中的磷脂促进肠道对钙、磷的吸收
D. 血脂中的胆固醇参与血液中脂质的运输
10. 人体摄入的糖类,有的能被细胞直接吸收,有的必须要经过水解后才能被细胞吸收。下列糖类中,不能直接被人体细胞吸收的是( )
A. 葡萄糖B. 麦芽糖C. 半乳糖D. 果糖
11. 关于哺乳动物体内脂质与糖类的叙述,错误的是( )
A. 磷脂是构成细胞膜的重要成分,也是构成多种细胞器膜的重要成分
B. 脂肪、淀粉、糖原都只含C、H、O元素,且都是人体细胞内的储能物质
C. 胆固醇是构成动物细胞膜的重要成分,在人体中还参与血液中脂质的运输
D. 脂肪一般只在糖类代谢发生障碍时才会分解供能,且不能大量转化糖类
12. 下列有关蛋白质的叙述,正确的是( )
①元素组成中都含C、H、O、N ②都由21种氨基酸组成 ③都由多条肽链连接在一起 ④食物中的蛋白质可直接被人体吸收利用 ⑤脱水缩合时,水中的氢来自于氨基和羧基
A. ①⑤B. ②③C. ①③⑤D. ②③④
13. 科研中使用高纯度的蛋白质研究其变性和复性,具体过程如下图。下列叙述正确的是( )
A. 蛋白质变性可导致部分肽键断裂
B. 蛋白质变性是因为原有空间结构破坏
C. 变性的蛋白质不能与双缩脲试剂反应
D. 蛋白质的空间结构改变是不可逆的
14. 核酸和蛋白质都是重要的生物大分子,下列对两者的相关叙述错误的是( )
A. 组成元素都含有 C 、H 、O 、N
B. 都是由单体聚合而成的多聚体
C. 单体的排列顺序都与功能密切相关
D. 都是细胞内携带着遗传信息的物质
15. 细胞核中有一种小核RNA(snRNA),共分为7类,长度约为100~215个核苷酸。下列叙述正确的是( )
A. 核苷酸是以碳链为基本骨架的小分子物质
B. snRNA可能是某些真核生物的遗传物质
C. snRNA彻底水解后可获得4种不同的产物
D. 7类snRNA的差别主要在于碱基种类不同
16. 下图是关于核酸及其单体的示意图,下列相关叙述正确的是( )
A. 乙主要分布在细胞核中,丙只分布在细胞质中
B. 若甲中的m是鸟嘌呤,则可能是乙或丙的组成单位
C. 丙彻底水解会得到磷酸、5种碱基、1种五碳糖
D. 乙是所有细胞和病毒体内储存、传递遗传信息的大分子
17. 下列关于自由扩散与协助扩散的说法中,正确的是( )
①都不需要能量 ②都不需要载体 ③自由扩散只能顺浓度梯度,而协助扩散既可以顺浓度梯度也可以逆浓度梯度 ④都是被动运输 ⑤一些较小的分子如葡萄糖,可以通过协助扩散顺浓度梯度运输
A. ①②④B. ①③④C. ①④⑤D. ①②⑤
18. 在观察植物细胞的质壁分离和复原实验中,对紫色洋葱鳞片叶外表皮临时装片进行了三次观察和两次处理。下列有关叙述正确的是( )
A. 第一次观察为低倍镜观察,后两次为高倍镜观察
B. 第一次处理滴加的液体为清水,第二次滴加的液体为质量浓度为0.3 g/mL的蔗糖溶液
C. 若将紫色洋葱鳞片叶的外表皮换成内表皮,则不会发生质壁分离
D. 紫色洋葱鳞片叶外表皮细胞中不属于原生质层的有细胞壁、细胞核和细胞液
19. 如图是在停止能量供应的条件下得出的曲线,图中曲线a、b表示物质跨膜运输的两种方式,下列叙述正确的是( )
A. 脂溶性小分子物质不能通过方式a运输
B. 与方式a有关的载体蛋白覆盖于细胞膜表面
C. 方式b的最大转运速率与载体蛋白数量有关
D. 方式a和b的转运速率均与物质的浓度差成正比
20. 酶对细胞代谢起着非常重要的作用。下列关于酶的叙述,正确的是( )
A 酶不能脱离生物体起作用
B. 酶能为反应物提供能量
C. 所有的酶都是蛋白质
D. 酶是具有催化作用的有机物
21. 如图表示酶促反应速率与温度、pH的关系,下列叙述正确的是( )
A. 不同的酶最适温度、最适pH相同
B. 最适温度比低温更适合酶的保存
C. 温度过高、过酸、过碱会使酶永久失活
D. 处于最适温度、最适pH时,反应所需的活化能最高
22. ATP的结构简式是A—P~P~P。下列关于ATP的叙述,错误的是( )
A. ATP中的A代表腺嘌呤
B. ATP的组成元素为C、H、O、N、P
C. ~代表一种特殊的化学键
D. ATP水解时末端的磷酸基团会脱离下来
23. 图表示ATP—ADP的循环图解,下列相关叙述正确的是( )
A. 催化过程①和过程②的酶相同
B. 能量Q1均来自有机物的氧化分解
C. 细胞内许多吸能反应常与②过程相联系
D. 不同细胞中ATP与ADP相互转化的能量供应机制不同
24. 下图表示某种植株的非绿色器官在不同氧浓度下,单位时间内O2的吸收量和CO2的释放量的变化。下列叙述正确的是( )
A. 氧气浓度为0时,该器官不能合成ATP
B. 保存该器官时,氧气浓度越低越好
C. 氧气浓度在10%以上时,该器官只进行有氧呼吸
D. 氧气浓度10%以下时,该器官的光合作用强度比呼吸作用强度强
25. 若将n粒玉米种子置于黑暗中使其萌发,得到n株黄化苗。那么,与萌发前的这n粒干种子相比,这些黄化苗的有机物总量和呼吸强度表现为
A. 有机物总量减少,呼吸强度增强
B. 有机物总量增加,呼吸强度增强
C. 有机物总量减少,呼吸强度减弱
D. 有机物总量增加,呼吸强度减弱
26. 下列关于细胞呼吸在生产生活中的应用的说法,正确的是( )
A. 增加植物培养液中的溶氧量,可促进根部细胞对无机盐离子的吸收
B. 在人体受伤部位包扎透气绷带主要是为了促进细菌的有氧呼吸
C. 提倡慢跑的目的是防止人体肌细胞无氧呼吸产生酒精
D. 种子储藏的最佳条件是无氧、干燥、零上低温
27. 某实验小组利用下图装置探究酵母菌细胞呼吸的方式。下列相关叙述错误的是( )
A. 此实验装置可用于探究酵母菌有氧呼吸的产物
B. 使用NaOH溶液是为了排除通入空气中CO2的干扰
C. 澄清石灰水是用于检测酵母菌有氧呼吸产生的CO2
D. 酵母菌有氧呼吸的产物可使溴麝香草酚蓝溶液变黄
28. 依据光合作用的基本原理,下列相关表述正确的是( )
A. 影响光反应的因素不会影响暗反应
B. 光合作用释放的氧气中的氧元素全部来自水
C. 光反应只能在光照条件下进行,暗反应只能在黑暗条件下进行
D. 如果用14C标记CO2来追踪光合作用中碳原子的转移途径,叶绿体中含14C的物质出现顺序为CO2→乙醇→糖类
29. 关于“绿叶中色素的提取和分离”实验的叙述,正确的是( )
A. 应在研磨叶片前添加适量的二氧化硅防止研磨中色素被破坏
B. 分离色素时溶解度高的随层析液在滤纸上扩散得慢,反之则快
C. 色素能够溶解在有机溶剂中,可以用无水乙醇提取绿叶中色素
D. 滤纸条上会出现四条颜色、粗细不同的色素带,橙黄色的条带最粗
30. 已知某植物光合作用和呼吸作用的最适温度分别为30 ℃和40 ℃,图表示30 ℃时光合作用(CO2吸收量)与光照强度的关系。若温度升到40 ℃(其他不变),题图中相应点a、b、d的移动方向分别是( )
A. 下移、右移、右上移B. 下移、右移、左下移
C. 上移、左移、右上移D. 上移、右移、左上移
二、探究题(本大题共3小题,每空2分,共40分)
31. 图1表示细胞内某些有机物的元素组成和功能关系,其中Ⅱ、Ⅲ、Ⅳ、Ⅴ是生物大分子,X、Y、Z、P分别为构成生物大分子的基本单位。图2为核酸的部分结构示意图。
(1)图1中X代表的物质是____。
(2)脂质中除Ⅰ外,还包括____这两种物质。
(3)图1中Y和Z在化学组成上的不同主要体现在图2中____(填序号)上。若图2为Ⅱ的部分结构,则④的中文名称是____。在人的细胞中,含碱基A、T、C、G的核苷酸有____种。
(4)人的红细胞和心肌细胞功能不同,红细胞主要承担运输氧的功能,心肌细胞承担心脏律动的作用,这两种细胞功能不同主要与图1中物质____(填标号)有关。
32. 如图表示生物膜结构,图中A、B、C、D、E、F表示物质,a、b、c、d表示物质跨膜运输方式。请据图回答:
(1)在探索细胞质膜结构历程中,上图表示辛格和尼科尔森提出的____模型。
(2)图中可代表CO2转运方式的有____(填字母),甲状腺滤泡上皮细胞吸收碘的方式是____(填字母),影响此跨膜运输方式的速率的因素有哪些____(请答出两点)。
(3)番茄细胞几乎不吸收Si44-,这与细胞膜上____有关,体现了细胞膜____的功能。
33. 下图是光合作用和细胞呼吸的图解,请据图回答:
(1)①过程中水在光下的分解是在叶绿体的____上进行,该结构上分布着许多吸收光能的色素分子,其中叶绿素主要吸收____用于光合作用。CO2的固定发生在____阶段,若白天突然停止光照,则短时间内三碳化合物的含量变化是____(填“增加”、“减少”或“不变”)。
(2)图中人体能够进行的生理过程是____(填序号),③过程发生的场所是____。
(3)图中酵母菌可以进行的生理过程是____(填序号)。
(4)夜间适当降低室内温度,可提高温室蔬菜的产量,原因是____。选项
待检测的物质
使用试剂
最终呈现的颜色
A
苹果汁中的还原糖
双缩脲试剂
蓝色
B
马铃薯匀浆中的淀粉
碘液
红色
C
豆浆中的蛋白质
斐林试剂
砖红色(沉淀)
D
花生子叶中的脂肪
苏丹Ⅲ染液
橘黄色
相关试卷
这是一份湖南省邵阳市海谊中学2023-2024学年高一上学期期末考试生物试题(A卷)(解析版),共22页。试卷主要包含了选择题,探究题等内容,欢迎下载使用。
这是一份湖南省邵阳市海谊中学2023-2024学年高一上学期期末考试生物试题(A卷)(解析版),共22页。试卷主要包含了选择题,探究题等内容,欢迎下载使用。
这是一份湖南省邵阳市第二中学2024-2025学年高二上学期入学考试生物试题(原卷版+解析版),文件包含湖南省邵阳市第二中学2024-2025学年高二上学期入学考试生物试题原卷版docx、湖南省邵阳市第二中学2024-2025学年高二上学期入学考试生物试题解析版docx等2份试卷配套教学资源,其中试卷共30页, 欢迎下载使用。

