


还剩6页未读,
继续阅读
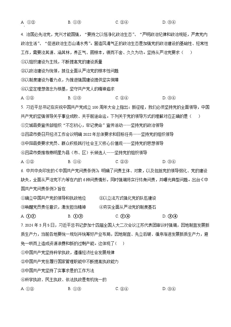
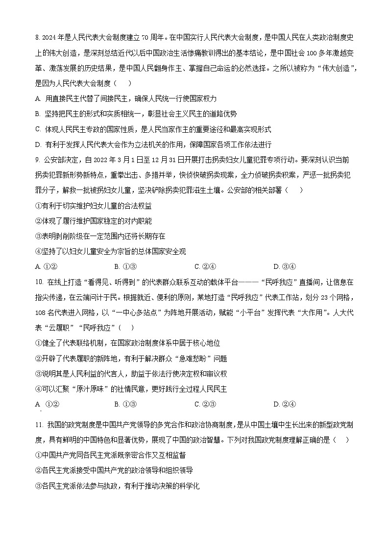
新疆巴音郭楞蒙古自治州博湖县高级中学2024-2025学年高二上学期开学考试政治试题(原卷版)
展开相关试卷
广西玉林新世纪高级中学2024-2025学年高二上学期开学假期调研考试政治试题(原卷版):
这是一份广西玉林新世纪高级中学2024-2025学年高二上学期开学假期调研考试政治试题(原卷版),共10页。试卷主要包含了单选题,填空题,辨析改错题等内容,欢迎下载使用。
新疆巴音郭楞蒙古自治州博湖县高级中学2024-2025学年高二上学期开学考试政治试题(解析版):
这是一份新疆巴音郭楞蒙古自治州博湖县高级中学2024-2025学年高二上学期开学考试政治试题(解析版),共20页。试卷主要包含了单项选择题,非选择题等内容,欢迎下载使用。
新疆巴音郭楞蒙古自治州博湖县高级中学2024-2025学年高二上学期开学考试政治试题(原卷版):
这是一份新疆巴音郭楞蒙古自治州博湖县高级中学2024-2025学年高二上学期开学考试政治试题(原卷版),共9页。试卷主要包含了单项选择题,非选择题等内容,欢迎下载使用。