所属成套资源:人教版(新课标)化学选修3物质结构与性质课件+作业+章末检测
- 人教版高二化学选修三 3.2.2原子晶体 作业 试卷 0 次下载
- 人教版高二化学选修三 3.3金属晶体 课件 课件 0 次下载
- 人教版高二化学选修三 3.3金属晶体 作业 试卷 0 次下载
- 人教版高二化学选修三 3.4离子晶体 课件 课件 0 次下载
- 人教版高二化学选修三 第三章晶体的结构与性质章末检测 试卷 0 次下载
人教版 (新课标)选修3 物质结构与性质第四节 离子晶体精品一课一练
展开这是一份人教版 (新课标)选修3 物质结构与性质第四节 离子晶体精品一课一练,文件包含34离子晶体作业原卷版docx、34离子晶体作业解析版docx等2份试卷配套教学资源,其中试卷共17页, 欢迎下载使用。
第四节 离子晶体
一、单选题
1.下列不属于影响离子晶体结构的因素的是( )
A.晶体中阴、阳离子的半径比
B.离子晶体的晶格能
C.晶体中阴、阳离子的电荷比
D.离子键的纯粹程度
【答案】B
【详解】
影响离子晶体结构的因素是几何因素(即晶体中正负离子的半径比)、电荷因素(阴阳离子的电荷比)、键性因素(即离子键的纯粹程度),而晶格能是最能反映离子晶体稳定性的数据,而不是影响离子晶体结构的因素,故合理选项是B。
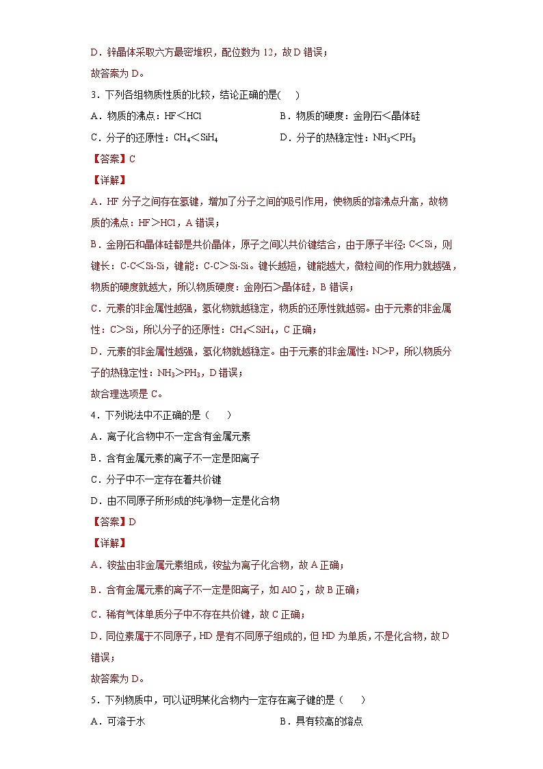
2.根据图中相关信息,判断下列说法不正确的是
A.在 NaCl 晶体中,距离Na+最近的 Cl-形成正八面体
B.在金刚石晶体中,碳原子与碳碳键数目比为 1∶2
C.在 CaF2 晶体中,Ca2+的配位数为8,F-的配位数为4
D.锌晶体采取六方最密堆积,配位数为8
【答案】D
【详解】
A.以顶点Na+研究,与之最近的Cl-处于晶胞棱心且关于钠离子对称,故Na+周围最近的Cl-有6个,形成成正八面体,故A正确;
B.在金刚石晶体中,每个碳原子形成4个C-C键,每个C-C键为2个碳原子共用,晶体中碳原子数与碳碳键个数的比为1:4×=1:2,故B正确;
C.在CaF2晶体中,F-的配位数为4,Ca2+的配位数为4×2=8,故C正确;
D.锌晶体采取六方最密堆积,配位数为12,故D错误;
故答案为D。
3.下列各组物质性质的比较,结论正确的是( )
A.物质的沸点:HF<HClB.物质的硬度:金刚石<晶体硅
C.分子的还原性:CH4<SiH4D.分子的热稳定性:NH3<PH3
【答案】C
【详解】
A.HF分子之间存在氢键,增加了分子之间的吸引作用,使物质的熔沸点升高,故物质的沸点:HF>HCl,A错误;
B.金刚石和晶体硅都是共价晶体,原子之间以共价键结合,由于原子半径:C<Si,则键长:C-C<Si-Si,键能:C-C>Si-Si。键长越短,键能越大,微粒间的作用力就越强,物质的硬度就越大,所以物质硬度:金刚石>晶体硅,B错误;
C.元素的非金属性越强,氢化物就越稳定,物质的还原性就越弱。由于元素的非金属性:C>Si,所以分子的还原性:CH4<SiH4,C正确;
D.元素的非金属性越强,氢化物就越稳定。由于元素的非金属性:N>P,所以物质分子的热稳定性:NH3>PH3,D错误;
故合理选项是C。
4.下列说法中不正确的是( )
A.离子化合物中不一定含有金属元素
B.含有金属元素的离子不一定是阳离子
C.分子中不一定存在着共价键
D.由不同原子所形成的纯净物一定是化合物
【答案】D
【详解】
A.铵盐由非金属元素组成,铵盐为离子化合物,故A正确;
B.含有金属元素的离子不一定是阳离子,如AlO,故B正确;
C.稀有气体单质分子中不存在共价键,故C正确;
D.同位素属于不同原子,HD是有不同原子组成的,但HD为单质,不是化合物,故D错误;
故答案为D。
5.下列物质中,可以证明某化合物内一定存在离子键的是( )
A.可溶于水B.具有较高的熔点
C.水溶液能导电D.固体不导电,但熔融状态能导电
【答案】D
【详解】
A.可溶于水的化合物,不一定是离子化合物,如HCl等,A项错误;
B.具有较高熔点的化合物,不一定是离子化合物,如二氧化硅等,B项错误;
C.水溶液能导电的化合物,不一定是离子化合物,如醋酸、硫酸等,C项错误;
D.离子化合物的构成微粒为离子,其熔融状态下能导电,则其固体不导电,熔融状态能导电,可证明为离子化合物,D项正确;
本题答案选D。
6.下列变化需克服相同类型作用力的是( )
A.溴和汞的气化B.金刚石和的熔化
C.氯化氢和氯化钠的溶解D.碘和干冰的升华
【答案】D
【详解】
A. 溴气化破坏分子间作用力,汞气化破坏金属键,故A错误;
B. 硅属于共价晶体,C60属于分子晶体,熔化时分别破坏共价键和分子间作用力,故B错误;
C. 氯化氢溶于水破坏共价键,氯化钠溶解破坏离子键,故C错误;
D. 碘和干冰属于分子晶体,升华时破坏分子间作用力,类型相同,故D正确;
故选D。
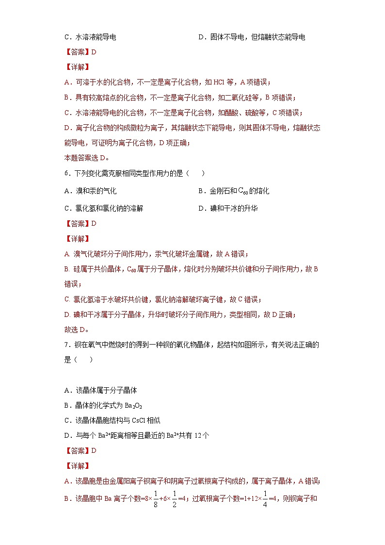
7.钡在氧气中燃烧时的得到一种钡的氧化物晶体,起结构如图所示,有关说法正确的是( )
A.该晶体属于分子晶体
B.晶体的化学式为Ba2O2
C.该晶体晶胞结构与CsCl相似
D.与每个Ba2+距离相等且最近的Ba2+共有12个
【答案】D
【详解】
A.该晶胞是由金属阳离子钡离子和阴离子过氧根离子构成的,属于离子晶体,A错误;
B.该晶胞中Ba离子个数=8×+6×=4;过氧根离子个数=1+12×=4,则钡离子和过氧根离子个数之比为4:4=1:1,其化学式为BaO2,B错误;
C.该晶胞中钡离子配位数是6,过氧根离子配位数是6;氯化铯晶体中离子配位数是8,NaCl中离子配位数是6,该晶胞结构和氯化钠结构相似,C错误;
D.与每个Ba2+距离相等且最近的Ba2+个数为:3×8×=12,D正确;
故合理选项是D。
8.下列各组物质的晶体中,化学键类型相同,晶体类型也相同的是
A.SiO2和NaClB.NaCl和MgO
C.晶体Si和MgCl2D.金刚石和KCl
【答案】B
【详解】
A.二氧化硅为共价晶体,氯化钠为离子晶体,故A不符合题意;
B.氯化钠和氧化镁均为离子晶体,均只含离子键,故B符合题意;
C.晶体Si为共价晶体,氯化镁为离子晶体,故C不符合题意;
D.金刚石为共价晶体,氯化钾为离子晶体,故D不符合题意;
综上所述答案为B
9.在NaCl晶体中,距离最近的Na+组成的最小多面体是( )
A.正四面体B.正六面体
C.正八面体D.正十二面体
【答案】A
【详解】
由氯化钠的晶胞结构可知,在NaCl晶体中,距离最近的Na+组成的最小多面体是正四面体;答案选A。
10.宏观物质是由若干微粒构成的,微粒之间存在相互作用,下列说法错误的是( )。
A.NaCl是由Na+和Cl-通过离子键形成的离子晶体
B.SiO2和CO2均是原子晶体
C.含有共价键的化合物不一定是共价化合物
D.冰是水分子通过氢键和分子间作用力形成的分子晶体
【答案】B
【详解】
A.NaCl固体是由Na+和Cl-通过离子键形成的离子晶体,A说法正确
B.SiO2是原子晶体,CO2为分子晶体,B说法错误;
C.含有共价键的化合物不一定是共价化合物,可能是单质,C说法正确;
D.冰是水分子通过氢键和分子间作用力形成的分子晶体,D说法正确;
答案为B。
11.下列有关晶体的叙述正确的是( )。
A.离子晶体中只存在离子键
B.原子晶体中只存在共价键
C.金属晶体的熔沸点均很高
D.0族元素的单质形成的晶体为原子晶体
【答案】B
【详解】
A.离子晶体中一定存在离子键,可能存在共价键,A叙述错误;
B.原子晶体是原子间通过共价键形成的空间网状结构的晶体,所以原子晶体中只含有共价键,B叙述正确;
C.金属晶体的熔点可能很高,如钨,有的金属的熔点很低,如汞,在常温下为液体,C叙述错误;
D.0族元素的单质形成的晶体是单原子分子,属于分子晶体,D叙述错误。
答案为B。
12.的晶体结构与相似,可以看作是的位置用代替,的位置用代替(如图),晶体中含有的哑铃形使晶胞沿一个方向拉长。下列对于晶体结构的描述正确的是
A.一个晶胞的质量为B.的熔点比的熔点低
C.与距离最近且相等的有12个D.与距离最近且相等的共有4个
【答案】D
【详解】
A.K+位于晶胞棱心和体心,数目为12×+1=4,位于顶点和面心,数目为8×+6×=4,即一个KO2晶胞中摊得的K+和粒子数均为4个,则每个晶胞中含有4个KO2,晶胞的质量为g,故A错误;
B.K+的半径比Rb+离子半径小,则KO2的晶格能比RbO2晶格能大,即KO2的熔点比RbO2的熔点高,故B错误;
C.K+位于晶胞棱心和体心,位于晶胞体心的K+所在的水平方向的平面上与其最近的有4个K+,由于晶体中含有的哑铃形使晶胞沿竖直方向拉长,则与K+距离最近且相等的K+共4个,故C错误;
D.K+位于晶胞棱心,与K+距离相等且最近的位于面心,共有4个,故D正确;
答案选D。
13.下列有关晶体的叙述中,不正确的是( )
A.氯化钠和氯化铯晶体中,阳离子的配位数均为6
B.金刚石为三维网状结构,由碳原子以sp3杂化轨道形成共价键
C.金属钠的晶体采用体心立方堆积,每个晶胞含2个原子,配位数为8
D.干冰晶体中,每个CO2分子周围紧邻12个CO2分子
【答案】A
【详解】
A. 氯化钠晶体中阴、阳离子的配位数均为6、氯化铯晶体中阴、阳离子的配位数均为8,则氯化钠和氯化铯晶体中阳离子的配位数不相同,故A错误;
B. 金刚石为三维网状结构,一个碳与四个碳原子形成共价键,所以碳原子采取sp3杂化,故B正确;
C. 金属钠的晶体采用体心立方堆积,则每个晶胞含1+8× =2个原子,每个钠原子周围距离最近的钠原子有8个,所以配位数为8,故C正确;
D. 干冰晶体中CO2分子采用分子密堆积,即干冰晶体的晶胞为面心立方,所以在 晶体中,与每个分子周围紧邻的有12个分子,故D正确;
故选:A。
14.下列说法正确的是
A.Na2O2晶体中的阳离子与阴离子个数比为1:1
B.石墨晶体中C原子数与C-C共价键数目之比为1:3
C.3H216O与2H217O分子中的质子数之比为1:1
D.冰晶体中H2O分子个数与氢键数目之比为1:4
【答案】C
【详解】
A.Na2O2晶体中的阳离子Na+与阴离子个数比为2:1,A错误;
B.石墨晶体中每个C原子与相邻的3个C原子形成C-C键,每个C-C键为相邻的2个C原子所共有,所以C原子数与C-C共价键数目之比为1:=2:3,B错误;
C.3H216O与2H217O分子中的质子数相同,都是10个,所以两种物质分子中质子数的质子数之比为1:1,C正确;
D.冰晶体中每个H2O分子与相邻的4个H2O分子形成氢键,由于氢键是相邻的2个H2O分子之间形成的,所以H2O分子个数与氢键数目之比为1:(×4)=1:2,D错误;
故答案为C。
15.下列关于离子晶体的说法正确的是
A.形成离子晶体的阴、阳离子之间只存在静电引力
B.阴、阳离子的配位数只与阴、阳离子的角标比有关
C.离子化合物的熔点一定比共价化合物的熔点高
D.熔融状态离子键被破坏,使离子自由移动能导电
【答案】D
【详解】
A.形成离子晶体的阴、阳离子之间不仅存在静电吸引力,还存在静电斥力,A说法错误;
B.阴、阳离子的配位数还与阴、阳离子的半径比相关,B说法错误;
C.共价化合物形成的原子晶体,熔点高于离子化合物,C说法错误;
D.熔融状态离子键被破坏,使离子自由移动能导电,D说法正确。
答案为D。
16.如图是从NaCl和CsCl晶体结构中分割出来的部分结构图,其中属于从NaCl晶体中分割出来的结构图是( )
A.只有cB.b和cC.a和cD.a和d
【答案】C
【分析】
在NaCl晶体中,Na+或Cl-的配位数都是6,根据NaCl晶体中Na+与Cl-的配位数判断其结构的正确性。
【详解】
在NaCl晶体中,每个Na+周围同时吸引着距离相等且最近的6个Cl-,每个Cl-周围同时吸引着距离相等且最近的6个Na+,这个离子吸引的带相反电荷的微粒构成的是正八面体结构,图a符合条件;图c则是选取其中一个离子,沿X、Y、Z三个方向切割可得到6个等距离且最近的带相反电荷的离子,所以其配位数为6,故符合NaCl晶体结构的图示是a和c,故合理选项是C。
二、填空题
17.下图为几种晶体或晶胞的示意图:
请回答下列问题:
(1)上述晶体中,属于离子晶体的是________________。
(2)冰、金刚石、MgO、CaCl2、干冰5种晶体的熔点最高的是________________________。
(3)NaCl晶胞与MgO晶胞相同,NaCl晶体的晶格能______(填“大于”或“小于”)MgO晶体。
(4)每个Cu晶胞中实际占有________个Cu原子,CaCl2晶体中每个Ca2+同时吸引________个Cl-,MgO晶胞中每个Mg2+同时吸引______个O2-。
【答案】(1)MgO、CaCl2 (2) 金刚石 (3) 小于 (4) 4 8 6
【分析】
冰晶体为分子晶体,金刚石晶体为原子晶体,铜晶体为金属晶体,氧化镁为离子晶体,氯化钙为离子晶体,干冰为分子晶体。
【详解】
(1)上述晶体中,属于离子晶体的是MgO、CaCl2;
(2)一般情况下熔点:原子晶体>离子晶体>分子晶体,所以五种晶体的熔点最高的是金刚石;
(3)Mg2+、O2-均带两个电荷,Na+、Cl-均只带一个电荷,所以MgO晶体的晶格能更大;
(4)根据均摊法每个Cu晶体占有的铜原子个数为=4;根据氯化钙晶体的晶胞,以顶面面心Ca2+为例,该晶胞中钙离子周围有4个氯离子,其上方晶胞中还有4个氯离子,所以每个Ca2+同时吸引8个Cl-;根据MgO晶胞结构,以顶面面心镁离子为例可知,每个Mg2+同时吸引6个O2-。
18.如图所示,直线交点处的圆圈为NaCl晶体中Na+或Cl-所处的位置。这两种离子在空间三个互相垂直的方向上都是等距离排列的。
(1)在晶体中,每个Na+的周围与它最接近且距离相等的Na+共有___个。
(2)晶体中每一个重复的结构单元叫晶胞。在NaCl晶胞中正六面体的顶角上、面上、棱上的Na+或Cl-为该晶胞与其相邻的晶胞所共有,一个晶胞中Cl-的个数等于___,即___(填计算式);Na+的个数等于___,即____(填计算式)。
【答案】(1)12 (2)4 8×+6×=4 4 12×+1=4
【详解】
(1)在NaCl晶胞中,Na+或Cl-所处的位置是顶点面心和棱边的中点,钠离子、氯离子的配位数都是6,所以与Na+最接近的且距离相等的Na+共有12个,故答案为:12;
(2)根据均摊法:①处于顶点的离子,同时为8个晶胞共有,每个离子有属于晶胞.②处于棱上的离子,同时为4个晶胞共有,每个离子有属于晶胞。③处于面上的离子,同时为2个晶胞共有,每个离子有属于晶胞,④处于晶胞内部(体心)的离子,则完全属于该晶胞。由此可知,在NaCl晶胞中,含Cl-:8×+6×=4;含Na+:12×+1=4;
故答案为:4;8×+6×=4;4;12×+1=4。
19.氮元素是重要的非金属元素,可形成卤化氮、氮化物、叠氮化物及配合物等多种化合物。
(1)NF3、NBr3、NCl3的沸点由高到低的顺序是___,原因是__。
(2)Mg3N2遇水发生剧烈反应,生成一种有刺激性气味的气体。该反应的化学方程式为___。
(3)叠氮酸(HN3)是一种弱酸,可部分电离出H+和N。请写出两种与N互为等电子体的分子的化学式:___。
(4)NaN3与KN3相比,NaN3的晶格能___(填“>”、“=”或“<”)KN3的晶格能。
(5)某元素X形成的离子X+中K、L、M三个电子层均充满了电子。它与N3-形成晶体的结构如图所示。X+的符号是___,晶体中距离每个N3-最近的X+有___个。
【答案】(1)NBr3>NCl3>NF3 三种物质的晶体均为分子晶体,相对分子质量大则分子间的作用力大,沸点高,因此沸点由高到低的顺序为NBr3>NCl3>NF3 (2)Mg3N2+6H2O=3Mg(OH)2↓+2NH3↑ (3) N2O、CO2 (4)> (5)Cu+ 6
【详解】
(1)NF3,NBr3、NCl3都是分子晶体,且结构相似,它们相对分子质量大小关系为:NBr3>NCl3>NF3,相对分子质量大则分子间的作用力大,沸点高,所以它们的沸点由高到低的顺序是:NBr3>NCl3>NF3;
(2)Mg2N2遇水发生剧烈反应,生成一种有刺激性气味的气体为氨气,根据元素守恒,可写出化学方程式:Mg3N2+6H2O=3Mg(OH)2↓+2NH3↑;
(3)N3-中有三个原子,价电子数为16,根据等电子原理可知,与它互为等电子体的分子有:N2O、CO2、CS2、BeCl2等;
(4)因为钠离子的半径比钾离子的半径小,所以NaN3的晶格比KN3的晶格能大;
(5)X+中K、L、M三个电子层均充满了电子,所以X+核外有28个电子,即X的核电荷数为29,所以X为铜元素,X+为Cu+,根据晶体结构图可知,每个与其距离最近的Cu+有6个;
20.钾和碘的相关化合物在化工、医药、材料等领域有广泛的应用。回答下列问题:
(1)钾元素的焰色为紫色,该过程中其原子光谱属于______光谱(选填“吸收”或“发射”)。
(2)碘原子中,占据最高能级的电子的电子云轮廓图形状为______。
(3)请写出基态钾原子的核外电子排布式______。
(4)请比较KI与KCl晶体的熔点高低______,并说明理由:______。
(5)KIO3常用作食盐添加剂,其晶胞如图所示。
①离子的立体构型为______。
②已知KIO3晶胞的边长为apm,晶胞中K、I、O原子分别处于顶角、体心、面心位置。则每个K原子周围距离最短的O原子有______个。该晶胞的密度为______g/cm3。
【答案】(1)发射 (2) 哑铃形(或纺锤形) (3) [Ar]4s1或ls22s22p63s23p64s1 (4) KI
(1)向外界释放能量为发射光谱;
(2)碘原子最高能级的电子为5p能级;
(3)钾为核外有19个电子,书写排布式;
(4) KI与KCl均为离子晶体,利用离子半径判断晶格能;
(5)根据价层电子互斥理论判断,利用公式ρ=计算。
【详解】
(1)钾原子外层电子吸收能量,跃迁到激发态,当电子跃迁回基态时,会以光的形势释放能量属于发射光谱;
(2)碘原子最高能级的电子为5p能级,电子云轮廓为哑铃型;
(3)钾为第19号元素,基态钾原子的核外电子排布式为[Ar]4s1;
(4) KI与KCl均为离子晶体,已知r(Cl-)<r(I-),则KCl的晶格能大于KI,则KCl的熔点高于KI;
(5)①离子中的碘原子孤电子对数=(7+1-2×3)=1,3条键、1个孤电子对,为sp3杂化,三角锥形;
②根据晶胞结构,K原子周围距离最短的O原子一个小立方体有3个,共有8个立方体,其中重叠的两个面只有一个氧原子,O原子有=12个;根据分摊法计算K在顶点有8×=1;I在体心有1个;O在面心有6×=3个,晶胞的密度ρ===×1030 g/cm3。
相关试卷
这是一份人教版 (新课标)选修3 物质结构与性质第二节 分子的立体构型精品课后作业题,文件包含223配合物作业原卷版docx、223配合物作业解析版docx等2份试卷配套教学资源,其中试卷共16页, 欢迎下载使用。
这是一份人教版 (新课标)选修3 物质结构与性质第二章 分子结构与性质第一节 共价键精品习题,文件包含211共价键作业原卷版docx、211共价键作业解析版docx等2份试卷配套教学资源,其中试卷共12页, 欢迎下载使用。
这是一份化学选修3 物质结构与性质第三章 晶体结构与性质第四节 离子晶体第2课时课后练习题,共4页。试卷主要包含了下列说法正确的是,下列叙述中正确的是等内容,欢迎下载使用。

