浙科版 (2019)选择性必修1 稳态与调节第二节 神经冲动的产生和传导精品同步训练题
展开1.听到上课铃声,同学们立刻走进教室,这一行为与神经调节有关。该过程中,其中一个神经元的结构及其在某时刻的电位如图所示。下列关于该过程的叙述正确的是( )
A.此时刻后,①处膜电位由于Na+内流变为外负内正
B.①处产生的动作电位沿神经纤维传播时,波幅逐渐减小
C.②处产生的神经冲动,只能沿着神经纤维向右侧传播出去
D.若将电表的两个电极分别置于③、④处,指针不会发生偏转
2.神经电位及兴奋传导速度是评价神经功能的常用指标,实验人员多用直径为0.2mm的钨电极作用于相应神经纤维来测定神经电位及兴奋的传导速度。下列说法正确的是( )
A.神经电位变化幅度与细胞外液离子浓度有关
B.将两电极分别置于某神经元细胞膜外侧不同位置可测量静息电位
C.动作电位产生过程中神经细胞膜上相关蛋白质结构不会发生变化
D.将两电极置于突触两侧的神经元细胞膜上可测量兴奋在神经纤维上的传导速度
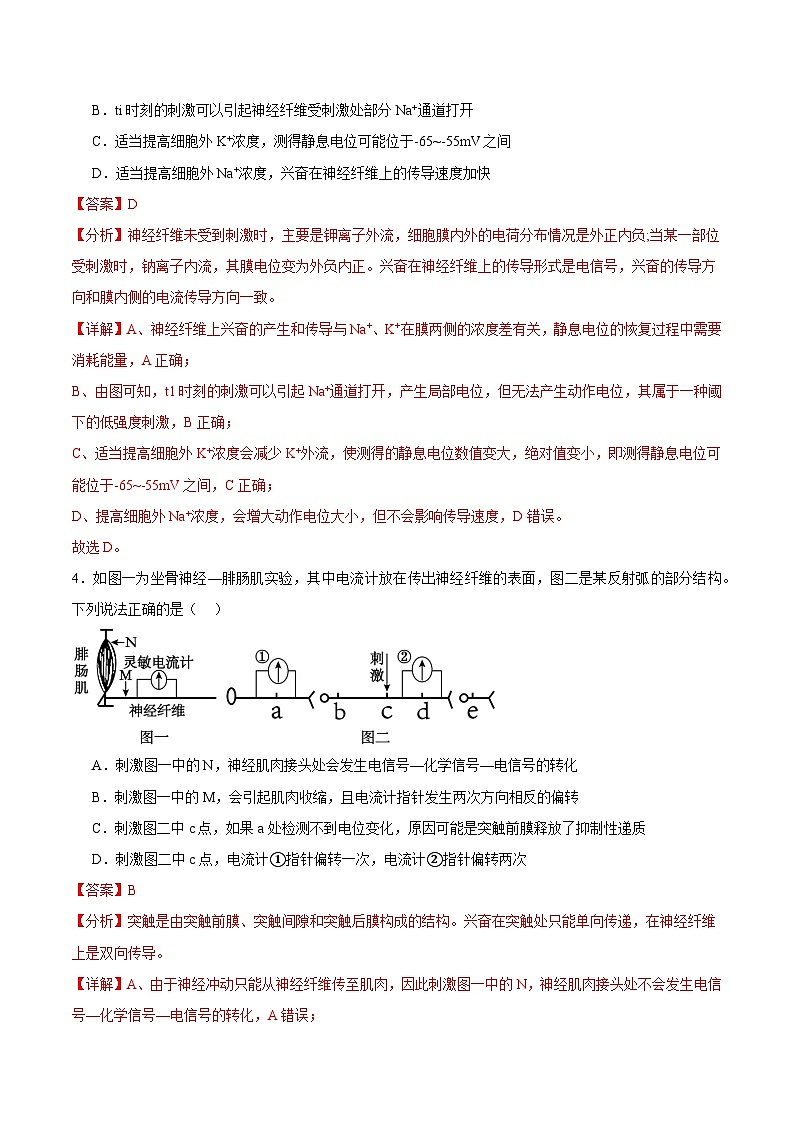
3.在t1、t2、t3时刻给予神经纤维同一处三次强度相同的刺激,测得神经纤维膜电位变化如图所示。下列叙述错误的是( )
A.神经纤维上兴奋的产生和传导与Na+、K+在膜两侧的浓度差有关,且兴奋的传导需要消耗能量
B.ti时刻的刺激可以引起神经纤维受刺激处部分Na+通道打开
C.适当提高细胞外K+浓度,测得静息电位可能位于-65~-55mV之间
D.适当提高细胞外Na+浓度,兴奋在神经纤维上的传导速度加快
4.如图一为坐骨神经—腓肠肌实验,其中电流计放在传出神经纤维的表面,图二是某反射弧的部分结构。下列说法正确的是( )
A.刺激图一中的N,神经肌肉接头处会发生电信号—化学信号—电信号的转化
B.刺激图一中的M,会引起肌肉收缩,且电流计指针发生两次方向相反的偏转
C.刺激图二中c点,如果a处检测不到电位变化,原因可能是突触前膜释放了抑制性递质
D.刺激图二中c点,电流计①指针偏转一次,电流计②指针偏转两次
5.芬太尼,是一种强效的阿片类止痛剂,适用于各种疼痛及外科手术等过程中的镇痛,其镇痛机制如图所示。下列相关叙述正确的是( )
A.芬太尼因镇痛效果佳可作为治疗药物长期反复使用
B.芬太尼通过促进神经递质的释放影响神经元间的信息传递
C.芬太尼能促进神经元内的K+外流,增大动作电位的峰值
D.芬太尼可能会抑制神经元膜上Ca2+通道的开放,减少Ca2+内流
6.人的味觉感受器是舌头上的味蕾,可感受酸味、甜味、咸味和苦味。当糖分子与味蕾中的味觉细胞膜受体结合后,刺激味觉细胞产生兴奋。通过信号传导途径使味觉细胞膜上的K+通道关闭,Na+通道打开,促进Ca2+流入味觉细胞,进而释放神经递质将味觉冲动传送至神经中枢产生甜觉。下列分析正确的是( )
A.味觉细胞兴奋时,细胞膜两侧的电位表现为外正内负
B.某些化学药物作用于糖分子受体或神经递质受体均可能引起味觉障碍
C.神经递质在突触间隙扩散到突触后膜的受体附近,与受体特异性结合引起突触后膜产生膜电位变化(电信号),从而使下一个神经元兴奋
D.味觉细胞通过化学信号将兴奋传递至大脑皮层产生味觉
7.“杜冷丁”是一种抗痉挛的止痛药,专门用于伤口止痛。“杜冷丁”可以阻断兴奋在神经元之间的传递过程,但并不损伤神经元的结构。在阻断神经冲动传导过程中,检测到突触间隙中神经递质(乙酰胆碱)的量不变,据此推测止痛药的作用机制是( )
A.与突触前膜释放的神经递质结合B.与突触后膜的受体结合
C.抑制突触前膜神经递质的释放D.抑制突触小体中神经递质的合成
8.下图表示用电流表研究突触上兴奋传递的示意图,b、c处给予适宜强度刺激,a、d处是电极接触点,且距离ab=cd、兴奋在两个神经元上的传导速率相同。下列分析错误的是( )
A.刺激b处时,指针偏转两次,刺激c处时,指针偏转一次
B.同时刺激b、c处,指针只偏转一次
C.增大b处刺激强度,指针偏转幅度将增大
D.清除f处的神经递质,再刺激b处时,指针也会发生偏转
一.单项选择题
1.下图是处于静息状态的神经纤维某位点受到刺激后的膜电位变化曲线,已知ef段时神经纤维膜上的钠—钾泵可以通过主动运输转运Na+和K+。下列有关叙述错误的是( )
A.a点时受到刺激,ac段时此位点发生Na+内流
B.若神经纤维所处的细胞外液中Na+浓度升高,则c点下降
C.ce段发生K+外流的方式与ac段发生的离子主要流动方式相同
D.ef段钠—钾泵起作用时消耗ATP,且具有专一性
2.将电流计的两个电极分别放置在神经纤维膜外的a、c两点,c点所在部位的膜已损伤,其余部位均正常。下图为刺激前后的电位变化,下列说法错误的是( )
注:图中黑色区域为兴奋部位,灰色阴影区域为损伤部位
A.兴奋传到b点时电流计的指针将向左侧偏转
B.静息时,损伤部位c点的膜外电位低于未损伤部位的膜外电位
C.兴奋的产生与细胞膜对Na+的通透性改变有关
D.结果表明兴奋在神经纤维上以电信号的形式传导
3.部分神经兴奋传导通路的示意图如下,将电表的两极分别接在②④的膜外侧,下列叙述正确的是( )
A.在②给予任一强度的刺激,电表都会发生两次反向偏转且肌肉会收缩
B.若在②④分别给予不同强度的刺激使其产生兴奋,则在两处测得的电位也不相同
C.细胞外液的K+和Na+浓度降低都会导致神经细胞的兴奋性下降
D.④给予一定强度的刺激,若电表只偏转一次则可证明兴奋在突触处是单向传递
4.研究表明,抑郁症与单胺类递质传递功能下降相关。单胺氧化酶是一种单胺类递质的降解酶,其抑制剂(MAOID)是一种常用抗抑郁药。据图分析,下列叙述错误的是( )
A.图中神经递质在细胞X和细胞Y之间只能进行单向传递
B.单胺类递质与蛋白M结合后,即可使细胞X产生动作电位
C.单胺氧化酶抑制剂能使突触间隙的单胺类神经递质量增大
D.可选用抑制单胺类神经递质回收或分解过程的药物来治疗抑郁症
二.非选择题
1.突触是神经元之间在功能上发生联系的部位,也是信息传递的重要部位。突触一般是依赖神经递质传递信号的化学突触(如图甲,Ach为兴奋性神经递质);此外,在甲壳类、鱼类以及哺乳类动物的某些部位还存在着电突触,电突触以电流为信息载体(如图乙,突触前膜和突触后膜紧密接触,以离子通道相通)。回答下列相关问题:
(1)图甲中当兴奋传到神经末梢时,突触小泡内的Ach通过 这一运输方式释放到 ,进而作用于突触后膜上的 ,引起突触后神经元膜内电位的变化是 。
(2)图乙中,电突触的结构基础是两个神经元的膜紧贴在一起形成缝隙接头,与化学突触相比,电突触传递的两个主要特点是 和 。
(3)异搏定是一种抗心律异常的药物,为钙离子通道阻滞剂,能够减弱心肌收缩力,结合图甲分析其作用机理: 。
(4)某些种类的毒品可以使人产生兴奋和愉悦感,经常吸食会对神经系统造成严重损伤并使人上瘾。下图表示某毒品的作用机理,回答下列问题:
①毒品分子与转运蛋白结合,导致突触间隙神经递质含量 ,最终在 产生愉悦感。
②吸毒成瘾后,吸毒者需要不断增加剂量才能获得同等愉悦感,据图分析其原因是 。
2.2021年诺贝尔生理学或医学奖获得者David J.Julius发现了产生痛觉的细胞信号机制。辣椒素受体 TRPVI是感觉神经末梢上的非选择性阳离子通道蛋白,辣椒素和43℃以上的高温等刺激可将其激活,并打开其通道,激活机理如图甲,结合图甲、图乙回答下列问题:
(1)辣椒素与TRPV1结合引起感觉神经末梢上的非选择性阳离子通道打开,Na+内流导致神经纤维膜两侧的电位变为 ,从而产生兴奋。兴奋沿传入神经纤维传至神经纤维末梢,引起储存在 内的谷氨酸(一种神经递质)以 的方式释放并作用于突触后神经元,经一系列神经传导过程,最终在 产生痛觉,兴奋在反射弧中单向传递的原因是 。
(2)科研团队研制了TRPV1受体靶点镇痛药,据图乙分析其原理,该药与TRPV1受体结合后引起Ca2+通道 ,进而抑制 以阻断痛觉信号传递。
(3)据图分析,吃辛辣食物时,喝热饮会加剧痛觉,原因是 。
3.酒后驾车属于危险驾驶行为,为探究酒精对动物行为的影响,某实验室进行了以下实验
实验材料:蟾蜍坐骨神经—腓肠肌标本,间脑蟾蜍,小滤纸片,任氏液,0.1%、0.2%和1%酒精,1%硫酸溶液等。
(要求与说明:间脑蟾蜍是指切除了大脑和部分间脑、相关机能正常的蟾蜍;任氏液为两栖类的生理盐水;3种酒精浓度分别对应人血液中轻度、中度和重度酒精中毒的浓度;酒精用任氏液配制;实验条件适宜)实验过程与结果或结论:
实验1:①取蟾蜍坐骨神经—腓肠肌标本,分别检测动作电位大小、动作电位传导速率和肌肉收缩张力;②以1%酒精连续滴加标本5min后,再分别检测上述指标。
实验1:
(1)动作电位的产生主要与 有关,此过程 (需要/不需要)消耗能量。在神经和肌肉接头处有类似于突触的结构存在,兴奋在此处的传递速度比在神经纤维上的传导要 (慢、快)。
(2)根据上图可以得出结论:
实验2:为了进一步探究不同浓度的酒精对屈反射时长的影响进行了如下实验,请对实验过程进行补充
①用1%硫酸刺激间脑蟾蜍一侧后肢的中趾趾端,测定屈反射时长,然后清洗后肢和间脑断面;
②分别用 浸泡的小滤纸片处理间脑断面。③每次处理后重复①,实验结果记录在表格中。
④记录结果的表格:
结论:酒精会显著延长屈反射时长,其数值随酒精浓度升高而变大。
4.痛觉是机体受到伤害性刺激时产生的一种不愉快的感觉,能使人及时意识到危险,提高生存率。伤害性刺激作用于机体时,诱发组织释放某些化学物质,作用于痛觉感受器,使之产生兴奋,沿传入通路抵达大脑皮层特定感觉区,产生痛觉。人体内存在天然的镇痛系统,起重要作用的是可释放脑啡肽的神经元。人的肢体关节每天都在摩擦,如果没有自身分泌脑啡肽,光是关节摩擦的疼痛就让我们无法自由行动。观察下面示意图,回答问题。
(1)痛觉形成过程中,突触前膜释放痛觉神经递质,此过程是 信号转变为 信号的过程。痛觉神经递质与突触后膜受体结合后使得突触后膜电位变为 ,即产生动作电位,兴奋产生后在神经纤维上以 的形式传导。
(2)脑啡肽神经元与感觉神经元之间会形成“轴突一轴突”突触结构。脑啡肽释放并与感觉神经元细胞膜上 结合后,使得动作电位无法产生,从而抑制感觉神经元 ,实现镇痛。
(3)海洛因一开始是作为强效镇痛药研发出来的,但发现其具有极强的成瘾性,一旦停用,患者会承受巨大的痛苦,因此将其列为危害性巨大的毒品之一。研究发现海洛因的结构与脑啡肽相似,海洛因代替脑啡肽长时间起作用后,自身脑啡肽释放量或脑啡肽受体数量 (减少/增加),对感觉神经元释放痛觉神经递质的 (抑制/促进)作用减弱,若不吸食海洛因,疼痛的感觉就会 。
高中生物浙科版 (2019)选择性必修1 稳态与调节第二节 植物激素调节植物生命活动精品练习题: 这是一份高中生物浙科版 (2019)选择性必修1 稳态与调节<a href="/sw/tb_c4015797_t7/?tag_id=28" target="_blank">第二节 植物激素调节植物生命活动精品练习题</a>,文件包含浙教版2019高二生物选择性必修152植物激素调节植物生命活动原卷版docx、浙教版2019高二生物选择性必修152植物激素调节植物生命活动解析版docx等2份试卷配套教学资源,其中试卷共27页, 欢迎下载使用。
高中生物浙科版 (2019)选择性必修1 稳态与调节第四章 免疫调节第四节 免疫功能异常引发疾病优秀同步练习题: 这是一份高中生物浙科版 (2019)选择性必修1 稳态与调节<a href="/sw/tb_c4015793_t7/?tag_id=28" target="_blank">第四章 免疫调节第四节 免疫功能异常引发疾病优秀同步练习题</a>,文件包含浙教版2019高二生物选择性必修144免疫功能异常引发疾病原卷版docx、浙教版2019高二生物选择性必修144免疫功能异常引发疾病解析版docx等2份试卷配套教学资源,其中试卷共21页, 欢迎下载使用。
生物浙科版 (2019)第三章 体液调节第三节 激素调节身体多种机能优秀当堂检测题: 这是一份生物浙科版 (2019)<a href="/sw/tb_c4015786_t7/?tag_id=28" target="_blank">第三章 体液调节第三节 激素调节身体多种机能优秀当堂检测题</a>,文件包含浙教版2019高二生物选择性必修133激素调节身体多种机能原卷版docx、浙教版2019高二生物选择性必修133激素调节身体多种机能解析版docx等2份试卷配套教学资源,其中试卷共27页, 欢迎下载使用。

