所属成套资源:高中化学高考一轮·知识清单知识清单汇总含解析答案
高中化学高考一轮·知识清单知识清单06铁及其重要化合物含解析答案
展开这是一份高中化学高考一轮·知识清单知识清单06铁及其重要化合物含解析答案,共10页。学案主要包含了单选题,填空题等内容,欢迎下载使用。
一、单选题
1.下列有关铁的说法正确的是
A.Fe在稀硝酸中发生钝化
B.将废铁屑加入FeCl2溶液中,可用于除去工业废气中的Cl2
C.向FeCl2溶液中滴加NH4SCN溶液,溶液显红色
D.镀锌铁不如镀锡铁耐腐蚀
2.向FeI2溶液中滴加适量氯水,将反应后溶液分3份,甲试管中滴加淀粉溶液,乙试管滴加KSCN溶液,丙试管中滴加酸性高锰酸钾溶液,下列说法正确的是
A.若甲试管溶液呈蓝色,则乙试管溶液一定呈血红色
B.若甲试管溶液呈蓝色,则乙试管溶液可能无明显现象
C.乙试管溶液呈血红色,则甲试管溶液不可能呈蓝色
D.甲试管溶液呈蓝色,丙试管中紫红色褪去,说明滴加氯水后的溶液中一定存在Fe3+和Fe2+
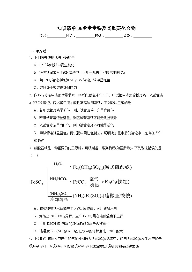
3.硫酸亚铁是一种重要的化工原料,可以制备一系列物质(如图所示)。下列说法错误的是( )
A.碱式硫酸铁水解能产生Fe(OH)3胶体,可用做净水剂
B.为防止NH4HCO3分解,生产FeCO3需在较低温度下进行
C.可用KSCN溶液检验(NH4)2Fe(SO4)2是否被氧化
D.该温度下,(NH4)2Fe(SO4)2在水中的溶解度比FeSO4的大
4.下列各组物质反应产生的气体分别通入Fe2(SO4)3溶液中,能与Fe2(SO4)3发生反应的是
①Na2O2和CO2②Na2S和盐酸③MnO2和浓盐酸共热④铜片和浓硫酸加热
A.只有①②B.只有①③C.只有②③D.只有②④
5.一定质量的某铁的氧化物FexOy,与足量的4 ml·L-1硝酸溶液充分反应,消耗硝酸溶液700 mL,生成2.24 L NO(标准状况)。则该铁的氧化物的化学式为( )
A.FeOB.Fe2O3C.Fe3O4D.Fe4O5
6.某学生以铁丝和Cl2为原料进行下列三个实验。从分类角度分析,下列选项正确的是( )
A.实验①、③反应制得的物质均为纯净物
B.实验②、③均未发生氧化还原反应
C.实验①、③均为放热反应
D.实验①、②所涉及的物质均为电解质
7.下列离子的检验方法合理的是
A.向某溶液中滴入硫氰化钾溶液呈红色,说明不含Fe2+
B.向某溶液中通入氯气,然后再加入硫氰化钾溶液变红色,说明原溶液中含有Fe2+
C.向某溶液中加入氢氧化钠溶液,得红褐色沉淀,说明溶液中含有Fe3+
D.向某溶液中加入氢氧化钠溶液得白色沉淀,又观察到颜色逐渐变为红褐色,说明该溶液中只含有Fe2+,不含有Mg2+
8.下列有关铁离子及亚铁离子检验的说法正确的是
A.向某溶液中滴加KSCN溶液,溶液不变色,滴加氯水后溶液显红色,该溶液中一定含Fe3+
B.在溶液中加KSCN,溶液显红色,证明原溶液中有Fe3+,无Fe2+
C.证明某溶液只含有Fe2+而不含有Fe3+的实验方法是滴加NaOH溶液,先产生白色沉淀,后变灰绿色,最后呈红褐色
D.向某溶液中滴加K3[Fe(CN)6]溶液,产生蓝色沉淀,说明原溶液中有Fe2+,无Fe3+
9.下列除杂的操作不正确的是
A.MgCl2溶液中混有少量FeCl3:加入足量镁充分反应后过滤
B.FeCl2溶液中混有少量FeCl3:加入过量铁粉充分反应后过滤
C.CuCl2溶液中混有少量FeCl3:加入NaOH溶液充分反应后过滤
D.CuCl2溶液中混有少量FeCl2:先加入H2O2将Fe2+氧化成Fe3+,再加入CuO充分反应后过滤
二、填空题
10.在一定量的稀HNO3中慢慢加入铁粉,得到的Fe2+的物质的量(纵坐标)与所加铁粉的物质的量(横坐标)的关系如图所示。请将正确答案的序号填在相应的横线上。
①Fe3+②Fe2+③Fe、Fe2+④Fe2+、Fe3+
(1)AB段铁元素以 形式存在。
(2)BC段铁元素以 形式存在。
(3)CD段铁元素以 形式存在。
11.FeCl3溶液发生反应时的变色总结
(1)向FeCl3溶液中加几滴KSCN溶液后,溶液呈 色;
(2)FeCl3溶液能使紫色石蕊试液呈 色;
(3)FeCl3与NaOH溶液反应,生成 色沉淀;
(4)向FeCl3溶液中通入H2S气体,生成 色沉淀;
(5)向FeCl3溶液中加入几滴Na2S溶液,生成 色沉淀,当加入的Na2S溶液过量时,又生成 色沉淀;
(6)向FeCl3溶液中加入过量Fe粉,溶液变成 色;
(7)向FeCl3溶液中加入过量Cu粉,溶液变成 色;
(8)将FeCl3溶液滴入淀粉碘化钾溶液中,溶液变成 色。
(9)向FeCl3溶液中滴入苯酚溶液,溶液变成 色;
(10)将FeCl3溶液滴入AgNO3溶液中,生成 沉淀;
(11)将FeCl3溶液与NaHCO3溶液混合,放出气体,生成 色沉淀;
(12)将饱和FeCl3溶液滴入沸水中,加热生成 色Fe(OH)3胶体。
12.下列有关铁的氧化物的说法不正确的是 (填序号)。
①向稀硝酸中加入FeO:FeO+2H+=Fe2++H2O
②用CO还原Fe2O3制备生铁:3CO+Fe2O32Fe+3CO2
③3 ml单质Fe完全转变为Fe3O4,失去8NA个电子
④氧化铁可用于制作红色涂料
⑤Fe2O3(s)Fe(s)FeCl3(aq)在给定条件下,物质间的转化能实现
13.(1)下列各图示中,能较长时间观察到Fe(OH)2白色沉淀的是 。
(2)用下列方法可制得白色的Fe(OH)2沉淀:用不含Fe3+的FeSO4溶液与用不含O2的蒸馏水配制的NaOH溶液反应制备。
①用硫酸亚铁晶体配制上述FeSO4溶液时还需加入 。
②除去蒸馏水中溶解的O2常采用 的方法。
③生成白色Fe(OH)2沉淀的操作是用长滴管吸取不含O2的NaOH溶液,插入FeSO4溶液液面下,再挤出NaOH溶液。这样操作的理由是 。
参考答案:
1.B
【详解】A.常温下,Fe在浓硝酸中发生钝化反应,A项错误;
B.铁和亚铁离子能将氯气还原为氯离子,从而除去工业废气中的氯气,B项正确;
C.FeCl2溶液中含Fe2+,NH4SCN可用于检验Fe3+,向FeCl2溶液中滴加NH4SCN溶液,溶液不会显红色,C项错误;
D.镀锌铁因Zn比Fe活泼,镀层破损时Zn被腐蚀,镀锡铁因Fe比Sn活泼,因而镀层破损时是铁被腐蚀,所以镀锌铁比镀锡铁更耐腐蚀,D项错误;
故选B。
2.B
【详解】A.还原性I->Fe2+,氯气先氧化I-,后氧化Fe2+,所以若甲试管溶液呈蓝色,说明氯气和反应生成碘,如果氯水少量,则Fe2+可能未被氧化,则乙试管溶液不一定呈血红色,A错误;
B.若甲试管溶液呈蓝色,则乙试管溶液可能无明显现象,B正确;
C.如果乙试管溶液呈血红色,说明Fe2+已被氧化,则I-一定完全被氧化为碘单质,则甲试管溶液一定呈蓝色,C错误;
D.甲试管溶液呈蓝色,说明I-被氧化生成碘,丙试管中紫红色褪去,溶液中有Fe2+,但不一定有Fe3+,D错误;
答案选B。
3.D
【详解】A. 碱式硫酸铁电离产生Fe3+,Fe3+能发生水解生成Fe(OH)3胶体,Fe(OH)3胶体具有吸附性,可用作净水剂,故A正确;
B. NH4HCO3不稳定,受热易分解,所以为防止NH4HCO3分解,生产FeCO3需在较低温度下进行,故B正确;
C. KSCN溶液遇Fe2+溶液无现象,(NH4)2Fe(SO4)2若被氧化则生成Fe3+,KSCN溶液遇Fe3+溶液变红,故C正确;
D. (NH4)2Fe(SO4)2在水中的溶解度比FeSO4的小,所以FeSO4才能与(NH4)2SO4反应生成(NH4)2Fe(SO4)2,故D错误;
故选D。
4.D
【分析】Fe2(SO4)3溶液中Fe3+具有氧化性,能与具有还原性的硫化氢气体和二氧化硫反应,与具有氧化性的氧气和 氯气不反应。
【详解】①Na2O2和CO2反应生成氧气,氧气与Fe2(SO4)3不反应;
②Na2S和盐酸反应生成硫化氢气体,硫化氢与Fe2(SO4)3发生氧化还原反应,反应的离子方程式为2Fe3++H2S=2 Fe2++S↓+2H+;
③MnO2和浓盐酸共热反应生成氯气,氯气与Fe2(SO4)3不反应;
④铜片和浓硫酸加热生成二氧化硫,二氧化硫与Fe2(SO4)3发生氧化还原反应,反应的离子方程式为2Fe3++SO2+2H2O=2Fe2++SO42-+4H+;
②④符合题意,故选D。
【点睛】本题考查氧化还原反应,侧重于分析能力考查,注意从气体的制备和性质的角度分析是解答关键。
5.C
【详解】铁的氧化物FexOy与足量的4 ml·L-1硝酸溶液充分反应生成硝酸铁、一氧化氮和水,标准状况下,2.24 L NO的物质的量为0.1ml,700mL4 ml·L-1硝酸溶液中硝酸的物质的量为2.8ml,由N原子个数守恒可得3n(Fe3+)+ n(NO)= n(HNO3),3n(Fe3+)=2.8ml—0.1ml,n(Fe3+)=0.9ml,设FexOy中铁元素化合价为a,由得失电子数目守恒可得,n(3—a)×0.9ml=3×0.1ml,解得a=,由化合价代数和为零可得x=2y,则x:y=3:4,答案选C。
【点睛】注意应用原子个数守恒计算铁的氧化物中铁的物质的量,再用得失电子数目守恒计算铁的氧化物中铁的化合价,根据化合价代数和为零计算x和y的比值确定化学式是解答关键。
6.B
【详解】
A.实验③得到的氢氧化铁胶体,而胶体属于混合物,故A错误;
B.实验②是氯化铁溶于水,发生水解反应,而水解反应不是氧化还原反应,③是氢氧化铁胶体的制备,也未发生氧化还原反应,故B正确;
C.水解反应可看成中和反应的逆反应,中和反应是放热反应,所以水解反应是吸热反应,即实验③为吸热反应,故C错误;
D.氯气与铁的反应中,氯气不是电解质,也不是非电解质,故D错误;
故选B。
7.C
【详解】A.滴入硫氰化钾溶液呈红色,说明含Fe3+,但无法证明Fe2+是否存在,A错误;
B.该操作无法证明通Cl2之前是否存在Fe2+;应该先向溶液中加入硫氰化钾溶液,若不变红,再通入Cl2,溶液变红,即可证明原溶液中存在Fe2+,B错误;
C.向某溶液中加入氢氧化钠溶液,得红褐色沉淀即Fe(OH)3,说明溶液中含有Fe3+,C正确;
D.白色沉淀逐渐变为红褐色,即Fe(OH)2转变为Fe(OH)3,该操作可以证明Fe2+的存在,无法排除Mg2+的存在,D错误。
因此,本题选C。
8.C
【详解】A.向某溶液中滴加KSCN溶液,溶液不变色,滴加氯水后溶液显红色,说明溶液中一定含有Fe2+,故A错误;
B.在溶液中加KSCN,溶液显红色,证明原溶液中一定有Fe3+,但不能确定是否含有Fe2+,故B错误;
C.若溶液中只含有Fe2+,Fe2+与OH-反应生成具有还原性的Fe(OH)2白色沉淀,被空气中的氧气氧化迅速变成灰绿色,最终变成红褐色,故C正确;
D.向某溶液中滴加K3[Fe(CN)6]溶液,产生蓝色沉淀,说明原溶液中含有Fe2+,但不能说明无Fe3+,故D错误;
故选C。
9.C
【详解】A.FeCl3溶液中存在水解平衡:FeCl3+3H2OFe(OH)3+3HCl,加入镁与H+反应,使上述平衡右移,使Fe3+转化成Fe(OH)3而除去,故A正确;
B.加入过量铁粉,FeCl3与Fe反应生成FeCl2而达到除杂的目的,故B正确;
C.加入NaOH溶液,Cu2+、Fe3+均转化成氢氧化物沉淀,不符合除杂要求,应该加入CuO与H+反应,使水解平衡向生成Fe(OH)3方向移动而除去Fe3+,故C错误;
D.先用H2O2将Fe2+氧化成Fe3+,再利用FeCl3的水解,加入的CuO与H+反应,使水解平衡向生成Fe(OH)3方向移动而除去Fe3+,故D正确;
故选C。
10.(1)①
(2)④
(3)③
【分析】在一定量的稀HNO3中慢慢加入铁粉,得到的Fe3+,继续加入铁粉,发生反应:Fe+2Fe3+=3Fe2+。
【详解】(1)在一定量的稀HNO3中缓慢加入铁粉,开始发生的反应为:Fe+4HNO3=Fe(NO3)3+NO↑+2H2O,则在AB段铁元素以Fe3+形式存在,答案选①;
(2)继续加Fe,部分铁离子与Fe反应生成亚铁离子,发生反应:Fe+2Fe3+=3Fe2+,则溶液中存在Fe2+、Fe3+,答案选④;
(3)当Fe过量时,Fe3+全部反应,溶液中只存在Fe2+,则CD段铁元素以Fe、Fe2+形式存在,答案选③;
11.(1)红
(2)红
(3)红褐
(4)淡黄
(5) 淡黄 黑
(6)浅绿
(7)蓝绿
(8)蓝
(9)紫
(10)白色
(11)红褐
(12)红褐
【详解】(1)三价铁离子与硫氰根反应生成硫氰化铁,溶液显红色;
(2)氯化铁溶液中,三价铁离子水解使溶液显酸性,使紫色石蕊溶液显红色;
(3)三价铁离子与氢氧根反应生成红褐色氢氧化铁沉淀;
(4)Fe3+与H2S反应生Fe2+与淡黄色的S沉淀;
(5)向FeCl3溶液中加入几滴Na2S溶液,发生离子反应,产生淡黄色S沉淀;继续加入Na2S溶液,则发生离子反应,产生黑色沉淀;
(6)向FeCl3溶液中加入过量Fe粉,发生离子反应,故溶液变成浅绿色;
(7)向FeCl3溶液中加入过量Cu粉,发生离子反应,故溶液变成蓝绿色;
(8)将FeCl3溶液滴入淀粉碘化钾溶液中,发生离子反应,产生单质碘,与淀粉变蓝色;
(9)Fe3+遇苯酚变紫色;
(10)将FeCl3溶液滴入AgNO3溶液中,发生离子反应,产生白色沉淀;
(11)将FeCl3溶液与NaHCO3溶液混合,发生双水解,离子反应方程式为,故产生红褐色沉淀;
(12)将饱和FeCl3溶液滴入沸水中,加热生成红褐色氢氧化铁胶体。
12.①⑤
【详解】
FeO溶于稀硝酸中发生氧化还原反应:3FeO+NO+10H+===3Fe3++5H2O+NO↑,故①错误;
高炉中用赤铁矿炼铁的主要化学方程式为3CO+Fe2O3 2Fe+3CO2,故②正确;
Fe3O4中3个铁原子化合价之和为+8价,所以3 ml单质Fe完全转变为Fe3O4失去8NA个电子,故③正确;
氧化铁又称铁红,为红棕色粉末状固体,可用作红色涂料,故④正确;
Fe2O3与Al在高温条件下会发生铝热反应:Fe2O3+2AlAl2O3+2Fe,Fe与HCl反应只能生成FeCl2,即Fe+2HCl===FeCl2+H2↑,故⑤错误;
不正确的是①⑤。
13. ①②③⑤ 稀硫酸、铁屑 煮沸 避免生成的Fe(OH)2沉淀接触O2
【详解】(1)因为Fe(OH)2在空气中容易被氧化为红褐色的Fe(OH)3,因此要较长时间看到Fe(OH)2白色沉淀,就要排除装置中的氧气或空气。①、②原理相同,都是先用氢气将装置中的空气排尽,并使生成的Fe(OH)2处在氢气的保护中;③的原理为铁作阳极产生Fe2+,与电解水产生的OH-结合生成Fe(OH)2,且液面用汽油保护,能防止空气进入;⑤中液面加苯阻止了空气进入;④由于带入空气中的氧气,能迅速将Fe(OH)2氧化,因而不能较长时间看到白色沉淀。
综上所述答案为①②③⑤
(2)①Fe2+易水解,要加入稀硫酸防止其水解;Fe2+易被空气中的O2氧化,要加Fe粉防止Fe2+被氧化。
②气体的溶解度随温度升高而降低,所以煮沸后的水中溶解的O2较少。
③该操作可以避免生成的Fe(OH)2沉淀接触O2而被氧化。
题号
1
2
3
4
5
6
7
8
9
答案
B
B
D
D
C
B
C
C
C
相关学案
这是一份知识清单13 氮及其重要化合物-【知识清单】最新高考化学一轮复习知识讲义,共19页。学案主要包含了典例01,典例02,典例03,典例04,典例05,典例06,典例07,典例08等内容,欢迎下载使用。
这是一份知识清单10 氯及其重要化合物-【知识清单】最新高考化学一轮复习知识讲义,共17页。学案主要包含了卤素单质的结构,卤素单质的物理性质,卤素单质的化学性质等内容,欢迎下载使用。
这是一份知识清单08 铁及其重要化合物-【知识清单】最新高考化学一轮复习知识讲义,共14页。学案主要包含了典例01,典例02,典例03,典例04,典例05,典例06,典例07,典例08等内容,欢迎下载使用。

