

还剩2页未读,
继续阅读
所属成套资源:鲁教版地理选择性必修1自然地理基础课件+分层作业+复习课件+知识清单+期末测试卷
成套系列资料,整套一键下载
鲁教版2019高二地理选择性必修1 第四单元 水体运动的影响 知识清单
展开这是一份鲁教版2019高二地理选择性必修1 第四单元 水体运动的影响 知识清单,共4页。
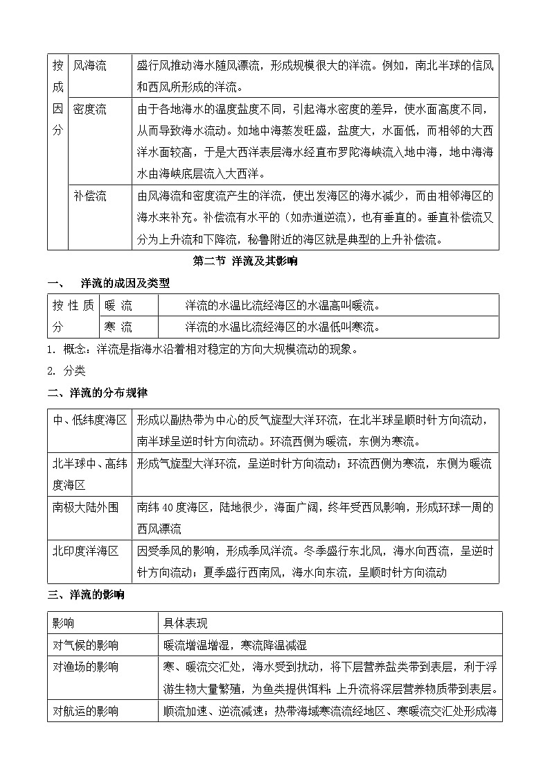
第四单元 水体运动的影响第一节 陆地水体及其相互关系陆地水体的组成陆地水是陆地上水体的总称,指存在于河流、湖泊、冰川、沼泽和地下的水体。目前可供人类生产、生活直接利用的淡水主要来自河流水、淡水湖泊水和浅层地下淡水。陆地水体之间的联系第二节 洋流及其影响洋流的成因及类型概念:洋流是指海水沿着相对稳定的方向大规模流动的现象。分类二、洋流的分布规律三、洋流的影响第三节 海-气相互作用海-气相互作用海洋对大气的作用:海洋通过长波辐射和蒸发潜热向大气提供热能。海洋通过蒸发作用向大气提供水汽。提供水汽的多少主要与水温相关。水温越高,蒸发越旺盛,空气湿度也越大。海洋对气温有调节作用。海水热容量大,增温、冷却都比陆地慢,对大气温度有着调节作用。海洋对大气的温室效应有缓解作用。海洋可溶解二氧化碳,海洋浮游植物通过光合作用。大气对海洋的作用:大气运动能够推动海水运动,影响海水性质。上升补偿流海区水温比同温度海区低;大气云层可减弱到达海面的太阳辐射,影响海面增温;降水的强弱直接影响海水盐度。大气通过降尘向海洋提供营养元素。3.海-气之间的能量交换4.海-气相互作用对全球水热平衡的影响①促进水平衡,通过水循环的主要环节维持全球的水平衡,地球上多年平均降水量等于多年平均蒸发量,总水量基本不变。②促进热量平衡,不同纬度海洋对大气加热的差异,导致高低纬之间的大气环流;海洋与陆地之间的热力性质差异形成季风环流,这些大气和洋流将热量低纬带到高纬地区,维持地球上的热量平衡。二、厄尔尼诺与拉尼娜现象单元思维导图雨水补给降水,是河流补给最重要的形式。我国和世界上大多数河流的补给靠雨水。这些河流径流量的大小、水位变化决定了该流域内降水量的多少和降水季节变化。我国东部季风区夏秋多雨,冬春少雨,洪水期也相应出现在夏秋季节。季节性积雪融水补给在温带和寒带的许多地方,冬季积雪,第二年春季温度升高,积雪融化,使河流形成春汛。如我国东北山区的河流,春汛期间流量增大。永久性积雪和冰川融水补给在高山永久积雪地区,冰川融水是河流补给的重要水源。冰川的消融量随气温的升高而增加,夏季气温最高,径流量也以夏季为最大。冬季封冻,许多小河断流,径流量最小。如我国西北部有些河流夏季水量大部分是靠天山、昆仑山、祁连山的冰雪融水补给的。湖泊水补给山地的湖泊,有的成为河流的源头,如我国松花江的源头--白头山天池。位于河流中下游的湖泊,对河流径流常起着调节作用,如我国长江中游众多的湖泊。地下水补给是河流稳定而可靠的补给来源。有些河流的源头就是靠泉水补给的,如济南附近的小清河。我国西南部的喀斯特地区有很多河流与地下暗河关系密切。按性质分暖 流 洋流的水温比流经海区的水温高叫暖流。寒 流 洋流的水温比流经海区的水温低叫寒流。按成因分风海流盛行风推动海水随风漂流,形成规模很大的洋流。例如,南北半球的信风和西风所形成的洋流。密度流由于各地海水的温度盐度不同,引起海水密度的差异,使水面高度不同,从而导致海水流动。如地中海蒸发旺盛,盐度大,水面低,而相邻的大西洋水面较高,于是大西洋表层海水经直布罗陀海峡流入地中海,地中海海水由海峡底层流入大西洋。补偿流由风海流和密度流产生的洋流,使出发海区的海水减少,而由相邻海区的海水来补充。补偿流有水平的(如赤道逆流),也有垂直的。垂直补偿流又分为上升流和下降流,秘鲁附近的海区就是典型的上升补偿流。中、低纬度海区形成以副热带为中心的反气旋型大洋环流,在北半球呈顺时针方向流动,南半球呈逆时针方向流动。环流西侧为暖流,东侧为寒流。北半球中、高纬度海区形成气旋型大洋环流,呈逆时针方向流动;环流西侧为寒流,东侧为暖流南极大陆外围南纬40度海区,陆地很少,海面广阔,终年受西风影响,形成环球一周的西风漂流北印度洋海区因受季风的影响,形成季风洋流。冬季盛行东北风,海水向西流,呈逆时针方向流动;夏季盛行西南风,海水向东流,呈顺时针方向流动影响具体表现对气候的影响暖流增温增湿,寒流降温减湿对渔场的影响寒、暖流交汇处,海水受到扰动,将下层营养盐类带到表层,利于浮游生物大量繁殖,为鱼类提供饵料;上升流将深层营养物质带到表层。对航运的影响顺流加速、逆流减速;热带海域寒流流经地区、寒暖流交汇处形成海雾;洋流从高纬度携带冰山,对航行不利对海洋环境的影响加快净化速度;扩大污染范围。现象厄尔尼诺现象拉尼娜现象概念赤道东、中太平洋海水温度持续异常增温的情况。指赤道附近中东太平洋海面温度异常降低的现象。影响赤道东太平洋沿岸地区往往降水增加,发生暴雨、洪涝灾害的概率增大;而赤道西太平洋沿岸地区往往降水减少,出现干旱的概率增大。赤道东太平洋沿岸地区往往降水减少,发生干旱的概率增大;而赤道西太平洋沿岸地区往往降水增多,出现暴雨、洪水的概率增大。
相关资料
更多