还剩4页未读,
继续阅读
成套系列资料,整套一键下载
鲁教版2019高二地理选择性必修1 第三单元 大气变化的效应 知识清单
展开
这是一份鲁教版2019高二地理选择性必修1 第三单元 大气变化的效应 知识清单,共7页。
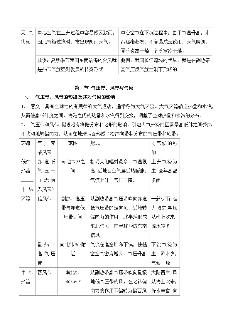
第三单元 大气变化的效应第一节 常见的天气系统锋面系统1、天气和影响天气的主要因素:天气是指一个地区短时期内大气的冷暖、干湿、风雨、阴晴等物理状况。气团和锋面的活动是影响天气的主要因素。(1)气团:(2)锋面:①锋的概念:锋面是两种性质不同的气团相遇所形成的交界面。锋线是锋面和地面相交的线。锋是锋面与锋线的统称。②锋的特征:锋面是一个狭窄而倾斜的过渡地带;锋的两侧是一个温度和湿度差异很大的地带,因而锋面附近天气变化剧烈,常伴有云、雨、大风等天气现象。锋面系统与天气:二、低压(气旋)与高压(反气旋)第二节 气压带、风带与气候气压带、风带的形成及其对气候的影响1、 意义:具有全球性的有规律的大气运动,通常称为大气环流。大气环流输送热量和水汽,从而使高低纬度之间,海陆之间的热量和水汽得到交换,调整了全球热量和水汽的分布。2、 气压带和风带:假设没有海陆分布和地形的影响,引起大气环流的因素是高低纬之间受热不均和地转偏向力,从而在地球表面形成了沿纬向带状分布的气压带和风带。二、 季风与季风气候1、 海陆分布对大气环流的影响:由于海陆之间热力性质的差异,使气压带和风带被切断,形成冬夏海陆气压活动中心,进而形成了季风环流。2、 气压活动中心3、 季风环流单元活动 分析判断气候类型概念在广大范围内物理性质比较均匀的大团空气形成条件①大范围性质均匀的下垫面(大陆和海洋)②稳定的环流形式分类:按温度①气团(气团温度低于所经过地区气温)②暖气团(气团温度高于经过地区气温)与天气的关系①单一气团控制,天气单调②两种气团交替,天气变化③两种气团交界地区,天气变化最剧烈案例冬季:蒙古、西伯利亚极地气团,天气寒冷干燥(冷气团);夏季:副热带太平洋的热带气团和印度洋的赤道气团(暖气团),带来丰沛降水锋面的分布冷锋与天气冷气团主动向暖气团移动的锋。冷气团前缘插入暖气团下部,使暖气团被迫抬升,水汽在上升冷却过程中成云致雨。温压变化:案例:我国北方夏季的暴雨,冬春季节的大风或沙暴天气,以及冬季的寒潮,属冷锋天气。图示及符号: 暖锋与天气暖气团主动向冷气团移动的锋。在暖锋上,暖气团沿冷气团主动地徐徐爬升,冷却凝结产生云、雨。温压变化:案例:春季,长江以南和东北地区,常有暖锋活动。图示及符号: 准静止锋与天气冷暖气团势均力敌,锋相对静止,或遇地形阻挡,锋面移动缓慢,或较长时间在一个地区摆动,造成阴雨连绵的天气。案例:夏初,我国长江中下游地区的梅雨;南下冷空气遇云贵高原上山脉阻挡形成昆明准静止锋,给贵阳等地带来持续性阴雨。图示及符号: 气旋反气旋概念等压线闭合,中心气压低。近地面水平气流由四周向中心辐合,北逆南顺。垂直气流旋转上升。等压线闭合,中心气压高。近地面水平气流由中心向四周辐散,北顺南逆。垂直气流以下沉为主。图示形成在气压梯度力的作用下,低气压的气流由四周向中心流动,受地转偏向力的影响,在北半球向右偏转成按逆时针方向流动的大旋涡,在南半球形成顺时针方向流动的大旋涡。中心的气流被迫上升运动。在气压梯度力的作用下,高气压的气流由中心向四周流动,受地转偏向力的影响,在北半球向右偏转按顺时针方向流动的大旋涡,在南半球形成逆时针方向流动的大旋涡。红心形成下沉气流。天气状况中心空气在上升过程中容易成云致雨,因此气旋过境时,常出现阴雨天气。中心空气在下沉过程中,由于气温升高,水汽逐渐蒸发,不容易成云致雨,天气晴朗,夏季炎热干燥,冬季寒冷干燥。典例:夏秋季节我国东南沿海的台风就是热带气旋强烈发展的特殊形式。典例:我国长江流域的伏旱,就是在副热带高气压反气旋控制下形成的。环流气压带或风带范围形成对气候的影响低纬环流中纬环流 赤道低气压带(赤道无风带)南北纬5°之间接受太阳辐射最多,气温很高,近地面空气层受热膨胀,气流上升,气压下降。上升气流为主,全年高温多雨信风带副热带高压带与赤道低压带之间从副热带高气压带吹向赤道低气压带的定向风,受地转偏向力的作用,北半球形成东北信风,南半球形成东南信风一般少雨,但大陆东岸风从海上吹来,降水较多副热带高气压带南北纬30°附近气流在高空堆积下沉,使低空空气密度增大,气压升高下沉气流为主,降水少,气候干燥中纬环流西风带南北纬40°-60°从副热带高气压带吹向副极地低气压带的风,在地转偏向力的作用下偏转为偏西风大陆西岸,风从海上吹来,降水丰富,向内陆逐渐减少副极地低气压带南北纬60°附近西风气流与极地东风相遇,互相推动上升,近地面形成相对的低气压带。气旋活动频繁,多阴雨天气高纬环流极地东风带极地高气压带与副极地低气压带间从极地高气压带吹向副极地低气压带的风,在地转偏向力作用下,偏转为东风严寒,少雨烈风极地高气压带南、北极附近接受太阳辐射量很少,气温很低,空气冷重下沉、气压高气候严寒,降水稀少。图示北半球月份形成原因气压中心大陆海洋7月副热带高压带被大陆热低压切断印度低压夏威夷和亚速尔高压1月副极地低压带被大陆冷高压切断亚洲高压阿留申和冰岛低压南半球海洋面积占绝对优势,气压带基本上呈带状分布。地区季节形成原因风向东亚冬季空气由亚洲高压吹向太平洋低压西北季风夏季空气由太平洋高压吹向亚洲的印度低压东南季风南亚冬季空气由亚洲高压吹向赤道低压东北季风夏季东南信风向北越过赤道偏转成西南风西南季风纬度气候类型分布地区气候成因气候特征热 带大致在南北纬度30°之间热带雨林气候大致在南北纬10°之间处于赤道低压带控制下全年高温多雨热带草原气候大致在南北纬10°至南北回归线之间处在赤道低压带和信风带交替控制地区全年高温,干、湿季交替明显热带季风气候大致在南北纬10°至南北回归线之间的大陆东岸海陆热力性质差异和气压带、风带的季节移动全年高温,分旱雨两季热带沙漠气候大致在南北回归线至南北纬30°之间的大陆内部和西岸副热带高气压带或信风带控制全年干旱少雨亚热带大致在南纬或北纬30°-40°之间亚热带季风和季风性湿润气候主要位于大陆东岸海陆热力性质差异冬季温和少雨,夏季高温多雨地中海气候主要位于大陆西岸副热带高气压带和西风带交替控制冬季温和多雨,夏季炎热干燥温 带大致在南纬或北纬40°-60°之间温带季风气候主要分布于亚洲大陆东部海陆热力性质差异冬季寒冷干燥,夏季高温多雨温带大陆性气候主要分布于亚欧大陆和北美大陆的内陆地区。终年受大陆气团控制冬寒夏热,干旱少雨温带海洋性气候主要分布在西欧、北美和南美大陆西海岸狭长地带。终年盛行西风,受海洋气团影响终年温和湿润,降水季节分配均匀亚寒带南北极圈附近亚寒带大陆性气候主要分布在欧洲、亚洲大陆和北美大陆的北部。全年受极地大陆气团和极地海洋气团控制冬长严寒,夏短温暖寒 带极地附近苔原气候主要分布在亚欧大陆和北美大陆的北冰洋沿岸。纬度高,太阳辐射弱,受极地气团或冰洋气团控制全年严寒,降水少冰原气候主要分布于南极大陆和格陵兰岛内陆地区。纬度最高,太阳辐射弱,受冰洋气团控制全年酷寒,降水少高原气候和山地气候主要分布在高大的山地随着高度增加,气候垂直变化非常明显,如气温随高度增加而降低。日照强,风力也大。
第三单元 大气变化的效应第一节 常见的天气系统锋面系统1、天气和影响天气的主要因素:天气是指一个地区短时期内大气的冷暖、干湿、风雨、阴晴等物理状况。气团和锋面的活动是影响天气的主要因素。(1)气团:(2)锋面:①锋的概念:锋面是两种性质不同的气团相遇所形成的交界面。锋线是锋面和地面相交的线。锋是锋面与锋线的统称。②锋的特征:锋面是一个狭窄而倾斜的过渡地带;锋的两侧是一个温度和湿度差异很大的地带,因而锋面附近天气变化剧烈,常伴有云、雨、大风等天气现象。锋面系统与天气:二、低压(气旋)与高压(反气旋)第二节 气压带、风带与气候气压带、风带的形成及其对气候的影响1、 意义:具有全球性的有规律的大气运动,通常称为大气环流。大气环流输送热量和水汽,从而使高低纬度之间,海陆之间的热量和水汽得到交换,调整了全球热量和水汽的分布。2、 气压带和风带:假设没有海陆分布和地形的影响,引起大气环流的因素是高低纬之间受热不均和地转偏向力,从而在地球表面形成了沿纬向带状分布的气压带和风带。二、 季风与季风气候1、 海陆分布对大气环流的影响:由于海陆之间热力性质的差异,使气压带和风带被切断,形成冬夏海陆气压活动中心,进而形成了季风环流。2、 气压活动中心3、 季风环流单元活动 分析判断气候类型概念在广大范围内物理性质比较均匀的大团空气形成条件①大范围性质均匀的下垫面(大陆和海洋)②稳定的环流形式分类:按温度①气团(气团温度低于所经过地区气温)②暖气团(气团温度高于经过地区气温)与天气的关系①单一气团控制,天气单调②两种气团交替,天气变化③两种气团交界地区,天气变化最剧烈案例冬季:蒙古、西伯利亚极地气团,天气寒冷干燥(冷气团);夏季:副热带太平洋的热带气团和印度洋的赤道气团(暖气团),带来丰沛降水锋面的分布冷锋与天气冷气团主动向暖气团移动的锋。冷气团前缘插入暖气团下部,使暖气团被迫抬升,水汽在上升冷却过程中成云致雨。温压变化:案例:我国北方夏季的暴雨,冬春季节的大风或沙暴天气,以及冬季的寒潮,属冷锋天气。图示及符号: 暖锋与天气暖气团主动向冷气团移动的锋。在暖锋上,暖气团沿冷气团主动地徐徐爬升,冷却凝结产生云、雨。温压变化:案例:春季,长江以南和东北地区,常有暖锋活动。图示及符号: 准静止锋与天气冷暖气团势均力敌,锋相对静止,或遇地形阻挡,锋面移动缓慢,或较长时间在一个地区摆动,造成阴雨连绵的天气。案例:夏初,我国长江中下游地区的梅雨;南下冷空气遇云贵高原上山脉阻挡形成昆明准静止锋,给贵阳等地带来持续性阴雨。图示及符号: 气旋反气旋概念等压线闭合,中心气压低。近地面水平气流由四周向中心辐合,北逆南顺。垂直气流旋转上升。等压线闭合,中心气压高。近地面水平气流由中心向四周辐散,北顺南逆。垂直气流以下沉为主。图示形成在气压梯度力的作用下,低气压的气流由四周向中心流动,受地转偏向力的影响,在北半球向右偏转成按逆时针方向流动的大旋涡,在南半球形成顺时针方向流动的大旋涡。中心的气流被迫上升运动。在气压梯度力的作用下,高气压的气流由中心向四周流动,受地转偏向力的影响,在北半球向右偏转按顺时针方向流动的大旋涡,在南半球形成逆时针方向流动的大旋涡。红心形成下沉气流。天气状况中心空气在上升过程中容易成云致雨,因此气旋过境时,常出现阴雨天气。中心空气在下沉过程中,由于气温升高,水汽逐渐蒸发,不容易成云致雨,天气晴朗,夏季炎热干燥,冬季寒冷干燥。典例:夏秋季节我国东南沿海的台风就是热带气旋强烈发展的特殊形式。典例:我国长江流域的伏旱,就是在副热带高气压反气旋控制下形成的。环流气压带或风带范围形成对气候的影响低纬环流中纬环流 赤道低气压带(赤道无风带)南北纬5°之间接受太阳辐射最多,气温很高,近地面空气层受热膨胀,气流上升,气压下降。上升气流为主,全年高温多雨信风带副热带高压带与赤道低压带之间从副热带高气压带吹向赤道低气压带的定向风,受地转偏向力的作用,北半球形成东北信风,南半球形成东南信风一般少雨,但大陆东岸风从海上吹来,降水较多副热带高气压带南北纬30°附近气流在高空堆积下沉,使低空空气密度增大,气压升高下沉气流为主,降水少,气候干燥中纬环流西风带南北纬40°-60°从副热带高气压带吹向副极地低气压带的风,在地转偏向力的作用下偏转为偏西风大陆西岸,风从海上吹来,降水丰富,向内陆逐渐减少副极地低气压带南北纬60°附近西风气流与极地东风相遇,互相推动上升,近地面形成相对的低气压带。气旋活动频繁,多阴雨天气高纬环流极地东风带极地高气压带与副极地低气压带间从极地高气压带吹向副极地低气压带的风,在地转偏向力作用下,偏转为东风严寒,少雨烈风极地高气压带南、北极附近接受太阳辐射量很少,气温很低,空气冷重下沉、气压高气候严寒,降水稀少。图示北半球月份形成原因气压中心大陆海洋7月副热带高压带被大陆热低压切断印度低压夏威夷和亚速尔高压1月副极地低压带被大陆冷高压切断亚洲高压阿留申和冰岛低压南半球海洋面积占绝对优势,气压带基本上呈带状分布。地区季节形成原因风向东亚冬季空气由亚洲高压吹向太平洋低压西北季风夏季空气由太平洋高压吹向亚洲的印度低压东南季风南亚冬季空气由亚洲高压吹向赤道低压东北季风夏季东南信风向北越过赤道偏转成西南风西南季风纬度气候类型分布地区气候成因气候特征热 带大致在南北纬度30°之间热带雨林气候大致在南北纬10°之间处于赤道低压带控制下全年高温多雨热带草原气候大致在南北纬10°至南北回归线之间处在赤道低压带和信风带交替控制地区全年高温,干、湿季交替明显热带季风气候大致在南北纬10°至南北回归线之间的大陆东岸海陆热力性质差异和气压带、风带的季节移动全年高温,分旱雨两季热带沙漠气候大致在南北回归线至南北纬30°之间的大陆内部和西岸副热带高气压带或信风带控制全年干旱少雨亚热带大致在南纬或北纬30°-40°之间亚热带季风和季风性湿润气候主要位于大陆东岸海陆热力性质差异冬季温和少雨,夏季高温多雨地中海气候主要位于大陆西岸副热带高气压带和西风带交替控制冬季温和多雨,夏季炎热干燥温 带大致在南纬或北纬40°-60°之间温带季风气候主要分布于亚洲大陆东部海陆热力性质差异冬季寒冷干燥,夏季高温多雨温带大陆性气候主要分布于亚欧大陆和北美大陆的内陆地区。终年受大陆气团控制冬寒夏热,干旱少雨温带海洋性气候主要分布在西欧、北美和南美大陆西海岸狭长地带。终年盛行西风,受海洋气团影响终年温和湿润,降水季节分配均匀亚寒带南北极圈附近亚寒带大陆性气候主要分布在欧洲、亚洲大陆和北美大陆的北部。全年受极地大陆气团和极地海洋气团控制冬长严寒,夏短温暖寒 带极地附近苔原气候主要分布在亚欧大陆和北美大陆的北冰洋沿岸。纬度高,太阳辐射弱,受极地气团或冰洋气团控制全年严寒,降水少冰原气候主要分布于南极大陆和格陵兰岛内陆地区。纬度最高,太阳辐射弱,受冰洋气团控制全年酷寒,降水少高原气候和山地气候主要分布在高大的山地随着高度增加,气候垂直变化非常明显,如气温随高度增加而降低。日照强,风力也大。
相关资料
更多

