

还剩3页未读,
继续阅读
成套系列资料,整套一键下载
鲁教版2019高一地理 必修第一册 第四单元 从人地作用看自然灾害 知识清单
展开
这是一份鲁教版2019高一地理 必修第一册 第四单元 从人地作用看自然灾害 知识清单,共5页。
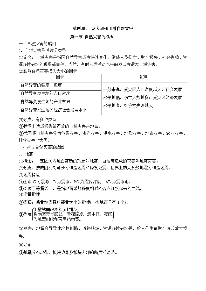
第四单元 从人地作用看自然灾害第一节 自然灾害的成因一、自然灾害的成因1.自然灾害及其常见类型(1)定义:自然灾害是指因自然异常或者快速变化,造成人员伤亡、财产损失、社会失稳、资源环境破坏的现象或事件。当然,有时人类活动也会触发或者诱发自然灾害。(2)影响自然灾害损失大小的因素(3)分类:有多种类型。①世界上造成损失最严重的自然灾害是地震。②我国将自然灾害分为气象灾害、海洋灾害、洪水灾害、地质灾害、地震灾害、农业灾害、林业灾害七大类。二、常见自然灾害的成因1.地震(1)概念:一定区域内地面震动的现象叫地震,由地震造成的灾害叫地震灾害。(2)分类:按成因机制可分为构造地震和诱发地震,世界上的大多数地震为构造地震。(3)地震构造①图中C为震源,B为震中,BC为震源深度,AB为震中距。②D位于等震线上,是指地面破坏程度相似的各点连接起来的曲线。(4)衡量指标①震级:衡量地震释放能量大小的指标(一次地震只有1个)。②烈度eq \b\lc\{(\a\vs4\al\co1(衡量地震破坏程度的指标。,影响因素有震级、震源深度、震中距、震区, 的地面组成和房屋结构等。))(5)危害:地震会导致建筑物倒塌、道路损坏、资源环境破坏等,给人们生命财产造成重大损失。(6)分布①地震分布地带:板块边界及板块内部的断层活动带。eq \a\vs4\al(②地震集中,分布地带)eq \b\lc\{(\a\vs4\al\co1(\a\vs4\al(世界三大,地震带)\b\lc\{(\a\vs4\al\co1(环太平洋地震带,地中海—喜马拉雅地震带,大洋中脊地震带)),\a\vs4\al(我国四大,地震带)\b\lc\{(\a\vs4\al\co1(台湾与福建沿海地震带,华北太行山沿线和京津唐地震带,青藏高原及其边缘地震带,新疆地区盆地边缘地震带)))) 我国地震多发的原因:3.洪涝(1)洪水:河湖水位超过滩地或堤坝高度而发生的溢流现象或堤坝溃决导致的水流下泻。(2)洪涝灾害eq \b\lc\{(\a\vs4\al\co1(洪灾:洪水冲毁道路、房屋、农田等,涝灾:洪水或者雨水集聚,淹没城市, 或者乡村)) (3)灾害损失:仅次于地震灾害。(4)形成原因我国的洪涝灾害主要分布在东部季风区各大江河的中下游平原。此外,广大山区也常受洪水侵袭。4.滑坡、泥石流第二节 自然灾害的防避一.自然灾害的防避1.社会与政府行为:(1)组织科技攻关,及安全法律法规,制定规划方案,开展教育,实施工程。(2)建立高效的防灾减灾信息系统。(3)加强防灾减灾的国际或区域合作。2.个人行为:(1)提高意识,学习自救,增强救灾的责任感,遇到突发灾害时,要沉着冷静地科学应对。(2)尽力维护自身安全,在力所能及的范围内考虑救助他人与财物。(3)记住“十字要诀”即:“学”“听”“备”“察”“报”“避”“断”“抗”“救”“保”。二.地震防避的社会行为和个人行为1.社会与政府行为:(1)加强地震监测体系建设、地震预报科技攻关、防震避灾制度建设及执行情况监督等。(2)做好地震应急方案制定及组织实施。(3)加强防震避灾教育,提高公民防震避灾的意识和能力。2.个人行为:(1)了解生活所在地的地震风险等级,居住房屋的结构和防震性能,做好及时避灾措施。(2)在地震多发区,要准备好必要的水、食物及其它应急用品。(3)地震发生时,迅速采取有效保护和科学自救措施。(4)地震后,要注意预防和避免次生灾害(大火、滑坡、崩塌、海啸)的影响。三.洪水灾害的防避社会行为和个人行为1.社会行为:(1)工程措施:建水库,退耕还湖,提高对洪水的调蓄能力;修筑堤坝,疏浚河道;开辟分洪区。(2)非工程措施:增强人们对洪灾的认识,提高防洪减灾意识;严格控制乱砍滥伐,逐步提高森林覆盖率,减少水土流失;建立统一的防洪减灾管理体系和抗洪抢险指挥管理系统;组织灾前水利建设和防洪减灾科技研究。2.个人行为:(1)洪水前:了解地势及警戒水位;规划逃生路线;做好防灾救灾准备(留意洪水预报;准备沙袋挡水;关闭气、电;准备应急物品。(2)洪水中:向高处转移;求救(实时报告方位和险情);借助救生设备或者漂浮物逃离。(3)洪水后:做好防疫;不吃腐烂食物;喝开水;灾后重建。四.泥石流灾害防避的社会行为和个人行为1.社会行为:(1)开展泥石流风险性评估;(2)加强监测和预报;(3)采取工程措施整治2.个人行为(1)房屋、帐篷不要搭建在沟口或沟道上;(2)不能讲冲沟当垃圾排放场;(3)保护和改善山区生态环境;(4)雨季和暴雨时,尽量不要去泥石流多发的沟谷;(5)发现上游形成泥石流后,应及时向下游发出预警信号;(6)一旦处于发生地,应迅速向沟谷两侧上方逃离。单元活动 地理信息技术的应用1.地理信息技术的区别2.地理信息技术之间的联系因素影响自然异变的强度、速度一般来说,受灾区人口密度越大、社会发展水平越低,伤亡人数越多;受灾区经济发展水平越高,经济损失则越大自然异变发生地的人口密度自然异变发生地的产业布局自然异变发生地的经济社会发展水平自然原因暴雨、冰雪快速融化、河道堰塞、海啸、风暴潮等都可能导致洪水;地势高低影响涝灾形成人为因素对生态的破坏;不尊重自然规律的活动灾害滑坡泥石流图示定义通常指斜坡上的土层或岩层,在重力作用下沿一定的软弱面整体向下滑动的现象指大量大小混杂的松散固体物质和水的混合物,在重力作用下向下快速运动的特殊洪流影响因素或形成条件自然因素①不稳定的山坡形态,如较陡的坡面;②岩土软弱面,如岩体中的裂隙和松软夹层;③触发因素:如地下水、地表水、降水对岩土软弱面的润滑作用,以及地震、河流侵蚀、人工活动等对坡体稳定性的破坏①大量松散的堆积物;②较大的沟谷坡度;③由暴雨、快速融水或者堤坝溃决等导致的突发性巨大水流人类活动人类活动对植被的破坏、不适当的开挖与堆积等,都可能触发或者加剧滑坡、泥石流灾害危害在短时间内摧毁桥梁、道路、房屋,堵塞河道,埋没农田,给人民生命财产造成巨大损失相同点①具有突发性;②破坏力巨大;③主要发生在山区地理信息技术功能关键词遥感(RS)感知获取信息获取、全球卫星导航系统(GNSS)导航、定位(三维位置:精度、纬度和高程,速度和时间)定位、导航、精确、精准、精密地理信息系统(GIS)空间数据输入、管理分析和表达分析、处理、计算、查询、输入
第四单元 从人地作用看自然灾害第一节 自然灾害的成因一、自然灾害的成因1.自然灾害及其常见类型(1)定义:自然灾害是指因自然异常或者快速变化,造成人员伤亡、财产损失、社会失稳、资源环境破坏的现象或事件。当然,有时人类活动也会触发或者诱发自然灾害。(2)影响自然灾害损失大小的因素(3)分类:有多种类型。①世界上造成损失最严重的自然灾害是地震。②我国将自然灾害分为气象灾害、海洋灾害、洪水灾害、地质灾害、地震灾害、农业灾害、林业灾害七大类。二、常见自然灾害的成因1.地震(1)概念:一定区域内地面震动的现象叫地震,由地震造成的灾害叫地震灾害。(2)分类:按成因机制可分为构造地震和诱发地震,世界上的大多数地震为构造地震。(3)地震构造①图中C为震源,B为震中,BC为震源深度,AB为震中距。②D位于等震线上,是指地面破坏程度相似的各点连接起来的曲线。(4)衡量指标①震级:衡量地震释放能量大小的指标(一次地震只有1个)。②烈度eq \b\lc\{(\a\vs4\al\co1(衡量地震破坏程度的指标。,影响因素有震级、震源深度、震中距、震区, 的地面组成和房屋结构等。))(5)危害:地震会导致建筑物倒塌、道路损坏、资源环境破坏等,给人们生命财产造成重大损失。(6)分布①地震分布地带:板块边界及板块内部的断层活动带。eq \a\vs4\al(②地震集中,分布地带)eq \b\lc\{(\a\vs4\al\co1(\a\vs4\al(世界三大,地震带)\b\lc\{(\a\vs4\al\co1(环太平洋地震带,地中海—喜马拉雅地震带,大洋中脊地震带)),\a\vs4\al(我国四大,地震带)\b\lc\{(\a\vs4\al\co1(台湾与福建沿海地震带,华北太行山沿线和京津唐地震带,青藏高原及其边缘地震带,新疆地区盆地边缘地震带)))) 我国地震多发的原因:3.洪涝(1)洪水:河湖水位超过滩地或堤坝高度而发生的溢流现象或堤坝溃决导致的水流下泻。(2)洪涝灾害eq \b\lc\{(\a\vs4\al\co1(洪灾:洪水冲毁道路、房屋、农田等,涝灾:洪水或者雨水集聚,淹没城市, 或者乡村)) (3)灾害损失:仅次于地震灾害。(4)形成原因我国的洪涝灾害主要分布在东部季风区各大江河的中下游平原。此外,广大山区也常受洪水侵袭。4.滑坡、泥石流第二节 自然灾害的防避一.自然灾害的防避1.社会与政府行为:(1)组织科技攻关,及安全法律法规,制定规划方案,开展教育,实施工程。(2)建立高效的防灾减灾信息系统。(3)加强防灾减灾的国际或区域合作。2.个人行为:(1)提高意识,学习自救,增强救灾的责任感,遇到突发灾害时,要沉着冷静地科学应对。(2)尽力维护自身安全,在力所能及的范围内考虑救助他人与财物。(3)记住“十字要诀”即:“学”“听”“备”“察”“报”“避”“断”“抗”“救”“保”。二.地震防避的社会行为和个人行为1.社会与政府行为:(1)加强地震监测体系建设、地震预报科技攻关、防震避灾制度建设及执行情况监督等。(2)做好地震应急方案制定及组织实施。(3)加强防震避灾教育,提高公民防震避灾的意识和能力。2.个人行为:(1)了解生活所在地的地震风险等级,居住房屋的结构和防震性能,做好及时避灾措施。(2)在地震多发区,要准备好必要的水、食物及其它应急用品。(3)地震发生时,迅速采取有效保护和科学自救措施。(4)地震后,要注意预防和避免次生灾害(大火、滑坡、崩塌、海啸)的影响。三.洪水灾害的防避社会行为和个人行为1.社会行为:(1)工程措施:建水库,退耕还湖,提高对洪水的调蓄能力;修筑堤坝,疏浚河道;开辟分洪区。(2)非工程措施:增强人们对洪灾的认识,提高防洪减灾意识;严格控制乱砍滥伐,逐步提高森林覆盖率,减少水土流失;建立统一的防洪减灾管理体系和抗洪抢险指挥管理系统;组织灾前水利建设和防洪减灾科技研究。2.个人行为:(1)洪水前:了解地势及警戒水位;规划逃生路线;做好防灾救灾准备(留意洪水预报;准备沙袋挡水;关闭气、电;准备应急物品。(2)洪水中:向高处转移;求救(实时报告方位和险情);借助救生设备或者漂浮物逃离。(3)洪水后:做好防疫;不吃腐烂食物;喝开水;灾后重建。四.泥石流灾害防避的社会行为和个人行为1.社会行为:(1)开展泥石流风险性评估;(2)加强监测和预报;(3)采取工程措施整治2.个人行为(1)房屋、帐篷不要搭建在沟口或沟道上;(2)不能讲冲沟当垃圾排放场;(3)保护和改善山区生态环境;(4)雨季和暴雨时,尽量不要去泥石流多发的沟谷;(5)发现上游形成泥石流后,应及时向下游发出预警信号;(6)一旦处于发生地,应迅速向沟谷两侧上方逃离。单元活动 地理信息技术的应用1.地理信息技术的区别2.地理信息技术之间的联系因素影响自然异变的强度、速度一般来说,受灾区人口密度越大、社会发展水平越低,伤亡人数越多;受灾区经济发展水平越高,经济损失则越大自然异变发生地的人口密度自然异变发生地的产业布局自然异变发生地的经济社会发展水平自然原因暴雨、冰雪快速融化、河道堰塞、海啸、风暴潮等都可能导致洪水;地势高低影响涝灾形成人为因素对生态的破坏;不尊重自然规律的活动灾害滑坡泥石流图示定义通常指斜坡上的土层或岩层,在重力作用下沿一定的软弱面整体向下滑动的现象指大量大小混杂的松散固体物质和水的混合物,在重力作用下向下快速运动的特殊洪流影响因素或形成条件自然因素①不稳定的山坡形态,如较陡的坡面;②岩土软弱面,如岩体中的裂隙和松软夹层;③触发因素:如地下水、地表水、降水对岩土软弱面的润滑作用,以及地震、河流侵蚀、人工活动等对坡体稳定性的破坏①大量松散的堆积物;②较大的沟谷坡度;③由暴雨、快速融水或者堤坝溃决等导致的突发性巨大水流人类活动人类活动对植被的破坏、不适当的开挖与堆积等,都可能触发或者加剧滑坡、泥石流灾害危害在短时间内摧毁桥梁、道路、房屋,堵塞河道,埋没农田,给人民生命财产造成巨大损失相同点①具有突发性;②破坏力巨大;③主要发生在山区地理信息技术功能关键词遥感(RS)感知获取信息获取、全球卫星导航系统(GNSS)导航、定位(三维位置:精度、纬度和高程,速度和时间)定位、导航、精确、精准、精密地理信息系统(GIS)空间数据输入、管理分析和表达分析、处理、计算、查询、输入
相关资料
更多