


初中化学沪教版(2024)九年级上册(2024)第1节 空气的组成练习
展开
这是一份初中化学沪教版(2024)九年级上册(2024)第1节 空气的组成练习,共9页。试卷主要包含了空气是人类赖以生存的自然资源,下列物质中,属于纯净物的是,下列物质属于纯净物的是,下列属于纯净物的是,下列物质属于混合物的是等内容,欢迎下载使用。
班级: 姓名:
考点1 空气中氧气体积分数的测定
1.下图装置常用来测定空气中氧气的含量。下列对该实验的认识中正确的是( )
A. 红磷燃烧产生大量白色烟雾
B. 燃烧匙中的红磷可以换成细铁丝
C. 该实验可说明氮气难溶于水
D. 红磷的量不足会导致进入集气瓶中水的体积大于1/5
2.如图是某同学设计的验证氧气约占空气总体积1/5的实验装置图,下列操作过程对实验结果的影响说法正确的是( )
A.弹簧夹没有夹紧会导致实验结果偏大
B.燃烧匙内盛放过量的红磷会导致实验结果偏大
C.没等装置冷却就打开弹簧夹会导致实验结果偏大
D.装置气密性不好会导致实验结果偏大
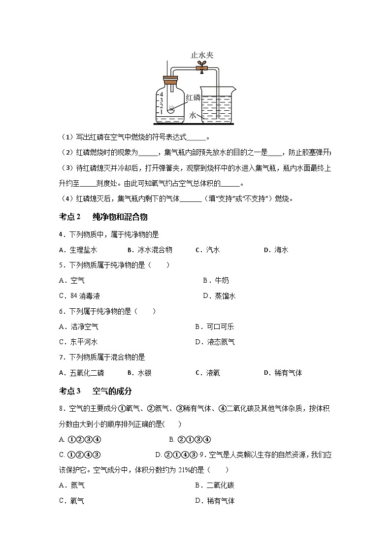
3.空气是人类赖以生存的自然资源。测定空气中氧气体积分数的实验装置如图所示。在集气瓶内加入少量的水,并五等分水面以上的容积,做上记号。用弹簧夹夹紧乳胶管。点燃燃烧匙内足量的红磷后,立即伸入瓶中并把塞子塞紧。
(1)写出红磷在空气中燃烧的符号表达式 。
(2)红磷燃烧时的现象为 ,集气瓶内部预先放水的目的之一是 ,防止胶塞弹开;
(3)待红磷熄灭并冷却后,打开弹簧夹,观察到烧杯中的水进入集气瓶,瓶内水面最终上升约至 刻度处。由此可知氧气约占空气总体积的 。
(4)红磷熄灭后,集气瓶内剩下的气体 (填“支持”或“不支持”)燃烧。
考点2 纯净物和混合物
4.下列物质中,属于纯净物的是
A.生理盐水B.冰水混合物C.汽水D.海水
5.下列物质属于纯净物的是( )
A.空气B.牛奶
C.84消毒液D.蒸馏水
6.下列属于纯净物的是( )
A.洁净空气B.可口可乐
C.东平河水D.液态氮气
7.下列物质属于混合物的是
A.五氧化二磷B.水银C.液氧D.稀有气体
考点3 空气的成分
8.空气的主要成分①氧气、②氮气、③稀有气体、④二氧化碳及其他气体杂质,按体积分数由大到小的顺序排列正确的是( )
A. ①②③④ B. ②①③④
C. ①②④③ D. ②①④③9.空气是人类赖以生存的自然资源,我们应该保护它。空气成分中,体积分数约为21%的是( )
A.氮气B.二氧化碳
C.氧气D.稀有气体
10.(2024·广西玉林·二模)人类离不开空气,空气中含量最多且化学性质不活泼的气体是( )
A.氧气B.二氧化碳
C.氩气D.氮气
11.空气无处不在。下列关于空气的说法中,正确的是( )
A.空气的成分按质量计算,N2 约占78%
B.空气是一种混合物
C.空气中的 N2的化学性质很活泼
D.空气中的O2可作燃料
12.小林从冰箱里拿出冰冻的饮料,用干布擦净瓶外壁的水,放置于桌面片刻,发现瓶外壁又挂满水珠,这说明空气中有( )
A. 氮气 B. 氧气 C. 二氧化碳 D. 水蒸气
13.根据下列事实说明空气中含有的成分的名称。
(1)酥脆的饼干露置在空气中变软,说明空气中含有 。
(2)空气可以支持燃烧,说明空气中含有 。
(3)空气是制氮肥的重要原料,说明空气中含有 。
考点4 空气中成分的用途
14.空气是一种宝贵的自然资源,其中体积分数最大的、可作保护气或用于制造氮肥的是( )
A.水蒸气B.氮气
C.氧气D.稀有气体
15.(2024·云南昆明·二模)食品包装中充氮气可以防腐,主要利用的氮气性质是( )
A.沸点低B.化学性质不活泼
C.密度与空气密度接近D.难溶于水
16.高空气球被大量应用于气象探测、地形勘察、信息传输等领域。气球内部填充氦气,主要利用该气体的性质是
A.无毒无害B.无色无味C.密度很小D.难溶于水
参考答案
考点1 空气中氧气体积分数的测定
1.下图装置常用来测定空气中氧气的含量。下列对该实验的认识中正确的是( )
A. 红磷燃烧产生大量白色烟雾
B. 燃烧匙中的红磷可以换成细铁丝
C. 该实验可说明氮气难溶于水
D. 红磷的量不足会导致进入集气瓶中水的体积大于1/5
【答案】C
【解析】A.红磷燃烧产生大量的白烟,而不是白色烟雾,故选项说法错误。
B.硫磺在空气中生成了二氧化硫气体,瓶内压强不变,不能用于测定空气中氧气的含量,故选项错误。
C.红磷的量不足时,燃烧时就无法将瓶内氧气全部消耗掉,会导致进入集气瓶中水的体积小于1/5.故选项说法错误。
D.实验中当装置内进入水以后,氮气依然能够存在,说明氮气难溶于水,故选项说法正确。
故选C。
2.如图是某同学设计的验证氧气约占空气总体积1/5的实验装置图,下列操作过程对实验结果的影响说法正确的是( )
A.弹簧夹没有夹紧会导致实验结果偏大
B.燃烧匙内盛放过量的红磷会导致实验结果偏大
C.没等装置冷却就打开弹簧夹会导致实验结果偏大
D.装置气密性不好会导致实验结果偏大
【答案】A
【解析】A、弹簧夹没有夹紧,气体受热膨胀逸出,会导致实验结果偏大,符合题意; B、燃烧匙内盛放过量的红磷,是正确的做法,不会导致实验结果偏大,不符合题意; C、没等装置冷却就打开弹簧夹,气体受热膨胀,占据了一定的体积,会导致实验结果偏小,不符合题意; D、装置气密性不好,在冷却至室温的过程中,外界空气进入,占据了一定的体积,会导致实验结果偏小,不符合题意。故选A。
3.空气是人类赖以生存的自然资源。测定空气中氧气体积分数的实验装置如图所示。在集气瓶内加入少量的水,并五等分水面以上的容积,做上记号。用弹簧夹夹紧乳胶管。点燃燃烧匙内足量的红磷后,立即伸入瓶中并把塞子塞紧。
(1)写出红磷在空气中燃烧的符号表达式 。
(2)红磷燃烧时的现象为 ,集气瓶内部预先放水的目的之一是 ,防止胶塞弹开;
(3)待红磷熄灭并冷却后,打开弹簧夹,观察到烧杯中的水进入集气瓶,瓶内水面最终上升约至 刻度处。由此可知氧气约占空气总体积的 。
(4)红磷熄灭后,集气瓶内剩下的气体 (填“支持”或“不支持”)燃烧。
【答案】(1)
(2)剧烈燃烧,产生白烟,放热 吸热降温
(3)1 五分之一
(4)不支持
【解析】(1)红磷在空气中燃烧生成五氧化二磷,反应的符号表达式为:;
(2)红磷燃烧时的现象为剧烈燃烧,产生白烟,放热,集气瓶内部预先放水的目的是吸热降温,防止胶塞弹开;吸收五氧化二磷;
(3)待红磷熄灭并冷却后,打开弹簧夹,观察到烧杯中的水进入集气瓶,瓶内水面最终上升约至1刻度处,进入集气瓶水的体积就是消耗氧气的体积,由此可知氧气约占空气总体积的五分之一;
(4)红磷熄灭后,集气瓶内剩下的气体主要是氮气,该气体不支持燃烧。
考点2 纯净物和混合物
4.下列物质中,属于纯净物的是
A.生理盐水B.冰水混合物C.汽水D.海水
【答案】B
【解析】A、生理盐水中含有氯化钠和水,属于混合物;
B、冰是水的固态,冰水混合物中只含有水一种物质,属于纯净物;
C、汽水中含有水、碳酸等物质,属于混合物;
D、海水中含有水、氯化钠等物质,属于混合物。
故选B。
5.下列物质属于纯净物的是( )
A.空气B.牛奶
C.84消毒液D.蒸馏水
【答案】D
【解析】纯净物是指只有一种物质组成的物质,混合物是指由两种或两种以上的物质混合而成的物质。根据分析,空气、牛奶、84消毒液均是由多种物质混合而成的物质,属于混合物;而蒸馏水中只含有水一种物质,是纯净物。故选:D。
6.下列属于纯净物的是( )
A.洁净空气B.可口可乐
C.东平河水D.液态氮气
【答案】D
【解析】A、洁净空气由氮气、氧气等混合而成,属于混合物,不符合题意;
B、可口可乐由碳酸、水等混合而成,属于混合物,不符合题意;
C、东平河水由水、可溶性杂质等混合而成,属于混合物,不符合题意;
D、液态氮气由氮气一种物质组成,属于纯净物,符合题意。
故选D。
7.下列物质属于混合物的是
A.五氧化二磷B.水银C.液氧D.稀有气体
【答案】D
【解析】A、五氧化二磷中只含一种物质,属于纯净物,该选项不符合题意;
B、水银为金属汞,只含一种物质,属于纯净物,该选项不符合题意;
C、液氧中只含一种物质,属于纯净物,该选项不符合题意;
D、稀有气体中含有氦气、氖气等,属于混合物,该选项符合题意。
故选D。
考点3 空气的成分
8.空气的主要成分①氧气、②氮气、③稀有气体、④二氧化碳及其他气体杂质,按体积分数由大到小的顺序排列正确的是( )
A. ①②③④ B. ②①③④
C. ①②④③ D. ②①④③
【答案】B
【解析】空气中各成分按体积分数来来说从大到小的顺序依次为:氮气(N2)78%;氧气(O2)21%;稀有气体0.94% ;CO2 及其他气体和杂质均为0.03%。所以B项正确。
9.空气是人类赖以生存的自然资源,我们应该保护它。空气成分中,体积分数约为21%的是( )
A.氮气B.二氧化碳
C.氧气D.稀有气体
【答案】C
【解析】A、氮气约占空气体积的78%,该选项不符合题意;
B、二氧化碳约占空气体积的0.03%,该选项不符合题意;
C、氧气约占空气体积的21%,该选项符合题意;
D、稀有气体约占空气体积的0.94%,该选项不符合题意。
故选C。
10.(2024·广西玉林·二模)人类离不开空气,空气中含量最多且化学性质不活泼的气体是( )
A.氧气B.二氧化碳
C.氩气D.氮气
【答案】D
【解析】A.氧气大约占空气体积的21%,化学性质较活泼,故不符合题意;
B.二氧化碳大约占空气体积的0.03%,不是空气中含量最多的,故不符合题意;
C.氩气属于稀有气体的一种,稀有气体大约占空气体积的0.94%,故不符合题意;
D.氮气大约占空气体积的78%,常温下氮气的化学性质不活泼,氮气的用途是:制造氮肥、氮气充入食物包装袋内能够防腐、液态氮能够做制冷剂,故符合题意,故选D。
11.空气无处不在。下列关于空气的说法中,正确的是( )
A.空气的成分按质量计算,N2 约占78%
B.空气是一种混合物
C.空气中的 N2的化学性质很活泼
D.空气中的O2可作燃料
【答案】B
【解析】A、空气的成分按体积计算,N2约占78%,不是按质量计算,错误;B、空气中含有氮气、氧气、二氧化碳等物质,属于混合物,正确;C、空气中的N2的化学性质不活泼,很难与其他物质发生化学反应,错误;D、氧气具有助燃性,但是氧气不具有可燃性,则空气中的O2不可作燃料,错误。故选B。
12.小林从冰箱里拿出冰冻的饮料,用干布擦净瓶外壁的水,放置于桌面片刻,发现瓶外壁又挂满水珠,这说明空气中有( )
A. 氮气 B. 氧气 C. 二氧化碳 D. 水蒸气
【答案】D
【解析】为空气中水蒸气遇冷凝结为小水珠,该现象说明空气中含有水蒸气。
13.根据下列事实说明空气中含有的成分的名称。
(1)酥脆的饼干露置在空气中变软,说明空气中含有 。
(2)空气可以支持燃烧,说明空气中含有 。
(3)空气是制氮肥的重要原料,说明空气中含有 。
【答案】(1)水蒸气
(2)氧气
(3)氮气
考点4 空气中成分的用途
14.空气是一种宝贵的自然资源,其中体积分数最大的、可作保护气或用于制造氮肥的是( )
A.水蒸气B.氮气
C.氧气D.稀有气体
【答案】B
【解析】氮气的化学性质稳定,空气是一种宝贵的自然资源,其中体积分数最大的、可作保护气或用于制造氮肥的是氮气。故选B。
15.(2024·云南昆明·二模)食品包装中充氮气可以防腐,主要利用的氮气性质是( )
A.沸点低B.化学性质不活泼
C.密度与空气密度接近D.难溶于水
【答案】B
【解析】氮气的化学性质不活泼,且无毒,因此,常用氮气充入食品包装袋内防腐,故选B。
16.高空气球被大量应用于气象探测、地形勘察、信息传输等领域。气球内部填充氦气,主要利用该气体的性质是
A.无毒无害B.无色无味C.密度很小D.难溶于水
【答案】C
【解析】气球内部填充氦气,是因为氦气密度比空气小,可以使气球向上漂浮,故选C。
相关试卷
这是一份化学九年级上册(2024)第3节 氧气的制备习题,共13页。试卷主要包含了下图是实验室制取氧气的装置等内容,欢迎下载使用。
这是一份沪教版(2024)九年级上册(2024)第3节 氧气的制备测试题,共11页。试卷主要包含了近年来,各种自然灾害频频发生,下列说法不正确的是,下列变化属于分解反应的是等内容,欢迎下载使用。
这是一份广东广州三年(2021-2023)中考化学模拟题分类汇编-18空气的组成,共12页。试卷主要包含了选择题等内容,欢迎下载使用。