

2024—2025高中政治必修4一轮复习课时作业19 弘扬中华优秀传统文化与民族精神
展开1.
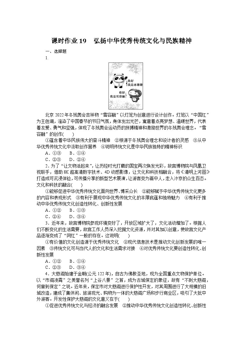
北京2022年冬残奥会吉祥物“雪容融”以灯笼为创意进行设计创作。灯笼以“中国红”为主色调,渲染了中国春节的节日气氛,身体发出光芒,寓意着点亮梦想、温暖世界,代表着友爱、勇气和坚强,体现了冬残奥会运动员的拼搏精神和激励世界的冬残奥会理念。“雪容融”的创作( )
①蕴含着中华民族伟大的奋斗精神 ②根源于冬残奥会理念和设计者的灵感 ③从中华优秀传统文化中汲取创作营养 ④说明传统文化是中华民族独特的精神标识
A.①③ B.①④
C.②③ D.②④
2.为了“让文物活起来”,让历经时光打磨的国宝再次焕发光彩,故宫博物院与凤凰卫视联手,借助8K超高清数字技术、4D动感影像,让文化和科技相融合,将《清明上河图》打造成可沉浸体验,可传播分享的新型艺术展演,让游客变为画中人,走入汴京的众生百态。文化和科技的融合( )
①能够促进中华优秀传统文化面向世界、博采众长 ②能够赋予中华优秀传统文化更多的内容和表现形式 ③有利于展现中华优秀传统文化的丰厚底蕴和独特魅力 ④有利于推动中华优秀传统文化创造性转化、创新性发展
A.①② B.①③
C.②④ D.③④
3.近年来,故宫博物院参观环境变好了,开放区域扩大了,文化活动增加了。根据人们不断变化的生活需要,故宫工作人员深入挖掘文化资源,并对其加以创意,使故宫文化产品逐渐变成了“网红”一般的存在。这说明( )
①有价值的文化创造源于优秀传统文化 ②现代信息技术是推动文化创新发展的唯一因素 ③传统文化可与当代人的文化和生活需求对接 ④对优秀传统文化要创造性转化、创新性发展
A.①② B.①④
C.②③ D.③④
4.大慈阁始建于金朝(公元122年),自古为佛教圣地,现为全国重点文物保护单位。以“市阁凌霄”之美誉名列“上谷八景”之首,成为古城保定的象征,故有“不到大慈阁,何曾到保定”之说。近年来,保定市对大慈阁进行保护性开发,对其周围进行了大规模的旧城改造,建成了集休闲、旅游观光、购物为一体的大慈阁广场和步行商业区,吸引了大批中外游客。开发性保护大慈阁的文化意义在于( )
①促进优秀传统文化与经济的融合发展 ②推动中华优秀传统文化创造性转化、创新性发展 ③传承和保护传统文化 ④更好地发挥民族文化维系社会生活、维持社会稳定的作用
A.①② B.①③
C.②④ D.③④
5.中国传统道德中包含的“天下兴亡,匹夫有责”的爱国主义精神、坚贞不屈的崇高气节、自强不息的奋斗精神、同舟共济的团结精神等都是值得我们继承和弘扬的优秀道德遗产。由此我们体会到( )
A.中华传统道德是中国人民的宝贵精神财富
B.中华民族精神是支撑中华民族生存的精神支柱
C.中华民族精神形成于中华优秀传统文化之中
D.中华民族精神是维系各族人民共同生活的精神纽带
6.《道德经》说:“自胜者强。”《论语·卫灵公》说:“君子求诸己,小人求诸人。”《商君书·画策》说:“自恃者,得天下。得天下者,先自得也。”上述名言体现的是中华民族精神中的( )
A.伟大创造精神 B.伟大奋斗精神
C.伟大团结精神 D.伟大梦想精神
7.中国人民是具有伟大团结精神的人民。在几千年历史长河中,中国人民始终团结一心、同舟共济,建立了统一的多民族国家,发展了56个民族多元一体、交织交融的融洽民族关系,形成了守望相助的中华民族大家庭。下列对这种精神的认识正确的是( )
①它是中华民族同心同德、同心同向共同努力的强大精神力量 ②它作为中华优秀传统文化的重要组成部分,是维系民族生存和发展的精神纽带 ③它激励我国各族人民共同书写了保卫祖国、抵御外侮的壮丽史诗 ④它越来越成为经济社会发展的重要支撑和综合国力竞争的关键因素
A.①② B.②④
C.①③ D.③④
8.嫦娥、北斗、天问、鲲鹏、领雁、蛟龙、九章……透过这些名字,可以感受到大国重器的中国式浪漫。这些名字隔着漫漫岁月而来,携带着古人手可摘星辰的豪情,演绎着传统文化的满满自信。这些极具中国传统文化意蕴的名字( )
①蕴含着中国人民不懈追求的梦想精神
②增添了中华民族精神的新内容、新特征
③展示了源远流长、博大精深的中华文化
④体现了对传统文化批判性继承是进行文化创新的根基
A.①③ B.①④
C.②③ D.②④
9.琼州胜景五公祠有一副对联:“只知有国,不知有身,任凭千般折磨,益坚其志;先其所忧,后其所乐,但愿群才奋起,莫负斯楼。”此联生动体现了中华民族精神中的( )
①天下兴亡,匹夫有责的爱国情操 ②公正廉明、崇高平等的民主精神 ③淡泊名利、宁静致远的超然襟怀 ④自强不息,不懈追求的奋斗精神
A.①② B.①④
C.③④ D.②③
10.战胜“疫魔”不是什么梦想,它只是完成第一个“一百年”奋斗目标和实现中华民族伟大复兴“中国梦”道路当中的一首小插曲,中华民族的伟大梦想精神给予了我们打败“疫魔”的必胜信念和战胜疫情的无限信心。弘扬梦想精神( )
①是凝聚民族力量、推动民族振兴的必然要求 ②有利于传承中华民族永恒不变的精神品质 ③能够为促进我国社会发展提供理论指导和智力支持 ④能够为不断夺取中国建设和改革新胜利提供强大精神力量
A.①② B.①④
C.②③ D.③④
11.几代塞罕坝林场人伏冰卧雪、艰苦奋斗,创造了“沙漠变绿洲,荒原变林海”的绿色奇迹,铸就了“牢记使命、艰苦创业、绿色发展”的塞罕坝精神。下列古语与这一精神内涵一致的是( )
①发愤忘食,乐以忘忧,不知老之将至 ②寄意寒星荃不察,我以我血荐轩辕 ③露从今夜白,月是故乡明 ④不见闲人精力长,但见劳人筋骨实
A.①② B.②③
C.①④ D.③④
12.带领群众在绝壁上凿出“生命渠”的“当代愚公”黄大发、历时十余年造林治沙的“沙漠愚公”苏和……他们身上不忘初心的坚守、无私奉献的精神、勇立潮头的担当,为我们诠释了什么是中国精神。由此可见( )
①无私奉献是中国精神的核心,责任与担当是中国精神的具体要求 ②中国精神是实现中国梦想的直接力量 ③弘扬中国精神能激励我们奋勇前行 ④实现伟大梦想需要积蓄不畏险阻、勇敢拼搏的力量
A.①② B.①④
C.②③ D.③④
13.中华民族历经苦难而又生生不息。从汶川到玉树、芦山、再到武汉,那生命至上的国家理念,那万众一心的民族情怀,那百折不挠的坚韧品格,定格为无数震撼心灵的画面,砥砺我们奋力前行。这表明,中华民族精神( )
①在不同历史时期具有不同的内容 ②具有博大精深和兼收并蓄的特质 ③蕴涵着中华民族共同的价值追求 ④是中华民族生存发展的精神支柱
A.①② B.①④
C.②③ D.③④
14.志愿者精神是一种互助、不求回报的精神,它提倡“互相帮助、助人自助、无私奉献、不求回报”。志愿者凭借自己的双手、头脑、知识、爱心开展各种志愿服务活动,无偿帮助那些处于困难和危机中的人们。青年志愿者在志愿精神的感召下,积极投身于志愿服务这场生动的道德实践活动,涌现出一大批青年英模。这表明( )
①志愿精神是中华民族精神的集中代表 ②中华民族精神得到丰富和发展 ③志愿者是传播和弘扬中华民族精神的践行者 ④中华民族精神贯穿于民族历史发展的全过程
A.①② B.②③
C.①④ D.③④
15.民族凝聚力、民族精神是中华民族复兴的重要条件,是中华民族的宝贵财富。特大洪涝灾害冲不垮我们,新型冠状病毒感染的肺炎疫情压不倒我们,冰雪灾害拦不住我们,地震、泥石流灾害动摇不了我们。在灾难面前,我们的灵魂得到洗礼,我们的公民精神不断成长。这体现出( )
①高昂奋进的民族精神能产生巨大的力量 ②中华民族精神是中华文化的精髓 ③中华民族精神具有凝聚和动员民族力量的功能 ④弘扬和培育中华民族精神是提高全民族综合素质的前提
A.①② B.①③
C.②④ D.③④
二、非选择题
16.阅读材料,完成下列要求。
“刘三姐”文化是广西最璀璨的民族文化名片,给一代又一代广西人民留下了美好记忆。现代彩调剧《新刘三姐》是广西推动刘三姐文化创造性转化和创新性发展的一次艺术探索和实践。该剧是由主创团队经过调查研究,根据时代的发展和新时期人们的文化需求创排的。它在保留彩调本的山歌体、土韵味等刘三姐传统文化的同时,又融入了戏剧语言、现代流行音乐、电商、网络等新元素,以新主题、新语境、新人物、新演绎方式向经典致敬,饱含深情地讲述了壮家山歌传人刘三姐为践行先人的对歌诺言,以用心良苦的山歌呼唤浪子阿朗的故事。
结合材料,说明《新刘三姐》是如何实现刘三姐文化创造性转化和创新性发展的。
人教统编版必修4 哲学与文化弘扬中华优秀传统文化与民族精神课时训练: 这是一份人教统编版必修4 哲学与文化弘扬中华优秀传统文化与民族精神课时训练,共6页。试卷主要包含了选择题,非选择题等内容,欢迎下载使用。
人教统编版必修4 哲学与文化弘扬中华优秀传统文化与民族精神随堂练习题: 这是一份人教统编版必修4 哲学与文化弘扬中华优秀传统文化与民族精神随堂练习题,共7页。试卷主要包含了选择题,非选择题等内容,欢迎下载使用。
人教统编版必修4 哲学与文化弘扬中华优秀传统文化与民族精神课时练习: 这是一份人教统编版必修4 哲学与文化弘扬中华优秀传统文化与民族精神课时练习,共11页。