

三年(2022-2024)高考数学真题分类汇编(全国通用)专题11 不等式、推理与证明、复数、算法初步(九大考点)(原卷版)
展开
这是一份三年(2022-2024)高考数学真题分类汇编(全国通用)专题11 不等式、推理与证明、复数、算法初步(九大考点)(原卷版),共5页。
考点1:线性规划问题
1.(2024年高考全国甲卷数学(理)真题)若满足约束条件,则的最小值为( )
A.B.C.D.
2.(2022年新高考浙江数学高考真题)若实数x,y满足约束条件则的最大值是( )
A.20B.18C.13D.6
3.(2023年高考全国甲卷数学(理)真题)若x,y满足约束条件,设的最大值为 .
4.(2023年高考全国乙卷数学(理)真题)若x,y满足约束条件,则的最大值为 .
5.(2022年高考全国乙卷数学(文)真题)若x,y满足约束条件则的最大值是( )
A.B.4C.8D.12
考点2:不等式大小判断问题
6.(2024年北京高考数学真题)已知,是函数的图象上两个不同的点,则( )
A.B.
C.D.
考点3:利用基本不等式求最值
7.(多选题)(2022年新高考全国II卷数学真题)若x,y满足,则( )
A.B.
C.D.
考点4:解不等式
8.(2024年上海高考数学真题)已知则不等式的解集为 .
考点5:程序框图
9.(2023年高考全国甲卷数学(理)真题)执行下面的程序框图,输出的( )
A.21B.34C.55D.89
10.(2022年高考全国乙卷数学(理)真题)执行下边的程序框图,输出的( )
A.3B.4C.5D.6
考点6:复数加减乘除运算
11.(2022年新高考天津数学高考真题)已知是虚数单位,化简的结果为 .
12.(2023年天津高考数学真题)已知是虚数单位,化简的结果为 .
13.(2024年天津高考数学真题)已知是虚数单位,复数 .
14.(2023年新课标全国Ⅰ卷数学真题)已知,则( )
A.B.C.0D.1
15.(2024年高考全国甲卷数学(文)真题)设,则( )
A.B.C.D.2
16.(2024年高考全国甲卷数学(理)真题)若,则( )
A.B.C.10D.
17.(2024年北京高考数学真题)已知,则( ).
A.B.C.D.
18.(2024年新课标全国Ⅰ卷数学真题)若,则( )
A.B.C.D.
19.(2023年高考全国乙卷数学(理)真题)设,则( )
A.B.C.D.
20.(2023年高考全国甲卷数学(文)真题)( )
A.B.1C.D.
21.(2022年新高考全国I卷数学真题)若,则( )
A.B.C.1D.2
22.(2022年新高考全国II卷数学真题)( )
A.B.C.D.
23.(2022年高考全国甲卷数学(理)真题)若,则( )
A.B.C.D.
考点7:模运算
24.(2024年新课标全国Ⅱ卷数学真题)已知,则( )
A.0B.1C.D.2
25.(2022年新高考北京数学高考真题)若复数z满足,则( )
A.1B.5C.7D.25
26.(2022年高考全国甲卷数学(文)真题)若.则( )
A.B.C.D.
27.(2023年高考全国乙卷数学(文)真题)( )
A.1B.2C.D.5
考点8:复数相等
28.(2024年上海高考数学真题)已知虚数,其实部为1,且,则实数为 .
29.(2023年高考全国甲卷数学(理)真题)设,则( )
A.-1B.0 ·C.1D.2
30.(2022年新高考浙江数学高考真题)已知(为虚数单位),则( )
A.B.C.D.
31.(2022年高考全国乙卷数学(文)真题)设,其中为实数,则( )
A.B.C.D.
32.(2022年高考全国乙卷数学(理)真题)已知,且,其中a,b为实数,则( )
A.B.C.D.
考点9:复数的几何意义
33.(2023年北京高考数学真题)在复平面内,复数对应的点的坐标是,则的共轭复数( )
A.B.
C.D.
34.(2023年新课标全国Ⅱ卷数学真题)在复平面内,对应的点位于( ).
A.第一象限B.第二象限C.第三象限D.第四象限
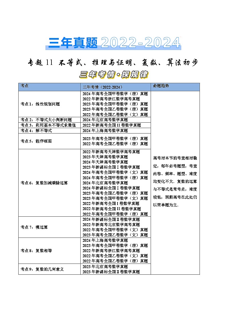
考点
三年考情(2022-2024)
命题趋势
考点1:线性规划问题
2024年高考全国甲卷数学(理)真题
2022年新高考浙江数学高考真题
2023年高考全国甲卷数学(理)真题
2023年高考全国乙卷数学(理)真题
2022年高考全国乙卷数学(文)真题
高考对本节的考查相对稳定,每年必考题型,考查内容、频率、题型、难度均变化不大.复数的运算与不等式是常考点,难度较低,预测高考在此处仍以简单题为主.
考点2:不等式大小判断问题
2024年北京高考数学真题
考点3:利用基本不等式求最值
2022年新高考全国II卷数学真题
考点4:解不等式
2024年上海高考数学真题
考点5:程序框图
2023年高考全国甲卷数学(理)真题
2022年高考全国乙卷数学(理)真题
考点6:复数加减乘除运算
2022年新高考天津数学高考真题
2023年天津高考数学真题
2024年天津高考数学真题
2023年新课标全国Ⅰ卷数学真题
2024年高考全国甲卷数学(文)真题
2024年高考全国甲卷数学(理)真题
2024年北京高考数学真题
2024年新课标全国Ⅰ卷数学真题
2023年高考全国乙卷数学(理)真题
2023年高考全国甲卷数学(文)真题
2022年新高考全国I卷数学真题
2022年新高考全国II卷数学真题
2022年高考全国甲卷数学(理)真题
考点7:模运算
2024年新课标全国Ⅱ卷数学真题
2022年新高考北京数学高考真题
2022年高考全国甲卷数学(文)真题
2023年高考全国乙卷数学(文)真题
考点8:复数相等
2024年上海高考数学真题
2023年高考全国甲卷数学(理)真题
2022年新高考浙江数学高考真题
2022年高考全国乙卷数学(文)真题
2022年高考全国乙卷数学(理)真题
考点9:复数的几何意义
2023年北京高考数学真题
2023年新课标全国Ⅱ卷数学真题
相关试卷
这是一份三年(2022-2024)高考数学真题分类汇编(全国通用)专题04 立体几何(理)(九大考点)(原卷版),共15页。
这是一份三年(2022-2024)高考数学真题分类汇编(全国通用)专题03 导数及其应用(八大考点)(原卷版),共11页。试卷主要包含了已知函数,的极小值点和极大值点,设,函数,给出下列四个结论等内容,欢迎下载使用。
这是一份专题11 不等式、推理与证明、复数、算法初步(九大考点)-【好题汇编】三年(2022-2024)高考数学真题分类汇编(全国通用),文件包含专题11不等式推理与证明复数算法初步九大考点原卷版docx、专题11不等式推理与证明复数算法初步九大考点解析版docx等2份试卷配套教学资源,其中试卷共17页, 欢迎下载使用。
