


2024年河北省邯郸市邯郸经济技术开发区中学中考一模生物试题(解析版)
展开本试卷共8页,总分60分,考试时间60分钟
一、选择题(本大题共25道小题,每小题1分,共25分。在每小题列出的四个选项中,只有一项最符合题目要求)
1. 与口腔上皮细胞相比,洋葱鳞片叶内表皮细胞特有的结构是( )
A. 细胞壁和液泡B. 细胞壁和叶绿体
C. 液泡和叶绿体D. 细胞核和细胞膜
【答案】A
【解析】
【分析】动物细胞的结构有:细胞膜、细胞质、细胞核、线粒体。植物细胞的结构包括:细胞壁、细胞膜、细胞质、细胞核、线粒体、液泡、叶绿体等结构。
【详解】洋葱鳞片叶内表皮细胞属于植物细胞,有细胞壁、细胞膜、细胞质、细胞核、液泡、线粒体等,但没有叶绿体;人的口腔上皮细胞属于动物细胞,有细胞膜、细胞质、细胞核、线粒体等。因此,人的口腔上皮细胞与洋葱鳞片叶内表皮细胞相比,不具有的结构是细胞壁和液泡,BCD不符合题意,A符合题意。
故选A。
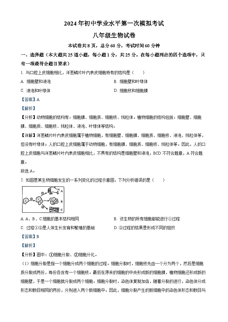
2. 如图是某生物细胞发生的一系列变化的过程示意图,下列分析错误的是( )
A. A、B、C细胞的基本结构相同B. 该生物的所有细胞都能进行①过程
C. 过程①②是人体生长发育和繁殖的基础D. ②过程的结果是形成不同的组织
【答案】B
【解析】
【分析】图中:①细胞分裂、②细胞分化。
(1)细胞分裂是指一个细胞分成两个细胞的过程。细胞分裂时,细胞核先由一个分为两个,然后是细胞质分裂成两份,每份各含有一个细胞核。最后在原来的细胞的中央形成新的细胞膜,植物细胞还形成新的细胞壁,于是一个细胞就分裂成两个细胞。细胞分裂时,染色体复制加倍,随着分裂的进行,染色体分成形态和数目相同的两份,分别进入两个新细胞中。因此,细胞分裂产生的新细胞中的染色体形态和数目与原细胞一样。
(2)细胞分化是指细胞在生长过程中细胞的形态、结构和功能发生变化的过程,细胞分化形成了不同的组织,如动物的肌肉组织、上皮组织、神经组织和结缔组织,植物的保护组织、营养组织、分生组织和输导组织。
【详解】A.A、B、C细胞虽然处于不同的生命活动阶段(如分裂、分化后等),但它们都是来自同一个生物体,因此它们的基本结构是相同的,都包括细胞膜、细胞质和细胞核,A正确。
B.过程①表示的是细胞分裂,它是生物体生长、发育和繁殖的基础。然而,并不是生物体的所有细胞都能进行细胞分裂。例如,高度分化的细胞(如神经细胞、肌肉细胞等)通常不再进行细胞分裂,B错误。
C.①细胞分裂和②细胞分化是人体生长发育和繁殖的基础。细胞分裂使得细胞数量增加,而细胞分化则使得细胞在形态、结构和功能上产生差异,从而形成不同的组织和器官,C正确。
D.②细胞分化的结果是形成不同的组织,如上皮组织、结缔组织、肌肉组织和神经组织等,D正确。
故选B。
3. 用图1所示的显微镜观察草履虫,视野如图2.下列叙述正确的是( )
A. 调节⑥可以小幅度升降镜筒
B. 观察的草履虫是多细胞生物
C. 换用高倍物镜时需用手转动②
D. 实验中使用棉花纤维是为了探究草履虫对外界刺激的反应
【答案】C
【解析】
【分析】题图中:①目镜、②转换器、③物镜、④载物台、⑤反光镜、⑥粗准焦螺旋、⑦细准焦螺旋
【详解】A.准焦螺旋是显微镜的机械部分,用来调节焦距。⑥粗准焦螺旋使镜头上升或下降的范围大;⑦细准焦螺旋使镜头上升或下降的范围小,能使焦距更准确,调出更加清晰的物像,A错误。
B.草履虫只由一个细胞构成,属于单细胞生物,能够独立完成营养、呼吸、排泄、运动、生殖和调节等生命活动,并能对外界的刺激作出反应,B错误。
C.镜筒下端的一个能转动的圆盘叫做转换器,其上可以安装几个接物镜;换用高倍物镜时需用手转动②转换器,C正确。
D.草履虫生活在水中,靠体表纤毛的摆动,在水中旋转前进,运动速度较快,用显微镜观察其结构时,不易看清;放少量棉花纤维,可以限制草履虫的活动范围,减慢它的运动速度,便于观察,D错误。
故选C。
4. 如图是五种生物的分类图解。有关生物及分类的叙述,错误的是( )
A. ①、④分别代表的生物是水绵、丹顶鹤B. 图中与花生亲缘关系最近的是银杏
C. 分类单位越小,具有的共同特征也越少D. 大熊猫与丹顶鹤都属于恒温动物
【答案】C
【解析】
【分析】生物分类单位由大到小是界、门、纲、目、科、属、种。界是最大的分类单位,最基本的分类单位是种。分类单位越大,生物的相似程度越少,共同特征就越少,包含的生物种类就越多,生物的亲缘关系就越远;分类单位越小,生物的相似程度越多,共同特征就越多,包含的生物种类就越少,生物的亲缘关系就越近。
【详解】A.水绵属于藻类植物,无种子,用孢子繁殖,①无种子,是水绵;④卵生,是丹顶鹤,A正确。
B.花生是被子植物,银杏是裸子植物,二者都属于种子植物,亲缘关系最近,B正确。
C.分类单位越小,所包含的生物种类越少,生物之间亲缘关系越进,具有的生物共同特征越多,C错误。
D.大熊猫属于哺乳动物、丹顶鹤属于鸟类,体温恒定,都属于恒温动物,D正确。
故选C。
5. “冬吃萝卜,夏吃姜,不劳医生开药方”。萝卜能消食化热,去邪热气,还能清热生津止渴,可用于热病口渴或消渴多饮,可防止胆石形成,在《本草纲目》和《新修本草》中都有记载。最常见的白萝卜的地上部分是绿色,地下部分是白色,造成这种差异的生态因素主要是( )
A. 水分B. 温度C. 空气D. 阳光
【答案】D
【解析】
【分析】环境中影响生物的生活和分布的因素叫做生态因素,包括非生物因素和生物因素。非生物因素有光、温度、水、空气等。生物因素是指环境中影响某种生物个体生活的其他所有生物,包括同种和不同种的生物个体。
【详解】叶绿素是位于叶绿体中的色素,植物体呈现绿色就是因为细胞内有叶绿体,叶绿体中有叶绿素的缘故。光是形成叶绿素的重要条件。萝卜的地上部分在光下能形成叶绿素;地下部分没有接受到阳光的照射,没有叶绿素形成。可见,萝卜的地上部分和地下部分颜色不同,造成这种差异的主要环境因素是阳光,与水分、温度、空气关系不大,故D正确,ABC错误。
故选D。
6. 果皮破损的橘子容易腐烂,下列关于橘子腐烂的叙述正确的是( )
A. 剥掉橘子腐烂部分还可以食用
B. 橘子为细菌或真菌提供了无机物
C. 果皮是上皮组织,具有保护作用,破损后细菌或真菌容易乘机而入
D. 通过观察菌落形态可大致判断是细菌还是真菌引起的橘子腐烂
【答案】D
【解析】
【分析】植物的组织主要有保护组织、营养组织、输导组织、分生组织等,它们各有一定的生理功能。
【详解】A.橘子部分腐烂,说明有大量的细菌和真菌了,剩下的部分不能继续食用,故A错误。
B.细菌和真菌生活所需的条件是:营养物质、适宜的温度、水分等,橘子为细菌或真菌提供了有机物和水分,故B错误。
C.植物的保护组织一般由植物根、茎、叶表面的表皮细胞构成,具有保护内部柔嫩部分的功能;果皮是保护组织,破损后细菌或真菌容易乘机而入,故C错误。
D.细菌和真菌的菌落不同,从菌落的形态、大小和颜色可判断细菌和真菌的种类,故D正确。
故选D。
7. “惊蛰”在每年三月初。昆虫入冬后藏于土中,不饮不食,称为“蜇”:天气转暖,渐有春雷,惊醒蛰伏的动物,称为“惊”。下列说法错误的是( )
A. 体现了环境对生物的影响B. 表现出生物对环境的适应
C. 昆虫的外骨骼可以减少水分的散失D. 昆虫发育的起点为卵
【答案】D
【解析】
【分析】(1)生物的适应性是指生物体与环境表现相适合的现象。适应性是通过长期的自然选择,需要很长时间形成的。
(2)节肢动物的主要特征:体表有坚韧的外骨骼;身体和附肢都分节。
【详解】AB.某些动物入冬藏伏土中,不饮不食,称为“蛰”;天气转暖,渐有春雷,惊醒蛰伏的动物,称为“惊”。这是动物对温度等外界刺激做出的反应,体现了环境对生物的影响、动物对环境的一种适应,有利于动物在低温条件下生存,AB正确。
C.昆虫体表的外骨骼,不仅是能保护自己的“盔甲”,还能起到防止体内水分蒸发的作用,C正确。
D.昆虫的发育是从受精卵开始的,因此昆虫个体发育的起点是受精卵,D错误。
故选D。
8. 如图为细菌结构示意图,下列叙述不正确的是( )
A. ①和⑥是细菌的特殊结构
B. 细菌没有叶绿体,大多只能利用现成的有机物生活
C. 细菌通过形成芽孢来繁殖后代
D. 细菌属于原核生物
【答案】C
【解析】
【分析】分析图片信息可知:①是鞭毛、②是细胞质、③是DNA集中区、④是细胞膜、⑤是细胞壁、⑥是荚膜。
【详解】A.细菌的结构是细胞壁、细胞膜、细胞质、DNA集中区,有的具有鞭毛和荚膜。因此是①鞭毛和⑥荚膜不是细菌的基本结构,是细菌的特殊结构,A正确。
B.细菌没有叶绿体,无法进行光合作用,大多只能利用现成的有机物生活,属于异养生物,B正确。
C.有些细菌在生长发育后期,个体缩小、细胞壁增厚,形成芽孢。芽孢是细菌的休眠体(不是生殖细胞),对不良环境有较强的抵抗能力,细菌是靠分裂进行生殖的,C错误。
D.细菌没有成形的细胞核,所以属于原核生物,D正确。
故选C。
9. 图1是蚕豆叶横切面示意图,图2是该植株在不同光照强度下吸收与释放二氧化碳的变化曲线示意图(不考虑温度因素)。下列有关叙述正确的是( )
A. ①、②、③的细胞中都有叶绿体
B. ④结构只能运输有机物
C. 图2中的b点表示蚕豆既不进行光合作用也不进行呼吸作用
D. 图2中曲线bc段表示蚕豆光合作用强度大于呼吸作用强度
【答案】D
【解析】
【分析】(1)图中:①是上表皮,②是叶肉,③下表皮,④是叶脉,⑤是气孔。
(2)光合作用是指绿色植物利用光能,在叶绿体内,把二氧化碳和水转化成贮存能量的有机物,并释放出氧气的过程。
(3)呼吸作用是指细胞内的有机物在氧的参与下被分解成二氧化碳和水,同时释放出能量的过程。
【详解】A.①上表皮、③下表皮的表皮细胞中没有叶绿体,而②叶肉细胞中具有叶绿体,A错误。
B.④叶脉内有导管和筛管,筛管运输有机物,导管水分和无机盐,B错误。
C.呼吸作用不论白天和黑夜都进行,光合作用只有在有光的时候进行。图2中b点二氧化碳的吸收量为0,表示该植物光合作用与呼吸作用都在进行且强度相等,C错误。
D.图2中bc段,随着光照强度的增大,二氧化碳的吸收量逐渐增大,说明此阶段光合作用强度大于呼吸作用强度,D正确。
故选D。
10. 经常戴着耳机大声播放音乐会导致对声波敏感的细胞受损,听力下降。下列有关说法错误的是( )
A. 声波使鼓膜产生振动
B. 半规管和前庭与维持身体的平衡有关
C. 对声波敏感的细胞在耳蜗中,形成听觉的部位是耳蜗
D. 咽鼓管与中耳相通,吞咽可调节鼓膜内外气压平衡
【答案】C
【解析】
【分析】耳的结构包括外耳、中耳和内耳。
【详解】A.外界的声波经过外耳道传到鼓膜,引起鼓膜振动,A正确。
B.前庭可以感受头部位置的变化和直线运动时速度的变化。半规管可以感受头部的旋转变速运动,这些感受到的刺激反应到中枢以后,就引起一系列反射来维持身体的平衡,B正确。
C.听觉的感受器在耳蜗,视觉的感受器在视网膜,视觉和听觉的形成均在大脑皮层,C错误。
D.咽鼓管连通咽部和鼓室,这样口腔内的气压即鼓室内的气压与鼓膜外即外耳道的气压保持平衡,保持鼓膜内外大气压的平衡,D正确。
故选C。
11. 为探究影响种子萌发的外界条件,某实验小组利用蚕豆种子设计了如图实验(除探究条件外,其他条件相同且适宜)。一段时间后,只有甲组、丙组种子萌发,且萌发率相近。该实验表明蚕豆种子萌发需要( )
A. 适宜的光照B. 适宜的温度C. 适量的水分D. 充足的空气
【答案】C
【解析】
【分析】对照实验是指在探究某种条件对研究对象的影响时,对研究对象进行的除了该条件不同以外,其他条件都相同的实验。根据变量设置一组对照实验,使实验结果具有说服力。一般来说,对实验变量进行处理的,就是实验组;没有处理的就是对照组。对照实验一般要遵循对照性原则、单一变量原则、设置重复多次实验等。
【详解】甲乙以水为变量形成一组对照实验,有适量水的甲中的种子萌发。丙丁也以水为变量形成一组对照实验,有适量水的丙中的种子萌发。这两组对照实验说明蚕豆种子萌发需要适量的水分。
故选C。
12. 2023年5月30日,神舟十六号载人飞船发射取得圆满成功。酒泉卫星发射中心一片欢腾,工作人员心跳加快,激动万分。此时,他们体内分泌量增加的激素主要是( )
A. 生长激素B. 胸腺激素C. 胰岛素D. 肾上腺素
【答案】D
【解析】
【分析】激素是由内分泌腺的腺细胞所分泌的、对人体有特殊作用的化学物质。它在血液中含量极少,但是对人体的新陈代谢、生长发育和生殖等生理活动,却起着重要的调节作用,激素分泌异常会引起人体患病。
【详解】A.生长激素是由垂体分泌的,有调节人体生长发育的作用,故A不符合题意。
B.胸腺激素的作用主要是保障人体免疫功能的正常,以及调节人体的免疫机能。它可以快速激活和增殖机体的免疫细胞,增强细胞因子的活性,从而抵御外界环境细菌、病毒的侵袭,还可以减少对自身免疫性疾病的反应,同时具有治疗的作用,故B不符合题意。
C.胰岛素的作用是调节糖在体内的吸收、利用和转化等,如促进血糖(血液中的葡萄糖)合成糖原,加速血糖的分解等,故C不符合题意。
D.肾上腺素是一种应急激素,当人经历某些刺激(例如兴奋,恐惧,紧张等)时分泌出这种激素,能让人呼吸加快(提供大量氧气),心跳与血液流动加速,瞳孔放大,为身体活动提供更多能量,使反应更加快速,故D符合题意。
故选D。
13. 《黄帝内经》里讲:“五谷为养,五果为助,五畜为益,五菜为充”,就是以谷养、果助、畜益、菜充的膳食为原则,强调荤素搭配、比例适宜方为合理。果果同学为家人设计了一份午餐食谱:米饭、清蒸鲈鱼、糖醋里脊、蛋花汤,还应该添加什么食物使午餐更加合理( )
A. 红烧肉B. 北京烤鸭C. 蒜蓉油菜D. 宫保鸡丁
【答案】C
【解析】
【分析】(1)合理营养就是指膳食中所含的营养素种类齐全,数量充足,比例适当,并与身体的需要保持平衡。平衡膳食是合理营养的核心。
(2)人体需要的六大营养物质:蛋白质、糖类、油脂、维生素、无机盐和水。结合题意,米饭中富含淀粉,淀粉属于糖类;清蒸鲈鱼、糖排里脊、蛋花汤含有油脂、蛋白质和无机盐,可见食谱中维生素含量较少。因此,为使营养搭配更加合理,需要富含维生素的食物。
【详解】ABD.红烧肉、北京烤鸭、宫保鸡丁富含蛋白质和脂肪,ABD不符合题意。
C.蒜蓉油菜符合维生素,C符合题意。
故选C。
14. 如图的模型中,a、b表示物质,M表示相应的结构。下列说法正确的是( )
A. 若M是肾小球,则a为动脉血,b为静脉血
B. 若M是肺,则a为动脉血,b为静脉血
C. 若M是小肠,餐后一小时b内所含的葡萄糖含量降低
D. 若M是头部毛细血管,则a为动脉血,b为静脉血
【答案】D
【解析】
【分析】人体各器官的功能是不同的,比如小肠是消化和吸收的主要器官,肺是气体交换的主要器官,肾脏是形成尿的主要器官。
【详解】A.若M是肾小球,则流入的血管为入球小动脉,里面流动脉血,流出的血管为出球小动脉里面流的也是动脉血,A错误。
B.若M是肺,则流入的血管为肺动脉,里面流静脉血,流出的血管为肺静脉里面流的是动脉血,B错误。
C.若M是小肠,小肠是消化和吸收的主要场所,餐后b内所含的葡萄糖含量升高,C错误。
D.人体内血液流经头部时在组织细胞处消耗氧和营养物质,产生二氧化碳和代谢废物,若M是大脑,脑动脉内的氧气和葡萄糖的含量较脑静脉内的高,而二氧化碳和尿素的含量较脑静脉内的低,因此若M是头部毛细血管,则a为动脉血,b为静脉血,D正确。
故选D。
15. 下图是某同学为探究植物光合作用、呼吸作用和蒸腾作用而设计的实验装置,下列有关叙述不正确的是( )
A. 将甲装置放在光下,①中收集到的气体能使带火星的卫生香复燃
B. 乙装置透明袋内壁出现小水珠,说明植物进行了蒸腾作用
C. 用乙装置探究蒸腾作用时,可改进为用透明袋包住整个花盆并扎紧
D. 将乙装置放在黑暗处一昼夜,用手挤压透明袋,②中澄清的石灰水会变浑浊
【答案】C
【解析】
【分析】(1)光合作用是绿色植物利用光能,在叶绿体内,把二氧化碳和水转化成贮存能量的有机物,并释放出氧气的过程。
(2)呼吸作用是细胞内的有机物在氧的参与下被分解成二氧化碳和水,同时释放出能量的过程。
(3)水分以气体状态通过叶片表皮上的气孔从植物体内散失到植物体外的过程叫做蒸腾作用。
【详解】A.将甲装置放在光下,水绵能进行光合光照释放氧气,故①中收集到的气体是氧气,氧气能使带火星的卫生香复燃,A正确。
B. 乙装置的实验过程中,植物进行蒸腾作用散失的水蒸气会凝结在透明袋内壁上形成小水珠﹐因此这些小水珠主要来自植物的蒸腾作用,B正确。
C.用乙装置探究蒸腾作用时,不可改进为用透明袋包住整个花盆并扎紧花盆。因为,土壤中的水分在阳光下也可以通过蒸发进入塑料袋内形成小水珠,因此就不能确定塑料袋内的水珠是蒸腾作用形成的还是土壤蒸发的,C错误。
D.二氧化碳有能使澄清的石灰水变浑浊的特性。将乙装置放在黑暗处一昼夜,处于无光的条件下,植物不能进行光合作用,能进行呼吸作用,从而产生二氧化碳,二氧化碳能够使澄清的石灰水变浑浊。所以用手挤压透明袋,②中澄清的石灰水会变浑浊,D正确。
故选C。
16. 如图表示马铃薯的繁育过程,下列选项中与此生殖方式,不相同的是( )
A. 桃树嫁接B. 月季的扦插
C. 小麦用种子繁殖D. 桂花压条
【答案】C
【解析】
【分析】由亲本产生的有性生殖细胞,经过两性生殖细胞(例如精子和卵细胞)的结合,成为受精卵,再由受精卵发育成为新的个体的生殖方式,叫做有性生殖;无性生殖指的是不经过两性生殖细胞结合,由母体直接产生新个体的生殖方式,据此作答。
【详解】ABD.桃树嫁接、月季扦插、桂花压条与马铃薯的块茎繁殖过程相同,都是不经过两性生殖细胞结合,直接由母体直接产生新个体的生殖方式,属于无性生殖,ABD不符合题意。
C.小麦用种子繁殖经过两性生殖细胞(精子和卵细胞)的结合,属于有性生殖,与马铃薯的无性生殖方式不同,C符合题意。
故选C。
17. 某一化石采集队,在甲、乙、丙三个不同的地层里挖掘到许多化石,记录如下:甲地层有三叶虫、乌贼、珊瑚,乙地层有马、象牙、犀牛,丙地层有恐龙蛋、始祖鸟、龟。这些地层依照年代从远到近的排列顺序是( )
A. 甲、丙、乙B. 乙、甲、丙C. 乙、丙、甲D. 丙、甲、乙
【答案】A
【解析】
【分析】化石是由生物体的坚硬部分形成的,如植物茎的化石,动物的牙齿、骨骼、贝壳等的化石,有些化石则是生物体的印痕所形成的,如树叶的印痕化石,因此所有的化石都是生物的遗体、遗物(如卵、粪便等)或生活痕迹(如动物的脚印、爬迹等),由于某种原因被埋藏在地层中,经过若干万年的复杂变化而逐渐形成的。
【详解】化石在地层中出现的顺序,是人们研究生物进化的一个重要的方面,不同生物化石的出现和地层的形成,有着平行的关系,也就是说,在越古老的地层中,挖掘出的化石所代表的生物,结构越简单,分类地位越低等;在距今越近的地层中,挖掘出的化石所代表的生物,结构越复杂,分类地位越高等。甲地层(三叶虫、乌贼、珊瑚虫),寒武纪的节肢动物三叶虫,珊瑚的形成与珊瑚虫有关,珊瑚虫属于腔肠动物,乌贼是软体动物,动物都低等,因此地质年代最远;乙地层(马、大象、犀牛),马、象、犀牛属于哺乳动物,动物最高等,因此地质年代最近;丙地层(恐龙蛋、始祖鸟、龟化石),始祖鸟属于古代爬行类向鸟类进化的过渡类,动物较高等,因此地质年代较近。故这些地层按地质年代由远到近排列应是甲、丙、乙,故A正确,BCD错误。
故选A。
18. “稻谷飘香,禾下追梦”,2023年是中国攻克杂交水稻难关50周年。如图分别是水稻的果实、植株、花蕊和根尖结构示意图。下列叙述不正确的是( )
A. 我们吃的米饭中的营养物质主要来自图一中的②
B. 图一中的④发育成图二中的①②
C. 图三中的①、②和③组成该花朵的雄蕊
D. 图四中的③细胞很小,排列紧密,并通过分裂不断产生新细胞
【答案】C
【解析】
【分析】图一:①种皮和果皮,②胚乳,③子叶,④胚芽,⑤胚轴,⑥胚根。图二:①茎,②叶。图三:①花药,②花丝,③子房。图四:①成熟区,②伸长区,③分生区,④根冠。
【详解】A.水稻是单子叶植物,营养物质储存在胚乳中,A正确。
B.种子结构中胚芽发育成茎和叶,所以图一中的④发育成图二中的①②, B正确。
C.在图三中,①代表的是花药,它是雄蕊的一部分,内部含有花粉;②代表的是花丝,它支撑着花药;③代表的是柱头,但它是雌蕊的一部分,不是雄蕊的组成部分,C错误。
D.在图四中,③代表的是分生区,它是根尖的一个重要部分。分生区的细胞很小,排列紧密,具有很强的分裂能力,能够不断通过细胞分裂产生新的细胞,这些新细胞会进一步分化和生长,形成根的其他部分,D正确。
故选C。
19. 青春期是青少年生长发育的关键时期,下列有关青春期叙述不正确的是( )
A. 身高体重突增是青春期形态发育的显著特点
B. “女大十八变,越变越好看”,与之相关的器官是子宫
C. 男孩出现遗精,女孩出现月经
D. 青少年自信心提高的同时,也容易出现叛逆、敏感等心理问题
【答案】B
【解析】
【分析】青春期是人一生中生长和发育的黄金时期,生理上和心理上都发生很大的变化。
【详解】A.青春期是一个生长和发育发生重要变化的时期,其中身高突增是青春期的一个显著特点,故A正确。
B.“女大十八变,越变越好看”,与这种变化直接相关的器官和物质是卵巢和雌性激素。卵巢是分泌雌激素的重要器官,而雌激素促使女性发生第二性征的改变,故B错误。
C.进入青春期以后,男孩和女孩的性器官都迅速发育,男性的睾丸和女性的卵巢都重量增加,并能够产生生殖细胞和分泌性激素,性激素能促进第二性征的出现,男孩出现遗精,女孩会来月经,这是正常的生理现象,故C正确。
D.青少年自信心提高的同时,也容易出现敏感、叛逆等心理问题,需采取适当的方式进行自我调整,故D正确。
故选B。
20. 人类乳头瘤病毒(HPV)感染是诱发宫颈癌的主要因素,注射HPV疫苗可降低宫颈癌的发病率。下列说法错误的是( )
A. 从免疫学角度看,HPV疫苗属于抗原
B. 注射HPV疫苗可刺激淋巴细胞产生抗体
C. 给健康人注射HPV疫苗属于保护易感人群
D. 注射HPV疫苗获得的免疫属于非特异性免疫
【答案】D
【解析】
【分析】(1)在免疫学上,病原体或异物侵入人体后,能够刺激淋巴细胞产生一种抵抗该病原体或异物的特殊蛋白质,叫做抗体;引起淋巴细胞产生抗体的物质,叫做抗原。常见的抗原包括进入人体的病原体、异物、异体器官等。
(2)预防传染病的措施包括控制传染源、切断传播途径和保护易感人群。
(3)保护人体的第一道和第二道防线是人体与生俱来的,对多种病原体或异物都有防御功能,叫做非特异性免疫;人体通过淋巴细胞产生抗体的免疫功能是后天获得的,只针对某一种特定的病原体或异物起作用,叫做特异性免疫。
【详解】A.注射HPV疫苗后,能够刺激人体内的淋巴细胞产生一种抵抗人类乳头瘤病毒(HPV)的特殊蛋白质,即抗体,因此从免疫学角度看,HPV疫苗属于抗原,故A正确。
B.由A分析可知,注射HPV疫苗可刺激人体内的淋巴细胞产生抵抗人类乳头瘤病毒(HPV)的抗体,故B正确。
C.给健康人注射HPV疫苗产生的抗体能够抵抗人类乳头瘤病毒(HPV)的感染,是对易感人群采取的措施,属于保护易感人群,故C正确。
D.注射HPV疫苗产生的抗体只是针对人类乳头瘤病毒(HPV)起作用,对其他病原体不起作用,因此获得的免疫属于特异性免疫,故D错误。
故选D。
21. 日常生活中可能会遇到溺水、触电、煤气中毒等意外伤害,一旦发生心跳、呼吸骤停,必须立即进行心肺复苏术。下列施救措施错误的是( )
A. 在人工呼吸前,需确保呼吸道畅通
B. 用手触摸颈动脉,颈动脉无搏动,可确定心跳停止
C. 应首先拨打急救电话,如120
D. 图中③是胸外心脏按压的正确部位
【答案】D
【解析】
【分析】(1)根据呼吸运动的原理,可用人工方法让胸廓有节律地扩大和缩小,以帮助呼吸运动减弱或暂时停止呼吸的患者,维持肺的通气功能,这就叫人工呼吸。最常用的人工呼吸法是口对口吹气法。做人工呼吸时,如果口腔内有泥土、血块等,必须先清除干净,使病人保持呼吸道的畅通,然后再进行口对口的吹气。(2)胸外心脏按压步骤:置病人于平卧位,躺在硬板床或地上,去枕,解开衣扣,松解腰带。首先用拳头在病人心前区迅速叩击三下,术者站立或跪在病人身体一侧。术者两只手掌根重叠置于病人胸骨中下1/3交界处。肘关节伸直,借助身体之重力向病人脊柱方向按压。按压应使胸骨下陷4~5cm(婴幼儿下陷1~2cm)后,突然放松。单人抢救时,每按压30次,俯下做口对口人工呼吸2次(30:2)。按压5个循环周期(约2分钟)对病人作一次判断,主要触摸颈动脉(不超过5秒)与观察自主呼吸的恢复(3~5秒)。双人抢救时,一人负责胸外心脏按压,另一人负责维持呼吸道通畅,并做人工呼吸,同时监测颈动脉的搏动,两者的操作频率比仍为30:2。
【详解】A.做人工呼吸时,如果口腔内有泥土、血块等,必须先清除干净,使病人保持呼吸道的畅通,然后再进行口对口的吹气,A不符合题意。
B.触摸颈动脉是简便易行的方法。采用正确位置,未触到搏动即证实心跳停止。疑有错误时,应检查有无意识、呼吸、瞳孔散大、面紫绀,苍白,再加上,触不到颈动脉搏动,才可判断心跳是否停止,检查时间不超过10秒钟,B不符合题意。
C.遇到溺水、触电、煤气中毒等意外伤害,一旦发生心跳、呼吸骤停,应该马上拨打“12O”急救电话,并立即进行人工呼吸,C不符合题意。
D.胸外心脏按压正确的部位是胸骨上2/3与下1/3的交界处,即图中的②,D符合题意。
故选D。
22. 指纹识别是多数智能手机的标配功能,小小的指纹包含了重要的信息,控制人指纹信息的遗传物质存在于细胞的______中。
A. 细胞壁B. 细胞膜C. 细胞核D. 细胞质
【答案】C
【解析】
【分析】人体细胞的基本结构是:细胞膜、细胞质、细胞核。细胞核内含有遗传物质,能够传递遗传信息。
【详解】A.细胞壁有保护和支持作用,不是人体细胞的结构,A错误。
B.细胞膜是紧贴在细胞壁内表面的一层极薄的膜,能够控制物质的进出,B错误。
C.细胞核内含有遗传物质,能够传递遗传信息,控制人指纹信息的遗传物质存在于细胞核中,C正确。
D.细胞质能不断的流动,它的流动加速了细胞与外界之间的物质交换,D错误。
故选C。
【点睛】关于细胞内各结构的作用,是考查的重点,应结合者具体的实例掌握,明确细胞核内含有遗传物质。
23. 多种多样的生物是经过自然选择长期进化的结果。以自然选择学说为核心的生物进化理论,解释生物进化和发展原因的生物学家是( )
A. 达尔文B. 巴斯德C. 林奈D. 海尔蒙特
【答案】A
【解析】
【分析】达尔文认为,在生存斗争中,具有有利变异的个体,容易在生存斗争中获胜而生存下去。反之,具有不利变异的个体,则容易在生存斗争中失败而死亡。这就是说,凡是生存下来的生物都是适应环境的,而被淘汰的生物都是对环境不适应的,这就是适者生存。
【详解】以自然选择学说为核心的生物进化理论,解释生物进化和发展原因的生物学家是达尔文,BCD不符合题意,A符合题意。
故选A。
24. 如图为膝跳反射的结构模式图。下列相关叙述错误的是( )
A. 该反射的反射弧包括⑤→②→①→③→④
B. 该反射的神经中枢位于①脊髓灰质
C. 产生“被叩击感觉”的结构位于⑤感受器
D. 若大脑有意识地控制,膝跳反射可能不会发生
【答案】C
【解析】
【分析】神经调节的基本方式是反射,反射的结构基础是反射弧,由图中的⑤感受器、②传入神经、①神经中枢、③传出神经、④效应器五部分组成。
【详解】A.反射通过反射弧完成,反射弧包括感受器、传入神经、神经中枢、传出神经、效应器,即图中⑤→②→①→③→④,A正确。
B.膝跳反射是一种最为简单的反射,调节膝跳反射的神经中枢位于①脊髓的灰质,B正确。
C.产生“韧带被叩击感觉”的结构位于大脑皮层,C错误。
D.膝跳反射是一种最为简单的反射,不受大脑皮层的控制,若大脑有意识地控制,膝跳反射可能不会发生,D正确。
故选C。
25. 某男患者的血液化验报告单如表。下列说法正确的是( )
A. 观察患者的血涂片,视野中血小板的数量最多
B. 根据表中结果推测,患者可能有贫血和炎症
C. 针对该化验结果,该患者可多吃富含钙的食物进行食疗
D. 如果患者不慎受伤会流血不止
【答案】B
【解析】
【分析】血液包括血浆和血细胞,血细胞包括红细胞、白细胞、血小板。对比每一项的参考值并结合三种血细胞的功能和异常时的表现进行分析。
【详解】A.观察患者的血涂片,视野中红细胞的数量最多,A错误。
B.贫血指的是红细胞的数量过少或血红蛋白的含量过低。白细胞有吞噬病菌,防御和保护人体的作用,所以当人体有炎症时,白细胞的数目会增多,此患者的红细胞和血红蛋白低于正常值,白细胞高于正常值,因此患者可能有贫血和炎症,B正确。
C.红细胞具有运输氧气的功能,由于该同学的红细胞数目小于参考值,而且血红蛋白的数目也小于参考值,所以她患有贫血。红细胞富含血红蛋白,血红蛋白是一种含铁的蛋白质,呈红色。因此,贫血患者应多吃含铁和蛋白质丰富的食物。鸡蛋、鲜鱼含有蛋白质,猪肝含有铁较多,C错误。
D.血小板具有凝血和止血作用,患者的血小板正常,如果患者不慎受伤不会流血不止,D错误。
故选B。
二、非选择题(本大题共5小题,共35分。除标注外,每空1分)
26. 河北邯郸鸡泽被誉为“中国辣椒之乡”。据《鸡泽文史资料》载:鸡泽辣椒种植历史渊源流长,相传秦代因瘟疫流行,曾使多人丧生,而常食辣椒者却免受其害。人们发现它有防疫除病之功效,便将其移植田间种植。凭借鸡泽充足的阳光、优良的土质和协调的水肥气热,经过世代的精心培植,辣椒在这里扎下了根,并形成了自己的特色,优化为现在的“羊角椒”。在一千四百年前的隋朝,鸡泽辣椒就驰名燕赵大地,到明清时期,已是向宫廷进贡的贡品,是御善房的主要调味品之一。图甲中A、B、C表示辣椒苗的三种生理作用,图乙为植物叶肉细胞结构示意图。请据图回答:
(1)种植辣椒时需合理灌溉,根部吸收的水分通过______(填“导管”或“筛管”)向上运输,绝大部分通过B散失到环境中,参与(促进)生物圈的______循环。
(2)辣椒果实中的有机物主要是通过甲图中的______(填序号)制造的,完成该过程的结构是图乙中的______(填序号)。
(3)辣椒苗在夜晚能够进行的生理作用有:______(填“A”、“B”或“C”)。
(4)辣椒收获后,低温储藏可______(填“减弱”或“增强”)呼吸作用强度,减少有机物的消耗,延长保存时间。
(5)辣椒种植带动了当地群众增收致富。请利用光合作用原理,写出一条提高辣椒产量的措施______。
【答案】(1) ①. 导管 ②. 水
(2) ① C ②. 3 (3)AB
(4)减弱 (5)合理密植、增加二氧化碳浓度等
【解析】
【分析】(1)水分从活的植物体表面以水蒸气状态散失到大气中的过程,叫做蒸腾作用。光合作用实质上是绿色植物通过叶绿体,利用光能,把二氧化碳和水转化成储存能量的有机物(如淀粉),并释放出氧气的过程。细胞利用氧,将有机物分解成二氧化碳和水,并且将储存在有机物中的能量释放出来,供给生命活动的需要,这个过程叫做呼吸作用。图甲中,A呼吸作用,B蒸腾作用,C光合作用。
(2)图乙中,1细胞壁,2细胞膜,3叶绿体,4细胞核,5液泡,6细胞质,7线粒体。
【小问1详解】
导管是植物体内把根部吸收的水和无机盐由下而上输送到植株身体各处的管状结构。导管是为一串管状死细胞所组成,只有细胞壁的细胞构成的。辣椒根部吸收的水分通过导管向上运输。水分从活的植物体表面以水蒸气状态散失到大气中的过程,叫做蒸腾作用,植物进行蒸腾作用的主要部位是叶片。植物吸收的水分绝大部分通过B蒸腾作用散失到环境中,蒸腾作用增加了大气的湿度,增加了降水,促进生物圈的水循环。
【小问2详解】
植物的光合作用吸收水分和二氧化碳,制造有机物,因此,辣椒果实中的有机物主要是通过甲图中的C光合作用制造的。3叶绿体是植物细胞进行光合作用的场所
【小问3详解】
光合作用需要光照,蒸腾作用和呼吸作用不需要光照,因此,辣椒苗在夜晚能够进行的生理作用有A呼吸作用和B蒸腾作用。
【小问4详解】
呼吸作用的实质是分解有机物,释放能量。低温储藏可减弱呼吸作用强度,减少有机物的消耗,延长保存时间。
【小问5详解】
光合作用的原料是水和二氧化碳,条件是光照,场所是叶绿体。所以要提高产量,就要提高光合作用的效率:比如增加二氧化碳的浓度,延长光照时间,增强光照强度,合理密植等。
27. 学习了遗传和变异的知识后,晓晓同学观察到自己是单眼皮,而弟弟明明是双眼皮,为此她对自己的家庭进行了调查,并绘制了以下图示。请根据所学知识分析并回答:
(1)晓晓的父母是双眼皮,晓晓是单眼皮,这种现象在遗传学上称为______。
(2)观察图二,染色体是由[ ]______和DNA组成(填图二中序号和名称)。
(3)图一可表示______(选填“男”或“女”)性体细胞染色体排序图。
(4)生物的性状是由______(填图二中序号)上具有遗传效应的片段控制的,但有的性状是否表现,还要受环境的影响。
(5)若父亲X染色体上存在一种致病基因,则该致病基因传递给儿子明明的概率为______。
(6)亲代控制眼皮的基因是以______为“桥梁”传递给子代的。
(7)就控制眼皮单双的基因而言,晓晓单眼皮的基因组成是______(用A、a表示控制该性状的基因)。
【答案】(1)变异 (2)②蛋白质
(3)男 (4)③ (5)0 (6)生殖细胞
(7)aa
【解析】
【分析】(1)遗传是指亲子间在性状上的相似性,变异是指亲子间和子代个体间在性状上的差异。
(2)男女体细胞中都有23对染色体,有22对染色体的形态、大小男女的基本相同,称为常染色体;第23对染色体在形态、大小上存在着明显差异,这对染色体与人的性别决定有关,称为性染色体。女性体细胞中的性染色体为XX,男性体细胞的性染色体为XY。
(3)生物体的性状是由基因控制的,当控制某种性状的一对基因都是显性或一个是显性、一个是隐性时,生物体表现出显性基因控制的性状;当控制某种性状的基因都是隐性时,隐性基因控制的性状才会表现出来。
(4)染色体由DNA和蛋白质组成,DNA是遗传物质的载体,它的结构像一个螺旋形的梯子,即双螺旋结构;DNA分子上具有特定遗传信息,能够决定生物的某一性状的片段叫做基因。图中①染色体,②蛋白质,③DNA。
【小问1详解】
晓晓的父母是双眼皮,晓晓是单眼皮,体现了亲子代之间在性状上的差异性,因此这种现象在遗传学上称为变异。
小问2详解】
细胞核内容易被碱性染料染成深色的物质称做染色体,它是由③DNA和②蛋白质构成的。
【小问3详解】
女性体细胞中的性染色体形态大小基本相同,称为XX染色体;男性体细胞的性染色体中,较大的一条命名为X染色体,较小一条称为Y染色体,图一中的第23对染色体的大小和形态不一样,是XY染色体,因此图一是男性染色体的组成排序图。
【小问4详解】
图二中③DNA上具有遗传效应的片段叫做基因,基因控制生物的性状。
【小问5详解】
人的性别遗传过程如图:
从性别遗传图解看出,父亲一定为儿子提供Y染色体,男性X染色体上的致病基因,只能传给女儿,不能传给儿子。因此若父亲的X染色体上存在一种致病基因,则该致病基因传递给儿子明明的概率为0。
【小问6详解】
因基因控制生物体的性状,性状的遗传实质上是亲代通过生殖过程把基因传递给子代。在有性生殖过程中,生殖细胞(精子和卵细胞)就是基因在亲子代间传递的“桥梁”。
【小问7详解】
由图三的遗传图解可知,亲代父母为双眼皮,子代孩子晓晓是单眼皮,则双眼皮为显性性状,单眼皮是隐性性状。假设“A为控制显性性状的基因,a为控制隐性性状的基因”。控制晓晓单眼皮的基因为aa。
28. 日本不顾全球反对,于2023年8月24日起多次向海洋排放福岛核电站核污水。核污水不但会对海洋生态产生污染,还会严重危害周边国家人民健康安全。如图是某海洋生态系统食物网简图,请回答下列问题:
(1)若要构成一个完整的生态系统,上图还应添加的组成成分是_____。
(2)上图共有______条食物链,其中带鱼和中国毛虾的关系是______。
(3)该生态系统中的生产者是______。
(4)经检测某海域被辐射后,该水域生态系统中的四种生物体内有不同放射性活度的碘131(放射性物质),其含量如下表,请分析回答:
如果表中所检测生物恰好对应图1中某食物链,则d代表图中的______。
(5)科学家预测,日本此次事件造成被污染生态系统环境在今后相当长时间内难以恢复正常,这是因为生态系统的______有一定的限度。
【答案】(1)分解者和非生物部分
(2) ①. 5##五 ②. 捕食
(3)藻类植物 (4)玉筋鱼
(5)自我调节能力##自动调节能力
【解析】
【分析】(1)一个完整的生态系统包括生物部分和非生物部分,非生物部分包括阳光、空气、水、温度等,生物部分由生产者(植物)、消费者(动物)和分解者(细菌、真菌)组成。
(2)食物链反映的是生产者与消费者之间吃与被吃的关系,所以食物链中不应该出现分解者和非生物部分。食物链的正确写法是:生产者→初级消费者→次级消费者……注意起始点是生产者。
(3)生态系统具有一定的自动调节能力,但这种自动调节能力有一定限度,如果外界干扰超过了这个限度,生态系统就会遭到破坏。
【小问1详解】
若要构成一个完整的生态系统,除了图中所示的生物部分(包括生产者、消费者)外,还需要添加非生物部分以及分解者。非生物部分主要包括阳光、空气、水、土壤、温度等,它们是生物生存的基础和必要条件。
【小问2详解】
观察食物网简图,可以发现共有5条食物链,分别是:藻类植物→中国毛虾→带鱼,藻类植物→中国毛虾→日本鳀鱼→黑鲪鱼→大型水鸟,藻类植物→中华哲水蚤→日本鳀鱼→黑鲪鱼→大型水鸟,藻类植物→中华哲水蚤→玉筋鱼→带鱼,藻类植物→中华哲水蚤→玉筋鱼→黑鲪鱼→大型水鸟。在这些食物链中,带鱼和中国毛虾的关系是捕食,捕食关系体现在带鱼会捕食中国毛虾。
【小问3详解】
生产者是指能利用光能或化学能,将无机物合成为有机物的生物。在海洋生态系统中,藻类植物通过光合作用将无机物转化为有机物,为整个生态系统提供能量和物质基础。
【小问4详解】
从图中各生物体内有害物质的含量就可以确定,位于食物链最前端的应是a,往下依次是c、d、b,则此食物链的写法是:a→c→d→b;对应的食物链为:藻类植物→中华哲水蚤→玉筋鱼→带鱼。如果表中所检测生物恰好对应图1中某食物链,则d代表图1中的玉筋鱼。
【小问5详解】
科学家预测,日本此次事件造成被污染生态系统环境在今后相当长时间内难以恢复正常,这是因为生态系统的自我动调节能力是有一定限度;如果外界干扰超过了这个限度,生态系统就会遭到破坏。
29. 人体是一个统一的整体,健身运动需要各大系统的配合。运动会上,尚宇同学踊跃报名参加了1000米比赛。下面是相关记实和部分生理活动示意图(其中ABCD表示系统,①②③表示生理过程,④⑤表示生理结构)。
尚宇在家吃完丰盛的早餐(面包、煎蛋、生菜和牛奶)后去学校参加运动会。比赛中,他一路领先,最后100米冲刺时,明显感觉两腿灌铅、呼吸急促、心跳加速、大汗淋漓……请据此分析回答下列问题:
(1)C系统能为全身细胞输送氧气和营养,其泵力器官是______。肾单位是肾脏的结构与功能单位,由图中所示的④、⑤和______组成。
(2)经A系统进入人体的氧气,最终会到达组织细胞的______中(填结构名称),参与呼吸作用,为生命活动提供能量。
(3)比赛中呼吸频率和深度都增加,进行生理过程[①]时,肺内气压______外界大气压。
(4)医生在检查某病人的尿液成分时,发现含有较多的血细胞和大分子蛋白质,如果肾脏有疾病,最可能的病变部位是[ ]______。
【答案】(1) ①. 心脏 ②. 肾小囊
(2)线粒体 (3)低于##小于
(4)⑤肾小球
【解析】
【分析】图中:A呼吸系统、B消化系统、C循环系统、D泌尿系统;①吸气、②氧气扩散到肺泡、③吸收;④肾小管、⑤肾小球。
【小问1详解】
C系统指的是循环系统,它能为全身细胞输送氧气和营养。在循环系统中,心脏作为泵力器官,通过其有节律的收缩和舒张,推动血液在血管中循环流动。肾单位是肾脏的结构与功能单位,每个肾单位由肾小体和肾小管组成,而肾小体又包括肾小球和肾小囊。在图中,④表示的是肾小管,⑤表示的是肾小球,它们与肾小囊共同构成了肾单位。
【小问2详解】
经A呼吸系统进入人体的氧气,首先通过肺泡与血液之间的气体交换进入血液,然后随着血液循环被输送到全身各处的组织细胞。在组织细胞的线粒体中,氧气参与呼吸作用,与有机物结合释放出能量,供生命活动使用。
【小问3详解】
在比赛中,由于运动强度的增加,呼吸频率和深度都会相应增加。当进行生理过程①吸气时,肋间肌和膈肌收缩,使胸廓容积扩大,肺随之扩张,肺内气压低于外界大气压,外界气体通过呼吸道进入肺。因此,在吸气过程中,肺内气压是低于外界大气压的。
【小问4详解】
医生在检查某病人的尿液成分时,如果发现含有较多的血细胞和大分子蛋白质,这通常意味着肾脏的过滤功能出现了异常。在肾脏中,肾小球具有过滤作用,能够允许水、无机盐、葡萄糖和尿素等物质通过,而血细胞和大分子蛋白质则不能通过。如果肾小球发生病变(如肾炎),其过滤作用就会受到影响,导致血细胞和大分子蛋白质进入尿液中。因此,如果肾脏有疾病且尿液中含有较多的血细胞和大分子蛋白质,最可能的病变部位是⑤肾小球。
30. 某些蚊子能传播疾病,影响人类健康。科研人员以叮咬人类的伊蚊为材料开展相关研究。
(1)伊蚊作为携带病毒的生物媒介,属于传染病流行环节中的______。
(2)①为探究伊蚊如何区别人和动物,科研人员利用图1所示装置开展实验。几分钟后发现,伊蚊全部趋向人的气味一侧。科研人员的假设是伊蚊通过气味区分人和动物。
②科研人员测定出人和动物的气味均含有多种成分,其中主要气味分子a、b、c和d的含量如图2所示。据图推测,人的气味中吸引伊蚊的是a和c两种气味分子,依据是______。
(3)为了研究上述两种气味分子对伊蚊的吸引作用,科研人员进行图3所示的三组实验。本实验的观察指标为伊蚊在ABC三个区的主要分布区域。
①本实验中A、B组的作用是______。
②多次重复实验发现,A组伊蚊飞一会儿就随机停在1、2或3的某个区;B组伊蚊都兴奋地飞到3区;C组伊蚊的表现与B组相同。根据以上所有实验结果,可得出的结论是:______。多次重复实验的目的是______。
(4)请结合上述研究,提出一条科学防蚊的对策:______。
【答案】(1)传播途径
(2)人的气味中a和c气体的相对含量高于动物的气味
(3) ①. 对照 ②. 伊蚊喜欢人的气味,且喜欢人的气味中的a和c气体 ③. 减少实验误差,增加实验的准确性
(4)多洗澡,减少气味的散出;用a和c气体引诱伊蚊并杀灭等
【解析】
【分析】(1)传染病是由病原体引起的,能在生物之间传播的疾病。传染病若能流行起来必须具备传染源、传播途径、易感人群三个环节。
(2)对照实验是在研究一种条件对研究对象的影响时,所进行的除了这种条件不同外,其他条件都相同的实验,这个不同的条件,就是唯一变量。一般对实验变量进行处理的,就是实验组;没有对实验变量进行处理的,就是对照组。
【小问1详解】
传播途径是病原体离开传染源到达健康人所经过的途径,如空气传播、饮食传播、生物媒介传播等。伊蚊作为携带病毒的生物媒介,属于传染病流行环节中的传播途径。
【小问2详解】
伊蚊是依靠气味来区分人和动物,且伊蚊喜欢人的气味。主要气味分子a、b、c和d的含量如图2所示,人的气味中a和c气味分子的相对含量高于动物。可见,人的气味中吸引伊蚊的是a和c两种气味分子。
【小问3详解】
①对照实验中要设置实验组和对照组,实验组是施加实验变量处理的被试组,对照组是不施加实验变量处理的对象组。图3可知,A组通入空气,B组通入人的气味,C组通入上述两种气味分子。本实验中A、B组的作用是对照。
②由实验装置可知,通入气味后,3区的气体最浓,其次是2区,最后是1区,伊蚊会根据喜好而可能主要分布在1区、2区或3区。所以本实验的观察指标为伊蚊的分布。A组伊蚊飞一会儿就随机停在1、2或3的某个区;B组伊蚊都兴奋地飞到3区;C组伊蚊的表现与B组相同。该实验结果证明伊蚊喜欢人的气味,且喜欢人的气味中的a和c气味分子。只做一次实验会存在一定的偶然性和误差。为了尽量减少实验结果的误差,提高实验结果的可信度,应该设置重复实验(或重复组),多做几次,可以避免偶然性,减小实验误差。可见,多次重复实验能够减少实验误差,增加实验的准确性。
【小问4详解】
根据实验结果:伊蚊靠气味区分人和动物,且喜欢人的气味中的a和c气味分子。个人勤洗澡可以减轻身体的气味,减少对伊蚊的吸引;也可以利用a和c气味分子引诱并杀灭伊蚊。项目
结果
参考范围
单位
红细胞
3.1×1012
(4-5.5)×1012
个/L
白细胞
25.1×109
(4-10)×109
个/L
血小板
1.9×1011
(1-3)×1011
个/L
血红蛋白
110
120-160
g/L
检测物
a
b
c
d
碘-131的放射性活度
3000
11444
4300
7600
2024年河北省邯郸市邯郸经济技术开发区中学中考一模生物试题(原卷版+解析版): 这是一份2024年河北省邯郸市邯郸经济技术开发区中学中考一模生物试题(原卷版+解析版),文件包含2024年河北省邯郸市邯郸经济技术开发区中学中考一模生物试题原卷版docx、2024年河北省邯郸市邯郸经济技术开发区中学中考一模生物试题解析版docx等2份试卷配套教学资源,其中试卷共37页, 欢迎下载使用。
,2024年河北省邯郸市邯郸经济技术开发区中学初中学业水平第一次模拟考试生物试卷(无答案): 这是一份,2024年河北省邯郸市邯郸经济技术开发区中学初中学业水平第一次模拟考试生物试卷(无答案),共8页。试卷主要包含了选择题,非选择题等内容,欢迎下载使用。
河北省邯郸市邯郸经济技术开发区中学2023-2024学年七年级下学期期中考试生物试卷: 这是一份河北省邯郸市邯郸经济技术开发区中学2023-2024学年七年级下学期期中考试生物试卷,共8页。试卷主要包含了选择题,耳二,鼻孔二等内容,欢迎下载使用。