安徽省安庆市桐城市王集初级中学2024-2025学年九年级上学期开学化学模拟试卷(原卷版+解析版)
展开这是一份安徽省安庆市桐城市王集初级中学2024-2025学年九年级上学期开学化学模拟试卷(原卷版+解析版),文件包含安徽省安庆市桐城市王集初级中学2024-2025学年九年级上学期开学化学模拟试卷原卷版docx、安徽省安庆市桐城市王集初级中学2024-2025学年九年级上学期开学化学模拟试卷解析版docx等2份试卷配套教学资源,其中试卷共20页, 欢迎下载使用。
一、本大题包括12小题,每小题1分,共12分。每小题的4个备选答案中只有一个答案符合题意。
1. 下列物质不属于空气污染物的是
A. 一氧化碳B. 二氧化氮C. 氮气D. 可吸入颗粒
2. 下列变化属于化学变化的是
A. 衣服晾干B. 轮胎爆炸C. 金属锈蚀D. 冰融化成水
3. 进行化学探究是学好化学的一个重要手段。下列步骤与化学探究有关的是
①提出探究的问题
②详实记录实验现象和相关数据
③合作进行化学实验
④形成总结性报告
A. ①②B. ①③④C. ①②④D. ①②③④
4. 下列实验操作中正确的是
A. 检查气密性B. 加入大理石
C. 倾倒液体D. 振荡试管
5. 下列有关实验操作的“先”与“后”的说法中,正确的是
A. 制取气体时,先装药品,后检查装置气密性
B. 加热高锰酸钾制取并用排水法收集氧气实验结束时,先熄灭酒精灯,后移出导管
C. 用托盘天平称量物质时,先加质量小的砝码,后加质量大的砝码
D. 加热试管时,先使试管底部均匀受热,后用酒精灯的外焰固定加热
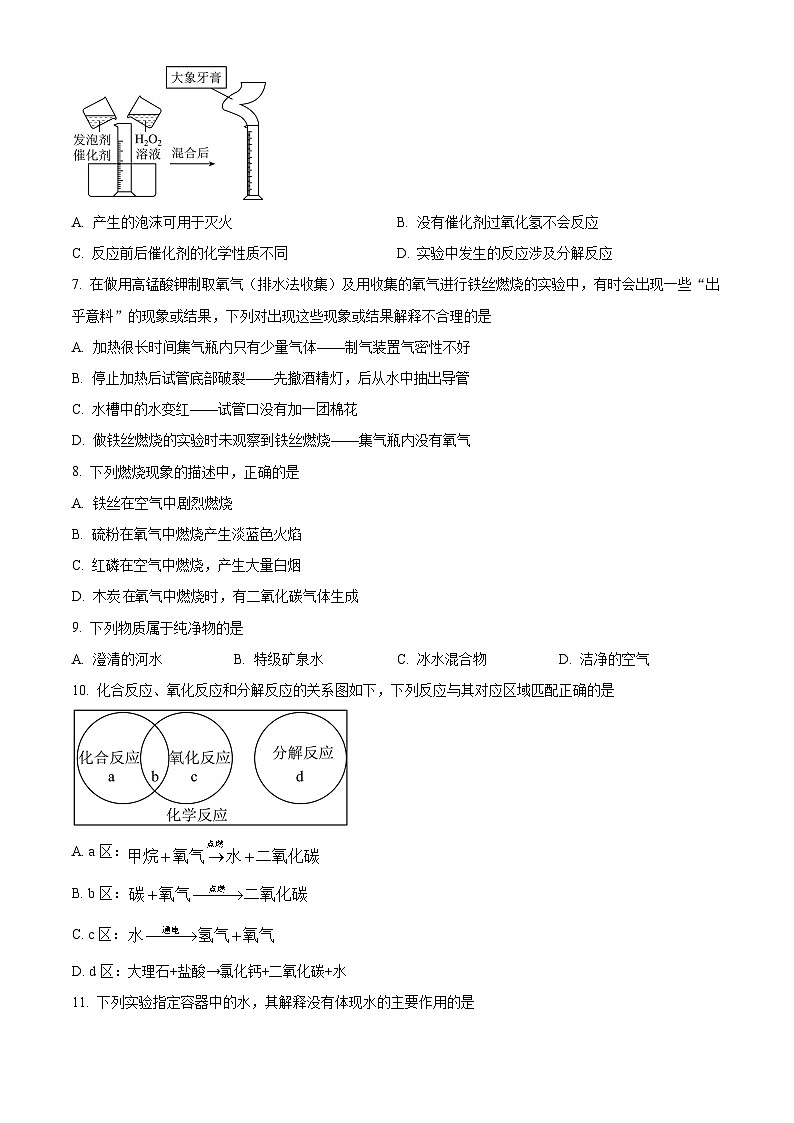
6. 按如图所示进行趣味实验,量筒涌出的柱状泡沫被形象地称为“大象牙膏”。实验中涉及相关内容正确的是
A. 产生的泡沫可用于灭火B. 没有催化剂过氧化氢不会反应
C. 反应前后催化剂的化学性质不同D. 实验中发生的反应涉及分解反应
7. 在做用高锰酸钾制取氧气(排水法收集)及用收集的氧气进行铁丝燃烧的实验中,有时会出现一些“出乎意料”的现象或结果,下列对出现这些现象或结果解释不合理的是
A. 加热很长时间集气瓶内只有少量气体——制气装置气密性不好
B. 停止加热后试管底部破裂——先撤酒精灯,后从水中抽出导管
C. 水槽中的水变红——试管口没有加一团棉花
D. 做铁丝燃烧的实验时未观察到铁丝燃烧——集气瓶内没有氧气
8. 下列燃烧现象的描述中,正确的是
A. 铁丝在空气中剧烈燃烧
B. 硫粉在氧气中燃烧产生淡蓝色火焰
C. 红磷在空气中燃烧,产生大量白烟
D. 木炭氧气中燃烧时,有二氧化碳气体生成
9. 下列物质属于纯净物的是
A. 澄清的河水B. 特级矿泉水C. 冰水混合物D. 洁净的空气
10. 化合反应、氧化反应和分解反应的关系图如下,下列反应与其对应区域匹配正确的是
A. a区:
B. b区:
C. c区:
D. d区:大理石+盐酸→氯化钙+二氧化碳+水
11. 下列实验指定容器中的水,其解释没有体现水的主要作用的是
A. AB. BC. CD. D
12. 下列图像能正确反映对应变化关系的是
A. 图①:用等质量、等浓度的过氧化氧溶液分别制取氧气
B. 图②:向一定量的二氧化锰固体中加入一定量的过氧化氢溶液
C. 图③:利用红磷燃烧测定空气中氧气的含量
D. 图④:加热高锰酸钾制氧气
二、本大题包括5小题,共28分
13. 掌握仪器的使用方法并严格按照操作要求进行实验,才能保障实验安全和成功。请将图中仪器的字母序号填写在横线上:
(1)用于夹持试管仪器是______;
(2)取用粉末状试剂时一般选用______;
(3)用于吸取和滴加少量液体的是______;
(4)用于加热的仪器是______;
(5)既可用作反应容器又能直接加热的是______。
14. 根据下列实验装置图,回答有关问题。
(1)写出标号仪器的名称:①______。
(2)实验室用高锰酸钾制取氧气反应的文字表达式______,以高锰酸钾为试剂利用A装置制取氧气时,还要做的改进是______。
(3)用D装置收集氧气的依据是______,用F装置收集氧气时,气体应从______(填“a”或“b”)管通入。
15. 我们人类每时每刻都离不开空气,没有空气就没有生命,也没有生机勃勃的地球。
(1)下列过程中,能产生氧气的有______(填字母序号,下同),属于缓慢氧化的有______。
A.煤炭燃烧 B.植物光合作用 C.人的呼吸
(2)如图是工业上利用分离液态空气的方法得到氧气的流程示意图:
①分离液态空气制氧气的过程主要发生______(填“物理”或“化学”)变化。
②能利用上述方法分离氧气和氮气的依据空气中液氧和液氮的______不同,将液态空气升温最先逸出的物质主要是______(填化学式)。
③这样制得的“工业液氧”属于______(填“纯净物”或“混合物”)。
16. 小焦同学用“双氧水”(过氧化氢溶液)冲洗伤口时,不小心将过氧化氢溶液滴到水泥地板上,发现有大量气泡产生。
【查阅资料】
①水泥块中含有的氯化铁,二氧化锰,碘化钾都可以作过氧化氢分解的催化剂。
②气压传感器能描绘出密闭容器中压强随时间的变化曲线(如图1)。曲线斜率越大,说明过氧化氢分解速度越快,则该条件对过氧化氢分解速率影响越大。
实验一:探究氯化铁能否做过氧化氢分解的催化剂。
(1)在进行实验前,要注意检查装置的气密性。检查图2装置气密性的方法是玻璃管右侧加橡皮管,用止水夹夹住橡皮管,再拉注射器,一段时间后,注射器_______(填“能”、“不能”)回到原来的位置,则表明气密性良好。
(2)小芳认为:仅凭上述两个实验不能证明氯化铁为过氧化氢分解的催化剂,她觉得还需要证明它在化学反应前后_______不变。经实验证明,氯化铁能做过氧化氢分解的催化剂,写出此反应的文字表达式_______。
实验二:探究过氧化氢分解速率影响因素。
将体积相同、浓度不同的过氧化氢溶液和不同质量的二氧化锰、氯化铁、碘化钾分别放在如图2的密闭容器中,并用气压传感器采集数据:
(3)由实验1和2对比得出结论是_______。
(4)小明认为:不采用气压传感器,还可用100mL量筒、水槽、秒表等,通过测量_______,判断过氧化氢的分解速率。
(5)分析上表,过氧化氢分解速率的影响因素,除了温度,还有_______、_______(填两种即可)。
17. 氧气在化学中有着举足轻重的地位,实验小组的同学用下图装置测定空气中氧气含量。
【实验改进】
改进一:点火方式改进。
(1)如图2所示,利用电热丝通电放出热量引燃红磷,其优点是__________(写一点)。
改进二:测量方式改进。
为了帮助同学们更好地理解空气中氧气含量测定的实验原理,老师用气压传感器测定了图1装置内的压强变化,其变化情况如图3所示。
(2)BC段压强增大,原因是____________。
(3)用木炭代替红磷完成此实验,集气瓶内气压变化趋势与图3_____(填“相同”或“不同”)。
改进三:反应原理的创新。
小明利用图4测定空气中氧气含量,已知发热剂的主要成分为铁粉、炭粉、水和食盐等,反应原理可简化为铁生锈消耗集气瓶中的氧气。
得数据如表:
(4)根据表中数据计算得出空气中氧气的体积分数约为______________。
(5)小可改进了小明同学的实验,如图5,将同样足量的发热剂均匀涂抹在集气瓶内壁的四周,这样做的目的是_____________。
A
B
C
D
实验装置
解释
集气瓶中的水:吸收放出的热量
量筒中的水:通过水体积的变化得出氧气的体积
集气瓶中的水:冷却溅落融熔物,防止集气瓶炸裂
集气瓶中的水:水先将集气瓶内的空气排净,后便于观察氢气何时收集满
实验步骤
实验现象
实验结论
①向装有过氧化氢溶液的试管中,伸入带火星的木条
木条不复燃
常温时过氧化氢溶液不分解
②_______
木条复燃
氯化铁能加快过氧化氢分解速率
实验序号
催化剂种类
催化剂质量/g
温度/℃
过氧化氢浓度
曲线斜率
1
二氧化锰
0.1
10
2%
0.383
2
0.1
20
2%
2.145
3
0.3
20
5%
6.637
4
氯化铁
0.3
20
5%
0.099
5
碘化钾
0.3
20
5%
0.163
实验前的体积
实验后的体积
集气瓶内空气
量筒内水
量筒内剩余水
相关试卷
这是一份安徽省合肥市庆平希望学校2024-2025学年九年级上学期开学化学模拟试卷(原卷版),共6页。试卷主要包含了本大题包括5小题,共28分等内容,欢迎下载使用。
这是一份安徽省合肥市庆平希望学校2024-2025学年九年级上学期开学化学模拟试卷(原卷版+解析版),文件包含安徽省合肥市庆平希望学校2024-2025学年九年级上学期开学化学模拟试卷原卷版docx、安徽省合肥市庆平希望学校2024-2025学年九年级上学期开学化学模拟试卷解析版docx等2份试卷配套教学资源,其中试卷共18页, 欢迎下载使用。
这是一份安徽省安庆市桐城市杨公中学2023~2024学年下学期九年级化学开学考模拟题,共15页。试卷主要包含了本大题包括5小题,共28分等内容,欢迎下载使用。

