





浙江省衢州市2023-2024学年高二下学期6月期末信息技术试卷(Word版附解析)
展开
这是一份浙江省衢州市2023-2024学年高二下学期6月期末信息技术试卷(Word版附解析),文件包含浙江省衢州市2023-2024学年高二下学期6月教学质量检测技术试题-高中信息技术Word版含解析docx、浙江省衢州市2023-2024学年高二下学期6月教学质量检测技术试题-高中信息技术Word版无答案docx等2份试卷配套教学资源,其中试卷共23页, 欢迎下载使用。
一、选择题(有12小题,共24分。每小题有1个符合题意的选项,多选、不选均不给分)
1. 下列关于数据与信息的说法,正确的是( )
A. 信息是未经处理的原始数据B. 信息在传递和共享过程中会发生损耗
C. 非结构化数据不能通过大数据技术处理D. 计算机内部处理数据都需要转换成二进制形式
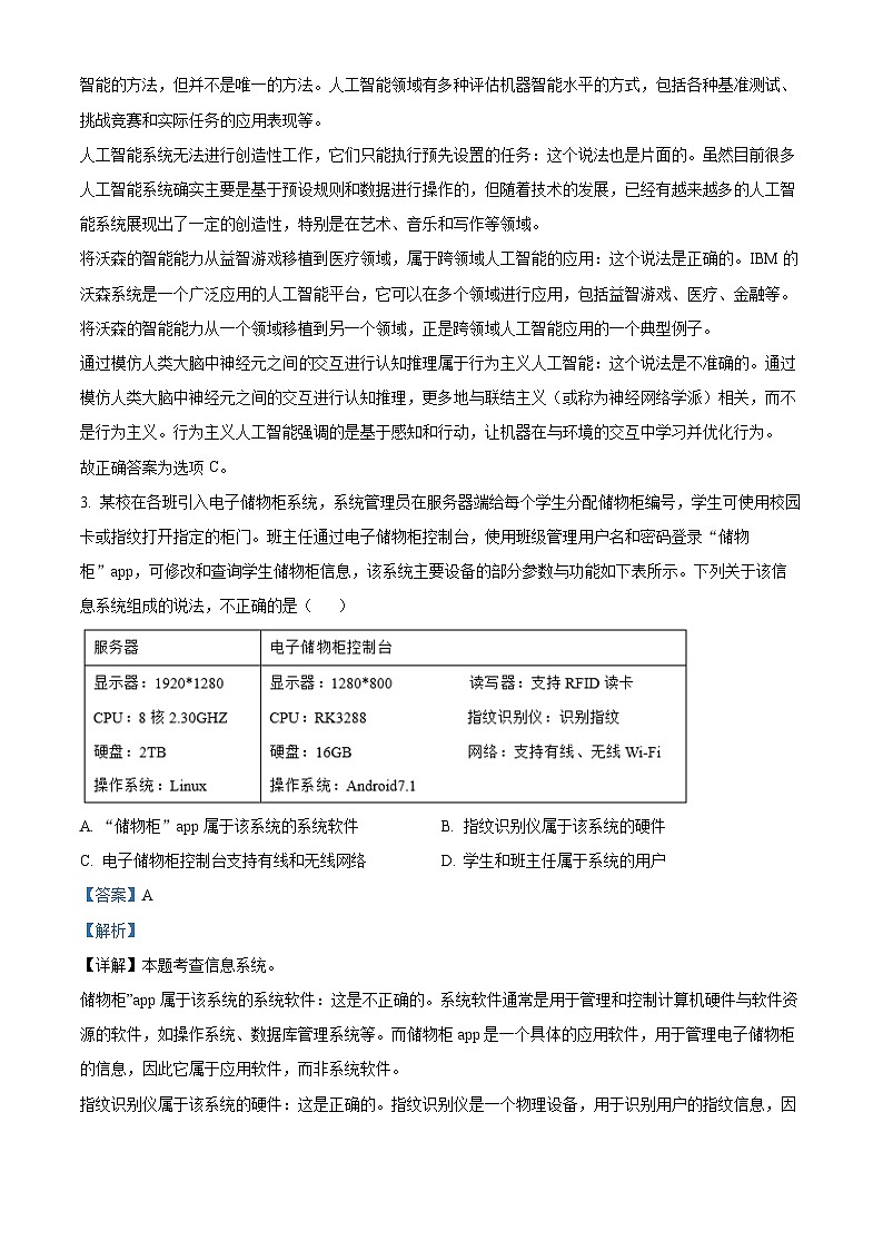
2. 下列关于人工智能的说法,正确的是( )
A. 图灵测试是测试机器是否具有智能的唯一方法
B. 人工智能系统无法进行创造性工作,它们只能执行预先设置的任务
C. 将“沃森”的智能能力从益智游戏移植到医疗领域,属于跨领域人工智能的应用
D. 通过模仿人类大脑中神经元之间的交互进行认知推理属于行为主义人工智能
3. 某校在各班引入电子储物柜系统,系统管理员在服务器端给每个学生分配储物柜编号,学生可使用校园卡或指纹打开指定的柜门。班主任通过电子储物柜控制台,使用班级管理用户名和密码登录“储物柜”app,可修改和查询学生储物柜信息,该系统主要设备的部分参数与功能如下表所示。下列关于该信息系统组成的说法,不正确的是( )
A. “储物柜”app属于该系统的系统软件B. 指纹识别仪属于该系统的硬件
C. 电子储物柜控制台支持有线和无线网络D. 学生和班主任属于系统的用户
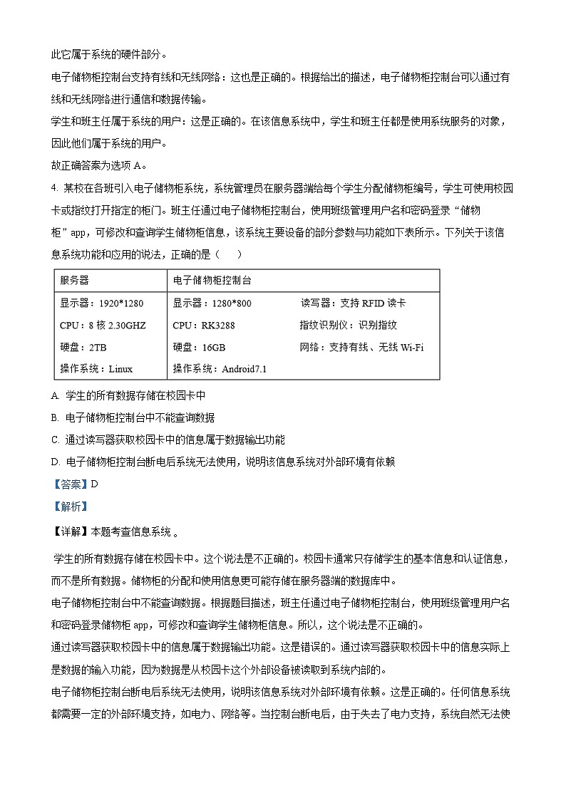
4. 某校在各班引入电子储物柜系统,系统管理员在服务器端给每个学生分配储物柜编号,学生可使用校园卡或指纹打开指定的柜门。班主任通过电子储物柜控制台,使用班级管理用户名和密码登录“储物柜”app,可修改和查询学生储物柜信息,该系统主要设备的部分参数与功能如下表所示。下列关于该信息系统功能和应用的说法,正确的是( )
A. 学生所有数据存储在校园卡中
B. 电子储物柜控制台中不能查询数据
C. 通过读写器获取校园卡中的信息属于数据输出功能
D. 电子储物柜控制台断电后系统无法使用,说明该信息系统对外部环境有依赖
5. 某校在各班引入电子储物柜系统,系统管理员在服务器端给每个学生分配储物柜编号,学生可使用校园卡或指纹打开指定的柜门。班主任通过电子储物柜控制台,使用班级管理用户名和密码登录“储物柜”app,可修改和查询学生储物柜信息,该系统主要设备的部分参数与功能如下表所示。下列关于该信息系统安全和信息社会责任的说法,不正确的是( )
A. 系统管理员将学生校园卡中的数据随意拷贝给他人
B. 定期对服务器进行漏洞扫描,可以发现潜在的安全风险
C. 使用复杂的算法对校园卡中的数据进行加密,可以提高数据的保密性
D. 需要用户名和密码才能登录“储物柜”app,说明进入该系统需要身份认证
6. 下列关于家庭网络的说法,正确的是( )
A. 网络中的硬件设备之间互相访问不需要网络协议
B. 手机无法通过移动通信网络查看网络摄像头
C. 网络可通过路由器的LAN口接入因特网
D. 家庭成员可以通过网络使用同一台打印机,体现网络资源共享
7. 将一张分辨率为1024*768、颜色位深度为24位的BMP图像A另存为256色的BMP图像B,则图像A与B的存储容量之比为( )
A. 1:1B. 3:32C. 3:1D. 1:3
8. 在一个人机棋类游戏中,有两种操作:落子和悔棋,玩家操作和机器操作分别被记录。某玩家进行了如下操作:第一步落子,第二步落子,第三步悔棋,第四步落子,第五步落子,第六步落子,第七步悔棋,第八步落子。经过上述操作后,最终有效落子步骤是( )
A. 第一步,第四步,第五步,第六步B. 第一步,第二步,第五步,第六步
C. 第一步,第四步,第五步,第八步D. 第四步,第五步,第六步,第八步
9. 某二叉树的前序遍历结果为ABDCE,中序遍历结果为BDAEC,其后序遍历结果为( )
A. DBACEB. DBECAC. BDAECD. BDACE
10. s=,其中n为正整数,计算s值的Pythn程序如下
s=1;i=1;t=1
while i=0 and a[j] < k:
a[j+1]=a[j]
j-=1
a[j+1]=k
执行该程序段后,列表a的值可能是( )
A. [-9,5,3,1,1]B. [7,5,1,1,-5]C. [7,3,0,-5,-1]D. [-3,-1,1,3,9]
12. 使用列表d模拟链表结构(节点数大于0),每个节点包含数据区域和指针区域,h为头指针。下列程序段实现了删除数据区域为奇数的节点。
q=p=h=2
while p!=-1:
if d[h][0]%2==1:
(1)
q=p=h
elif d[p][0]%2==1:
(2)
p=d[p][1]
else:
q=p
p=d[p][1]
划线处可选代码如下:
①h=d[h][1] ②p=d[p][1] ③d[p][1]=d[q][1] ④d[q][1]=d[p][1]
下列选项中,代码顺序正确的是( )
A. ①③B. ②③C. ①④D. ②④
二、非选择题(本大题共3小题,其中第13小题10分,第14小题7分,第15小题9分,共26分)
13. 小亮为家庭小花园设计一套自动浇水系统,该系统结构示意图如图所示。传感器采集的数据由智能终端经IT模块发送到Web服务器,服务器接收数据后进行处理,并将控制阀门开关指令发送给智能终端。用户可通过浏览器查看历史记录。请回答下列问题:
(1)图中虚线框内①②③对应的设备是__________(单选,填字母:A.智能终端、传感器、执行器;B.传感器、智能终端、执行器;C.执行器、智能终端、传感器)。
(2)该系统每天早、中、晚三个时间点进行土壤湿度检测,若连续三次湿度值均低于阈值s,则打开阀门,再根据土壤湿度值hum
相关试卷
这是一份浙江省强基联盟2023-2024学年高二下学期7月期末学考联考信息技术试卷(Word版附解析),文件包含浙江省强基联盟2023-2024学年高二下学期7月期末学考联考技术试题-高中信息技术Word版含解析docx、浙江省强基联盟2023-2024学年高二下学期7月期末学考联考技术试题-高中信息技术Word版无答案docx等2份试卷配套教学资源,其中试卷共20页, 欢迎下载使用。
这是一份浙江省舟山市2023-2024学年高二下学期6月期末信息技术试卷(Word版附解析),文件包含浙江省舟山市2023-2024学年高二下学期6月期末技术试题-高中信息技术Word版含解析docx、浙江省舟山市2023-2024学年高二下学期6月期末技术试题-高中信息技术Word版无答案docx等2份试卷配套教学资源,其中试卷共25页, 欢迎下载使用。
这是一份浙江省嘉兴市2023-2024学年高二下学期期末信息技术试卷(Word版附解析),文件包含浙江省嘉兴市2023-2024学年高二下学期期末检测技术试题-高中信息技术Word版含解析docx、浙江省嘉兴市2023-2024学年高二下学期期末检测技术试题-高中信息技术Word版无答案docx等2份试卷配套教学资源,其中试卷共19页, 欢迎下载使用。