





浙江省七彩阳光新高考研究联盟2023-2024学年高一下学期期中联考信息技术试卷(Word版附解析)
展开
这是一份浙江省七彩阳光新高考研究联盟2023-2024学年高一下学期期中联考信息技术试卷(Word版附解析),文件包含浙江省七彩阳光新高考研究联盟2023-2024学年高一下学期期中联考技术试题-高中信息技术Word版含解析docx、浙江省七彩阳光新高考研究联盟2023-2024学年高一下学期期中联考技术试题-高中信息技术Word版无答案docx等2份试卷配套教学资源,其中试卷共16页, 欢迎下载使用。
一、选择题(本大题共12小题,每小题2分,共24分。每小题列出的四个备选项中只有一个是符合题目要求的,不选、多选、错选均不得分)
1. 下列关于数据、信息和知识表述中,不正确的是( )
A. 试卷上的文字是信息
B. 当人们利用数据进行各种活动的同时,也在不断地生成新的数据
C. 知识是人类在社会实践中获得的认识与经验的总和,它可以继承和传递
D. 计算机中的数据表现形式不同,但都以二进制方式存储
【答案】A
【解析】
【详解】本题考查的是数据、信息和知识的表述。试卷上的文字只是数据,需要经过解释才能变为信息。故选A。
2. 下列关于数据采集的说法,不正确的是( )
A. 传感器可以持续不断地采集数据
B 数据采集方式可以包括问卷调查、实验测量、网络爬虫等
C. 在数据采集过程中,只需关注数据的数量,不需要关注数据的质量和准确性
D. 数据采集时应当考虑到隐私和安全问题
【答案】C
【解析】
【详解】本题考查数据采集。在数据采集过程中,数据的质量和准确性是非常重要的。如果数据质量不高或者不准确,那么后续的数据分析和结论都会受到影响。因此,数据采集不仅要关注数据的数量,更要关注数据的质量和准确性。故答案为:C。
3. 将一个十进制正整数a转换为二进制数,且该二进制数的末位是“1”。下列说法正确的是( )
A. 无法判断a是奇数还是偶数
B. 如果该二进制数的位数是4,那么a的最大值是14
C. 如果将该二进制数末位的“1”去掉后,将其转换为十进制数后的值等于a/2
D. a与a+1对应的二进制数位数不一定相同
【答案】D
【解析】
【详解】本题考查进制转换。A选项错误,一个十进制正整数a转换为二进制数后,如果该二进制数的末位是“1”,则说明a是奇数。B选项错误,如果一个二进制数的位数是4,且末位是“1”,那么该二进制数的最大值是1111(二进制),即15(十进制)。C选项错误,如果一个二进制数的末位是“1”,去掉末位的“1”相当于将该数除以2并向下取整。因为a是奇数,去掉末位的“1”后得到的数转换为十进制数后的值等于(a-1)/2,而不是a/2。D选项正确,a与a+1对应的二进制数位数不一定相同。例如,a=7时,a的二进制数为111,a+1=8时,a+1的二进制数为1000,位数不同。故答案为:D。
4. 下列有关图像说法正确的是( )
A. 将图像分解成一个一个大小相同的像素属于量化B. 用数值表示图像各像素的颜色信息属于采样
C. 任意放大矢量图都不会丢失细节或影响清晰度D. 常见的图像格式有BMP、JPEG、Wave、PNG等
【答案】C
【解析】
【详解】本题考查是图像编码。将图像分解成一个一个大小相同的像素属于采样;用数值表示图像各像素的颜色信息属于编码;Wave是音频文件。故选C。
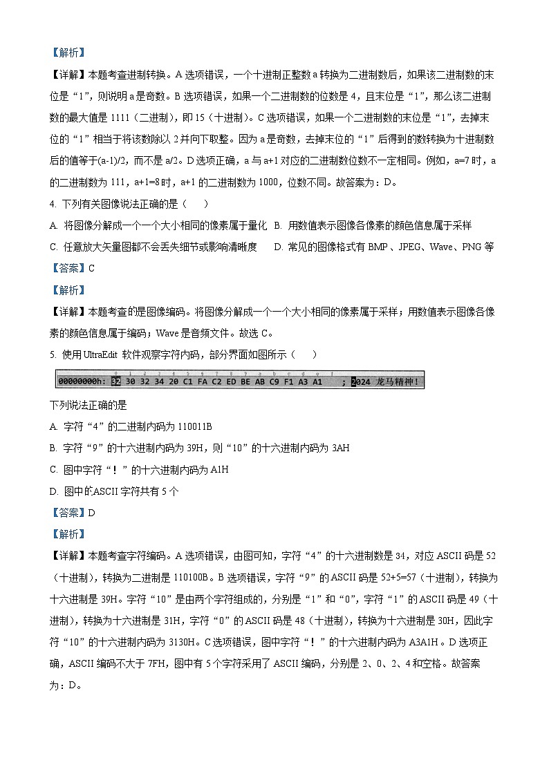
5. 使用UltraEdit软件观察字符内码,部分界面如图所示( )
下列说法正确的是
A. 字符“4”的二进制内码为110011B
B. 字符“9”的十六进制内码为39H,则“10”的十六进制内码为3AH
C. 图中字符“!”的十六进制内码为A1H
D. 图中ASCII字符共有5个
【答案】D
【解析】
【详解】本题考查字符编码。A选项错误,由图可知,字符“4”的十六进制数是34,对应ASCII码是52(十进制),转换为二进制是110100B。B选项错误,字符“9”的ASCII码是52+5=57(十进制),转换为十六进制是39H。字符“10”是由两个字符组成的,分别是“1”和“0”,字符“1”的ASCII码是49(十进制),转换为十六进制是31H,字符“0”的ASCII码是48(十进制),转换为十六进制是30H,因此字符“10”的十六进制内码为3130H。C选项错误,图中字符“!”的十六进制内码为A3A1H。D选项正确,ASCII编码不大于7FH,图中有5个字符采用了ASCII编码,分别是2、0、2、4和空格。故答案为:D。
6. 一个时长为5分钟、采样频率为44100Hz、量化位数为16bit立体声Wave格式音频文件,经过压缩比为10:1的压缩后,保存为MP3格式。压缩后的文件大小约为( )
A. 2560KBB. 512KBC. 1MBD. 5MB
【答案】D
【解析】
【详解】本题主要考查音频文件容量。音频文件容量=采样频率*量化位数*声道数*时长/8=44100*16*2*5*60/8/1024/1024≈50MB,则其压缩比约为10:1,压缩后的MP3格式文件大小约为5MB,故本题选D选项。
7. 下列有关“数据与大数据”的说法,不正确的是( )
A. 大数据蕴含着巨大的价值,但其价值密度相对较低
B. 学生学籍系统中存放着大量的学生数据,这些数据属于大数据
C. 大数据要分析的是全体数据,而不是抽样数据
D. 大数据让决策更精准,可以帮助管理者及时发现问题
【答案】B
【解析】
【详解】本题考查的是大数据描述。大数据是指无法在一定时间内用常规软件工具对其内容进行抓取、管理和处理的数据集合。可以用传统算法和数据库系统可以处理的海量数据不能算“大数据”,学生学籍系统中存放着大量的学生数据,这些数据不属于大数据。故选B。
8. 某算法的部分流程图如图所示,执行该部分流程后,则输出的结果为( )
A. 63B. 15C. 24D. 48
【答案】B
【解析】
【详解】本题主要考查算法流程图的执行。s=0,k=1,a=3,第一次循环,满足a
相关试卷
这是一份浙江省七彩阳光联盟2023-2024学年高三下学期开学考试信息技术试卷(Word版附解析),文件包含浙江省七彩阳光联盟2023-2024学年高三下学期开学技术试题-高中信息技术Word版含解析docx、浙江省七彩阳光联盟2023-2024学年高三下学期开学技术试题-高中信息技术Word版无答案docx等2份试卷配套教学资源,其中试卷共25页, 欢迎下载使用。
这是一份浙江省七彩阳光新高考研究联盟2023-2024学年高二上学期期中联考技术试题(Word版附解析),共10页。试卷主要包含了考试结束后,只需上交答题纸等内容,欢迎下载使用。
这是一份2020-2021学年浙江省“七彩阳光”新高考研究联盟高二上学期期中联考信息技术试题 PDF版