


所属成套资源:高中必修二化学试题单元分层过关检测(人教2019)含解析答案
高中化学必修二试题单元分层过关检测(人教2019)第八章化学与可持续发展【单元测试A卷】含解析答案
展开
这是一份高中化学必修二试题单元分层过关检测(人教2019)第八章化学与可持续发展【单元测试A卷】含解析答案,共17页。
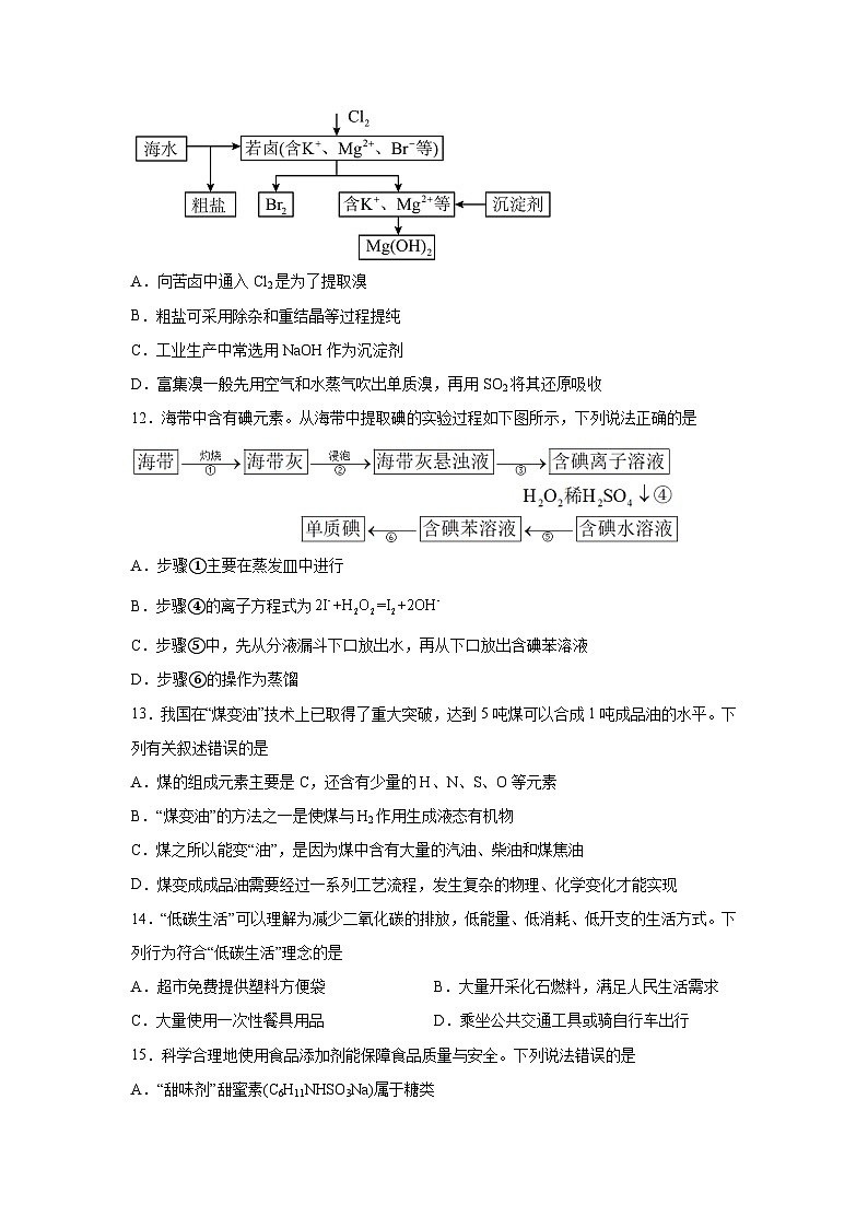
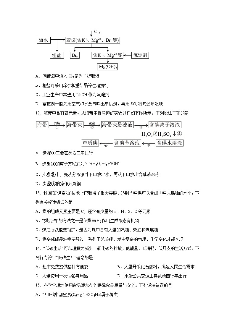
第八章 化学与可持续发展(A卷)时间:75分钟,满分:100分一、选择题(本题共18小题,每小题3分,共54分。) 1.在现代食品工业中,食品添加剂的合理使用满足了人们对食品多样化的需求。下列食品添加剂与类别对应错误的是A.糖果中添加的苋菜红、柠檬黄、靛蓝等属于着色剂B.加工馒头、面包、饼干时添加的碳酸氢钠属于增味剂C.加工腊肉、香肠时添加的亚硝酸钠属于防腐剂D.食盐中添加的碘酸钾、奶粉中添加维生素属于营养强化剂2.下列说法不正确的是A.应当研制、推广和使用低毒、无公害的化学农药B.开发新农药时,要全面正确地掌握药物的性质及其对人体、环境的影响C.农药能杀灭病虫害,但也能影响人类的健康,因此应杜绝农药的使用D.有害农药的滥用会导致了粮食、果品、蔬菜等的污染3.有关金属矿物相关说法正确的是A.活泼金属可以用电解法冶炼,如钠、镁、铝的冶炼B.不活泼金属用电解法冶炼C.铝热反应不是放热反应D.合金是纯净物4.绿色化学的“原子经济性”是指在化学品合成过程中,合成方法和工艺应被设计成能把反应过程中所用的所有原材料尽可能多的转化到最终产物中,以下反应最符合绿色化学的“原子经济性”要求的是A.利用SO2与反应制备 B.甲烷与氯气反应制取四氯化碳C.以铜和浓硝酸为原科制取硝酸铜 D.一定条件下,用乙烯与水反应制取乙醇5.下列物质中,工业上常用电解法冶炼的是A.Fe B.Na C.Cu D.Ag6.下列反应原理不符合工业实际的是A.2Ag2O4Ag+O2↑ B.4Al+3MnO23Mn+2Al2O3C.2MgO2Mg+O2↑ D.2CuO+C2Cu+CO2↑7.下列说法不正确的是A.海洋是一个远未完全开发的巨大化学资源宝库B.海水中金元素的储存量很大,但它的富集程度却很低C.从海水中可以提取铀和重水等核原料D.海水中的溴、氟等元素均为微量元素,但仍有提取的价值8.若将海水淡化作饮用水使用,下列方法在原理上完全不可行的是A.加明矾使海水中的盐分沉淀而淡化B.利用太阳能使海水蒸馏淡化C.将海水缓慢凝固以获取淡化的饮用水D.将海水通过离子交换树脂,以除去所含杂质离子9.某课外小组将海带的灰烬浸泡后过滤,得到澄清的滤液,他们设计了如下几个方案,你认为能证明灼烧海带的灰烬中含有碘元素的是A.取适量滤液,蒸干,观察是否有紫色固体生成B.取适量滤液,加入苯,振荡、静置,苯层无色,证明不含碘元素C.取适量滤液,向其中加入淀粉溶液,无明显现象,证明不含碘元素D.取适量滤液,加入酸化的H2O2,再加入淀粉溶液,呈蓝色,证明含有碘元素10.能源和环境是人类关注的两大热点。下列说法错误的是A.减少火力发电,推广风力、光伏发电等措施有利于实现碳达峰B.南水北调可以优化水资源配置和促进区域协调发展C.煤,石油、天然气等化石燃料仍然是当前人类使用最多的常规能源D.在燃煤中添加石灰石,可以减少SO2、CO2的排放,防止污染环境11.海水开发利用的部分过程如图所示。下列说法错误的是A.向苦卤中通入Cl2是为了提取溴B.粗盐可采用除杂和重结晶等过程提纯C.工业生产中常选用NaOH作为沉淀剂D.富集溴一般先用空气和水蒸气吹出单质溴,再用SO2将其还原吸收12.海带中含有碘元素。从海带中提取碘的实验过程如下图所示,下列说法正确的是A.步骤①主要在蒸发皿中进行B.步骤④的离子方程式为C.步骤⑤中,先从分液漏斗下口放出水,再从下口放出含碘苯溶液D.步骤⑥的操作为蒸馏13.我国在“煤变油”技术上已取得了重大突破,达到5吨煤可以合成1吨成品油的水平。下列有关叙述错误的是A.煤的组成元素主要是C,还含有少量的H、N、S、O等元素B.“煤变油”的方法之一是使煤与H2作用生成液态有机物C.煤之所以能变“油”,是因为煤中含有大量的汽油、柴油和煤焦油D.煤变成成品油需要经过一系列工艺流程,发生复杂的物理、化学变化才能实现14.“低碳生活”可以理解为减少二氧化碳的排放,低能量、低消耗、低开支的生活方式。下列行为符合“低碳生活”理念的是A.超市免费提供塑料方便袋 B.大量开采化石燃料,满足人民生活需求C.大量使用一次性餐具用品 D.乘坐公共交通工具或骑自行车出行15.科学合理地使用食品添加剂能保障食品质量与安全。下列说法错误的是A.“甜味剂”甜蜜素(C6H11NHSO3Na)属于糖类B.“膨松剂”碳酸氢铵受热能放出氨气和二氧化碳C.“防腐剂”亚硝酸钠长期超量食用容易引发人体细胞癌变D.“增稠剂”MG(C17H35COOCH2CHOHCH2OH)水解可生成甘油16.迄今为止,煤、石油、天然气仍是人类使用的重要能源,同时它们也是重要的化工原料。下列关于煤和石油的说法正确的是A.通过石油分馏可以获得大量的芳香烃B.石油裂化的目的是得到乙烯、丙烯和苯C.煤的干馏发生了化学变化D.煤中含有苯和甲苯,可以通过先干馏后分馏的方法得到苯和甲苯17.阿司匹林是一种常见的解热镇痛药,其结构简式为,根据其结构推断,其可能有的性质为A.该物质能与浓溴水发生加成反应B.该物质能发生酯化反应C.该物质属于蛋白质D.该物质极易溶于水和有机溶剂18.大气中氮氧化物和碳氢化合物受紫外线作用可产生二次污染物一光化学烟雾,其中部分物质的反应过程如图所示。下列说法正确的是A.该过程中O2作催化剂B.反应过程中没有电子转移C.反应过程中氮氧化物不断被消耗D.丙烯转化为甲醛和乙醛二、非选择题(本题共5小题,共46分。)19.冶炼金属常用以下几种方法:①以C、CO或作还原剂还原 ②用活泼金属Na、Mg等还原 ③利用铝热反应原理还原 ④电解法 ⑤热分解法。请回答下列金属的冶炼应采用哪种方法:(1)Fe、Zn、Cu等中等活泼金属 (填序号,下同)。(2)Na、Mg、Al等活泼或较活泼金属 。(3)Hg、Ag等不活泼金属 。(4)V、Cr、Mn、W等高熔点金属 。20.I.回答下列问题(1)粗食盐常含有少量K+、Ca2+、Mg2+、Fe3+、SO等杂质离子,实验室提纯NaCl的流程如下:提供的试剂:饱和Na2CO3溶液、饱和K2CO3溶液、NaOH溶液、BaCl2溶液、Ba(NO3)2溶液、75%乙醇、四氯化碳①欲除去溶液Ⅰ中的Ca2+、Mg2+、Fe3+、SO,选出a所代表的试剂,按滴加顺序依次为 (只填化学式)。②洗涤除去NaCl晶体表面附带的少量KCl,选用的试剂为 。Ⅱ.工业上用活性炭吸附海带提碘后废水中的I-制取I2,其流程如图:(2)向废水中加入NaNO2并调节pH<4,写出此反应的离子方程式: 。(3)写出该流程加入HCl调节pH发生的反应的离子方程式: 。(4)工业上虚线框内流程还可用下图操作代替,试评价图中替代流程的优点: (写出一条即可)。21.碘是人体生长发育不可缺少的微量元素,海带中富含碘元素,从海带中提取碘的工艺流程如下。回答下列问题:(1)步骤①中发生反应的离子方程式为 ,当生成0.3molI2时,转移电子的物质的量为 mol。(2)向含有I2的水溶液中加入CCl4振荡静置后的实验现象为 。(3)步骤③中发生反应的化学方程式为 。(4)步骤⑤的实验操作名称为 。(5)步骤③④是利用化学转化法将富集在四氯化碳中的碘单质重新富集在水中,该方法称为 法。22.煤是一种重要能源,工业上常把煤进行气化和液化处理,变为清洁能源。由水蒸气和炽热的无烟煤反应可得水煤气,水煤气是混合气体,主要由两种无色无味气体组成,是重要的工业原料。(1)工业上生产水煤气时,燃料层的温度会下降,这说明 。(2)提出猜想:水煤气的成分可能是①CO和氢气,② (填化学式)和氢气。提出以上猜想的依据是 。设计实验:请从下列装置中选择一种,设计简单的实验证明猜想。(3)你选择的装置是 (填字母代号)。(4)实验结论:如果_______,那么猜想_______(填序号)合理 。23.(1)如图是石油分馏塔的示意图。关于a,b,c三种馏分,下列说法正确的是 (填字母)。A.a的沸点最高B.b的熔点最低C.c的平均相对分子质量最大D.每一种馏分都是纯净物(2)裂化汽油中除含有C5~C11的烷烃外,还含有C5~C11的烯烃及甲苯、二甲苯等苯的同系物。已知甲苯、二甲苯能使酸性KMnO4溶液褪色。要用化学方法检验某裂化汽油样品中含有烯烃及苯的同系物,实验步骤如下:①先逐滴加入 ,振荡,如果看到 ,则证明有 存在。②继续逐滴加入 至 为止,静置,用分液漏斗分出 (填“上”或“下”)层的裂化汽油样品,再加入 振荡,如果看到 ,则证明裂化汽油中有 存在。24.有四种常见药物①维生素C;②青霉素;③胃舒平;④麻黄碱。回答下列问题:(1)某同学胃酸过多,应选用的药物是 (填序号)。抗酸药是治疗胃酸过多的一类药物,写出一种抗酸药与胃酸反应的化学方程式 。(2)由于具有兴奋作用,国际奥委会严禁运动员服用的药物是 (填序号)。(3)从用药安全角度考虑,使用前要进行皮肤敏感性测试的药物是 (填序号)。(4) (填序号)又称为抗坏血酸,它的分子式为 。(5)为预防缺铁性贫血,一些食品中加入了铁元素(含Fe2+物质)。若向铁强化牛奶中滴加KSCN溶液,发现牛奶变为红色,说明 ,此时若向其中加入一片维生素C,则发现红色消失,该实验说明维生素C具有 性。参考答案:1.B【详解】A.糖果中添加的苋菜红、柠檬黄、靛蓝等属于着色剂,A项正确;B.加工馒头、面包、饼干时添加的碳酸氢钠属于膨松剂,B项错误;C.加工腊肉、香肠时添加的亚硝酸钠属于防腐剂,C项正确;D.食盐中添加的碘酸钾、奶粉中添加维生素属于营养强化剂,D项正确;故选B。2.C【详解】A.农药本身有毒,在杀灭病虫害的同时,也带来了对环境的污染和对人体健康的危害,所以农业应当应当研制、推广和使用低毒、无公害的化学农药,故A正确;B.物质的用途决定于物质的性质,只有全面、正确了解物质的性质,才能合理利用它,故B正确;C.农药的作用是能杀灭病虫害,不能杜绝使用农药,应合理使用,故C错误;D.如果农药不合理使用,如大量滥用,导致了粮食、果品、蔬菜、食品的污染,故D正确;故选:C。3.A【详解】A.活泼金属难以用还原剂还原,常使用电解法冶炼,如钠、镁、铝的冶炼,A正确;B.不活泼金属常用还原剂还原,也可用热分解法或电解法制取,B不正确;C.铝与金属氧化物的铝热反应之所以能发生,就是因为铝热反应是放热反应,C不正确;D.合金是金属与金属、或金属与非金属组成的混合物,D不正确;故选A。4.D【分析】根据“绿色化学”的特征:反应物中原子全部转化为欲制得的产物,即原子的利用率为100%;即生成物质只有一种,据此判断。【详解】A.利用SO2与反应制备,该反应属于可逆反应,不符合“绿色化学”的思想,故A错误;B.甲烷与氯气制备四氯化碳:产物有多种,不符合“绿色化学”的思想,故B错误;C.以铜和浓硝酸为原料制取硝酸铜,生成硝酸铜、水、二氧化氮,有污染,故C错误;D.乙烯与水发生加成反应制取乙醇:反应物中原子全部转化为产物,且产物只有一种,符合“绿色化学”的思想,故D正确;故选D。5.B【详解】A.铁常用热还原法冶炼,A错误;B.工业上常用电解熔融氯化钠制备钠,B正确;C.工业上常用湿法或者热还原法冶炼铜,C错误; D.工业上银用热分解法制备,D错误;故选B。6.C【详解】A.氧化银热稳定性差,加热可分解,可用来制备金属银,A正确;B.Mn活泼性比Al差,用铝热反应可制得金属Mn,B正确;C.氧化镁熔点非常高,通常用电解熔融氯化镁来制备金属镁,C错误;D.可用热还原法,如C还原氧化铜来制备金属铜,D正确;故选C。7.D【详解】A.海洋中的水资源和其它化学资源具有十分巨大的开发潜力,A正确;B.海水中金元素的总储量约为5×106 t,但1 t海水中金元素的含量仅为4.0×10-6 g,浓度较低,因此它的富集程度不高,B正确;C.海水中含有铀及重水,因此可从海水中提取铀和重水等核原料,C正确;D.海水中的溴、氟元素为常量元素,D错误;故合理选项是D。8.A【详解】A.明矾净水是利用Al3+水解生成的Al(OH)3胶体的吸附作用而除去水中的一些悬浮物,并不能除去海水中的阴、阳离子而使海水淡化,故A错误;B.太阳能提供水蒸发需要的能量,则利用太阳能使海水蒸馏淡化,故B正确;C.将海水缓慢凝固,使盐与水分离,则可以获取淡化的饮用水,故C正确;D.通过离子交换树脂,使某些离子选择性的通过,则可除去海水中所含杂质离子,故D正确;综上所述,答案为A。9.D【详解】A.海带中的碘元素以碘离子的形式存在,所以加热蒸干滤液,不会有紫色固体生成,不能证明是否含有碘元素,A错误;B.与A相似,加入苯后,滤液中不存在碘单质,所以不能证明含有碘元素,B错误;C.碘遇淀粉变蓝色,但滤液中不存在碘单质,所以无明显现象时,不能证明不含碘元素,C错误;D.滤液中加入酸化的过氧化氢,将碘离子氧化为碘单质,再加入淀粉,溶液变蓝色,证明含有碘元素,D正确;答案选D。10.D【详解】A.减少火力发电,推广风力、光伏发电等措施,可以有效减少CO2的排放,有利于实现碳达峰,A正确;B.南水北调可以优化水资源配置和促进区域协调发展,B正确;C.煤、石油、天然气等化石燃料虽然排放二氧化碳,但仍然是当前人类利用最多的常规能源,C正确;D.石灰石可将SO2转化为稳定的硫酸钙,从而吸收SO2,但碳酸钙高温又会分解为CO2,不能减少CO2的排放,D错误;综上所述答案为D。11.C【详解】A.向苦卤中通入氯气置换出溴单质,分离得到溴,通入氯气是为了提取溴,A正确;B.粗盐中含有钙离子、镁离子、硫酸根离子等杂质,精制时通常在溶液中依次加入过量的氯化钡溶液、过量的氢氧化钠溶液和过量的碳酸钠溶液,过滤后向滤液中加入盐酸到溶液呈中性,再进行重结晶进行提纯,B正确;C.工业常选用生石灰或石灰乳作为沉淀剂,C错误;D.提取溴时一般用氯气置换出溴单质,由于Br2具有挥发性,用空气和水蒸气吹出溴单质,再用二氧化硫将其还原吸收转化为溴化氢,达到富集的目的,D正确;答案选C。【点睛】本题以海水的综合开发利用为载体重点考查了粗盐的提纯、海水提取溴、物质的分离与提纯操作、试剂的选取等,题目难度中等。氯气具有强氧化性,能把溴离子氧化为单质溴,富集溴一般先用空气和水蒸气吹出单质溴,再用SO2将其还原吸收,据此解答即可。12.D【分析】由流程可知,①为坩埚中灼烧,②为溶解、浸泡,③为过滤,分离出含碘离子的溶液,④中发生2I-+H2O2+2H+═I2+2H2O,⑤中加苯萃取、分液,⑥中蒸馏分离出碘。【详解】A. 步骤①为灼烧,需要坩埚、泥三角、三脚架、酒精灯,不需要蒸发皿,故A错误;B. 步骤④的离子方程式为2I-+H2O2+2H+═I2+2H2O,故B错误;C. 碘不易溶于水,易溶于有机溶剂,苯密度小于水溶液,步骤⑤中,先从分液漏斗下口放出水,再从上口放出含碘苯溶液,故C错误;D. 步骤⑥的操作为蒸馏,分离出碘,回收苯,故D正确;故选D。13.C【详解】A.煤是复杂的无机物和有机物组成的混合物,组成元素主要是C,还含有少量的H、N、S、O等元素,A正确;B. “煤变油”的方法之一是使煤与H2作用生成液态有机物,即煤的液化,B正确;C.煤中没有有汽油、柴油和煤焦油,煤干馏后才能得到煤焦油,C不正确;D. 煤变成成品油需要经过一系列工艺流程,发生复杂的物理、化学变化才能实现,常见的加工工艺有煤的液化、煤的气化等,D正确;答案选C。14.D【分析】“低碳”是一种生活理念,也是一种生活态度。“低碳”指的是生产、生活作息时所耗用的能量要尽量减少,特别是减少二氧化碳的排放量,减缓生态恶化;可以从节电、节能和回收等环节来改变生产、生活细节,据此进行分析判断即可。【详解】A.超市免费提供塑料方便袋,容易形成白色污染,不符合“低碳”理念,A不符合。B.大量开采化石燃料,增加了二氧化碳、空气污染物的排放,故选项不符合“低碳”理念,B不符合。C.大量使用一次性餐具用品,容易形成白色污染,不能减少二氧化碳的排放,故不符合“低碳”理念,C不符合。D.乘坐公共交通工具或骑自行车出行,能减少交通工具的使用,从而减少二氧化碳的排放,故选项符合“低碳”理念,D符合。故选D。15.A【详解】A.糖类为多羟基醛、多羟基酮以及能水解生成它们的物质,含有C、H、O元素,而甜蜜素(C6H11NHSO3Na)含有Na、S元素,不属于糖类,故A错误;B.碳酸氢铵在加热时或酸性条件下会分解成水,氨气和二氧化碳气体,由于快速释放,氨气在成品里残留很少,不会在成品里尝出氨味,所以可用于制作糕点时的膨松剂,故B正确;C.亚硝酸钠是—种防腐剂和增色剂,但在食品中过量时会对人体产生危害,故C正确;D.C17H35COOCH2CHOHCH2OH水解可以生成丙三醇即甘油,故D正确;故选A。16.C【详解】A.石油分馏得到的是各种烃的混合物,不能得到芳香烃,芳香烃主要采取催化重整得到,A错误;B.石油裂化的目的是为了提高轻质液体燃料(汽油、煤油、柴油等)的产量,特别是提高汽油的产量和质量,B错误;C.煤的干馏是煤隔绝空气加强热分解的过程,是化学变化,C正确;D.煤中不含苯和甲苯,而是煤经过干馏发生复杂的物理、化学变化得到煤焦油等物质,煤焦油是含有多种芳香族化合物的复杂混合物,煤焦油在一定温度下蒸馏出来的馏出物中主要含有苯、甲苯等,D错误;答案选C。17.B【详解】A.阿司匹林的结构中没有碳碳双键,不能与浓溴水发生加成反应,故A错误;B.阿司匹林结构中有官能团,能发生酯化反应,故B正确;C.蛋白质是高分子化合物,该物质不是蛋白质,故C错误;D.该物质中的亲水基团羧基占比例少,水溶性较差,故D错误;故选B。18.D【详解】A.根据分析可知,发生总反应为CH2═CHCH3+O2→CH3CHO+HCHO,则O2为反应物,故A错误;B.该反应中O元素从0价变为−2价,该过程中存在氧化还原反应,故B错误;C.根据CH2═CHCH3+O2→CH3CHO+HCHO可知,该过程中氮氧化物没有被消耗,故C错误;D.根据图示可知,丙烯与臭氧反应生成甲醛和乙醛,故D正确;答案选D。19. ① ④ ⑤ ③【详解】金属的冶炼一般根据金属的活泼性选择不同的冶炼方法。活泼的金属一般采用电解法,不活泼的金属一般采用加热分解法,处于中间的金属,一般采用还原剂还原。(1)Fe、Zn、Cu等中等活泼金属,冶炼方法采用热还原法,①以C、CO或H2做还原剂,故答案为:①(2)Na、Mg、Al等活泼或较活泼金属,冶炼方法用④电解法,故答案为:④;(3)Hg、Ag等不活泼金属,冶炼方法用⑤热分解法,故答案为:⑤;(4)V、Cr、Mn、W等高熔点金属,冶炼方法利用铝热反应原理还原,故答案为:③;20.(1) ①BaCl2、NaOH、Na2CO3 75%乙醇(2)2NO+4H++2I-=2NO↑+I2+2H2O(3)H++OH-=H2O、IO+5I-+6H+=3I2+3H2O(4)减少了化学药品的投入量,使成本大大降低(或生产环节减少;或药品对设备无腐蚀性等)【分析】I:欲除去溶液Ⅰ中的Ca2+、Mg2+、Fe3+、SO,每一步为了除尽杂质,所需试剂应该过量,则碳酸钠应该在氯化钡试剂之后,这样碳酸钠可以除去过量的氯化钡,故滴加试剂顺序依次为BaCl2、NaOH、Na2CO3,过滤除去沉淀分离出滤液加入盐酸调节pH,得到氯化钠溶液,蒸发浓缩冷却结晶分离出氯化钠晶体,使用75%乙醇洗涤除去钾离子烘干得到氯化钠。Ⅱ:废水加入亚硝酸钠调节pH,发生氧化还原反应生成碘单质,使用活性炭吸附后分离出来,然后加入浓热氢氧化钠进行洗脱,得到溶液加入氯化氢气体反应生成碘单质,使用热空气吹出得到碘。【详解】(1)①欲除去溶液Ⅰ中的Ca2+、Mg2+、Fe3+、SO,钙离子和碳酸根离子生成碳酸钙沉淀,镁离子、铁离子和氢氧根离子生成氢氧化镁和氢氧化铁沉淀,钡离子和硫酸根离子生成硫酸钡沉淀,由于每一步为了除尽杂质,所需试剂应该过量,则碳酸钠应该在氯化钡试剂之后,这样碳酸钠可以除去过量的氯化钡,故选出a所代表的试剂,按滴加顺序依次为BaCl2、NaOH、Na2CO3(或NaOH、BaCl2、Na2CO3合理即可);②根据所提供的试剂,洗涤除去NaCl晶体表面附带的少量KCl,选用的试剂为75%乙醇,75%乙醇可以溶解氯化钾,且具有易挥发性便于氯化钠晶体烘干;(2)由流程可知,向废水中加入NaNO2并调节pH<4,反应生成一氧化氮,则反应为碘离子和亚硝酸根离子生成碘和一氧化氮,离子方程式:2I-+ 2NO+4H+=I2+2NO↑+2H2O;(3)洗脱过程中加入浓热的氢氧化钠,氢氧化钠和碘反应生成碘化钾和碘酸钾,再加入HCl调节pH发生反应为氯化氢和氢氧化钠生成氯化钠和水,OH-+H+= H2O、碘离子和碘酸根离子、氢离子生成碘单质,5I-+ IO+6H+=3I2+3H2O;(4)工业上虚线框内流程为分离提纯碘单质的过程,替代流程直接使用干燥高温分离出碘单质,优点为减少了化学药品的使用降低成本、不使用酸和碱减少对设备的腐蚀等。21.(1) 2I-+2H++H2O2=I2+2H2O 0.6(2)溶液分层,上层无色,下层紫红色(3)3I2+6NaOH=5NaI+NaIO3+3H2O(4)过滤(5)反萃取【分析】海带浸取液中含有I-,加过氧化氢溶液把I-氧化为I2,用四氯化碳萃取出I2,碘的四氯化碳溶液中加氢氧化钠反萃取,得含有NaI、NaIO3的溶液,加入硫酸,NaI、NaIO3在酸性条件下反应生成I2,过滤得I2。【详解】(1)步骤①中过氧化氢溶液把I-氧化为I2,发生反应的离子方程式为2I-+2H++H2O2=I2+2H2O,I元素化合价由-1升高为0,当生成0.3molI2时,转移电子的物质的量为0.6mol。(2)CCl4难溶于水且密度比水大,I2易溶于CCl4,向含有I2的水溶液中加入CCl4振荡静置后的实验现象为溶液分层,上层无色,下层紫红色;(3)步骤③中,碘的四氯化碳溶液和氢氧化钠反应生成NaI、NaIO3,发生反应的化学方程式为3I2+6NaOH=5NaI+NaIO3+3H2O;(4)步骤⑤是从碘的悬浊液中分离出固体碘,实验操作名称为过滤;(5)步骤③④是利用化学转化法将富集在四氯化碳中的碘单质重新富集在水中,该方法称为反萃取。22.(1)碳和水蒸气的反应是吸热反应(2) CO2 化学反应前后元素种类不变(3)B(4)澄清石灰水不变浑浊 ①(或澄清石灰水变浑浊 ②)【分析】由水蒸气和炽热的无烟煤反应可得混合气体,依据物质的组成元素及状态分析,气体的成分可能为CO、CO2、H2中的两种。【详解】(1)工业上生产水煤气时,燃料层的温度会下降,说明反应过程中从周围环境中吸收热量,这说明:碳和水蒸气的反应是吸热反应。答案为:碳和水蒸气的反应是吸热反应;(2)依据质量守恒定律,可提出猜想:水煤气的成分可能是①CO和氢气,②CO2和氢气。提出以上猜想的依据是:化学反应前后元素种类不变。答案为:CO2;化学反应前后元素种类不变;(3)两种组合中都含有H2,只需区分CO和CO2,而CO2与NaOH反应无现象,所以选择的装置是B。答案为:B;(4)CO2与NaOH反应无现象,CO2能使澄清石灰水变浑浊,由此可得出实验结论:如果澄清石灰水不变浑浊,那么猜想①合理(或澄清石灰水变浑浊 ②)。答案为:澄清石灰水不变浑浊;① (或澄清石灰水变浑浊 ②)。【点睛】煤与水蒸气在高温条件下反应,可用于制取水煤气,此反应需不断提供高温条件才能发生。23.(1)C(2) 溴水 褪色 烯烃 溴水 不褪色 上 酸性KMnO4溶液 溶液褪色 苯的同系物【详解】(1)由题图可知,a先分馏出来,c较a、b最后分馏出来,故熔沸点高低顺序为a
