

江苏省南通市海安市2023-2024学年七年级下学期6月期末道德与法治.历史试题-初中历史(原卷版)
展开1. “北通涿郡之渔商,南运江都之转输,其为利也博哉!”“天下转漕,仰此一渠。”材料评价的是( )
A. 钱塘江B. 灵渠C. 都江堰D. 大运河
2. 唐玄宗统治前期,唐朝进入全盛时期,史称“开元盛世”。下列选项中,能反映当时农业生产新技术的是( )
A. B. C. D.
3. 唐开成三年(838年),日本僧人圆仁来到今南通如东国清寺。此后他走遍半个中国,研学佛法,受到朝廷及地方州县的热情接待。这说明了唐朝
A. 重视中外文化交流
B. 中外贸易往来频繁
C. 实行开明民族政策
D. 社会生活丰富多彩
4. 唐朝诗坛气象万千,名家辈出。作品具有“飘逸洒脱” “浪漫情怀” “超凡脱俗”等特征的诗人是( )
A. 李白B. 杜甫C. 白居易D. 柳公权
5. 宰相文彦博说:“太祖岂非周世宗忠臣?但得军情,所以有陈桥之变。”“太祖”是指( )
A. 李世民B. 赵匡胤C. 忽必烈D. 朱元璋
6. 城市中店铺遍布大街小巷,早市和夜市昼夜相接,并有许多娱乐兼营商业的场所。这种现象最早出现于( )
A. 北魏洛阳B. 唐朝长安C. 北宋东京D. 元朝大都
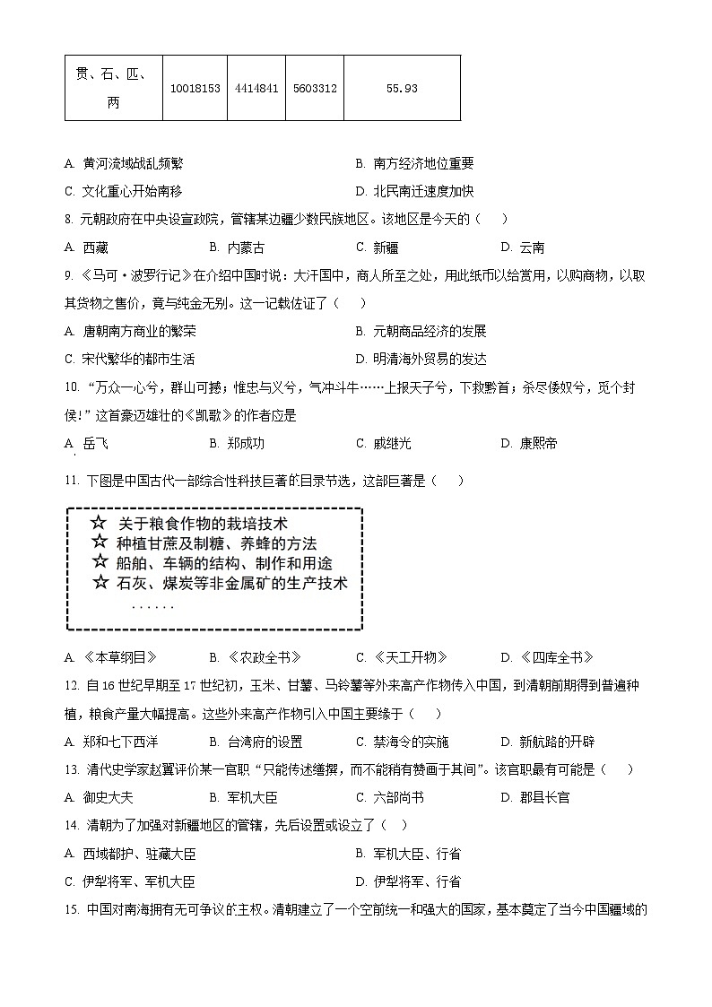
7 如表所示赋粮比例信息说明( )
北宋熙宁九年(1076年)赋粮南、北方所占比例
A. 黄河流域战乱频繁B. 南方经济地位重要
C. 文化重心开始南移D. 北民南迁速度加快
8. 元朝政府在中央设宣政院,管辖某边疆少数民族地区。该地区是今天的( )
A. 西藏B. 内蒙古C. 新疆D. 云南
9. 《马可·波罗行记》在介绍中国时说:大汗国中,商人所至之处,用此纸币以给赏用,以购商物,以取其货物之售价,竟与纯金无别。这一记载佐证了( )
A. 唐朝南方商业的繁荣B. 元朝商品经济的发展
C. 宋代繁华的都市生活D. 明清海外贸易的发达
10. “万众一心兮,群山可撼;惟忠与义兮,气冲斗牛……上报天子兮,下救黔首;杀尽倭奴兮,觅个封侯!”这首豪迈雄壮的《凯歌》的作者应是
A 岳飞B. 郑成功C. 戚继光D. 康熙帝
11. 下图是中国古代一部综合性科技巨著目录节选,这部巨著是( )
A. 《本草纲目》B. 《农政全书》C. 《天工开物》D. 《四库全书》
12. 自16世纪早期至17世纪初,玉米、甘薯、马铃薯等外来高产作物传入中国,到清朝前期得到普遍种植,粮食产量大幅提高。这些外来高产作物引入中国主要缘于( )
A. 郑和七下西洋B. 台湾府的设置C. 禁海令的实施D. 新航路的开辟
13. 清代史学家赵翼评价某一官职“只能传述缮撰,而不能稍有赞画于其间”。该官职最有可能是( )
A. 御史大夫B. 军机大臣C. 六部尚书D. 郡县长官
14. 清朝为了加强对新疆地区的管辖,先后设置或设立了( )
A. 西域都护、驻藏大臣B. 军机大臣、行省
C. 伊犁将军、军机大臣D. 伊犁将军、行省
15. 中国对南海拥有无可争议主权。清朝建立了一个空前统一和强大的国家,基本奠定了当今中国疆域的版图,其中清朝前期疆域南至( )
A. 台湾岛B. 海南岛C. 葱岭D. 南海诸岛
第Ⅱ卷(非选择题 共40分)
第Ⅱ卷共4小题,第31、32题为历史试题,第33、34题为道德与法治试题。答案请按要求写在答题卡上。
16. 唐朝前期呈现出繁荣、富强的盛唐气象。阅读下列材料,回答问题。
材料 唐朝前期,经济发展迅速,社会呈现繁荣景象。汉族和一些北方少数民族杂居、通婚,西北、西南等地区一些少数民族建立的政权,与唐王朝保持着友好而密切的联系,民族之间的交融进一步发展。当时的社会风气比较开放,一些妇女受过诗书、音乐等方面的教育,喜好骑马、打球、拔河等活动。唐朝是中国历史上诗歌创作的黄金时代,书法、绘画、音乐、歌舞、石窟和雕刻等方面的艺术创作成就斐然。唐朝对外交往比较活跃,与亚洲以至非洲、欧洲的一些国家都有往来,都城长安是一座国际性的大都市,是中外经济文化交流中心。唐朝在世界上享有很高声望,各国称中国人为“唐人”。
——摘编自《中国历史教师教学用书》
(1)根据材料,概括盛唐气象的主要表现。
(2)根据材料并结合所学知识,简析盛唐气象出现的原因。
17. 古代中国在政治制度创新方面多有建树。阅读下列材料,回答问题。
材料一 隋炀帝时增设进士科,经过唐代的发展,考试作为一项重要制度确立起来。这样,士人可以不经荐举,直接报名考试,由官府择优录取,从而纠正了魏晋以来世家大族垄断用人做官大权的状况。
——摘编自韦庆远《中国政治制度史》
(1)根据材料一,指出隋唐时期选官制度的名称,概括该选官制度的主要特点。
材料二
(2)根据材料二中的示意图,图1所示政治制度的名称是什么?图1、图2所示政治制度分别是我国历史上哪两个朝代开创的?
材料三 天子重英豪,文章教尔曹;万般皆下品,唯有读书高。
——宋《神童诗》
做人莫做军,做铁莫做针。
——宋初谚语
(3)材料三中,宋朝社会的价值取向与当时实施的哪一项政策密不可分?单位
总计
北方数
南方数
南方所占比例(%)
贯、石、匹、两
10018153
4414841
5603312
55.93
江苏省宿迁地区2023—2024学年七年级下学期期末考试道德与法治、历史试题-初中历史(原卷版): 这是一份江苏省宿迁地区2023—2024学年七年级下学期期末考试道德与法治、历史试题-初中历史(原卷版),共7页。
江苏省南通市海安市2023-2024学年八年级下学期期末历史试题(原卷版+解析版): 这是一份江苏省南通市海安市2023-2024学年八年级下学期期末历史试题(原卷版+解析版),文件包含江苏省南通市海安市2023-2024学年八年级下学期期末历史试题原卷版docx、江苏省南通市海安市2023-2024学年八年级下学期期末历史试题解析版docx等2份试卷配套教学资源,其中试卷共15页, 欢迎下载使用。
江苏省南通市海安市2023-2024学年七年级下学期6月期末道德与法治.历史试题: 这是一份江苏省南通市海安市2023-2024学年七年级下学期6月期末道德与法治.历史试题,共3页。