江苏省扬州市梅岭中学教育集团2023-2024学年八年级下学期期中生物试题(解析版)
展开
这是一份江苏省扬州市梅岭中学教育集团2023-2024学年八年级下学期期中生物试题(解析版),共32页。试卷主要包含了选择题,主观题部分等内容,欢迎下载使用。
(时间:60分钟)
第Ⅰ卷客观题(70分)
一、选择题:在下列各小题的四个选项中,只有一个选项最符合题目的要求。请在答题卡上将所选答案的字母代号涂黑。(本大题共36小题,每小题2分,共70分)
1. 下列关于显性性状和隐性性状的描述,正确的是( )
A. 生物体所表现出来的性状都是显性性状
B. 出现频率高的性状是显性性状,出现频率低的性状是隐性性状
C. 相对性状有显性和隐性之分
D. 隐性性状只有在子二代中才能表现出来
【答案】C
【解析】
【分析】生物体的某些性状是由一对基因控制的,而成对的基因往往有显性和隐性之分,当细胞内控制某种性状的一对基因,一个是显性、一个是隐性时,只有显性基因控制的性状才会表现出来;当控制某种性状的基因都是隐性性状时,才会表现出隐性性状。
【详解】A、同种生物同一性状的不同表现形式称为相对性状。相对性状分为显性性状和隐性性状,显性基因控制显性性状,隐性基因控制隐性性状,如人的单眼皮是隐性性状而双眼皮是显性性状,A错误;
B.性状的显隐表现取决于亲代传给子代的基因组合,而不一定是出现频率高的是显性性状,出现频率低的是隐性性状,B错误;
C.同种生物同一性状的不同表现形式称为相对性状。相对性状分为显性性状和隐性性状,显性基因控制显性性状,隐性基因控制隐性性状,如人的单眼皮是隐性性状和双眼皮是显性性状,C正确;
D.当控制性状的一对基因都是隐性时,隐性基因控制的性状就会表现出来,如父母都是双眼皮Aa,子女可能有单眼皮。因此隐性性状在子一代中也能表现出来,D错误。
故选C。
【点评】解析此类题目的关键是基因的显性与隐性以及它们与性状表现之间的关系。
【点睛】考查基因的显性与隐性以及它们与性状表现之间的关系。
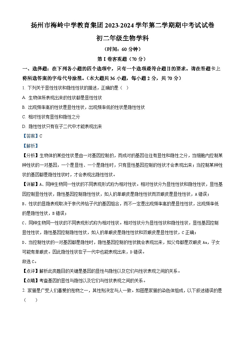
2. 家猫是广受人们喜爱的宠物之一,其性别决定与人一致。如图是家猫的染色体组成,以下叙述错误的是( )
A. 此猫的性别是雄性
B. 此猫体细胞中有19对染色体
C. 此猫精子的染色体组成是18对+XY
D. 此猫的Y染色体来自于它的父亲
【答案】C
【解析】
【分析】在形成生殖细胞的过程中,成对的染色体分开,每对染色体中的各一条进入精子或卵细胞中,因此猫的19对染色体中一半来自父亲,一半来自母亲。
【详解】A.猫的性别决定方式与人类相同,图中表示的一对性染色体大小不同,是XY染色体,因此是雄性猫,故A正确。
B.从图中可以看出雄猫体细胞内的染色体是19对,染色体组成为18对+XY,故B正确。
C.图中表示雄猫体细胞内的染色体组成18对+XY,该猫产生两种类型的精子,染色体组成为18条+X或18条+Y,故C错误。
D.在形成生殖细胞的过程中,成对的染色体分开,每对染色体中的各一条进入精子或卵细胞中,因此19对染色体中一半来自父亲,一半来自母亲。此图第19对性染色体为XY,是雄性,此猫的Y染色体来自它的父亲,故D正确。
故选C。
3. 绵羊皮毛的白色(A)对黑色(a)为显性性状。一对白羊,基因型均为Aa,交配后生下4只小羊,其中一只为黑色,则另外三只小羊的毛色为( )
A. 都是白羊
B. 一只黑羊和两只白羊
C. 一只白羊和两只黑羊
D. 以上都有可能
【答案】D
【解析】
【分析】
(1)生物体的性状是由基因控制的,当控制某种性状的一对基因都是显性或一个是显性、一个是隐性时,生物体表现出显性基因控制的性状;当控制某种性状的基因都是隐性时,隐性基因控制的性状才会表现出来。
(2)“羊的白色毛皮(A)对黑色毛皮(a)为显性”,则白羊的基因组成是AA或Aa,黑羊的基因组成是aa。
【详解】黑羊的基因组成是aa,因此亲代白羊遗传给子代黑羊的基因一定是a,所以亲代白羊的基因组成是Aa,遗传图解如图:
从遗传图解看出,另外三只小羊的基因型可能为AA、Aa和aa,毛色为黑色或白色,故ABC错误,D正确、
故选D。
4. 图为某生物体细胞中基因位于染色体上的示意图,对该图叙述正确的是( )
A. 如果A来自父方,则b来自母方
B. 该个体既可表现B的性状,也可表现b的性状
C. 基因a和b控制的性状能在后代中表现
D. B、b、A、a贮存着相同的遗传信息
【答案】C
【解析】
【分析】基因是控制生物性状基本单位。体细胞中染色体是成对存在,在形成精子和卵细胞的是体细胞染色体都要减少一半。每对染色体中各有一条进入精子和卵细胞。当精子和卵细胞结合形成受精卵时,染色体又恢复到原来的水平,每一对染色体,都是一条来自父亲,一条来自母亲。由于基因在染色体上,因此,后代就具有了父母双方的遗传物质。当成对的基因一个是显性,一个是隐性时,只有显性基因控制的性状才会表现出来。
【详解】A、图中的A、B分别位于两条染色体上,表示两个不同的显性基因,不是成对基因,故A错误。
B、染色体上的A、B分别表示两个显性基因。因此,该个体既可表现A的性状,也可表现出B的性状;但不能表现出a和b的性状,故B错误。
C、基因组成是Aa的,虽然a(隐性基因)控制的性状不表现,但a并没有受A(显性基因)的影响,还会遗传下去。因此,基因a和b控制的性状能在后代中表现,故C正确。
D、相对性状分为显性性状和隐性性状,控制显性性状的基因叫显性基因(B),控制隐性性状的基因叫隐性基因(b),BB或Bb控制的性状为显性性状,bb控制的性状为隐性性状.当成对的基因一个是显性B,一个是隐性b时,显性基因的性状表现出来,其基因组成为Bb.因此,该个体既可表现B的性状,也可表现b的性状。所以,B、b、A、a各自贮存着不同的遗传信息,故D错误。
选:C
【点睛】解此题的关键是理解基因是染色体上具有控制生物性状的DNA 片段。生殖过程染色体的变化。基因的显性和隐性。
5. 血友病一种因缺乏凝血因子导致血浆凝结时间延长的遗传病,遗传方式与色盲症相同。小晋是一位携带血友病致病基因但表现正常的女孩,其父母表现均正常,则小晋的血友病致病基因来自于( )
A. 父亲B. 母亲
C. 父亲和母亲都有可能D. 一半来自父亲、一半来自母亲
【答案】B
【解析】
【分析】生物体的性状是由基因控制的,当控制某种性状的一对基因都是显性或一个是显性、一个是隐性时,生物体表现出显性基因控制的性状;当控制某种性状的基因都是隐性时,隐性基因控制的性状才会表现出来。
【详解】血友病和色盲都是X染色体上隐性基因控制的遗传病。假设致病基因用h表示,正常基因用H表示,小晋父母表现均正常,父亲基因组成为XHY,母亲基因型为XHXH或XHXh,小晋却是一位携带血友病致病基因但表现正常的女孩,其基因组成为XHXh,这两条X染色体一条来自父方,一条来自母方,所以Xh一定来自母亲,故ACD错误,B正确。
故选B。
6. 下面甲、乙两碗中分别有10个白球、5个白球和5个黑球。在建模解题中,这些球不能代表的是( )
A. 甲——基因B和B、乙——基因b和b
B. 甲——染色体对XX、乙——染色体对XY
C. 甲——染色体X、乙——染色体X和Y
D. 甲——含X的卵细胞、乙——含X和含Y的两种精子
【答案】A
【解析】
【分析】人的性别遗传图解:
【详解】A.隐性基因习惯以小写英文字母表示,对应的显性基因则以相应的大写字母表示。结合题图可知,甲碗里都是白球,可表示基因B和B,而乙碗里有白球和黑球,应该表示基因B和b,A错误。
BC.在体细胞中,染色体通常是成对存在,染色体上的基因也是成对存在。在形成精子或卵细胞的细胞分裂过程中,染色体要减少一半,而且不是任意的一半,是每对染色体中的一条分别进入不同的精子或卵细胞中。结合分析可知,甲可代表染色体对XX,而乙可代表染色体对XY;甲可代表卵细胞中的染色体X,而乙可代表精子中的染色体X、Y,BC正确。
D.结合上述分析可知,甲可代表含X的卵细胞,而乙可代表含X和含Y的两种精子,D正确。
故选A。
7. 下图为染色体与DNA的关系示意图,下列有关叙述中,不正确的是( )
A. ①上具有遗传效应的片段叫基因,②上不含遗传信息
B. 正常情况下,每种生物细胞内③的形态与数目都是恒定的
C. 正常人体的所有细胞中,③的数量全部为23对
D. 细胞中DNA主要位于染色体上,说明染色体是遗传物质的主要载体
【答案】C
【解析】
【分析】染色体是细胞核内的容易被碱性颜料染成深色的物质,由DNA和蛋白质组成,DNA是遗传物质的载体,它的结构像一个螺旋形的梯子,即双螺旋结构;DNA分子上具有特定遗传信息、能够决定生物的某一性状的片段叫做基因。图中,③是染色体,②是蛋白质,①是DNA。
【详解】A.①DNA是主要的遗传物质,含有特定的遗传信息;②蛋白质上没有特定的遗传信息,A正确。
B,每种生物细胞内③染色体的形态与数目都是一定的,如正常人的体细胞中都有23对染色体,B正确。
C.正常人体细胞中,③染色体数量为23对,生殖细胞中是23条,C错误。
D.染色体由DNA和蛋白质组成,DNA是主要的遗传物质,因此,染色体是遗传物质的载体,D正确。
【点睛】解此题的关键是理解掌握染色体、DNA和基因的关系。
8. “世界上没有完全相同的两片树叶”,说明自然界中普遍存在变异现象。下列有关变异的说法正确的是( )
A. 玉米白化苗的变异是可遗传的有利变异
B. 变异对生物的生存都是有利的
C. 变异都是可以遗传的
D. 变异可能是由于遗传物质的改变引起的
【答案】D
【解析】
【分析】变异是指亲子间和子代个体间的差异。按照变异的原因可以分为可遗传的变异和不可遗传的变异。
【详解】A.玉米白化苗的变异是由于遗传物质发生改变(如基因突变)导致的,因此它是可遗传的。然而,白化苗由于无法合成叶绿素,无法进行光合作用,因此无法从环境中获取能量,这对玉米的生存是不利的,A错误。
B.变异对生物的生存并不都是有利的。实际上,大多数变异对生物体是无影响的,既不利也不利;而少数变异对生物体是有害的,如上述的白化苗变异;只有极少数变异对生物体是有利的,如能提高生物体的适应性和生存能力,B错误。
C.根据变异的原因,我们可以将变异分为可遗传的变异和不可遗传的变异。可遗传的变异是由遗传物质发生改变引起的,这种变异能够遗传给后代;而不可遗传的变异则是由环境因素引起的,这种变异不能遗传给后代,C错误。
D.变异可能是由于遗传物质的改变引起的,这是可遗传变异的基础。当遗传物质(如DNA)发生突变、重组等变化时,就会导致生物体出现新的性状或特征,这些新的性状或特征有可能被遗传给后代,D正确。
故选D。
9. 研究者从拟南芥的DNA分子上切取一段,导入棉花受精卵中,培育出具有抗旱耐盐性状的棉花植株(如图)。下列叙述不正确的是( )
A. 该技术可以定向改良动植物品种
B. 转基因棉花可通过组织培养进行无性繁殖
C. 该研究使用了转基因技术,体现了基因控制性状
D. 这段DNA,不能遗传给子代
【答案】D
【解析】
【分析】转基因技术就是把一个生物体的基因转移到另一种生物体内的生物技术。它是在分子水平上进行的遗传操作,按照预先设计的蓝图把一种生物的基因分离出来,在体外进行拼接组合,然后转入另一种生物的体内,从而改造某些遗传性状,最终获得人们所需要的新品种。
【详解】A.结合分析可知,转基因技术可以定向改造生物的某些遗传基因、性状,从而改良动植物品种,A正确。
B.植物的组织培养是利用无性生殖的原理快速繁殖植物的高新技术手段,其优点有繁殖速度快,受季节影响小,诱导变异比较容易,很少感染病毒等。可见,转基因棉花也可通过组织培养进行无性繁殖,B正确。
C.该研究是从拟南芥的DNA分子上切取一段,导入棉花受精卵中,因此使用了转基因技术。培育出具有抗旱耐盐性状的棉花植株,体现了基因控制性状,C正确。
D.含有拟南芥DNA分子片段的棉花受精卵,会经过细胞分裂、分化形成组织和器官,直到发育成性成熟个体。因此,这段DNA会存在于棉花的体细胞中,也能遗传给子代,D错误。
故选D。
10. 下列实例与运用的生物技术匹配错误的是( )
A. 桃树上结出来李子——嫁接技术
B. “多莉”羊的诞生——克隆技术
C. 杂交水稻——转基因技术
D. 无病毒植株培养——组织培养技术
【答案】C
【解析】
【分析】(1)转基因技术就是把一个生物体的基因转移到另一个生物体DNA中的生物技术。(2)嫁接是指把一个植物体的芽或枝,接在另一个植物体上,使结合在一起的两部分长成一个完整的植物体。(3)无土栽培是指根据植物生长所需要的无机盐的种类和数量,按照一定的比例配制成营养液来栽培植物的方法。(4)克隆指的是先将含有遗传物质的供体细胞的核移植到去除了细胞核的卵细胞中,然后促使这一新细胞分裂繁殖发育成胚胎。 当胚胎发育到一定程度后,再被植入动物子宫中使动物怀孕,便可产下与提供细胞核者基因相同的动物。它是一种无性繁殖技术。克隆“多莉”的过程中采用了细胞核移植、胚胎移植等现代生物技术。
【详解】A.桃树上结出来李子是用李子枝条或芽作接穗,桃树作砧木,属于嫁接技术,A正确。
B.“多莉”羊的诞生利用的是克隆技术,B正确。
C.杂交水稻,是利用了基因重组为原理的杂交育种,不是转基因技术,C错误。
D.培养无病毒植株是利用组织培养在无菌条件下培养获得的,采用组织培养技术,D正确。
故选C。
11. 细胞色素C测序结果可作为生物进化的分子生物学证据,用于判断生物之间的亲缘关系。下表为不同生物与人的细胞色素C的氨基酸差异比较。有关进化的叙述错误的是( )
A. 多种多样的生物是经过自然选择长期进化的结果
B. 人与黑猩猩的亲缘关系比人与果蝇的亲缘关系远
C. 人类和黑猩猩都是由森林古猿进化而来
D. 化石证据是研究生物进化的直接证据
【答案】B
【解析】
【分析】1.化石都是生物的遗体、遗物或生活痕迹,于某种原因被埋藏在地层中,经过若干万年的复杂变化而逐渐形成的。
2.生物通过遗传、变异、自然选择不断进化。
3.人类和类人猿共的祖先是森林古猿。
【详解】A.生物通过遗传、变异、自然选择不断进化。多种多样的生物是经过自然选择长期进化的结果,故A正确。
B.由题目表可知,人与黑猩猩的细胞色素c的氨基酸差异为0个,人与果蝇的细胞色素c的氨基酸差异为27个。因此,人与黑猩猩的亲缘关系比人与果蝇的亲缘关系近,故B错误。
C.人类和类人猿共的祖先是森林古猿,因此,人类和黑猩猩都是由古猿进化而来,故C正确。
D.化石都是生物的遗体、遗物或生活痕迹,于某种原因被埋藏在地层中,经过若干万年的复杂变化而逐渐形成的。因此,化石证据是研究生物进化的直接证据,故D正确。
故选B。
12. 如下图是从a点开始使用青霉素后细菌数量的变化曲线,下列说法错误的是( )
A. 曲线A-C的变化过程是青霉素对细菌选择的结果
B. 具有抵抗青霉素特性的细菌数量在C点远多于A点
C. 抵抗青霉素的特性对于细菌来说属于有利变异
D. 使用青霉素促使细菌产生了抵抗青霉素特性的变异
【答案】D
【解析】
【分析】自然选择:自然界中的生物,通过激烈的生存斗争,适应者生存下来,不适应者被淘汰,这就是自然选择。自然选择的主要内容是:过度繁殖、生存斗争、遗传和变异、适者生存。达尔文认为:因生存资源有限,生物的过度繁殖引起生存斗争(生存斗争包括生物与无机环境之间的斗争、生物种内的斗争、生物种间的斗争)。在生存斗争中,具有有利变异的个体,容易在生存斗争中获胜而生存下去并将这些变异遗传给下一代;反之,具有不利变异的个体,则容易在生存斗争中失败而死亡。自然界中的生物,通过激烈的生存斗争,适应者生存,不适应者被淘汰,这就是自然选择。生物通过遗传、变异和自然选择不断进化。
【详解】A.曲线A-C的变化过程是青霉素对各种类型细菌选择的结果,故A正确。
B.由图可知,具有抵抗青霉素特性的细菌数量在C点远多于A点,故B正确。
C.抵抗青霉素的特性有利于细菌的生存,因此属于有利变异,并且这种变异能够遗传给后代,故C正确。
D.细菌原来就有抵抗青霉素的特性变异,不是使用青霉素促使细菌产生了抵抗青霉素特性的变异,故D错误。
故选D。
13. 如图所示,对甲、乙、丙三个不同地层内(未发生地质运动)挖掘到生物化石的推测,下列说法正确的是( )
A. 化石是研究生物进化的唯一证据
B. 甲层生物是由乙层生物进化而来
C. 乙层中不可能出现水生生物
D. 三个地层中生物化石从简单到复杂的顺序是丙、甲、乙
【答案】D
【解析】
【分析】构成地球表层成层的岩石,叫做地层。地层本来是一层一层地沉积而成的,一般来说,先沉积的地层在下面,后沉积的地层在上面,所以下层地层的年代比上层的古老。但是由于地球表面不断地运动,地层也会随着上升、下降、扭曲等,使地层的顺序发生某些变化。图示中丙较古老的地层,乙是较晚近的地层,甲是位于丙、乙间的地层。
【详解】A.化石是研究生物进化最重要的、最直接的证据,因为化石是保存在岩层中的古生物遗物和生活遗迹,直接说明了古生物的结构或生活习性。但不是唯一的证据,还有解剖学证据等,A错误。
B.甲和乙相比较,甲地层较古老,乙地层较晚近。这只能说明甲比乙古老,不能说明它们的进化关系,B错误。
C.乙是较晚近的地层,成为化石的生物越复杂、越高等,陆生生物的化石也越多,但不能说明没有水生生物,C错误。
D.科学家比较各个地层中的化石后发现,在越古老的地层里,成为化石的生物越简单、越低等,水生生物的化石也越多;在越新的地层里,成为化石的生物越复杂、越高等,陆生生物的化石也越多。结合分析,三个地层依地质年代远近排列应是丙、甲、乙,所以,生物化石从简单到复杂的顺序也是丙、甲、乙,D正确。
故选D。
14. 水毛茛是一种水生植物,它的叶生长在水中呈丝状,长在水面上呈扁片状,水毛茛叶的这种性状变异说明( )
A. 环境因素引起基因发生改变
B. 水上部分和水下部分性状不同的原因是基因不同
C. 如果基因一样,性状就相同
D. 性状表现是基因和环境共同作用的结果
【答案】D
【解析】
【分析】生物的性状是由基因与环境因素共同作用的结果,水毛茛叶的遗传物质相同,而表达的性状不同,是由于外界环境的影响。
【详解】A.水毛茛的叶生长在水中呈丝状,长在水面上呈扁片状,只能说明生物的性状受环境影响,遗传物质没有发生改变,A错误。
B.同一株水毛茛生长在水中的叶和生长在水面的叶不同是受到环境的影响发生变化,B错误。
C.生物的性状是由基因控制的,但同时也受环境的影响。因此,在不同环境中,基因组成相同,性状不一定相同,C错误。
D.同一植株的不同体细胞含有相同的基因组成,即扁平状叶和丝状叶的基因型相同,但两者的表现型不同,说明表现型是基因型和外界环境共同作用的结果,D正确。
故选D。
15. 如图表示合胞病毒侵入人体的免疫过程,下列有关说法正确的是( )
A. 该免疫过程属于非特异性免疫
B. 发挥作用的细胞A是淋巴细胞
C. 细胞A产生的物质可以与任何病毒结合
D. 此时细胞B参与的是人体的第二道防线
【答案】B
【解析】
【分析】免疫防御是机体排除外来抗原性异物的一种免疫防护作用,机体清除合胞病毒的过程利用了免疫系统的免疫防御功能,属于免疫的第三道防线。
【详解】A.细胞A能产生抗体。合胞病毒是抗原。抗原能与相应的抗体特异性结合,抗体具有专一性,属于特异性免疫,故A错误。
B.合胞病毒是抗原,A淋巴细胞能产生抗体,对付抗原,故B正确。
C.抗原能与相应的抗体特异性结合,抗体具有专一性,细胞A产生的物质只能与合胞病毒结合,故C错误。
D.B吞噬细胞吞噬病菌是属于第二道防线,而此时吞噬细胞参与的第三道防线,故D错误。
故选B。
16. 下列关于生命起源和生物进化的叙述,正确的是( )
A. 米勒的模拟实验表明,原始地球上能形成构成生物体的蛋白质
B. 根据始祖鸟化石可以推测鸟类是由古代爬行类进化来的
C. 现在的环境条件下,地球上会形成原始生命
D. 原始大气中含有水蒸气、氢气、氨、氧气、甲烷等气体
【答案】B
【解析】
【分析】(1)生物化石是古代生物的遗体、遗物或生活痕迹(如动物的脚印、爬迹等),由于某种原因被埋藏在地层中,经过若干万年的复杂变化而逐渐形成的。
(2)随着认识的不断深入和各种不同的证据的发现,人们对生命起源的问题有了更深入的研究,其中化学起源说是被广大学者普遍接受的生命起源假说。
【详解】A.米勒的这个经典实验证明在生命起源中,从无机小分子物质合成有机小分子的化学过程是完全可能的,A错误。
B.始祖鸟保留了爬行类的许多特征,例如嘴里有牙齿,而不是形成现代鸟类那样的角质喙;指端有爪等;但是另一方面,始祖鸟又具有鸟类的一些特征,如已经具有羽毛,在一些骨骼形态上也表现出一些鸟类特征或过渡特征,如它的第三掌骨已经与腕骨愈合。因此可以证明古代鸟类与古代爬行类之间存在一定的亲缘关系,古代鸟类由古代爬行类进化而来,B正确。
C.生命起源于原始海洋,现在的地球已经不能再形成原始生命了,因为已经不具备当时的原始地球条件了,C错误。
D.原始大气含有水蒸气、氢气、氨、甲烷等气体,没有氧气,D错误。
故选B。
17. 新型冠状病毒感染人体7到10天后,人体会产生两种抗体:IgM抗体和IgG抗体,其产生时间和含量变化过程如下图所示。下列叙述正确的是( )
A. 抗体是在特定抗原的刺激下由吞噬细胞产生的B. 发病后7~30天,体内IgG抗体水平高于IgM抗体水平
C. IgM抗体产生晚,维持时间长,消失慢D. 接种疫苗可让人体在不发病的情况下获得抗体
【答案】D
【解析】
【分析】抗原能引起人体免疫器官和免疫细胞产生抗体的物质。抗原是外来的,而不是自身的;抗体指受到抗原刺激后产生的能与抗原特异性结合且具有特殊抗病能力的蛋白质(免疫球蛋白)。
【详解】A.抗体是在特定的抗原的刺激下由淋巴细胞产生的而不是由吞噬细胞产生的,A错误。
B.由图可知,发病后7~14天,体内IgM抗体水平高于IgG抗体水平,14~30天,体内IgG抗体水平高于IgM抗体水平,B错误。
C. 由图可知,IgM抗体产生早,C错误。
D.接种的疫苗属于抗原,可以刺激淋巴细胞让人体在不发病的情况下获得抗体,D正确。
故选D。
18. 为模拟观察香烟烟雾对气管的危害,某同学用图装置模拟吸烟动作进行如下实验:打开止水夹,用洗耳球抽取排水管中的空气使空气泵中的液面下降,烟雾就会持续进入烟雾收集器的培养液中。使用显微镜观察发现草履虫运动明显变慢,进一步观察发现其纤毛被香烟烟雾中的焦油黏结。关于该实验下列叙述错误的是( )
A. 该过程模拟了人的呼吸运动
B. 实验结果表明香烟烟雾影响草履虫纤毛摆动
C. 草履虫的纤毛模拟了气管中的纤毛
D. 根据实验结果可推测香烟烟雾对气管有危害
【答案】C
【解析】
【分析】烟草中含有尼古丁,咖啡因等成分,不同烟草的成分含量不同,对草履虫的心率的影响也不相同。
【详解】A.如图的装置,点燃烟雾收集玻璃瓶上的一支香烟,打开止水夹,用洗耳球将排水管内的空气吸出,塑料桶中的清水就会沿着排水管流出,塑料桶内产生吸力,使玻璃瓶内的气体沿抽气管抽出,这时可以看到玻璃瓶中的胶管内微气泡进入草履虫培养液内,当烟燃尽后,再用止水夹夹紧排水管,故上述实验装置所模拟的吸烟过程类似于人体呼吸运动的吸气过程,故A正确。
BD.可推测香烟烟雾对气管的危害,观察发现其纤毛被香烟烟雾中的焦油粘结,故实验结果表明香烟烟雾影响草履虫纤毛摆动,可推测香烟烟雾对气管有危害,故BD正确。
C.草履虫的纤毛协助草履虫的运动,不能对空气起清洁作用,不能模拟气管的纤毛,故C错误。
故选C。
19. 通过消杀蚊、蝇、鼠类可以预防相关传染病的发生和流行。每年春季的消杀活动属于预防传染病措施中的( )
A. 消灭病原体
B. 控制传染源
C. 切断传播途径
D. 保护易感人群
【答案】C
【解析】
【分析】病原体是引起传染病的细菌、病毒、寄生虫等生物。
传染病的预防措施:①控制传染源:如隔离患者、封锁疫区、给生病的人打针吃药、让生病的人在家休养、对携带病原体的动物进行焚毁、掩埋处理等;②切断传播途径:如喷洒消毒液、自来水消毒、杀灭蚊虫、搞好个人卫生、流感流行时戴口罩出门等;③保护易感人群:如注射疫苗、加强体育锻炼、远离疫区等。正确识记并理解传染病的流行环节和预防措施是解题的关键。
【详解】苍蝇、蚊子是传播病原体的生物媒介。因此消灭苍蝇、蚊子是属于预防传染病流行措施中的切断传播途径。因此,C符合题意,A、B、D不符合题意。
故选C。
20. 经历新冠病毒的影响后,人们变得谈“毒”色变,殊不知病毒在人类的生产生活中同样具有重要作用,比如( )
A. 疫苗是一种抵抗病毒的药物
B. 疫苗是人工处理的减毒的或无毒的病毒制成的
C. 核酸检测是在检测病毒的蛋白质外壳
D. 我们可以选用抗生素来治疗病毒引起的疾病
【答案】B
【解析】
【分析】(1)病毒没有细胞结构,主要由内部的核酸和外部的蛋白质外壳组成,不能独立生存,只有寄生在活细胞里才能进行生命活动,一旦离开就会变成结晶体。
(2)疫苗是将病原微生物及其代谢产物,经过人工减毒、灭活或利用基因工程等方法制成的用于预防传染病的制剂,疫苗失去了致病性,但保留了病原菌的抗原性,人体注射疫苗后,免疫系统便会产生相应的抗体,使人体获得相应的免疫力。
【详解】A.疫苗的本质是通过将修饰改造过的病毒类物质注入体内,在确保不致病的情况下,模拟病毒对我们人体的入侵,而诱发我们身体产生这种对抗病毒的有效武器——抗体,而不是说疫苗就是抵抗病毒的药物,A错误。
B.疫苗是将病原微生物(如细菌、立克次氏体、病毒等)及其代谢产物,经过人工减毒、灭活或利用基因工程等方法制成的用于传染病的自动免疫制剂,所以在谈关于病毒作用的此题中,疫苗是人工处理的减毒的或无毒的病毒制成的,B正确。
C.病毒由蛋白质外壳和内部的遗传物质组成,核酸检测是在检测病毒内部的遗传物质,C错误。
D.有的真菌能引起多种疾病,有的真菌却可以产生杀死某些致病细菌的物质,这些物质被称为抗生素,抗生素可以用来治疗相应的细菌性疾病。如青霉素是一种著名的抗生素,它是由真菌中的青霉菌产生的,可以治疗多种细菌性疾病。但对病毒引起的疾病,抗生素不起作用,D错误。
故选B。
21. 免疫是人体的一种生理功能,人体免疫的重要功能不包括( )
A. 产生过敏反应,使病原体失去致病性
B. 抵抗病原体的侵害,预防感染疾病
C. 发现并杀伤出现的异常细胞
D. 及时清除体内衰老或损伤的细胞
【答案】A
【解析】
【分析】免疫是指人体的一种生理功能,人体依靠这种功能识别“自己”和“非己”成分,从而破坏和排斥进入体内的抗原物质,或人体本身产生的损伤细胞和肿瘤细胞等,以维持人体内部环境的平衡和稳定。因此免疫的功能,主要是防御、自我稳定和免疫监视。
【详解】免疫具有以三个方面的重要功能:自身稳定(清除体内衰老的、死亡的或损伤的细胞)、防御感染(抵抗抗原的侵入、防止疾病发生、维护人体健康)、免疫监视(识别和清除体内产生的异常细胞,如肿瘤细胞),因此人体免疫的重要功能不包括产生过敏反应,使病原体失去致病性。
故选A。
22. 为推进农村生产生活向绿色低碳转型,泸州某地建立了一种桑基鱼塘的农业生产循环模式。该地通过陆基种桑、桑叶饲蚕、蚕粪喂鱼、塘泥培桑的形式,将陆地种植与鱼塘养殖有机结合,形成良好的生态循环。下列有关叙述错误的是( )
A. 桑树、蚕和鱼共同构成了该地完整的生态系统
B. 桑树能自己制造有机物是生态系统中的生产者
C. 该生态系统中,蚕生命活动所需能量最终来源于太阳能
D. 桑基鱼塘将蚕粪由废弃物变成鱼类饲料,实现变废为宝
【答案】A
【解析】
【分析】在一定的空间范围内,生物与环境所形成的统一的整体叫生态系统。生态系统包括生物成分和非生物成分,生物成分包括生产者(绿色植物)、消费者(动物)和分解者(细菌、真菌)。
【详解】A.生态系统包括非生物成分和生物成分,桑树、蚕和鱼不能构成完整的生态系统,A错误。
B.生产者主要是指绿色植物,它们能进行光合作用将太阳能转变为化学能,将无机物转化为有机物,并将太阳能储存在有机物中。这些有机物不仅供自身生长发育的需要,也是其他生物类群的食物和能源的提供者。故桑树是生态系统中的生产者,B正确。
C.生产者(植物)能够通过光合作用制造有机物,并将光能储存在有机物中,为自身和其他生物提供了食物和能量,因此,能量流动的起点是从植物固定太阳能开始的,所以该生态系统能量的最终来源是太阳光能,C正确。
D.桑基鱼塘将蚕粪由废弃物变成鱼类饲料,既能解决蚕粪排放问题,也解决了鱼饲料问题,实现了变废为宝,能量的多级利用,D正确。
故选A。
23. 自新冠疫情过后,甲型流感在部分地区开始流行,从传染病角度看流感、流感病人、流感病人的飞沫、流感病毒分别属于( )
①传染源 ②病原体 ③传播途径 ④传染病 ⑤易感人群
A. ②⑤①④B. ④①③②C. ④⑤③②D. ④③①②
【答案】B
【解析】
【分析】传染病是由病原体引起的,能在生物之间传播的疾病。传染病具有传染性和流行性,有的还具有季节性和地方性的特点。
【详解】传染病是指由病原体引起的,能在生物体之间传播的疾病。病原体包括:细菌、病毒、真菌、寄生虫等。传染病一般有传染源、传播途径和易感人群这三个基本环节,其中传染源是指能够散播病原体的人或动物,如流感患者等;传播途径是指病原体离开传播源到达健康人所经过的途径,如病人的排泄物,分泌物和传播疾病的生物或非生物媒介等;易感人群是指对某些传染病缺乏免疫力而容易感染该病的人群,如老人和小孩等。传染病缺少了任何一个环节,就流行不起来。所以,从传染病角度看流感是④传染病、流感病人是①传染源、流感病人的飞沫是③传播途径、流感病毒是②病原体。故B正确,ACD错误。
故选B
24. 世界卫生组织把每年12月1日定为“世界艾滋病日”,下列有关艾滋病的叙述错误的是( )
A. 艾滋病不仅会传染,还会遗传给下一代
B. 宣传预防艾滋病的知识,自尊自爱是预防艾滋病的重要措施之一
C. 艾滋病的传播途径包括性传播、血液传播,母婴传播
D. 艾滋病毒攻击和杀伤人体的免疫细胞,使人体免疫功能下降
【答案】A
【解析】
【分析】艾滋病是获得性免疫缺陷综合征的简称,按其英文字音(AIDS)译为“艾滋病”;艾滋病是一种病毒性疾病,它的致病因素是结构上很相近似的一组病毒,这组病毒被统称为“人类免疫缺陷病毒(HIV)”。艾滋病病毒主要存在于感染者和病人的血液、精液、阴道分泌物、乳汁中。
【详解】A.艾滋病不仅会传染,还会通过母婴传播遗传给下一代,但不会遗传,A错误。
B.宣传预防艾滋病的知识,自尊自爱是预防艾滋病的重要措施之一 ,B正确。
C.HIV主要存在于感染者和病人的血液、精液、阴道分泌物、乳汁中,因此艾滋病的传播途径包括三种,有性传播、血液传播,母婴传播,C正确。
D. 艾滋病毒主要侵犯并瓦解人体的免疫系统,使人体免疫功能下降,D正确。
故选A。
25. 病毒是一类不同于细菌的生物,它与细菌的区别是( )
①能引起人和其他生物患病
②没有细胞结构
③含有遗传物质
④必须生活在其他生物的活细胞中
A. ①②B. ①③C. ③④D. ②④
【答案】D
【解析】
【分析】此题考查的是病毒与细菌的主要区别,据此分析解答。
【详解】病毒同所有生物一样,具有遗传、变异、进化,是一种体积非常微小,只有在电子显微镜下才能看到;结构极其简单的生命形式。病毒没有细胞结构,主要由内部的遗传物质和外部的蛋白质外壳组成,不能独立生存,只有寄生在活细胞里才能进行生命活动。一旦离开就会变成结晶体。有的病毒对人有害如艾滋病毒,有的可以治疗疾病对人有益,如绿脓杆菌噬菌体(细菌病毒),可以治疗绿脓杆菌感染;利用动物病毒可以防治农业害虫,利用减毒或灭毒的病毒研制疫苗来防病。因此有的病毒是有害的,有的病毒是有益的。细菌有细胞结构,细菌的营养方式有寄生和腐生来2种,有些细菌如肺炎双球菌可以使人患肺炎。因此,病毒是一类不同于细菌的生物,它与细菌的区别是②没有细胞结构④必须生活在其他生物的活细胞中。
故选D
【点睛】解答此题的关键是知道病毒的形态结构及生命活动特点。
26. 下列关于免疫与健康生活的叙述,正确的是( )
A. 骨髓移植后的病人,需要长期用药,以增强免疫功能
B. 侵入的抗原被清除后,产生相应抗体的能力随之丧失
C. 有网瘾的人无节制地上网,会异致机体免疫力低下
D. 经常参加体育锻炼的人,不容易对药物发生不良反应
【答案】C
【解析】
【分析】人体免疫分为两种类型,非特异性免疫和特异性免疫。非特异性免疫,是人生来就有的,对多种病原体都有防御功能。如:人体的第一、二道防线;特异性免疫是后天获得的,只针对某一特定的病原体起作用。如人体的第三道防线。病原体进入人体后,会刺激淋巴细胞产生一种抵抗该病原体的特殊蛋白质,叫做抗体,抗体能够帮助人体清除或灭杀进入人体的病原体;当疾病痊愈后,抗体仍存留在人体内。
【详解】A、骨髓移植后因抑制病人的免疫排斥反应,应设法降低其免疫系统的功能,A错误。
B、抗体能够帮助人体清除或灭杀进入人体的病原体;当抗原清除后,抗体仍存留在人体内,还将保持产生抗体的能力,B错误。
C、青少年处于生长发育的关键阶段,上网成瘾最直接的危害就是对青少年视力的损害。另有最新科学研究发现,长期沉迷于网络游戏,不仅会遏制儿童左前脑的正常发育,而且特别影响儿童的早中期智力开发。目前大部分青少年是在网吧上网,里面烟雾缭绕,通风设施不是很完善,待的时间长了,会导致免疫力下降,容易引发各种疾患,长时间坐在电脑前还会引发一些关节疾病。许多学生玩家常常情绪不稳定、失眠,有时会发生知觉错乱现象,对极其重要的事物茫然无知觉,长期如此,还有可能导致神经衰弱症。因此染上网瘾的人会导致身体免疫力低下,还会出现心理疾病,C正确。
D、药物的不良反应是人体的免疫力对外来的药物的一种排斥,经常参加体育锻炼的人,不一定不容易发生药物不良反应,D错误。
【点睛】回答此题的关键是掌握免疫的分类、免疫的功能等有关知识点。
27. 下列保护环境的措施中,有利于防止水污染的是( )
A. 尽可能步行、骑自行车或乘公共交通工具
B. 对工业废水和生活废水进行无害化处理
C. 固体废弃物等城市垃圾集中掩埋
D. 市区禁止车辆鸣笛和禁止驴、马、牛等牲畜进入
【答案】B
【解析】
【分析】全球环境问题,也称国际环境问题或者地球环境问题,指超越主权国国界和管辖范围的全球性的环境污染和生态平衡破坏问题。主要包括全球气候变化、水资源短缺、臭氧层破坏、酸雨、土地荒漠化、海洋污染和生物多样性锐减等。
【详解】A.尽可能步行、骑自行车或乘公共交通工具,这一措施主要是为了减少汽车尾气的排放,从而减轻空气污染,与防止水污染无直接关系,A不符合题意。
B.对工业废水和生活废水进行无害化处理,这是防止水体污染的关键措施。工业废水中常含有重金属离子、有毒物质等,生活废水中则含有洗涤剂、细菌等,这些物质如果直接排放到水体中,会造成严重的水污染。通过无害化处理,可以有效去除这些有害物质,保护水体环境,B符合题意。
C.固体废弃物等城市垃圾集中掩埋,这一措施虽然可以减少垃圾对地面的污染,但如果不进行防渗处理,垃圾中的有害物质可能会渗入地下,污染地下水体,因此并不是防止水污染的有效措施,C不符合题意。
D.市区禁止车辆鸣笛和禁止驴、马、牛等牲畜进入,这一措施主要是为了减少噪声污染,与防止水污染无关,D不符合题意。
故选B。
28. 2020年5月22日,九江市“国际生物多样性日”主题宣传活动在烟水亭广场正式拉开帷幕,此次活动旨在通过线上科普,线下参与的方式,向市民普及生物多样性相关知识,鼓励市民在大自然中发现身边多样的动植物,主动了解家乡的生物多样性,从而唤醒群众对生物多样性的保护意识,共建文明美丽九江。生物多样性的内涵不包括( )
A. 生物种类的多样性B. 基因的多样性C. 生态系统的多样性D. 生物个体数量的多样性
【答案】D
【解析】
【分析】生物多样性包括;物种多样性、生态系统多样性、基因多样性。
【详解】A.物种多样性是是指一定区域内生物种类的多样性,A不符合题意。
B.基因的多样性是指物种的种内个体或种群间的基因变化,不同物种(水稻和小麦)之间基因组成差别很大,同种生物如野生水稻和普通水稻之间基因也有差别,每个物种都是一个独特的基因库,B不符合题意。
C.生物种类的多样性组成了不同的生态系统;生态系统的多样性是指生物群落及其生态过程的多样性,以及生态系统的环境差异、生态过程变化的多样性等,C不符合题意。
D.生物多样性包括;物种多样性、生态系统多样性、基因多样性,不包括生物个体数量的多样性,D符合题意。
故选D。
【点睛】解答此题的关键是掌握生物多样性的内容。
29. 吸食、注射毒品的危害有( )
A. 严重危害身体和精神健康,给人带来极大痛苦
B. 破坏家庭幸福,甚至导致妻离子散,家破人亡
C. 诱发其他刑事犯罪,害己害人,危害社会治安
D. 以上都对
【答案】D
【解析】
【分析】本题考查的是不良诱惑的危害,不良诱惑伤害我们的身体,损坏我们的心灵,败坏社会风气。
【详解】吸食毒品有损我们的身心健康;消磨人的意志,使人不思进取;使人无视法律的尊严,损害他人和社会,使人走上违法犯罪的道路,D符合题意。
故选D。
30. 下列关于人工胸外心脏按压的操作要领,错误的是( )
A. 按压时,救护者要站在病人的左侧
B. 每做一次人工呼吸,就做一次心脏按压,反复地进行
C. 应按压病人胸骨下端,使其下陷5~6厘米,然后放松
D. 救护者双手叠放在一起,有节奏地、带有冲击力地用力向下按
【答案】B
【解析】
【分析】当人出现意外事故时,我们首先应拨打“120”急救电话,同时正确的实施一定的急救措施.如果人突然停止呼吸,但心跳存在时,我们一般应对其进行人工呼吸进行施救;当人体能自主呼吸,但心跳停止时,我们应该对其进行胸外心脏挤压来帮助其恢复心跳;当人即停止呼吸,同时心跳也停止时,我们应该紧急实施人工呼吸的同时实施胸外心脏挤压。
【详解】A.救护者站在患者的左侧,正常人的心脏在胸部中央稍偏左,有利于用右手做胸外心脏挤压,故A正确。
B.人工呼吸时吹气的次数为每分钟15~20次,而正常人的心率是每分钟75次,因此胸外心脏挤压的次数是每分钟75次左右。所以每做1次人工呼吸,应做4~5次胸外心脏挤压,反复进行,故B错误。
C.急救者手臂与患者胸骨保持垂直,肘关节伸直,借助身体体重的力量按压病人的胸骨下端,对中等体重的成人下压深度为5~6厘米,而后迅速放松,解除压力,让胸廓自行复位,故C正确。
D.救护者双手叠放在一起,有节奏、带有冲击力地用力向下按,符合“人工胸外心脏挤压”的方法,有利于引起患者的心脏跳动,故D正确。
故选B。
31. 我国研发的金花清感颗粒其说明书如图所示,下列叙述错误的是( )
A. 服药之前应仔细阅读说明书
B. 该药可用于治疗流行性感冒
C. 该药属于中药,经常服用对人体无副作用
D. 该药属于非处方药,购买时不需要医生处方
【答案】C
【解析】
【分析】(1)安全用药是指根据病情需要,正确选择药物的品种、剂量和服用时间等,以充分发挥最佳效果,尽量避免药物对人体产生的不良作用或危害。
(2)处方药是必须凭执业医师或执业助理医师的处方才可以购买,并按医嘱服用的药物;非处方药是不需要医师处方、即可自行判断、购买和使用的药品,简称OTC,这些药物大都用于多发病常见病的自行诊治,如感冒、咳嗽、消化不良、头痛、发热等。
【详解】A.无论是处方药还是非处方药,使用之前都应仔细阅读使用说明书,A正确。
B.根据说明书“功能主治”可知,该药可用于治疗流行性感冒,B正确。
C.是药三分毒,中药也不可以经常服用,C错误。
D.图示中该药标注了OTC,属于非处方药,购买时不需要医生处方,D正确。
故选C。
32. 某实验小组分别探究了不同浓度的烟草浸出液和酒精对水蚤心率的影响,结果如下图,下列分析正确的是( )
A. 水蚤心率随烟草浸出液浓度升高而降低
B. 高浓度酒精会导致水蚤心跳停止甚至死亡
C. 酒精浓度较高时,对水蚤心率有促进作用
D. 只要酒精浓度不高,对水蚤心率就没有影响
【答案】B
【解析】
【分析】对照实验是指在研究一种条件对研究对象的影响时,所进行的除了这种条件不同之外,其他条件都相同的实验。题图:横坐标是浓度,纵坐标是水蚤心率。
【详解】A.根据题图可知,随酒精浓度升高,水蚤心率先升高后降低,A错误。
B.根据题图可知,酒精浓度较低时,对水蚤心率有促进作用,呈现升高趋势;酒精浓度稍高时,对水蚤心率有抑制作用,呈现下降趋势;酒精浓度过高时,水蚤心率为0,表明水蚤死亡,B正确。
C.根据题图可知,酒精浓度较高时,水蚤心率有抑制作用,呈现下降趋势,C错误。
D.由B选项详解可知,酒精浓度不高时,对水蚤的心率有影响,D错误。
故选B。
33. 据图分析,哺乳类和鸟类生存受到威胁的最主要原因是( )
A. 偷猎B. 栖息地丧失C. 外来物种影响D. 其他原因
【答案】B
【解析】
【分析】威胁生物多样性的原因有:栖息地被破坏、偷猎、外来物种入侵、环境污染、其他原因等。
【详解】从图中数据可以看出:哺乳动物受威胁的原因有:栖息地的丧失约占32%、偷猎约占31%、外来物种影响约占17%、其他原因约占20%,表明哺乳动物受威胁的主要原因是栖息地的丧失和偷猎;鸟类生存受到威胁的原因:偷猎约占20%,栖息地的丧失约占60%,外来物种影响约占12%,其他原因约占8%,表明威胁鸟类生存的主要原因是栖息地的丧失。因此哺乳类和鸟类生存受到威胁的最主要原因是栖息地丧失,故B符合题意,ACD都不符合题意。
故选B。
34. 建立东北虎繁育中心保护东北虎,建立青海鸟岛自然保护区保护斑头雁等鸟类,对私自饲养猕猴的人绳之以法。以上保护生物多样性的措施分别属于
A. 就地保护、迁地保护、法制管理B. 就地保护、就地保护、法制管理
C. 就地保护、自然保护、法制管理D. 迁地保护、就地保护、法制管理
【答案】D
【解析】
【分析】保护生物多样性最为有效的措施是建立自然保护区,建立自然保护区是指把包含保护对象在内的一定面积的陆地或水体划分出来,进行保护和管理,又叫就地保护,如建立青海湖鸟岛自然保护区保护斑头雁等鸟类;除了建立自然保护区之外,人们还把把濒危物种迁出原地,移入动物园、水族馆和濒危动物繁育中心,进行特殊的保护和管理,又叫迁地保护,如建立东北虎繁育中心保护东北虎;此外还建立了种质库,以保护珍贵的遗传资源;另外为保护生物的多样性,我国相继颁布了《中华人民共和国环境保护法》《中华人民共和国森林法》《中华人民共和国野生动物保护法》《中国自然保护纲要》等法律,此外对破坏者还采取法制教育和处罚等,如对私自饲养猕猴的人绳之以法。等等措施对于我国生物多样性的保护起到了重要的作用。
【详解】建立的东北虎繁育中心以保护东北虎,属于迁地保护;建立青海湖鸟岛自然保护区为了保护斑头雁等鸟类,属于就地保护;对私自饲养猕猴的人绳之以法,属于法制管理。
【点睛】掌握为保护生物的多样性而采取的一定的措施,结合题意,仔细分析,即可正确解答本题。
35. 下列关于生态农业的叙述,不正确的是 ( )
A. 生态农业系统是一种典型的人工生态系统
B. 生态农业是建立在传统农业生产经验的基础上的
C. 生态农业建立的依据是生态学原理
D. 生态农业属于过度开采、消耗自然资源多的农业
【答案】D
【解析】
【分析】生态农业:以生态学理论为指导,运用系统工程的方法,以合理利用自然资源与保护良好的生态环境为前提,组织建立的新型人工生态系统,因此生态农业生态系统中结构协调、合理种养,具有良好的食物链和食物网,内部良性循环,使能量持续高效地流向对人类最有益的部分,是实现农业可持续发展的新模式。
【详解】生态农业是建立在传统农业生产经验的基础上的一种典型的人工生态系统,AB正确;生态农业建立的依据是生态学原理,内部良性循环,使能量持续高效地流向对人类最有益的部分,C正确;生态农业是指以生态学理论为指导,运用系统工程的方法,以合理利用自然资源与保护良好的生态环境为前提,组织建立的新型人工生态系统,可提高废弃物的再循环率。在生态农业模式中,利用沼气池产生沼气可以提高能量的利用效率,D错误。
【点睛】解题的关键是知道什么是生态农业,熟知生态农业的原理。
第II卷主观题30分
二、主观题部分(每空1分,共30分。答案填在答题纸上)
36. 随着健康意识提高,越来越多的人参与“健康乐跑”,从中体验了快乐,收获了健康。2023年4月16日,扬州鉴真半程马拉松赛鸣枪开跑。运动时,有时会出现一些突如其来的意外,我们要冷静对待,掌握一些科学的急救方法非常重要。
(1)在日常生活中如果遇到心跳、呼吸骤停的患者,立即拨打急救电话________,告知地址和病情,同时需对患者实施心肺复苏。非处方药可以自行购买,按说明书服用。非处方药简称________;
(2)遇到外伤出血患者需及时止血,若受伤部位B处有暗红色的血液缓缓流出(如图所示),则急救时加压或包扎的位点应在图中________处(填字母)。
(3)要想拥有健康,必须要有健康的生活方式,保持身体上、________上和社会适应方面的良好状态。
(4)下列关于健康生活方式的叙述,正确的有_____________(填序号,多选)。
①坚持锻炼身体②为了身材苗条不吃主食③学业有困难时向老师寻求帮助④感冒发烧自行购买处方药⑤积极参加集体活动⑥长时间玩电脑、手机
【答案】(1) ①. 120 ②. OTC
(2)C (3)心理
(4)①③⑤
【解析】
【分析】(1)安全用药是指根据病情需要,正确选择药物品种、剂量和服用时间等,以充分发挥最佳效果,尽量避免药物对人体产生的不良作用或危害。
(2)健康的生活方式。吃营养配餐;坚持体育锻炼;按时作息;不吸烟、不喝酒;拒绝毒品;积极参加集体活动。
(3)不同类型的血管出血特点和止血方法①毛细血管出血:血液红色,从伤口渗出,一般能自行凝固止血或在伤口处加压止血。②静脉出血:液暗红色,缓慢而连续不断地从伤口流出,应在远心端处压迫止血。③动脉出血:血液鲜红色,从伤口喷出或随心跳一股一股地涌出,应在近心端处压迫止血。
【小问1详解】
常用电话:110:匪警,119:火警,120:急救中心,121:天气预报,122:道路交通事故报警。所以,在日常生活中如果遇到心跳、呼吸骤停的患者,立即拨打急救电话120,告知地址和病情,同时需对患者实施心肺复苏。非处方药简称为OTC,处方药简称Rx,处方药的使用要遵医嘱,非处方药的使用要认真阅读说明书,按说明书服用。
【小问2详解】
遇到外伤出血患者需及时止血,若受伤部位B处有暗红色的血液缓缓流出,说明是静脉血管出血。静脉是把全身各处的血液送回心脏的血管,静脉的血液流动的方向是心脏→静脉。因此大静脉受伤出血时,正确的急救方法是手指压迫点应位于远心端,即图中的C处。
【小问3详解】
健康不仅仅是没有疾病,是指一种身体上、心理上和社会适应方面的良好状态。所以,要想拥有健康,必须要有健康的生活方式,保持身体上、心理上和社会适应方面的良好状态。
【小问4详解】
①坚持锻炼身体,能够促进心肺功能,有利健康,正确;②合理营养是指全面而平衡的营养。“全面”是指摄取的营养素(六类营养物质和膳食纤维)种类要齐全;“平衡”是指摄取各种营养素的量要合适(不少也不多,比例适当),与身体的需要要保持平衡。故为了身材苗条不吃主食的做法是错误的,错误;③学业有困难时向老师寻求帮助,是正确的做法,正确;④处方药需要凭医师的处方购买,按医嘱服用,适用于不易自我诊断、自我治疗的大病、危重病,错误;⑤积极参加集体活动,有利于青少年健康成长,正确。⑥长时间玩电脑、手机,对眼睛又损伤,错误。所以,①③⑤正确,属于健康生活方式。
37. 阅读下列资料,回答问题。
资料一:新冠肺炎是由新型冠状病毒引起的,其主要传播途径是经呼吸道飞沫和密切接触传播。新冠病毒怎样侵入人体细胞呢?新冠病毒表面的S蛋白可以和细胞膜表面一种叫ACE-2的物质相结合,然后促使病毒的遗传物质进入细胞。与其他生物一样,新冠病毒的遗传物质也会发生变异、某些变异会影响病毒的生物学特性,如S蛋白与ACB-2的结合能力。
资料二:新冠病毒核酸检测阳性是新冠肺炎确诊的首要标准。而抗原检测简便、快捷,可以作为核酸检测的补充。抗原检测卡如图1所示。在检测卡特定的位置上,附着有针对新冠病毒的抗体。将样本液滴入样本孔内样本液会从样本孔流向检测线(T)和质控线(C),如果样本液中含有与抗体相对应的抗原,就可以观察到T线和C线均显示出红色。
(1)根据资料一,戴口罩、勤洗手能够有效阻止新冠肺炎的传播,这是因为经呼吸道飞沫和____传播是新冠肺炎的主要传播途径:如果新冠病毒遗传物质的变异影响到____与ACE-2的结合能力,病毒侵入人体细胞的能力会发生变化。
(2)甲、乙两份样本的检测结果如图2所示(图中条带颜色实际为红色)。根据资料二,可以判断出样本____为阳性。这是因为____和____的结合是特异性的,二者的结合引起检测卡出现特定的颜色变化。
(3)从预防传染病的措施来看,接种新冠疫苗目的是____,是防控新冠肺炎的有效方法。接种的新冠疫苗可刺激人体内的____细胞产生抗体,从而获得对新冠病毒的免疫力,这种免疫属于____免疫。
(4)是否需要接种疫苗加强针?研究者统计某地区感染者接种新冠疫苗致死率情况,依据下表中数据可以得出的结论与理由是____。
【答案】(1) ①. 密切接触 ②. S蛋白
(2) ①. 甲 ②. 抗体 ③. 抗原
(3) ①. 保护易感人群 ②. 淋巴 ③. 特异性
(4)需要;结论:接种加强针能有效降低死亡率;理由:随着接种第二针时间越来越久,体内中和抗体水平逐渐下降,需要接种第三针以提高体内中和抗体的水平,进而提升对新冠病毒的预防能力。
【解析】
【分析】1、传染病是由细菌、病毒或寄生虫等病原体引起的,能在人与人之间或人与动物之间传播的疾病。传染病具有传染性和流行性,有的还具有季节性和地方性的特点。2、传染病若能流行起来必须具备传染源、传播途径、易感人群三个环节。3、控制传染病的措施有三个:控制传染源、切断传播途径、保护易感人群。
【小问1详解】
目前可以确定的新冠肺炎传播途径主要是呼吸道飞沫和密切接触传播。呼吸道飞沫是指患者喷嚏、咳嗽、说话的飞沫,呼出的气体近距离直接吸入导致的感染;密切接触传播是指飞沫沉积在物品表面,接触污染手后,再接触口腔、鼻腔、眼睛等黏膜,导致感染。根据资料一可知,戴口罩、勤洗手能够有效阻止新冠肺炎的传播,这是因为经呼吸道飞沫和接触(或密切接触)传播是新冠肺炎的主要传播途径。根据资料信息“新冠病毒表面的S蛋白可以和细胞膜表面一种叫ACE-2的物质相结合,然后促使病毒的遗传物质进入细胞”可知:如果新冠病毒遗传物质的变异影响到S蛋白与ACE-2的结合能力,病毒侵入人体细胞的能力会发生变化。
【小问2详解】
根据资料二中的信息“如采集的样本液中含有与抗体相对应的抗原,就可以观察到T线和C线均显示出红色条带”,可以判断出样本甲为阳性。抗体与抗原结合具有特异性,即一种抗体只能与一定的抗原结合,而不能与其它种类的抗原结合。二者的结合引起检测卡出现特定的颜色变化。
【小问3详解】
从预防传染病的措施来看,接种新冠疫苗目的是保护易感人群。接种的新冠疫苗可刺激人体内的淋巴细胞产生抗体,从而获得对新冠病毒的免疫力,这种免疫属于特异性免疫。
【小问4详解】
疫苗接种后,免疫保护会随时间逐渐减弱。为使机体维持牢固的免疫力,需要根据不同的免疫特性适时进行再次接种,称为加强免疫。接种新冠疫苗第二针后,人体产生的抗体浓度远比第一次接种产生的高,更有利于抵抗病毒入侵。但是,随着病毒的突变,疫苗的有效率会下降;同时随着第二针接种时间越来越久,体内中和抗体水平逐渐下降,需要接种第三针以提高体内中和抗体的水平,进而提升对新冠病毒的预防能力。根据表格中的数据可知,接种加强针能有效降低死亡率。因此,需要接种疫苗加强针。
38. 男孩小强学习了生物遗传和变异的知识后,对性状的遗传现象很感兴趣。下图是小强对家族内有无耳垂性状的调查示意图。请你根据图中提供的信息,回答问题。
(1)爷爷有耳垂,爸爸有耳垂,在遗传学上,这是____现象。基因控制性状的表达,基因是具有遗传效应的____片段。
(2)人的有耳垂与无耳垂是一对相对性状,据图可以判断____为显性性状。
(3)若用A、a表示控制这对性状(耳垂的有无)的显、隐性基因,则小强控制该性状的基因组成是____,爸爸的基因组成是____,外公的基因组成是____,爷爷的基因组成是____。
(4)小强的爸爸有耳垂,如果再生一胎,其产生的精子类型是下图中的____。(填写序号)再生一个孩子,预计这个孩子有耳垂的概率是____。
【答案】(1) ①. 遗传 ②. DNA
(2)有耳垂 (3) ①. aa ②. Aa ③. Aa ④. AA或Aa
(4) ①. ④⑤ ②. 50%##12
【解析】
【分析】物的性状由基因控制,基因有显性和隐性之分;显性基因是控制显性性状发育的基因,隐性基因,是控制隐性性状的基因;当细胞内控制某种性状的一对基因都是显性或一个是显性、一个是隐性时,生物体表现出显性基因控制的性状;当控制某种性状的基因都是隐性时,隐性基因控制的性状才会表现出来。
【小问1详解】
生物体的形态特征、生理特征和行为方式叫做性状,生物的性状传给后代的现象叫遗传。基因是遗传的基本单位,它是有遗传效应的DNA片段,能够控制生物体的性状。
【小问2详解】
同种生物同一性状的不同表现形式叫做相对性状。人的有耳垂和无耳垂是一对相对性状。由“外公、外婆有耳垂,妈妈无耳垂”可知:有耳垂是显性性状。
【小问3详解】
由(2)小题分析可知,无耳垂为隐性性状,因此,小强控制该性状的基因组成为aa;小强的a基因一个来自父方、一个来自母方,因此,小强的父亲基因组成为Aa;小强妈妈的基因型为aa,同理,一个来自父方、一个来自母方,因此,小强的外公和外婆均为杂合子,基因组成为Aa;小强爸爸的基因型为Aa,a基因来自奶奶,A基因来自其爷爷,因此,爷爷的基因型可能是AA或Aa,遗传图谱如下:
【小问4详解】
在生物的体细胞中,染色体是成对存在的,基因也是成对存在的,分别位于成对的染色体上;在形成生殖细胞的过程中,成对的染色体分开,每对染色体中的一条进入精子或卵细胞中,基因也随着染色体的分离而进入不同的生殖细胞中。小强爸爸的基因组成为Aa,因此图示中④⑤能够表示小强的爸爸产生的精子类型,即A和a。小强爸爸和妈妈再生一个孩子遗传图谱如下:
这个孩子有耳垂的概率为50%。
39. 根据下列资料回答问题。
资料一:某市工业迅速发展,给人们带来了巨大的经济利益,但随之所带来的环境问题也相当严重:工厂排放大量的尘埃,使城市难见如洗晴空:各冶炼厂燃烧含硫量高的燃料,排放大量废气,使该地产生酸雨。
资料二:2020年9月,习主席提出我国要努力争取2060年前实现碳中和。碳中和是指人们(包括单位、企业、个人等)计算自己日常(生产)活动直接或间接制造的二氧化碳排放量,然后通过各种方式抵消这些相应的二氧化碳排放量,实现二氧化碳“零排放”,以达到环保的目的。
资料三:2020年6月1日,《山西省城市生活垃圾分类管理规定》开始实施,生活垃圾按照可回收物、有害垃圾、厨余垃圾、其他垃圾进行分类。垃圾分类是非常有必要的:废弃的电池含有金属汞、镉等有毒的物质,会对人类产生严重的危害;土壤中的废塑料会导致农作物减产;抛弃的废塑料被动物误食,导致动物死亡的事故时有发生。因此,回收利用可以减少危害。垃圾分类收集处理能提高资源化利用水平。如1吨废塑料可回炼600公斤的柴油。回收1500吨废纸,可免于砍伐用于生产1200吨纸的林木。
(1)资料一中的酸雨主要是由于化石燃料的燃烧向大气中释放____(气体)和氮氧化物造成的。酸雨的危害有____(答出两点即可)。
(2)二氧化碳等气体增多能阻挡从地球表面辐射到宇宙空间的热量,从而导致全球气候变化,温度升高,此全球性环境问题称为____。资料二中提到的“实现二氧化碳‘零排放’”你认为可以采取哪些措施达到这个目标?____(答出两点即可)。
(3)资料三中,实施生活垃圾分类回收,既能减少污染又能实现资源的重复利用,也能充分践行绿色环保的理念。垃圾可以分为厨余垃圾、可回收物、有害垃圾和其它垃圾(垃圾桶标志如下),请对以下垃圾进行分类。
旧书籍和报纸属于____;受污染的纸巾和食品袋属于____;废旧电池和过期药品属于____(填序号)。
【答案】(1) ①. 二氧化硫 ②. 酸雨会对人的眼和呼吸道产生刺激作用;酸雨会影响农作物的生长,导致减产;酸雨会使水呈酸性,影响鱼类和水生植物的正常生长,酸雨会腐蚀建筑物等(言之有理、答出两点即可)
(2) ①. 温室效应 ②. 骑自行车出行;随手关灯,少用一次性物品,从节电、节能和回收等改变生活细节;多植树造林;搭载公共交通工具(言之有理、答出两点即可)
(3) ①. ① ②. ④ ③. ②
【解析】
【分析】(1)酸雨是指pH小于5.6的雨雪或其它形式的大气降水,是大气受污染的一种表现,当大气受到污染时,大气中的酸性气体如二氧化硫、氮氧化物浓度增高,溶于雨雪中生成亚硫酸、硝酸使降水的pH降 低谓之酸雨。
(2)温室效应主要是由于现代化工业社会过多燃烧煤炭、石油和天然气,大量排放尾气,这些燃料燃烧后放出大量的二氧化碳气体进入大气造成的。
(3)我国将垃圾分为四大类:可回收垃圾、厨余垃圾、有害垃圾及其他垃圾。
【小问1详解】
资料一中的酸雨主要是由于化石燃料的燃烧向大气中释放二氧化硫和氮氧化物造成的。酸雨的危害有:①酸雨会对人的眼和呼吸道产生刺激作用;②酸雨会影响农作物的生长,导致减产;③酸雨会使水呈酸性,影响鱼类和水生植物的正常生长;④酸雨会腐蚀建筑物等。
【小问2详解】
二氧化碳等气体增多能阻挡从地球表面辐射到宇宙空间的热量,从而导致温室效应增强。资料二中提到的“实现二氧化碳‘零排放’”,我们应做到:骑自行车(绿色)出行,随手关灯,少用一次性物品,从节电、节能和回收等改变生活细节,多植树造林,搭载公共交通工具等。
【小问3详解】
旧书籍和报纸属于①可回收物,因为它们可以通过回收再利用来减少资源浪费和环境污染;受污染的纸巾和食品袋则属于④其他垃圾,因为它们受到污染后无法再利用或难以处理;废旧电池和过期药品则属于②有害垃圾,因为它们含有对人体或环境有害的物质,需要特殊处理和处置。因此,在进行生活垃圾分类时,我们应该根据垃圾的性质和特征进行分类投放和处理。生物名称
黑猩猩
猕猴
狗
响尾蛇
金枪鱼
果蝇
酵母菌
氨基酸差异/个
0
1
11
14
21
27
44
感染者
没接种过
接种第1针
接种第2针
接种第3针
病死率(%)
3.05%
0.87%
0.13%
0.03%
相关试卷
这是一份江苏省扬州市梅岭中学教育集团2023-2024学年八年级下学期期中生物试题(原卷版+解析版),文件包含江苏省扬州市梅岭中学教育集团2023-2024学年八年级下学期期中生物试题原卷版docx、江苏省扬州市梅岭中学教育集团2023-2024学年八年级下学期期中生物试题解析版docx等2份试卷配套教学资源,其中试卷共45页, 欢迎下载使用。
这是一份江苏省扬州市邗江区京华梅岭中学2023-2024学年八年级下学期期中生物学试题(原卷版+解析版),文件包含江苏省扬州市邗江区京华梅岭中学2023-2024学年八年级下学期期中生物学试题原卷版docx、江苏省扬州市邗江区京华梅岭中学2023-2024学年八年级下学期期中生物学试题解析版docx等2份试卷配套教学资源,其中试卷共32页, 欢迎下载使用。
这是一份江苏省扬州市邗江区京华梅岭中学2023-2024学年八年级下学期期中生物学试题(解析版),共24页。试卷主要包含了 饭前便后洗手,有利于预防, 关于“免疫”的认识错误的是, 决定有酒窝的基因, 下列动物中,是病原体的动物是等内容,欢迎下载使用。

