





所属成套资源:新高考英语二轮复习题型专练 (2份打包,原卷版+解析版)
新高考英语二轮复习题型专练01 高频语法之名词(代词)、冠词、介词与语法填空(2份打包,原卷版+解析版)
展开
这是一份新高考英语二轮复习题型专练01 高频语法之名词(代词)、冠词、介词与语法填空(2份打包,原卷版+解析版),文件包含新高考英语二轮复习题型专练01高频语法之名词代词冠词介词与语法填空原卷版doc、新高考英语二轮复习题型专练01高频语法之名词代词冠词介词与语法填空解析版doc等2份试卷配套教学资源,其中试卷共51页, 欢迎下载使用。
【技法总结】
高频考点一 名词
【高考试题再现】
语法填空
1. (2017·全国卷Ⅱ)In 1863 the first undergrund passenger railway in the wrld pened in Lndn. It ran fr just under seven kilmeters and allwed peple t avid terrible (crwd) n the rads abve as they travelled t and frm wrk.
2. (2017·全国卷Ⅱ)Later, engineers managed t cnstruct railways in a system f deep tunnels(隧道), which became knwn as the Tube. This develpment was nly pssible with the (intrduce) f electric-pwered engines and lifts.
3. (2017·全国卷Ⅰ) This trend, which was started by the medical cmmunity(医学界) as a methd f fighting heart disease, has had sme unintended side (effect) such as verweight and heart disease—the very thing the medical cmmunity was trying t fight.
4. (2018·全国卷Ⅲ) My name is Mireya Mayr. I’m a (science) wh studies animals such as apes and mnkeys.
答案:1. crwds 2. intrductin 3.effects 4. scientist
【关键技法点拨】
语法填空解题策略:
1. 根据语境标志词判断名词
(1)看到冠词或形容词或形容词性物主代词时, 要想到名词;
(2)遇到介词或及物动词时要想到名词;
(3)当看到并列连词所连接的前或后是名词时要想到名词。
2. 根据规则确定名词单复数
(1)如果空格处被these, several, many和数词等修饰时, 要考虑用名词的复数形式;
(2)如果一般现在时的谓语动词是动词原形或are, 要考虑用名词的复数形式;
(3)在平时学习中要熟记名词单数变复数的规则, 方能解决好此类问题。
3. 熟记常见名词后缀:-age表示“状态;场所;费用”;-ry表示“工作场所;住处”;-lgy表示“……学;……论”;-ure表示“状态”;-cy表示“性质;状态”;-ery表示“境遇;状况;性质;行为”;-ism表示“主义”;-ty表示“性质;状态;程度”。
【重点知识提示】
一、名词的数
1.可数名词单数变复数
①一般情况下,在词尾直接加s:bk→bks, muth→muths, huse→huses, girl→girls。
②以s、 x、 ch、 sh结尾的名词,在词尾加es:glass→glasses, bx→bxes, match→matches, brush→brushes,特殊:stmachs。
③以辅音字母加y结尾的名词,变y为i再加es:city→cities, cuntry→cuntries, party→parties, factry→factries。
④以结尾的名词变为复数时,常在词尾加s,但下列名词要加es,即Negres、 heres、 eches、 ptates、 tmates。
*下列以结尾的名词既可以加es,也可以加s:zers (zeres)、 msquits (msquites)、 vlcans (vlcanes)。
⑤以f或fe结尾的名词变为复数时,一般需要把f或fe去掉,加ves,即selves、 lives、 thieves、 wives、 knives、 leaves、 shelves、 wlves、 halves。
*下列单词可在其后直接加s,如beliefs、 rfs等;下列以f结尾的名词既可以去掉f加ves,也可以直接加s,如handkerchiefs (handkerchieves)、 scarfs (scarves)。
⑥合成名词变成复数时,通常只将里面所含的主体名词变为复数,如果没有主体名词,则将最后一部分变为复数。如:snsinlaw; passersby; strytellers;_grwnups;_husewives。
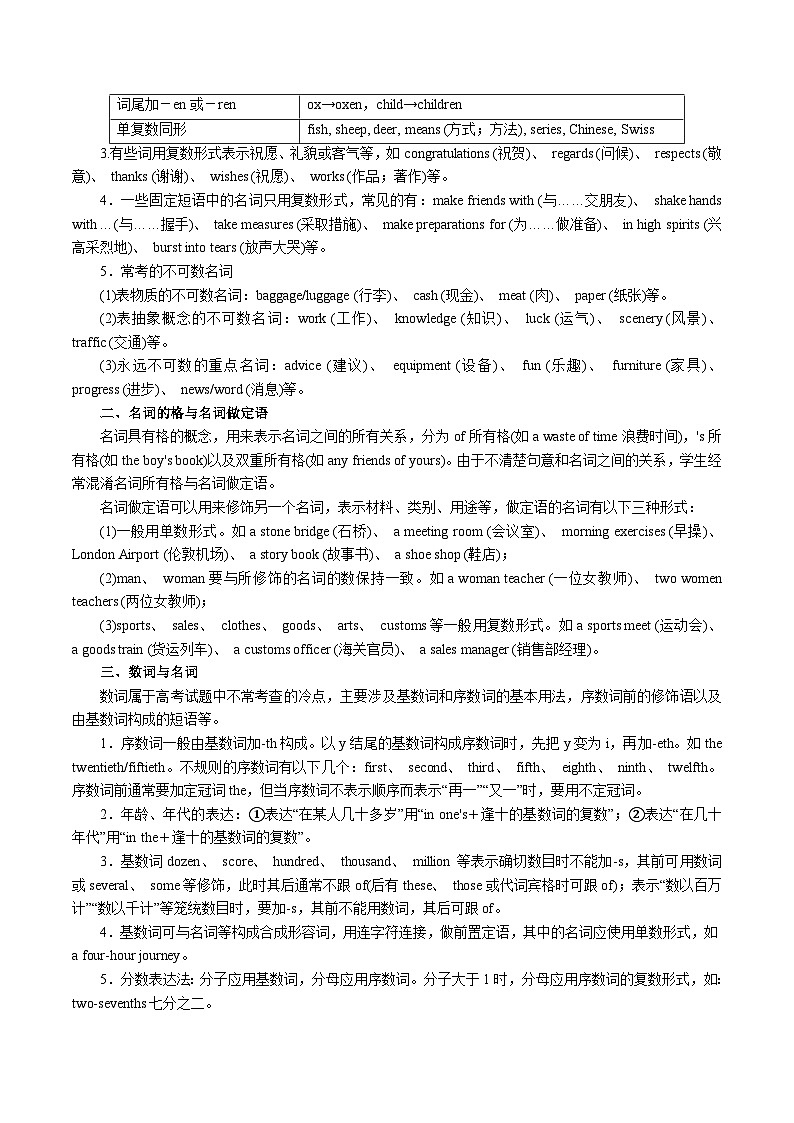
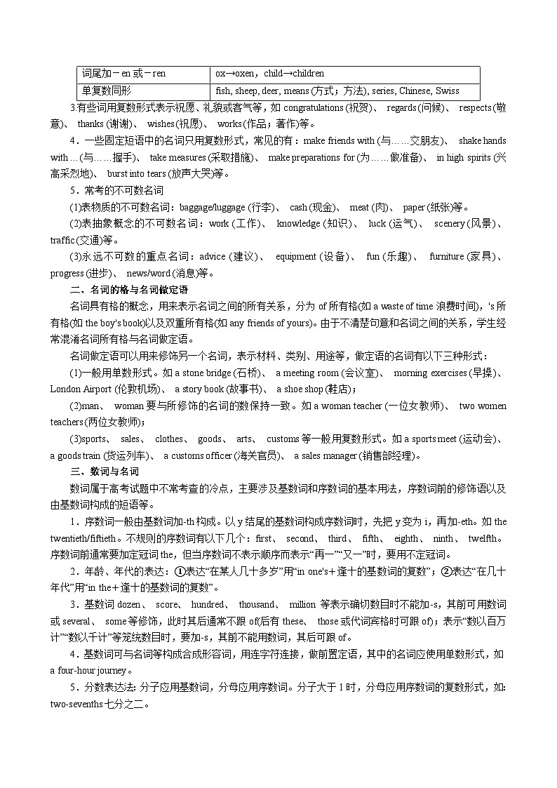
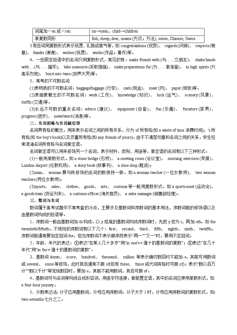
2.有些名词复数形式不是以加-s或-es构成,它们的不规则构成形式如下:
3.有些词用复数形式表示祝愿、礼貌或客气等,如cngratulatins (祝贺)、 regards (问候)、 respects (敬意)、 thanks (谢谢)、 wishes (祝愿)、 wrks (作品;著作)等。
4.一些固定短语中的名词只用复数形式,常见的有:make friends with (与……交朋友)、 shake hands with ... (与……握手)、 take measures (采取措施)、 make preparatins fr (为……做准备)、 in high spirits (兴高采烈地)、 burst int tears (放声大哭)等。
5.常考的不可数名词
(1)表物质的不可数名词:baggage/luggage (行李)、 cash (现金)、 meat (肉)、 paper (纸张)等。
(2)表抽象概念的不可数名词:wrk (工作)、 knwledge (知识)、 luck (运气)、 scenery (风景)、 traffic (交通)等。
(3)永远不可数的重点名词:advice (建议)、 equipment (设备)、 fun (乐趣)、 furniture (家具)、 prgress (进步)、 news/wrd (消息)等。
二、名词的格与名词做定语
名词具有格的概念,用来表示名词之间的所有关系,分为f所有格(如a waste f time浪费时间),'s所有格(如the by's bk)以及双重所有格(如any friends f yurs)。由于不清楚句意和名词之间的关系,学生经常混淆名词所有格与名词做定语。
名词做定语可以用来修饰另一个名词,表示材料、类别、用途等,做定语的名词有以下三种形式:
(1)一般用单数形式。如a stne bridge (石桥)、 a meeting rm (会议室)、 mrning exercises (早操)、 Lndn Airprt (伦敦机场)、 a stry bk (故事书)、 a she shp (鞋店);
(2)man、 wman要与所修饰的名词的数保持一致。如a wman teacher (一位女教师)、 tw wmen teachers (两位女教师);
(3)sprts、 sales、 clthes、 gds、 arts、 custms等一般用复数形式。如a sprts meet (运动会)、 a gds train (货运列车)、 a custms fficer (海关官员)、 a sales manager (销售部经理)。
三、数词与名词
数词属于高考试题中不常考查的冷点,主要涉及基数词和序数词的基本用法,序数词前的修饰语以及由基数词构成的短语等。
1.序数词一般由基数词加th构成。以y结尾的基数词构成序数词时,先把y变为i,再加eth。如the twentieth/fiftieth。不规则的序数词有以下几个:first、 secnd、 third、 fifth、 eighth、 ninth、 twelfth。序数词前通常要加定冠词the,但当序数词不表示顺序而表示“再一”“又一”时,要用不定冠词。
2.年龄、年代的表达:①表达“在某人几十多岁”用“in ne's+逢十的基数词的复数”;②表达“在几十年代”用“in the+逢十的基数词的复数”。
3.基数词dzen、 scre、 hundred、 thusand、 millin等表示确切数目时不能加s,其前可用数词或several、 sme等修饰,此时其后通常不跟f(后有these、 thse或代词宾格时可跟f);表示“数以百万计”“数以千计”等笼统数目时,要加s,其前不能用数词,其后可跟f。
4.基数词可与名词等构成合成形容词,用连字符连接,做前置定语,其中的名词应使用单数形式,如a furhur jurney。
5.分数表达法:分子应用基数词,分母应用序数词。分子大于1时,分母应用序数词的复数形式,如:twsevenths七分之二。
四、名词与其他词类的词形转化
1.动词变名词的后缀
(1)-al表示人、物、行为:(特殊:去e+-al)
apprve 赞成→apprval 赞成
survive 幸存→survival 幸存
arrive 到达→arrival 到达
refuse 拒绝→refusal 拒绝
prpse 提议→prpsal 提议;建议
(2)-ance/-ence表示性质、状态或行为
appear 出现→appearance 出现;外貌
perfrm 表演→perfrmance 表演
exist 存在→existence 存在
prefer 较喜欢→preference 偏爱
refer 参考;查阅→reference 参考;查阅
depend 依靠→dependence 依赖;依靠
*guide 指引→guidance 引导;指导
(3)-in/-tin/-atin表示状态或行为
direct 指挥;指导→directin 方向;指导
expect 期待→expectatin 期待;期望
*explain 解释→explanatin 解释
invite 邀请→invitatin 邀请;请柬
slve 解决→slutin 解决
cmpete 竞争→cmpetitin 比赛;竞争
prnunce 发音→prnunciatin 发音
describe 描述→descriptin 描写
*repeat 重复→repetitin 重复
(4)-s(s)in表示行为或状态
discuss 讨论→discussin 讨论
admit 承认→admissin 承认;准许加入
*decide 决定→decisin 决定
(5)-ing具有……(特征)的
hear 听→hearing 听力;听觉
listen 听→listening 听;听力
*begin 开始→beginning 开始部分
(6)-ment表示行为、结果等
achieve 达到;完成→achievement 成就
develp 发展→develpment 发展
*(去e)argue 争论→argument 争论;论据
(7)-ure/-ture表示行为或状态
fail 失败→failure 失败
press 压;挤→pressure 压力
mix 混合→mixture 混合物
*expse 暴露→expsure 面临;暴露
(8)-y表示……的动作(或过程)
recver 恢复→recvery 恢复;痊愈
discver 发现→discvery 发现
*其他常见变化:
chse 选择→chice 选择
vary 相异→variety 多样化;品种
tend 倾向→tendency 趋向;趋势
grw 生长→grwth 生长
marry 结婚→marriage 婚姻
carry 搬→carriage 客车厢;运输
pack 收拾(行李)→package 包;盒
pst 邮寄→pstage 邮资;邮费
stre 贮存→strage 贮存
2.形容词变名词的后缀
(1)-cy表示性质、状态
fluent 流利→fluency 流利;流畅
accurate 准确的→accuracy 准确(性)
private 私有的→privacy 隐私
*efficient 效率高的→efficiency 效率
(2)-dm表示地位、状况等
free 自由的→freedm 自由
*wise 明智的→wisdm 智慧
(3)-ness表示性质、状态
dark黑的→darkness 黑暗
weak 虚弱的→weakness 虚弱
kind 友好的→kindness 善良
cld 寒冷的→cldness 冷淡;冷漠
aware 知道的;意识到的→awareness 知道;意识
(4)-th表示结果、过程、性质、状态
warm 温暖的→warmth 温暖
true 真的→truth 真相
*deep 深的→depth 深(度)
strng 强壮的→strength 力量
lng 长的→length 长度
wide 宽的→width 宽度
(5)-y/-ity表示性质或状态
difficult 困难的→difficulty 困难
hnest 诚实的→hnesty 诚实
*safe 安全的→safety 安全
cruel 残忍的→cruelty 残忍
respnsible 负责的→respnsibility 责任
(6)-ent变为-ence,-ant变为-ance, -nd变为-nse
different 不同的→difference 不同(之处)
silent 沉默的;不说话的→silence 寂静
respnd 回应→respnse 响应
patient 有耐心的→patience 耐心
absent 缺席的→absence 缺席
present 出席的→presence 出席
cnfident 自信的→cnfidence 信心
cnvenient 方便的→cnvenience 便利
imprtant 重要的→imprtance 重要(性)
defend 防御;保卫→defense/defence 防御;保护
高频考点二 冠词、代词与介词
【高考试题再现】
语法填空
1. (2018·全国卷Ⅱ)Crn prductin has jumped nearly 125 percent ver past 25 years, while rice has increased nly 7 percent.
2. (2019·全国卷Ⅱ)When we gt a call saying she was shrt-listed, we thught it was jke.
3. (2018·全国卷Ⅰ)If yu are time pr, yu need run fr nly half the time t get the same benefits as ther sprts, s perhaps we shuld all give a try.
4. (2018·全国卷Ⅲ) When the grillas and I frightened each ther, I was just glad t find (they) alive.
5. (2018·全国卷Ⅲ) I was searching these three western lwland grillas I’d been bserving. N ne had seen them fr hurs, and my clleagues and I were wrried.
6. (2019·全国卷Ⅰ)Mdern methds tracking plar bear ppulatins have been emplyed nly since the mid-1980s, and are expensive t perfrm cnsistently ver a large area.
答案:1. the 2. a 3. it/running 4. them 5. fr 6. f/fr
【关键技法点拨】
语法填空解题策略
在语法填空中冠词和介词(短语)必考, 不给出提示词。代词考查相对较少, 而且有时会给出提示词或者可能填其他词。
1. 根据泛指或特指选择冠词
如果空格后的名词或“形容词+名词”前没有形容词性物主代词、不定代词、名词所有格或指示代词等限定词时很可能填冠词。
2. 根据固定句式或固定搭配选择冠词
英语中有很多带有冠词的固定句式或短语, 记住这些句式和短语也有利于解决此类问题。
3. 熟记常用的不定代词, 如ne, all, bth, either, neither, each, many, much, little, few, ther, anther, smething, nthing等。
4. 人称、物主、反身代词: “成分”是关键
(1)如果句中缺少主语, 则用人称代词的主格;
(2)如果句中缺少宾语或表语, 则用人称代词的宾格;
(3)如果句中缺少定语, 则用形容词性物主代词;
(4)如果宾语或表语又反射到句子主语, 则用反身代词。
5. “四种方法”确定介词
(1)根据介词短语与谓语的逻辑关系;
(2)根据语境含义结合介词用法;
(3)根据特殊的结构关系, 如接复合宾语就只能用with或withut;
(4)根据介词与动词、形容词、名词等的搭配。
【重点知识提示】
一、人称代词、物主代词与反身代词
[提示] (1)人称代词的主格在句中做主语,宾格在句中做动词或介词的宾语。
(2)形容词性物主代词只能在名词前做定语,名词性物主代词相当于“形容词性物主代词+名词”,在句中做主语、宾语、表语或与f连用做后置定语。
(3)反身代词在句中可以做enjy、 teach、 hurt、 buy、 intrduce等动词和by、 fr、 t等介词的宾语,还可以做主语或宾语的同位语。
(4)含有反身代词的习惯用语:
by neself 独自;独立地
fr neself 亲自
f neself 自动地
in neself 本质上;本身
help neself t 随便吃/用
enjy neself 玩得开心
teach neself 自学
make yurself at hme 别客气
say t neself 自言自语
think fr neself 独立思考
seat neself 就座
cme t neself 苏醒;恢复知觉
be nt neself 身体不舒服
behave neself 举止规矩
二、it的用法
1.指时间、距离、天气、日期、温度等。
·It's early spring, but it is already ht.
现在是初春,但是天气已经很热了。
2.指代前面提到过的事物、群体、想法等或代替指示代词this、that。
·Althugh he didn't like it, I decided t see the mvie anyway.
尽管他不喜欢这部电影,但我还是决定去看一看。
3.当说话者弄不清对方是谁,不清楚或没必要知道说话对象的性别时,可以用it来指代。
·What will yu call it if it is a by?
要是男孩的话,你会给他取个什么名字?
4.做形式主语或形式宾语,代替不定式、动名词或名词性从句。
·It is dangerus fr yu t swim in the river.
你在这条河里游泳是危险的。(it做形式主语,t swim in the river是真正的主语)
·He didn't make it clear when and where the meeting wuld be held.
他没说清楚何时何地举行会议。(it做形式宾语,从句when and where ...是真正的宾语)
5.用于强调句型“It is/was+被强调部分+that/wh ...”
·Jhn's success has nthing t d with gd luck. It is years f hard wrk that has made him what he is tday.
约翰的成功和好运气没关系。是多年的努力工作才使他有了今天。
重点三 不定代词
1.ther, the ther, anther, thers, the thers
ther、 the ther、 anther、 thers、 the thers这一组词易混淆,考生在解题时注意考虑上下文的语境及这些词的基本用法。
(1)ther不能单独使用,常与复数名词连用,如果前面有the、 sme、 any、 each、 every、 n以及形容词性物主代词,也可与可数名词单数连用。
(2)thers表示泛指,相当于“ther+复数名词”,可构成sme ... thers ...“一些……另一些……”。
(3)“the ther+单数可数名词”特指两者中的另一个,常有ne ... the ther ...“一个……另一个……”的搭配,其复数形式为the thers或“the ther+复数名词”,特指在某些人或物中,除去一部分后,其余的人或物。
(4)anther指三者或三者以上中的另一个,表示泛指,后接单数名词,也可以用于“anther+数词+名词复数”表示“另外几个……”的含义。
2.ne(s), that, thse
在文中为避免重复,ne(s)、 that、 thse等都可以用来代替上文出现的名词:
(1)ne代替的是前面提到的同类异物中的任何一个,相当于“a/an+单数名词”;nes用来代替前面出现的复数名词,也表泛指。
(2)that代替前面提到的同类异物中特指的事物,所代替的名词可以是可数名词单数,也可以是不可数名词,其前面通常不能有修饰语,但可以有后置定语。
(3)thse代替前面提到的同类异物中特指的事物,只能指代可数名词复数,相当于the nes。
(4)具体公式可牢记:
a/an+可数名词单数=ne
the+可数名词单数=that/the ne
the+不可数名词=that
the+可数名词复数=the nes/thse
可数名词复数=nes
3.bth、 all、 either、 any、 neither、 nne的用法
4.smething、 anything、 nthing的用法
[提示] 固定搭配:anything but(根本不)、 nthing but(只不过;仅仅)、 all but(差不多)、 nne but(仅仅;只有)。everything意为“每件事物;所有事物”,强调整体,与nt连用时表示部分否定,意为“并不是所有事物都……”。
5.nne、 n ne/nbdy、 nthing的用法
[提示] n ne(无任何人)、 nthing(无任何事)、 nne(无任何上文提到的人或物)。
三、 冠词的基本用法
1.不定冠词的基本用法
(1)用在第一次提到的可数名词单数前,表泛指。
·At that time, I was wrking in a factry. The factry prduces car parts.
那时,我在一家工厂工作。那家工厂生产各种汽车部件。
(2)泛指一类人或事物或指同类中的“一个”。
·Experts think that the recently discvered painting may be a Picass.
专家们认为最近发现的那幅画可能是毕加索的作品。
(3)表示“每”,相当于per,用在表示价格、速度、频率等的短语中。
·Prices start at £13.95 a yard fr printed cttn.
印花棉布以每码13.95英镑的价格起售。
(4)表示数量“一”(强调时用ne)或“任何一个”。
·Suddenly they heard a lud nise.
他们突然听到一声巨响。
(5)表示“某一个”,相当于a certain。
·There is a Mr. Smith n the phne.
有位史密斯先生打电话来。
(6)表示“同一;相同”,相当于the same。
·They happen t be f an age and wear clthes f a clur.
他们碰巧同龄而且穿着相同颜色的衣服。
(7)不定冠词与物质名词或抽象名词连用
抽象名词和物质名词在表示概念时,其前常用零冠词;但在表示具体的人或事物时变成了可数名词,需要与不定冠词连用,表示“一个、一种、一场、一阵”等。具有此用法的名词有:
物质名词:rain、 snw、 fg、 wind、 drink、 cffee、 beer、 fire、 paper等;
抽象名词:success、 failure、 surprise、 pleasure、 beauty、 wnder、 cmfrt、 danger、 shck等。
·The peratin is a success and the patient is nw ut f danger.
手术很成功,病人目前脱离了危险。
·After preparing all the equipment fr an utdr phtgraphy, suddenly a heavy rain came.
为户外摄影做好一切准备后,突然下起了大雨。
2.定冠词the的用法
(1)特指前面已提及的人或物,或双方都知道的人或物。
·Take yur time—it's just a shrt distance frm here t the restaurant.
不着急——从这里到那家餐馆只有很短的一段距离。
(2)用于单数可数名词或形容词及分词前,表“一类人或物”。
·The explsin saw peple rush t help the injured.
爆炸发生后,人们赶到现场帮助受伤的人。
(3)用于表示朝代、年代的名词前,或用于整十的数词复数(表示某个年代)前。
·It's said that crn was grwn a lt in Tibet in the 17th century.
据说在十七世纪的时候西藏大量种植玉米。
(4)用于表示姓氏的复数名词前,表示“一家人”或“夫eq \a\vs4\al(妇俩”。)
·The Smiths lived in the apartment abve urs.
史密斯夫妇住在我们楼上的公寓里。
(5)用于序数词或形容词最高级前使用定冠词表示“最……的”。
[提示] 当序数词不表示顺序而表示“又一;再一”时,用不定冠词,如a secnd time,意为“再一次;又一次”。
(6)用于“动词+sb.+介词+the+表示身体某一部位的名词”结构中,该结构中的the不能用物主代词代替。如take sb. by the arm“抓某人的胳膊”。
(7)用于“by+the+表示计量单位的单数名词”结构中,表示“按……计算”。如by the hur/day/week/mnth/kil/tn/dzen等。但size、 weight、 time这类名词跟by连用时,不加冠词,如by height/weight。
3.零冠词的基本用法(写作中一定要注意不能出错)
(1)专有名词、物质名词、抽象名词、人名、地名等名词前,一般不加冠词,如China、 America、 Smith。
(2)表示季节、月份、星期和节日的名词前和学科、语言、三餐、球类运动、棋类游戏的名词前不用冠词。
·I like physics thugh it's a bit difficult.
尽管物理有点难,但我很喜欢。
[提示] (1)表示语言的名词之后有language时则要加定冠词,如the English language。
(2)如果表示季节的名词指具体某年的某个季节,需加定冠词,如in the spring f the year 2018。
(3)在中国的传统节日前用定冠词the,如the Spring Festival。
(4)称呼语及表示独一无二的头衔、职务的名词做宾语补足语及同位语时,不加冠词。常用的名词有king、 president、 chairman、 mnitr、 head等。
(5)系动词turn后的单数名词做表语时,单数名词前不加冠词。
·After years f hard wrk, Tm turned engineer while Mary gd manager.
多年的努力后汤姆成了工程师,而玛丽成了好经理。
(6)as/thugh引导的部分倒装句,结构为“零冠词+单数名词+as/thugh+主语+谓语+主句”,意为“虽然/尽管……但是……”。
·Her as/thugh he is, he has sme shrtcmings.
尽管他是个英雄,但他有些缺点。
四、冠词的固定搭配
1.不定冠词用于固定搭配中
at a lss 不知所措;困惑
have a wrd with 与……谈话
all f a sudden 突然
in a hurry 匆忙地
as a rule 通常
be n a visit 参观;拜访
as a matter f fact 事实上
as a result 因此
be n a diet 节食
have a gift fr 在某方面有天赋
have/catch a cld 感冒
make a living 谋生
have/take a rest 休息
in a way 从某种意义上说
give sb. a lift 让某人搭便车
2.定冠词用于固定短语中
at the mment 此刻;目前
at the same time 同时
nt in the least 一点也不
n the cntrary 相反
in the end 最后;最终
n the whle 总的来说
t tell the truth 说实话
in the distance 在远处
n the ther hand 另一方面
t the pint 中肯;切题
make the mst f 充分利用;最大限度地从某物获益
by the way 顺便说一下
g t the cinema/theater 去看电影/戏剧
in the middle f 在……中间
五、常考介词
1.表时间和方位的介词
(1)在以下短语中,at用于表示时间段的名词前。
at dinner time 在(吃)晚饭时
at weekends/the weekend 在周末
(2)当时间名词前有this、 that、 last、 next、 every、 each、 sme等词修饰时,通常不用任何介词。
this mrning 今天上午
last year 去年
(3)“n+名词或动名词”结构可以表示“一……就……”。
·On my arrival/arriving hme, I discvered they had gne.
我一到家就发现他们已经离开了。
2.其他介词
六、介词短语
1.at+名词
at a lss 不知所措 at dinner 在吃晚餐
at peace 处于和平状态 at dawn 在黎明
at war 在战争中 at wrk 在工作
2.其他高频介词短语
against time 争分夺秒
at the sight f 一看到……
at the age f 在……岁时
in (the) face f 面对;面临
in additin (t) 另外;除了
in case f 万一
in charge f 负责;主管
in favur f 赞成;支持
in need f 需要
in n time 立刻
in a hurry 匆忙
in preparatin fr 为……做准备
in return fr 作为回报
f help/use 有帮助的/有用的
f imprtance 重要的
n behalf f 代表
3.by+名词
by accident 偶然地 by chance 偶然地
by frce 用暴力 by hand 手工地
by mistake 错误地 by the mnth 按月算
4.beynd+名词
beynd cmparisn 无与伦比
beynd cntrl 失控
beynd descriptin 难以描述
beynd dubt 毋庸置疑
beynd expressin 难以表达
beynd (ne's) reach 够不到
5.in+名词
in bed 在床上 in danger 处于危险中
in debt 负债 in difficulty 处于困难中
in high spirits 情绪高昂 in need 处于困难中
in rder 整齐;井然有序 in surprise 吃惊地
in truble 在困难中 in use 使用中
6.n+名词
n a trip 在旅行 n business 出差
n display/shw 在展出 n duty 在值班
n hliday/vacatin 在度假 n sale 在出售
n strike 在罢工 n the way 在途中
7.ut f+名词
ut f balance 失去平衡 ut f cntrl 失去控制
ut f danger 脱离危险 ut f date 过期
ut f rder 出故障 ut f wrk 失业
8.under+名词
under cnsideratin 在考虑中
under cnstructin 在建造中
under cntrl 在控制之下
under discussin 在讨论中
under pressure 在压力下
under repair 在修理中
under treatment 在治疗中
七、动词短语
1.常考动词的固定结构和搭配
(1)★★★用于“动词+sb./sth.+f+sth.”结构的常见动词有:
accuse 控告 cheat 欺骗 cure 治愈 infrm 通知
remind 使想起 rb 抢劫 warn 警告 rid 使摆脱
suspect 怀疑 persuade 说服 cnvince 使信服
·Yu need t cnvince them f yur enthusiasm fr the jb.
你要使他们相信你对这份工作的热情。
(2)★★★用于“动词+sb./sth.+fr+sth.”结构的常见动词有:
blame 责备 criticize 批评frgive 原谅excuse 原谅
pardn 原谅 punish 惩罚 scld 责备 thank 感谢
praise 赞扬 respect 尊重 admire 钦佩;赞赏
·The schl is widely admired fr its excellent teaching.
这所学校教学优秀,广受赞誉。
(3)★★★ 用于“动词+sb./sth.+frm+(ding) sth.”结构的常见动词有:
prevent 阻止 stp 阻止 keep 阻止
prtect 保护 preserve 保护;保存 defend 保卫
ban 禁止 prhibit 阻止;禁止 shelter 保护
·Yu need warm clthes t prtect yurself frm the cld.
你需要穿暖些,以免着凉。
2.常考的动词短语
remind sb. f sth. 提醒某人某事
result frm 由……造成,因……而产生
call at 访问(某地)
add t 增加
call fr 要求;需要
care abut 关心
end up with 以……结束
fix ne's eyes n 注视
give in 屈服;上交
get rid f 免除;摆脱
lk dwn n/upn 轻视;看不起
make use f 利用
run ut f 用完
take pride in 因……而自豪
live up t 不辜负
cme up with 提出
take n 呈现
put frward 提出
put up with 忍受
make fun f 取笑
adapt t 适应
refer t 涉及;查阅;指的是
cme acrss (偶然)遇见
pick up 捡起;用车接(某人);接收;偶然习得
【专题训练】
1
阅读下面材料,在空白处填入适当的内容(1个单词)或括号内单词的正确形式。
Easy Ways t Build Vcabulary
It's nt all that hard t build an advanced and large vcabulary. Like many things in life, it's 1. nging prcess, and the best part f the prcess is that there's enugh rm fr imprvement, 2. means yu'll just keep getting better and better. Of curse yu have t wrk at it. Yu wuldn't think that a few 3. (mnth) f exercise in yur teens wuld be enugh 4. the rest f yur life, and that's als true fr building yur vcabulary--yu have t keep at it daily, and pretty sn yu will find that yu have an excellent vcabulary.
One f the 5. (effect) ways t build vcabulary is t read gd bks. Yu need t 6. (real) read at least ne gd bk a week, preferably a classic. This isn't as hard as it 7. (sund), and it is far better than any ther methd because yu imprve yur vcabulary while 8. (read) an interesting piece f literature. Anther nice thing is that yu learn bth new wrds and 9. (they) use uncnsciusly, meaning that yu will tend t use the wrds 10. (learn) this way in cnversatins almst autmatically.
2
阅读下面材料,在空白处填入适当的内容(1个单词)或括号内单词的正确形式。
The 12th China Arts Festival will bring a series f art11. (activity) t the Chinese ecnmic and art center, Shanghai. Frm May 20 t June 2, mre than 50 shws12. (select) natinwide will be perfrmed in nineteen majr theaters in Shanghai, and a fine selectin f creative cultural prducts will13. (shw) at the Shanghai Exhibitin Center. The festival will include 14. (vary) art frms, such as pera dancing, painting-and phtgraphy.
The 2019 editin is c-rganized by the ministry f Culture and Turism and the Shanghai municipal gvernment (市改府). Since15. (it) beginning in 1987, the festival16. (change) hst cities in each editin, travelling t areas including Beijing, Sichuan, Jiangsu, Zhejiang and Hubei ver the past three decades.
Sales f tickets have pened nline, with tickets priced frm n cst 17. 380 yuan, accrding t the rganizers. T allw a much 18. (large) number f audience t access the prgrams, the festival will als be bradcast live nline. “We will use new media t bring the shws t mre rdinary peple, 19. will let them knw mre abut the mdern develpment f Chinese arts.” said Zhu Di, head f the ministry's arts department.
This year's festival is als aimed at 20. (prmte) turism in Shanghai with arts. The lcal gvernment has released a ttal f 40 culture-themed travel rutes t guide visitrs thrugh Shanghai's well-knwn landmarks.
3
阅读下面材料,在空白处填入适当的内容(1个单词)或括号内单词的正确形式。
Have yu ever seen a painting destry 21. (it)? This strange event happened during a recent auctin (拍卖) in Lndn.
Girl With Balln is ne f the mst well-knwn wrks f British artist Banksy. It 22. (sell) fr £1.04 millin (abut 9.49 millin yuan) at the Stheby auctin huse n Oct 5. Hwever, shrtly 23. the hammer (锤子) went dwn, the painting began t slide dwn its frame (画框) and half f the painting was cut int 24. (piece)!
In fact, there 25. (be) a shredder (碎纸机) in the frame. Mre surprisingly, the artist might have set the shredder in the frame himself years ag, Yah News reprted.
Banksy is knwn 26. being mysterius and unpredictable. N ne knws his real name, 27. his paintings are everywhere acrss the UK. He always plays haxes (恶作剧) n the art wrld.
Peple believe this is just anther example f Banksy 28. (play) a trick. They think he is against the cmmercializatin (商品化) f art.
Hwever, the 29. (fun) part is that this hax might have made the painting mre valuable. “(The price is) pssibly as high as being wrth £2 millin (abut 18.2 millin yuan) plus,” Jey Syer, 30. (fund) f art website MyArtBrker.cm, tld the Guardian.
4
阅读下面材料,在空白处填入适当的内容(1个单词)或括号内单词的正确形式。
The walls f failure surrunded me. My teacher’s eyes stared at my every mve. My mm’s blank expressin shwed31. (disappint). “He is nt giving his full ptential,” I heard my teacher say. I gazed dwn, afraid, ashamed, and32. (determine). My determinatin was nt t put my best effrt t imprve but t give up.
My native language is Spanish.33. hard I tried, English wuld nt take rt in my brain. I tried hurs n end 34. (imprve) my grammar, prnunciatin,and vcabulary. After the parent-teacher cnference, my mther35. (tell) that I was ttally lacking interest. I spent that whle afternn listening t my mther tell me36. I shuld try. “Yu can never achieve what yu d nt try, she tld me. The simple statement stuck deeply37. my nine-year-ld mind.
The next day, I fund myself learning English wrds I never knew. A simple change in attitude made me successfully learn thse wrds. My teacher’s welcming smile, patience, and bright attitude, in additin t my desire t learn, were enugh t make38. difference. Within days, I fund 39. (I) having cmplete cnversatins in English and even40. (use) idims crrectly. My mther’s wrds helped me t learn that success in life requires desire.
5
阅读下面材料,在空白处填入适当的内容(1个单词)或括号内单词的正确形式。
Our bdies can be yunger r lder than ur actual age 41. (depend) upn diet, lifestyle chices and physical activity. This is called bilgical(生理的)age, 42. culd be different frm the age n yur driver's license, which 43. (call) chrnlgical(时间的)age. 44. recent study f ver 900 adults wh were tracked fr 12 years, frm ages 26-38, 45. (shw) that peple wh were aging faster, meaning that their bilgical age was higher than their chrnlgical age, were nt as healthy r 46. (physical) fit. This grup was als mre likely 47. (have) cgnitive decline(认知衰退)and was at a 48. (great) risk fr age-related health cnditins.
A grwing bdy f research prves that the keys t aging successfully are a 49. (cmbine) f exercising regularly, keeping busy with life, and maintaining a healthy diet with nutritius fds. These three key elements culd cntribute 50. aging gracefully, and successfully, t.
6
阅读下面材料,在空白处填入适当的内容(1个单词)或括号内单词的正确形式。
During the past year at high schl, I had many experiences 51. were unfrgettable. One f them was when ur class 52. (prepare) fr a grup singing cmpetitin. In rder t win the cmpetitin, we went all ut fr it. During the week befre the cmpetitin, we practiced 53. (sing) in ur free time. Althugh it was 54. hard jb, every participant tk it 55. (serius) and did their best. Thanks t ur effrt, we wn the 56. (ne) prize. Hearing the 57. (excite) news, we were all wild 58. jy. The mment we gt the prize, an ld saying hit 59. (me) mind----N pains, n gains. It was hard wrk, but during the curse f preparatin, we develped friendship,60. (cnfident) as well as understanding.
7
阅读下面材料,在空白处填入适当的内容(1个单词)或括号内单词的正确形式。
A terrible fire began t burn at France’s wrld-famus Ntre-Dame de Paris Cathedral (巴黎圣母院)61. the evening f April 15. Flames culd be seen rising thrugh the tp f the mnument. 62. (it) tall, narrw tp later fell dwn. It tk 15 hurs fr 400 French firefighters 63. (put) ut the fire. 64. (frtunate), the main stne structure, including the tw bell twers, has been saved, but there is little infrmatin n the cnditin f the cathedral’s glass windws and paintings.
Ntre-Dame 65. (date) back t the 12th century. French writer Victr Hug used it as the setting f his famus stry, The Hunchback f Ntre-Dame,66. was first published in 1831. Sitting in the center f Paris, alng the Seine River, Ntre-Dame is ne f the wrld’s mst famus turist 67. (site). Abut 12 millin peple visit it each year.
One man said, “Ntre-Dame 68. (destry) but the sul f France was nt.” French President Emmanuel Macrn prmised that Ntre-Dame wuld be rebuilt and asked fr wrldwide help repairing it. Many cuntries ffered assistance, because Ntre-Dame is part f the 69. (culture) heritage f mankind and 70. symbl fr Eurpe.
8
阅读下面材料,在空白处填入适当的内容(1个单词)或括号内单词的正确形式。
Which is the mst significant classical Chinese painting? Accrding t Paul Denlinger, wh 71. ( cme) t China many times when yung, it shuld be Qingming Shanghe Tu r Alng the River During the Qingming Festival. This72. ( create) dates back t the Nrthern Sng dynasty.
This painting is imprtant73. several reasns. First, up until this time, almst all Chinese 74. ( painting) were landscapes, which did nt feature peple at all r had nly a few peple. 75. ( tw) , this is the first scrll (卷轴)painting t describe bth Chinese urban and suburban life during the perid in the capital, Bianjing ( nw Kaifeng, in Henan prvince). Third, the painting is highly detailed, 76. ( feature ) shps f all kinds and different ecnmic activities in and ut f the city. Peple are able t see the Chinese technlgies f the time, which helps them 77. great deal in understanding 78. the Chinese lived.
The Beijing Palace Museum keeps the79. ( rigin) Sng painting and ne f its famus cpies—the Qing versin 80. ( hld) in the M Natinal Palace Museum” in Taipei.变化规则
例词
变内部元音
man→men,wman→wmen,
ft→feet,muse→mice,
gse→geese,tth→teeth
词尾加-en或-ren
x→xen,child→children
单复数同形
fish, sheep, deer, means (方式;方法), series, Chinese, Swiss
人称
分类
单数
复数
一
二
三
一
二
三
人称代
词主格
I
yu
he, she,
it
we
yu
they
人称代
词宾格
me
yu
him,
her,it
us
yu
them
形容词性
物主代词
my
yur
his,
her, its
ur
yur
their
名词性物
主代词
mine
yurs
his,
hers, its
urs
yurs
theirs
反身代词
myself
yurself
himself,
herself,
itself
urselves
yurselves
themselves
疑问代词
wh, whm, whse, which, what
都
任一
都不
两者
bth
either
neither
三者或三者以上
all
any
nne
句式
语意
smething
肯定句
某事,某物
疑问句
请求,征求意见
anything
条件句、否定句、疑问句
任何东西(事物)
肯定句
任何东西(事物)
nthing
陈述句
没有一点东西
指代
回答
特/泛指
nne
人或物
hw many/much
特指
n ne/nbdy
指人
wh
泛指
nthing
指物
what
泛指
用 法
表示时间的介词
at, in, n
①at表示时间点;②in表示时间段,与表示较长一段时间的词搭配;③n表示在特定的日子、具体的日期、星期几、具体的某一天或某些节日;也可表示在具体的某一天的上午、下午或晚上。
in, after
两者后均可接时间段,表示“在……之后”,但“in+时间段”常与将来时连用,“after+时间段”常与过去时连用。
fr, since, frm
①“fr+时间段”表示某行为或状态持续了多久;②“since+时间点”强调自过去某时延续至今的一段时间;③“frm+时间点”只表示行为或状态的起始点。
befre,by
befre与by都可表示“在……之前”,但by表示“不迟于某时”,包括某时在内。
表示方位的介词
n, abve, ver
①n指在某物的表面上,其反义词是beneath;②abve指离开物体表面而在其上方,不一定是垂直向上,其反义词是belw;③ver 指离开物体表面而在其正上方,其反义词是under。(注意:ver还可以表示eq \a\vs4\al(在……)期间;一边一边)
acrss,
thrugh,
past,
ver,
alng,
by, beside
①acrss指从一平面上“横穿”或“在……对面”;②thrugh指从人群或物体内部“穿过,贯穿”;③past表示动态的动作发生在某人/某物的旁边;④ver表示从上方越过;⑤alng表示“沿着”;⑥by与beside均表示“在……旁边”,by含有“倚,凭靠”的意思, beside指两者位置关系。
at, in, n
at后接较小的地方或门牌号码;in后接较大的地方; n一般指与面或线接触。
in, n, t, ff
in表示在某一范围之内;n表示与某一地区“毗邻,接壤”;t表示在某范围之外;ff表示“(时空上)离,距”。
介词
用法
against
反对,违背,与……相反;触;碰撞;紧靠,倚靠;与……竞争,对阵;以……为背景
at
①用在表示某地点、场合、方位等的名词前;②用在表示时刻、钟点、期间、……岁、时节等的名词前;③以,按(价格、速度、数量等);④朝、向、对着某人/某物的方向。
beynd
(指程度)深于;(指范围)超出;(指可能性、理解力、能力等)非……可及;(时间)晚于
by
(时间)不迟于,在……之前;常用于结构“by+the+单数名词”表示“按……计算”;(表示程度、数量)相差;经过,经由;通过(某种方法、手段)
fr
①(表示目的或功能)为了;②(表示对象或用途)给,对;③(表示原因)因为,由于;④(表示时间、距离、数量)达,计;⑤支持,赞成;⑥至于,关于,就……而言;⑦(表示去向)往,向;⑧(表示陈述或问题的对象)eq \a\vs4\al(对于)
in
①(表示地点、场所、位置等)在……里面;在……内;②(表示时间)在……期间;在(一段时间)以内;在……之后;③(表示某人或某物的状态、情况)处于……中;④关于;在……方面
n
①(表示接触或由某一表面支撑着)在……上;②(表示时间)在……时候;③关于,有关;④借助于,通过……,以……方式
with
和……一起,和,同,跟;(伴)随着;具有,带有;由于,因为;(表示方式)用
相关试卷
这是一份新高考英语二轮复习题型专练04 高频语法之非谓语动词与语法填空(2份打包,原卷版+解析版),文件包含新高考英语二轮复习题型专练04高频语法之非谓语动词与语法填空原卷版doc、新高考英语二轮复习题型专练04高频语法之非谓语动词与语法填空解析版doc等2份试卷配套教学资源,其中试卷共27页, 欢迎下载使用。
这是一份新高考英语二轮复习题型专练03 高频语法之动词的时态(语态)与语法填空(2份打包,原卷版+解析版),文件包含新高考英语二轮复习题型专练03高频语法之动词的时态语态与语法填空原卷版doc、新高考英语二轮复习题型专练03高频语法之动词的时态语态与语法填空解析版doc等2份试卷配套教学资源,其中试卷共35页, 欢迎下载使用。
这是一份新高考英语二轮复习题型归纳与变式演练专题01 高频语法之名词、代词、冠词、介词与语法填空(2份打包,原卷版+解析版),文件包含新高考英语二轮复习题型归纳与变式演练专题01高频语法之名词代词冠词介词与语法填空原卷版doc、新高考英语二轮复习题型归纳与变式演练专题01高频语法之名词代词冠词介词与语法填空解析版doc等2份试卷配套教学资源,其中试卷共102页, 欢迎下载使用。