还剩6页未读,
继续阅读
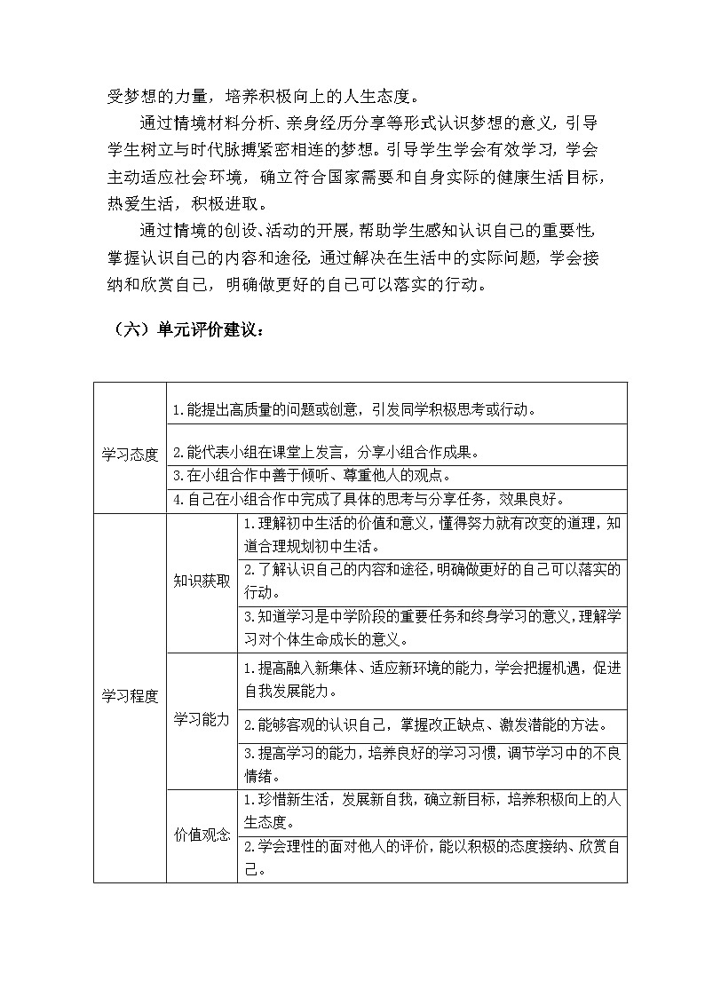
人教版(2024)七年级上册(2024)奏响中学序曲教案及反思
展开
这是一份人教版(2024)七年级上册(2024)奏响中学序曲教案及反思,共9页。教案主要包含了具体课时设计等内容,欢迎下载使用。
相关教案
初中人教版(2024)奏响中学序曲免费教案及反思:
这是一份初中人教版(2024)奏响中学序曲免费教案及反思,共4页。
人教版(2024)奏响中学序曲教学设计:
这是一份人教版(2024)奏响中学序曲教学设计,共7页。教案主要包含了核心素养目标,课前解析,教学目标,教学重点,课前准备,课时安排等内容,欢迎下载使用。
初中政治 (道德与法治)人教版(2024)七年级上册第一单元 少年有梦第一课 开启初中生活奏响中学序曲教案:
这是一份初中政治 (道德与法治)人教版(2024)七年级上册第一单元 少年有梦第一课 开启初中生活奏响中学序曲教案,共7页。教案主要包含了幻灯片出示课题,师生合作探究等内容,欢迎下载使用。

