所属成套资源:2025年新高考生物大一轮复习讲义【配套PPT+教师版+学生版+同步练习】
- 第三单元 第十四课时 无氧呼吸、细胞呼吸的影响因素及其应用-2025年高考生物大一轮复习(课件+讲义+练习) 课件 0 次下载
- 第三单元 第十五课时 捕获光能的色素和结构及光合作用原理的探索-2025年高考生物大一轮复习(课件+讲义+练习) 课件 0 次下载
- 第三单元 第十七课时 光合作用的影响因素及其应用-2025年高考生物大一轮复习(课件+讲义+练习) 课件 0 次下载
- 第三单元 第十八课时 光合速率和呼吸速率的综合分析-2025年高考生物大一轮复习(课件+讲义+练习) 课件 0 次下载
- 第四单元 专题突破4 减数分裂与可遗传变异的关系-2025年高考生物大一轮复习(课件+讲义+练习) 课件 0 次下载
第三单元 第十六课时 光合作用的原理-2025年高考生物大一轮复习(课件+讲义+练习)
展开这是一份第三单元 第十六课时 光合作用的原理-2025年高考生物大一轮复习(课件+讲义+练习),文件包含第三单元第16课时光合作用的原理pptx、第三单元第16课时光合作用的原理-2025年高考生物大一轮复习课件+讲义+练习教师版docx、第三单元第16课时光合作用的原理-2025年高考生物大一轮复习课件+讲义+练习学生版docx、第三单元课时练16光合作用的原理-2025年高考生物大一轮复习课件+讲义+练习专练docx等4份课件配套教学资源,其中PPT共60页, 欢迎下载使用。
1、注重基础;首先要通读教材。通过对教材的温习,能将课本相关知识有序地组织起来,形成知识链条和网络,使知识系统化、网络化,将所学的知识浓缩其中,将书本由“厚”变“薄”,了解各知识点在知识体系中的具体位置,弄清楚各知识点之间的内在联系,有利于联想记忆,也有利于深层次拓展知识,更利于培养综合运用知识去分析解决实际问题的能力。2、重视实验;从高考卷看,实验占有十分突出的位置。实验题不仅占分比例大,而且经常出现新的题型。是高考的重点也是难点,更是学生的失分点。 3、注重理论联系实际;生物的考试并不仅仅是考概念,学会知识的迁移非常重要,并要灵活运用课本上的知识。不过特别强调了从图表、图形提取信息的能力。历年高考试题,图表题都占有比较大的比例。 4、重视几种能力的训练。注重能力的考查是近几年高考的重点,基础知识是综合运用、提升能力的基石。夯实基础不能离开课本,无论什么综合题、联系实际的问题,原理都在课本里。在复习备考中,不能忽略现有教材的例子、资料分析、问题探讨、技能训练等。另外,生物考卷的阅读量越来越大,做题速度越来越重要,考生要在提高读题速度的同时不影响做题的正确率。
2025年高考生物大一轮复习
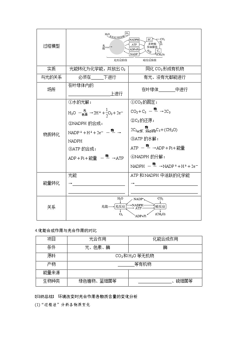
说明植物细胞的叶绿体从太阳光中捕获能量,这些能量在二氧化碳和水转变为糖与氧气的过程中,转换并储存为糖分子中的化学能。
考点一 光合作用的原理
考点二 光合作用与细胞呼吸的关系
1.光合作用的概念:绿色植物通过 ,利用 ,将_________ 转化成储存着能量的 ,并且释放出 的过程。2.光合作用的反应式:CO2+H2O (CH2O)+O2。
4.化能合成作用与光合作用的对比
某些无机物氧化时释放的能量
环境改变时光合作用各物质含量的变化分析(1)“过程法”分析各物质变化如图中Ⅰ表示光反应,Ⅱ表示CO2的固定,Ⅲ表示C3的还原,当外界条件(如光照、CO2)突然发生变化时,分析相关物质含量在短时间内的变化:
(2)“模型法”表示C3和C5等物质含量变化
(1)光反应将光能转化为稳定的化学能储存在ATP中( )
(2)暗反应中CO2可接受ATP和NADPH释放的能量,并且被NADPH还原( )
(3)暗反应中14C的转移途径是14CO2―→14C3―→14C5―→(14CH2O)( )
光合作用涉及光吸收、电子传递、光合磷酸化、碳同化等重要反应步骤,对实现自然界的能量转换、维持大气的碳—氧平衡具有重要意义,请结合以下信息深度认知光合作用相关原理。
1.如图为类囊体薄膜上发生的光反应示意图,其中PSⅠ和PSⅡ分别是光系统Ⅰ和光系统Ⅱ,是叶绿素和蛋白质构成的复合体,能吸收利用光能进行电子的传递。其中PQ、Cytbf、PC是传递电子的蛋白质,PQ在传递电子的同时能将H+运输到类囊体腔中,图中实线为电子的传递过程,虚线为H+的运输过程,ATP合成酶由CF0和CF1两部分组成,则:
(1)少数处于特殊状态的叶绿素分子在光能激发下失去高能e-,失去e-的叶绿素分子,能够从水分子中夺取e-,使水分解为 ;电子(e-)由水释放出来后,经过一系列的传递体形成电子流,最终传递给 (电子的最终受体)合成NADPH。PSⅠ和PSⅡ吸收的光能储存在 中。
(2)据图分析,使类囊体膜两侧H+浓度差增加的过程有______________________________________________。(3)由图可知,图中ATP合成酶的作用有________________________。合成ATP依赖于________________________形成的电化学势能。
PQ运输H+;合成NADPH消耗H+
运输H+和催化ATP的合成
类囊体膜两侧的H+浓度差
2.如图1为番茄叶肉细胞进行光合作用的过程及磷酸丙糖的转化和运输情况。
(1)其中磷酸丙糖转运器发挥作用时,并不会直接改变叶绿体内磷酸丙糖和Pi的总含量,由此推测磷酸丙糖转运器维持叶绿体内磷酸丙糖和Pi的总含量不变的原因是____________________________________________________________。
Pi与磷酸丙糖通过磷酸丙
糖转运器严格按照1∶1反向交换进行转运
(2)将离体的叶绿体置于磷酸浓度低的外界悬浮液中,叶绿体CO2的固定速率会减慢,请结合上述(1)中信息推测原因为__________________________
________________________________________________________________________________。(3)蔗糖是大多数植物长距离运输的主要有机物,与葡萄糖相比,以蔗糖作为运输物质的优点是 。
外界磷酸浓度低的不利于磷酸
丙糖的输出,叶绿体中淀粉等光合产物积累,导致暗反应过程受阻,从而影响CO2的固定
(4)如图2中T0~T1表示的是适宜条件下生长的番茄叶绿体(NADPH、ADP、C3或C5)中某两种化合物的含量,T1~T3则表示改变其生长条件后两种化合物的含量变化。若T1时刻降低了培养液中NaHCO3的
浓度,则物质甲、乙分别指的是 。 若T1时刻降低了光照强度,则物质甲、乙分别指的是 。
(5)科研人员利用“间隙光”来测定番茄的光合作用,每次光照20秒,黑暗20秒,交替进行12小时,并用灵敏传感器记录环境中氧气和二氧化碳的变化,实验结果部分记录如图3所示。
据实验结果部分记录图分析,与连续光照6小时,再连续黑暗6小时相比,“间隙光”处理的光合作用效率 (填“大于”“等于”或“小于”)连续光照下的光合作用效率,原因是“间隙光”处理时能 。图3中曲线出现的原因是光合作用光反应的速率比暗反应的速率 (填“更快”或“更慢”)。图3中两条曲线所围成的面积S1 (填“大于”“等于”或“小于”)S2。
充分利用光合作用光反应产生的NADPH和ATP
考向一 光合作用的原理1.(2021·重庆,6)类囊体膜蛋白排列和光反应产物形成的示意图如下。据图分析,下列叙述错误的是A.水光解产生的O2若被有氧呼吸利用, 最少要穿过4层膜B.NADP+与电子(e-)和质子(H+)结合形成NADPHC.产生的ATP可用于暗反应及其他消耗能量的反应D.电子(e-)的有序传递是完成光能转换的重要环节
2.(2022·重庆,23)科学家发现,光能会被类囊体转化为“某种能量形式”,并用于驱动产生ATP(如图Ⅰ)。为探寻这种能量形式,他们开展了后续实验。
(1)制备类囊体时,提取液中应含有适宜浓度的蔗糖,以保证其结构完整,原因是_______________________________________;为避免膜蛋白被降解,提取液应保持_____(填“低温”或“常温”)。
保持类囊体内外的渗透压,避免类囊体破裂
(2)在图Ⅰ实验基础上进行图Ⅱ实验,发现该实验条件下,也能产生ATP。但该实验不能充分证明“某种能量形式”是类囊体膜内外的H+浓度差,原因是___________________________________________________________________________________________。
实验Ⅱ是在光照条件下对类囊体进行培养,无法证明某种能量是来自光能还是来自膜内外H+浓度差
(3)为探究自然条件下类囊体膜内外产生H+浓度差的原因,对无缓冲液的类囊体悬液进行光、暗交替处理,结果如图Ⅲ所示,悬液的pH在光照处理时升高,原因是__________________________________________________。类囊体膜内外的H+浓度差是通过光合电子传递和H+转运形成的,电子的最终来源物质是____。
类囊体膜外H+被转移到类囊体膜内,造成溶液pH
(4)用菠菜类囊体和人工酶系统组装的人工叶绿体,能在光下生产目标多碳化合物。若要实现黑暗条件下持续生产,需稳定提供的物质有___________________。生产中发现即使增加光照强度,产量也不再增加,若要增产,可采取的有效措施有______________________________(答两点)。
增加CO2浓度和适当提高环境温度
光合作用与细胞呼吸的关系
(1)提取完整的线粒体和叶绿体悬浮液,可以独立完成有氧呼吸和光合作用过程( )
(2)用H218O浇灌植物,周围空气中的H2O、O2、CO2都能检测到18O( )
(3)植物细胞都能产生还原型辅酶Ⅱ(NADPH)( )
考向二 光合作用与细胞呼吸的关系3.(2023·天津,9)如图是某种植物光合作用及呼吸作用部分过程的图,关于此图说法错误的是A. 经主动运输进入细胞质基质B. 通过通道蛋白进入叶绿体基质C.光反应生成的H+促进了 进入类囊体D.光反应生成的物质X保障了暗反应的CO2供应
4.(2022·天津,16)利用蓝细菌将CO2转化为工业原料,有助于实现“双碳”目标。(1)蓝细菌是原核生物,细胞质中同时含有ATP、NADPH、NADH(呼吸过程中产生的[H])和丙酮酸等中间代谢物。ATP来源于__________和__________等生理过程,为各项生命活动提供能量。
(2)蓝细菌可通过D-乳酸脱氢酶(Ldh),利用NADH将丙酮酸还原为D-乳酸这种重要的工业原料。研究者构建了大量表达外源Ldh基因的工程蓝细菌,以期提高D-乳酸产量,但结果并不理想。分析发现,是由于细胞质中的NADH被大量用于___________产生ATP,无法为Ldh提供充足的NADH。
(3)蓝细菌还存在一种只产生ATP不参与水光解的光合作用途径。研究者构建了该途径被强化的工程菌K,以补充ATP产量,使更多NADH用于生成D-乳酸。测定初始蓝细菌、工程菌K中细胞质ATP、NADH和NADPH含量,结果如表。注:数据单位为pml/OD730。
由表可知,与初始蓝细菌相比,工程菌K的ATP含量升高,且有氧呼吸第三阶段________(填“被抑制”“被促进”或“不受影响”),光反应中的水光解__________(填“被抑制”“被促进”或“不受影响”)。
(4)研究人员进一步把Ldh基因引入工程菌K中,构建工程菌L。与初始蓝细菌相比,工程菌L能积累更多D-乳酸,是因为其______(双选)。A.光合作用产生了更多ATPB.光合作用产生了更多NADPHC.有氧呼吸第三阶段产生了更多ATPD.有氧呼吸第三阶段节省了更多NADH
1.(必修1 P103)水分解为氧和H+的同时,被叶绿体夺去两个电子。电子经传递,可用于NADP+与H+结合形成NADPH。NADPH的作用是_________________________________________________________。2.(必修1 P104)光合作用的产物有一部分是 ,还有一部分是蔗糖。蔗糖可以进入 ,再通过韧皮部运输到植株各处。
暗反应阶段的还原剂;储存部分能量供暗反应阶段利用
3.(必修1 P106)请根据光合作用的基本过程,填充下图:
4.请写出光合作用的反应式(产物为C6H12O6):___________________________________________。5.(2022·全国甲,29节选)正常条件下,植物叶片的光合产物不会全部运输到其他部位,原因是 (答出1点即可)。
C6H12O6+6O2+6H2O
自身呼吸消耗或建造植物体结构
一、选择题1.(2021·广东,12)在高等植物光合作用的卡尔文循环中,唯一催化CO2固定形成C3的酶被称为Rubisc,下列叙述正确的是A.Rubisc存在于细胞质基质中B.激活Rubisc需要黑暗条件C.Rubisc催化CO2固定需要ATPD.Rubisc催化C5和CO2结合
2.(2023·湖北,8)植物光合作用的光反应依赖类囊体膜上PSⅠ和PSⅡ光复合体,PSⅡ光复合体含有光合色素,能吸收光能,并分解水。研究发现,PSⅡ光复合体上的蛋白质LHCⅡ,通过与PSⅡ结合或分离来增强或减弱对光能的捕获(如图所示)。LHCⅡ与PSⅡ的分离依赖LHC蛋白激酶的催化。下列叙述错误的是A.叶肉细胞内LHC蛋白激酶活性 下降,PSⅡ光复合体对光能的 捕获增强B.Mg2+含量减少会导致PSⅡ光复合体对光能的捕获减弱C.弱光下LHCⅡ与PSⅡ结合,不利于对光能的捕获D.PSⅡ光复合体分解水可以产生H+、电子和O2
3.(2020·天津,5)研究人员从菠菜中分离类囊体,将其与16种酶等物质一起用单层脂质分子包裹成油包水液滴,从而构建半人工光合作用反应体系。该反应体系在光照条件下可实现连续的CO2固定与还原,并不断产生有机物乙醇酸。下列分析正确的是A.产生乙醇酸的场所相当于叶绿体基质B.该反应体系不断消耗的物质仅是CO2C.类囊体产生的ATP和O2参与CO2固定与还原D.与叶绿体相比,该反应体系不含光合作用色素
4.(2024·扬州高三期中)如图所示生理过程中,PQ、Cytbf、PC是传递电子的蛋白质, CF0、CF1构成ATP合成酶。下列说法错误的是A.PS Ⅱ、PS Ⅰ内含易溶于有机 溶剂的色素B.PQ转运H+的过程需要消耗电 子中的能量C.线粒体中存在类似于ATP合成酶的膜是线粒体内膜D.小麦光合作用产生的O2被细胞呼吸利用至少需要经过4层磷脂双分子层
5.(2024·郑州高三质检)如图表示光合作用和细胞呼吸之间的能量转变过程,下列说法错误的是A.只有含叶绿素的细胞才能进行 过程①和③B.过程③④发生的场所分别为叶 绿体基质和线粒体基质C.过程①中光能转变为活跃的化 学能储存在ATP和NADPH中D.有氧呼吸过程中产生的NADH主要来自第二阶段
6.(2024·武汉高三期中)如图为真核细胞中两种传递电子并产生 ATP 的生物膜结构示意图。据图分析,下列有关叙述正确的是
A.图甲为叶绿体内膜,图乙为线粒体内膜B.两种膜产生 ATP 的能量直接来源均为 H+的跨膜运输C.自养需氧型生物的细胞中都既有图甲结构又有图乙结构D.图甲中NADPH为电子最终受体,图乙中O2为电子最终受体
7.(2024·黄石高三期中)光系统Ⅰ和光系统Ⅱ都是由光合色素和蛋白质构成的复合体,其在光反应中的机制如图所示。下列说法错误的是A.叶绿素和类胡萝卜素都能吸收 红光和蓝紫光B.水的光解发生在类囊体薄膜, 需要酶的参与C.植物缺镁对光系统Ⅰ和光系统 Ⅱ都有影响D.光能先转变成电能再转变成ATP和NADPH中活跃的化学能
8.“光斑”是阳光穿过树冠枝叶投射到地面的光点,它会随太阳运动和枝叶摆动而移动。如图表示某一生长旺盛的植物在“光斑”照射前后O2释放速率和CO2吸收速率的变化曲线。下列叙述不正确的是A.“光斑”照射前,植物进行着较弱 的光合作用B.“光斑”照射后,短时间内C3含量 增多C.图示O2释放速率的变化说明暗反应限制了光反应D.CO2吸收曲线ab段的变化说明暗反应与光照有关
9.(2024·武汉高三联考)如图为光合作用暗反应的产物磷酸丙糖的代谢途径,其中磷酸丙糖转移蛋白(TPT) 的活性是限制光合速率大小的重要因素。已知:CO2充足时,TPT活性降低;磷酸丙糖与Pi通过TPT的运输严格按1∶1的比例进行转运。据图分析,下列有关叙述正确的是A.叶肉细胞的光合产物主要是以淀粉形式 运出细胞的B.暗反应中磷酸丙糖的合成需要消耗光反 应产生的ATPC.若磷酸丙糖的合成速率超过Pi转运进叶绿体的速率,则利于蔗糖的合成D.农业生产上可以通过增加CO2来提高作物中淀粉和蔗糖的含量
二、非选择题10.(2024·宜昌高三联考)光合作用过程十分复杂,包括一系列化学反应。以下是科学家探索光合作用原理的部分实验。回答下列问题:(1)20世纪初英国的布莱克曼把化学动力学方法引入到对光合作用的研究中:①光照强度保持恒定,持续增加CO2浓度,发现光合速率先增大,达到一定程度后保持不变,此时增大光照强度,光合速率会随之增大,这说明______________________________。菠菜植株中能固定CO2的物质是_______________。
光照强度是光合作用的限制因子
②CO2浓度保持恒定,持续增大光照强度,发现光合速率先增大,达到一定程度后不再增加,此时增大CO2浓度,光合速率会随之增大,这说明______________________________。绿色植物吸收和转化光能的具体场所是______________________。
CO2浓度是光合作用的限制因子
(叶绿体的)类囊体薄膜
(2)大约20年后,德国的瓦伯格等用藻类进行闪光实验。在光能量相同的前提下设置两组实验,第1组连续照光,第2组用闪光照射,中间间隔一定暗期;发现第2组光合效率是第1组的200%~400%。该实验阐明了光合作用中存在两个反应,请从光合作用光反应和暗反应的过程对实验现象进行解释:_______________________________________________________________________________________________________________________________________________。
在光能量相同的前提下,闪光照射时使光反应阶段产生的ATP和NADPH能够及时被利用与再生,提高了暗反应中C3的还原,进而提高了藻类的光合作用效率
(3)后来科学家为验证瓦伯格的发现,以生长状态相同的某种植物为材料设计了A、B、C、D四组实验。各组实验的温度、光照强度和CO2浓度等相同且适宜并稳定,每组处理的总时间均为135 s,处理结束时测定各组材料中光合作用产物的含量。处理方法和实验结果如下,请补充完整实验设计步骤:A组:__________________,时间各为67.5 s;光合作用产物的相对含量为50%;B组:__________________________________,每次光照和黑暗的时间各为7.5 s;光合作用产物的相对含量为70%;
先光照后黑暗,光照和黑暗交替处理
C组:先光照后黑暗,光照和黑暗交替处理,每次光照和黑暗时间各为3.75 ms;光合作用产物的相对含量为94%;D组(对照组):_________________,光合作用产物的相对含量为100%。
11.(2021·湖南,18)图a为叶绿体的结构示意图,图b为叶绿体中某种生物膜的部分结构及光反应过程的简化示意图。回答下列问题:(1)图b表示图a中的_________结构,膜上发生的光反应过程将水分解成O2、H+和e-,光能转化成电能,最终转化为________和ATP中活跃的化学能。若CO2浓度降低,暗反应速率减慢,叶绿体中电子受体NADP+减少,则图b中电子传递速率会______(填“加快”或“减慢”)。
(2)为研究叶绿体的完整性与光反应的关系,研究人员用物理、化学方法制备了4种结构完整性不同的叶绿体,在离体条件下进行实验,用Fecy或DCIP替代NADP+为电子受体,以相对放氧量表示光反应速率,实验结果如表所示。
注:Fecy具有亲水性,DCIP具有亲脂性。
据此分析:①叶绿体A和叶绿体B的实验结果表明,叶绿体双层膜对以_______(填“Fecy”或“DCIP”)为电子受体的光反应有明显阻碍作用,得出该结论的推理过程是___________________________________________________________________________________________________________________________________________________________________________________________________________________________________。
实验一中叶绿体B双层膜局部受损时,以Fecy为电子受体的放氧量明显大于双层膜完整时,实验二中叶绿体B双层膜局部受损时,以DCIP为电子受体的放氧量与双层膜完整时无明显差异,可推知叶绿体双层膜对以Fecy为电子受体的光反应有明显阻碍作用
②该实验中,光反应速率最高的是叶绿体C,表明在无双层膜阻碍、类囊体又松散的条件下,更有利于______________________________,从而提高光反应速率。
类囊体上的色素吸收、转化光能
③以DCIP为电子受体进行实验,发现叶绿体A、B、C和D的ATP产生效率的相对值分别为1、0.66、0.58和0.41。结合图b对实验结果进行解释:_________________________________________________________________________________________________________________________________________________________。
ATP的合成依赖于水光解的电子传递和氢离子顺浓度梯度通过类囊体膜上的ATP合酶,叶绿体A、B、C、D类囊体膜的受损程度依次增大,因此ATP的产生效率逐渐降低
12.(2023·江苏,19)气孔对植物的气体交换和水分代谢至关重要,气孔运动具有复杂的调控机制。图1所示为叶片气孔保卫细胞和相邻叶肉细胞中部分的结构和物质代谢途径。①~④表示场所。请回答下列问题:
(1)光照下,光驱动产生的NADPH主要出现在______(从①~④中选填);NADPH可用于CO2固定产物的还原,其场所有_______(从①~④中选填)。液泡中与气孔开闭相关的主要成分有H2O、________________(填写2种)等。
K+、Mal(苹果酸)
(2)研究证实气孔运动需要ATP,产生ATP的场所有________(从①~④中选填)。保卫细胞中的糖分解为PEP,PEP再转化为________进入线粒体,经过TCA循环产生的_____________最终通过电子传递链氧化产生ATP。
(3)蓝光可刺激气孔张开,其机理是蓝光激活细胞膜上的AHA,消耗ATP将H+泵出膜外,形成跨膜的_________,驱动细胞吸收K+等离子。
(4)细胞中的PEP可以在酶作用下合成四碳酸OAA,并进一步转化成Mal,使细胞内水势下降(溶质浓度提高),导致保卫细胞__________,促进气孔张开。
(5)保卫细胞叶绿体中的淀粉合成和分解与气孔开闭有关,为了研究淀粉合成与细胞质中ATP的关系,对拟南芥野生型WT和NTT突变体ntt1(叶绿体失去运入ATP的能力)保卫细胞的淀粉粒进行了研究,其大小的变化如图2。下列相关叙述合理的有_______。A.淀粉大量合成需要依赖呼吸作用提供ATPB.光照诱导WT气孔张开与叶绿体淀粉的水解有关C.光照条件下突变体ntt1几乎不能进行光合作用D.长时间光照可使WT叶绿体积累较多的淀粉
相关课件
这是一份第三单元 第十七课时 光合作用的影响因素及其应用-2025年高考生物大一轮复习(课件+讲义+练习),文件包含25版第三单元第17课时光合作用的影响因素及其应用bbgrjjjqpptx、第三单元第17课时光合作用的影响因素及其应用-2025年高考生物大一轮复习课件+讲义+练习教师版docx、第三单元第17课时光合作用的影响因素及其应用-2025年高考生物大一轮复习课件+讲义+练习学生版docx、第三单元课时练17光合作用的影响因素及其应用-2025年高考生物大一轮复习课件+讲义+练习专练docx、实验14探究环境因素对光合作用强度的影响mp4等5份课件配套教学资源,其中PPT共60页, 欢迎下载使用。
这是一份第三单元 第十五课时 捕获光能的色素和结构及光合作用原理的探索-2025年高考生物大一轮复习(课件+讲义+练习),文件包含25版第三单元第15课时捕获光能的色素和结构及光合作用原理的探索bbgrjjjqpptx、第三单元第15课时捕获光能的色素和结构及光合作用原理的探索-2025年高考生物大一轮复习课件+讲义+练习教师版docx、第三单元第15课时捕获光能的色素和结构及光合作用原理的探索-2025年高考生物大一轮复习课件+讲义+练习学生版docx、第三单元课时练15捕获光能的色素和结构及光合作用原理的探索-2025年高考生物大一轮复习课件+讲义+练习专练docx、实验13绿叶中色素的提取和分离mp4等5份课件配套教学资源,其中PPT共60页, 欢迎下载使用。
这是一份第三单元 第十二课时 细胞的能量“货币”ATP-2025年高考生物大一轮复习(课件+讲义+练习),文件包含第三单元第12课时细胞的能量“货币”ATPpptx、第三单元第12课时细胞的能量“货币”ATP-2025年高考生物大一轮复习课件+讲义+练习教师版docx、第三单元第12课时细胞的能量“货币”ATP-2025年高考生物大一轮复习课件+讲义+练习学生版docx、第三单元课时练12细胞的能量“货币”ATP-2025年高考生物大一轮复习课件+讲义+练习专练docx等4份课件配套教学资源,其中PPT共59页, 欢迎下载使用。

