第三单元 专题突破1 实验技能解题策略-2025年高考生物大一轮复习(课件+讲义+练习)
展开1、注重基础;首先要通读教材。通过对教材的温习,能将课本相关知识有序地组织起来,形成知识链条和网络,使知识系统化、网络化,将所学的知识浓缩其中,将书本由“厚”变“薄”,了解各知识点在知识体系中的具体位置,弄清楚各知识点之间的内在联系,有利于联想记忆,也有利于深层次拓展知识,更利于培养综合运用知识去分析解决实际问题的能力。2、重视实验;从高考卷看,实验占有十分突出的位置。实验题不仅占分比例大,而且经常出现新的题型。是高考的重点也是难点,更是学生的失分点。 3、注重理论联系实际;生物的考试并不仅仅是考概念,学会知识的迁移非常重要,并要灵活运用课本上的知识。不过特别强调了从图表、图形提取信息的能力。历年高考试题,图表题都占有比较大的比例。 4、重视几种能力的训练。注重能力的考查是近几年高考的重点,基础知识是综合运用、提升能力的基石。夯实基础不能离开课本,无论什么综合题、联系实际的问题,原理都在课本里。在复习备考中,不能忽略现有教材的例子、资料分析、问题探讨、技能训练等。另外,生物考卷的阅读量越来越大,做题速度越来越重要,考生要在提高读题速度的同时不影响做题的正确率。
2025年高考生物大一轮复习
一、实验设计遵循的原则
注:单一变量原则和等量原则的目的是完全统一的,只不过强调的侧重点不同。
二、实验设计的基本程序
实验设计程序:书写实验目的→书写实验原理→提出假设→设计实验思路→完善实验步骤→分析实验结果和得出结论。1.书写实验目的(1)验证性实验:实验目的的一般写法为“验证……”。(2)探究性实验:首先分析实验的自变量和因变量。此类实验的实验目的一般书写为“探究自变量对因变量的影响”“探究自变量与因变量的关系”“探究自变量的作用”等等。
科学施肥可使作物接近最高产量而又不会造成肥料浪费。实验表明锌肥的施用量与番茄的果实产量密切相关,如图为实验结果曲线图,请完善本探究实验的实验目的。
实验目的:_____________________________________________________________________________。
探究锌肥施用量对番茄果实产量的影响(或探究种植番茄时施用锌肥的最佳浓度范围)
2.书写实验原理实验原理的确认与书写:实验原理就是进行实验的理论依据,书写基本思路概括为“已知条件找变量→根据目的提结论→依据材料判结果→结论结果巧联系→组织语言写原理”。
为验证胰岛素具有降低血糖的作用,以小鼠活动状况为观察指标设计实验,某同学的实验方案如下:(1)将正常小鼠随机分成A、B两组,观察并记录其活动状况。(2)A组小鼠注射适量胰岛素溶液,B组小鼠注射等量生理盐水。一段时间后,A组小鼠会出现活动减少,甚至昏迷等低血糖症状,B组小鼠活动状况无变化。
(3)A组小鼠出现低血糖症状后,分别给A、B两组小鼠注射等量葡萄糖溶液。一段时间后,A组小鼠低血糖症状缓解,B组小鼠活动状况无变化。该实验方案可以说明胰岛素具有降低血糖的作用,则该实验的原理是_________________________________________________________________________________________________________________。
体内胰岛素含量过高时,引起血糖浓度下降,机体出现活动减少,甚至昏迷等低血糖症状,此症状可以通过注射葡萄糖来缓解
3.提出假设假设是指用来说明某种现象,但未经证实的论题,是对课题涉及的主要变量之间相互关系的设想,是研究者对研究结果预先赋予的答案,是一种可能的解释和说明。提出的假设可能正确,也可能错误,但必须能解释题目现象或与题干相符,一般情况下,若是实验中要求写出你的假设,我们应根据自己平常积累的知识,写出认为最可能的一种假设。
当环境中存在一定浓度的某些致突变物时,会导致染色体断裂,不含着丝粒的断裂片段在有丝分裂时不能进入子细胞核中,而是在细胞质基质中形成椭圆形异常结构,称为微核,微核与主核有相同染色效果,但体积较小(如图所示)。
某研究所在蝴蝶兰培育的过程中使用了磷胺杀虫剂,发现磷胺的污染可能导致细胞中出现微核,研究人员以蝴蝶兰根尖细胞为实验材料,通过观测统计出微核率和微核细胞率的大小,来探究磷胺对染色体的影响。若右图为研究小组在探究过程中某一个实验方案的实验结果,则该实验结果的假设是__________________________________________________________。
磷胺污染程度和污染持续时间与植物细胞的微核细胞率呈正相关
4.设计实验思路思路是“想法”,是较为粗线条的思考过程,其要求“言简意赅”。比如:用某种方法处理某种材料,观察其对某方面的影响效果。一般须体现“对照思想”,显示自变量和因变量,对无关变量表述时,应注意体现“相同且适宜”。
注意 自变量的处理方法(1)“加”或“减”:例如验证甲状腺激素的生理作用——“加”即口服或注射该激素;“减”即手术切除甲状腺法。(2)“换”:如探究温度对酶活性的影响实验,对自变量温度无法“加”或“减”,就用“换”的方法。
(2019·全国Ⅰ,29节选)将生长在水分正常土壤中的某植物通过减少浇水进行干旱处理,该植物根细胞中溶质浓度增大,叶片中的脱落酸(ABA)含量增高,叶片气孔开度减小。有研究表明:干旱条件下气孔开度减小不是由缺水直接引起的,而是由ABA引起的。请以该种植物的ABA缺失突变体(不能合成ABA)植株为材料,设计实验来验证这一结论。要求简要写出实验思路和预期结果。
答案 实验思路:取ABA缺失突变体植株在正常条件下测定气孔开度,经干旱处理后,再测定气孔开度。预期结果是干旱处理前后气孔开度不变。将上述经干旱处理的ABA缺失突变体植株分成两组,在干旱条件下,一组进行ABA处理,另一组作为对照组,一段时间后,分别测定两组的气孔开度。预期结果是ABA处理组气孔开度减小,对照组气孔开度不变。
5.完善实验步骤步骤是“做法”,是更为“细节化”的操作流程,其要求“精确细致”。必须体现“自变量”如何设置,“因变量”如何获得,“无关变量”如何保证相同且适宜。实验步骤设计的一般程序:
现有新发现的一种感染人体A细胞的病毒C,请利用所提供的材料用具,设计两种方法探究病毒C的遗传物质是DNA还是RNA。材料用具:一定数量的无放射性的A细胞、无放射性的A细胞培养液,含有32P标记胸腺嘧啶脱氧核苷酸的A细胞的培养液、含有32P标记尿嘧啶核糖核苷酸的A细胞的培养液、无放射性的病毒C等。
实验步骤:第一步:取一定数量的A细胞分成等量的甲、乙两组,用含有32P标记胸腺嘧啶脱氧核苷酸的培养液培养甲组的A细胞,用_____________________________________培养乙组的A细胞。第二步:将_________________平均分成两份,分别感染甲、乙两组培养的A细胞。第三步:在其他条件相同且适宜的情况下培养一段时间后,检测_________________。
预期结果及结论:(1)若_________________________________________________________,则病毒C是DNA病毒。(2)若_______________________________________________________________,则病毒C是RNA病毒。
甲组产生的子代病毒C有放射性,而乙组产生的子代病毒C无放射性
甲组产生的子代病毒C无放射性,而乙组产生的子代病毒C有放
6.分析实验结果和得出结论实验结果是通过观察或测量得到的实验现象。实验结论是根据实验现象,对实验因变量与自变量关系进行分析,得出的具有普遍意义的理论性结论。实验结论的得出必须依据实验结果。归纳实验结论的一般方法:(1)明确自变量:通过实验目的、实验的对照组设置或步骤,根据单一因素不同,找出实验自变量。(2)明确自变量和因变量的关系:分析实验结果(因变量)与实验控制的单一因素(自变量)之间的逻辑关系,得出正确结论。
(3)在有些实验中,还要根据各对照组中得出的“分结论”,综合为“全面(总)结论”。(4)在验证性实验中,因为要验证的事实是正确的,实验结果只有一种,实验结论即是实验要验证的事实。在探究实验中,因为实验结果是未知的,可能出现的实验结果有多种,因此对应的实验结论也有多种,不同的结果对应不同的结论。
褪黑素是一种由松果体分泌的小分子激素,能够调节机体免疫和睡眠作用。某研究小组采用小鼠口服褪黑素方法对其调节免疫的功能进行研究,结果如表。回答下列问题:
(1)实验前,小鼠体内的褪黑素经体液运输至全身各处,调节着小鼠自身免疫功能。据表中信息分析,褪黑素可能作用的细胞有_______________________________________(答出两点即可)。
NK淋巴细胞、抗体生成细胞
(2)体内的NK淋巴细胞能够识别并消除肿瘤或病毒感染的细胞,说明NK淋巴细胞能参与______免疫过程。据表结果分析,褪黑素对机体免疫能力的调节作用与其______有关。
(3)综合上述分析,推测褪黑素能够增强机体免疫能力的机理是__________________________________________________________________________________________________________。
通过促进脾淋巴细胞增殖、提高NK淋巴细胞活性和促进抗体生成细胞数量增多来增强机体免疫能力(合理即可)
(4)研究发现,褪黑素还能调节小鼠睡眠时间。请利用以下实验材料及用具,设计实验探究褪黑素对小鼠睡眠的影响。简要写出实验设计思路并预期实验结果。实验材料及用具:睡眠情况相同的健康小鼠若干只,一定剂量的褪黑素溶液,生理盐水,计时器等。
实验设计思路:____________________________________________________________________________________________________________________________________。预期结果及结论:____________________________________________________________________________________________。
将小鼠随机均分为甲、乙两组,甲组口服一定剂量的褪黑素溶液,乙组口服等量的生理盐水,在相同环境中饲养,记录两组小鼠每天的睡眠时长
若甲组小鼠平均睡眠时间比乙组长,则褪黑素能延长小鼠睡眠时间;反之褪黑素能缩短小鼠睡眠时间
三、实验方案评价与修订试题的解答思路
研究者以小鼠为实验材料,探讨动物脑中VMN区域与血糖调节的关系。回答下列问题:(1)向正常小鼠VMN区神经元中转入基因表达载体,指导合成的蛋白会被光激活,进而激活氯离子通道蛋白,使氯离子流入细胞内。①当向VMN区神经元照光后,VMN区神经元________(填“不兴奋”或“兴奋”)。
②研究者用胰岛素处理小鼠,创设低血糖条件,照光一段时间,检测小鼠的血糖含量,发现VMN区神经元参与低血糖条件下血糖含量的恢复。(2)进一步研究VMN区神经元对血糖含量的影响。向正常小鼠VMN区神经元中转入另一基因表达载体(此类小鼠称为S鼠),指导合成的蛋白可被光激活使得此区神经元产生兴奋。以S鼠为实验材料,验证正常血糖浓度下,若VMN区神经元兴奋,则机体血糖含量会升高这一推测。
①实验方案:对照组用胰岛素处理后的低血糖S鼠,在适宜的光照条件下照射VMN区神经元一段时间;实验组用血糖含量正常的S鼠,在适宜的光照条件下照射VMN区神经元一段时间。随时间推移检测两组鼠的血糖含量。请指出实验方案的不当之处,并做修正:__________________________________________________________________________________。
该实验方案的自变量设置不
对,对照组应用血糖含量正常的S鼠,且VMN区神经元不照光
②支持推测的结果是:____________________________________________________________________________________________。
两组鼠初始血糖含量相同,一段时间后,与初始血糖含量相比,对照组无明显差异,实验组显著升高
两组鼠初始血糖含量相同,一段时间后,与初始血糖含量相比,若对照组S鼠血糖含量无明显差异,实验组S鼠血糖含量显著升高,则支持“正常血糖浓度下,若VMN区神经元兴奋,则机体血糖含量会升高”这一推测。
一、选择题1.实验者利用猩猩做研究,发现正常猩猩饲喂携带诺如病毒的食物后发病。再用其他正常猩猩做同样的实验,其目的是遵循实验设计的A.控制变量原则 B.完整性原则C.平行重复原则 D.对照原则
2.对照原则是科学实验中的重要原则,下列实验中对照组的设计,错误的是A.还原糖的鉴定实验中,可以设置清水组和葡萄糖组作对照B.血浆对pH的调节实验中对照组也应该分别滴加相应剂量的HCl和NaOHC.探究水温对加酶洗衣粉的效果影响实验,分别设置0 ℃和100 ℃作对照D.探究酵母菌细胞呼吸的方式实验中两组均为实验组,相互对照
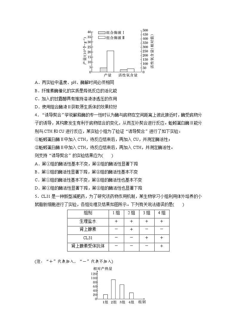
3.(2024·江苏基地大联考高三检测)为高效分离高质量的椪柑原生质体,科研人员采用组合酶液Ⅰ(2%纤维素酶 R+2%离析酶)与组合酶液Ⅱ(2%纤维素酶 W+2%离析酶)进行实验。实验过程中加入适量的甘露醇,结果如图,其中活性氧会影响原生质体的再生。下列相关叙述错误的是A.两实验中温度、pH、酶解时间必须相同B.纤维素酶催化的实质是降低反应的活化能C.加入的甘露醇具有维持溶液渗透压的作用D.使用组合酶液Ⅱ获取原生质体的效果较好
4.“诱导契合”学说解释酶的专一性时认为酶与底物在空间距离上彼此接近时,酶受底物分子的诱导,其构象发生有利于底物结合的变化,从而互补契合进行反应。蚯蚓蛋白酶Ⅱ能分别与CTH和CU进行反应,某实验小组为了验证“诱导契合”进行了如下实验:①蚯蚓蛋白酶Ⅱ中加入CTH,待反应结束后,再加入CU,并测定酶活性;②蚯蚓蛋白酶Ⅱ中加入CTH,待反应结束后,再加入CTH,并测定酶活性。则支持“诱导契合”的实验结果应为A.第①组的酶活性基本不变,第②组的酶活性显著下降B.第①组的酶活性显著下降,第②组的酶活性基本不变C.第①组的酶活性基本不变,第②组的酶活性也基本不变D.第①组的酶活性显著下降,第②组的酶活性也显著下降
5.CL31是一种新型减肥药,为了研究该药物作用机制,某生物学习小组利用体外培养的小鼠脂肪细胞进行了实验,各组处理及结果如图所示。下列有关说法错误的是
(注:“+”代表加入,“-”代表不加入)
A.本实验中,1组和2组都是对照组,3组和4组是实验组B.CL31减肥的原理是促进脂肪细胞中脂肪的氧化分解达到减肥目的C.CL31通过肾上腺素受体作用于脂肪细胞D.肾上腺素受体抗体能与CL31结合,使CL31不能起作用
6.为获得糖尿病小鼠模型并将其应用于疾病和药物的开发研究,研究人员向甲组健康小鼠注射一定量的W物质,向乙组健康小鼠注射等量的生理盐水,连续注射多天后,测得甲组小鼠的血糖浓度高于乙组小鼠的。下列关于实验评价的叙述,正确的是A.实验结果说明糖尿病小鼠建模成功B.实验过程中,甲、乙两组小鼠应禁食,以保证检测结果准确C.W物质主要破坏了胰岛B细胞的分泌功能D.若W物质破坏了胰岛素受体,则可获得糖尿病小鼠模型
7.某兴趣研究小组为研究日照长短对菊花开花的影响,用不同日照长度对菊花顶部花芽和下部叶片作四组不同处理,实验结果如图所示。下列叙述错误的是A.该实验目的是探究菊花感受 光周期刺激的部位是花芽还 是叶片B.由实验结果可推知,菊花感受光周期刺激的部位是下部叶片C.若菊花提前开花,可在夜间进行闪烁光处理或延长日照时间D.菊花的开花受基因表达、植物激素和环境因素的共同调节
8.酶a、酶b与酶c是科学家分别从菠菜叶、酵母菌与大肠杆菌中纯化出的ATP水解酶。研究人员分别测量其对不同浓度的ATP的水解反应速率,实验结果如图。下列说法错误的是A.在同一ATP浓度下,酶a催化产生的最终 ADP和Pi量最多B.ATP浓度相同时,酶促反应速率大小为酶a >酶b>酶cC.各曲线达到最大反应速率一半时,三种酶所需要的ATP浓度相同D.当反应速率相对值达到400时,酶a所需要的ATP浓度最低
9.胰脂肪酶抑制剂通过降低胰脂肪酶活性,减少消化器官中膳食脂肪的分解和吸收,进而改善肥胖和高脂血症等代谢性疾病的症状。奥利司他是市售胰脂肪酶抑制剂类减肥药,但会引起胃肠道不良反应。我国科研工作者从药食作物苦荞的麸皮中提取荞麦黄酮进行了实验,结果如图所示。下列相关描述正确的是A.本实验的自变量是药物的浓度B.在实验中,一定范围内的荞麦黄酮的效果 与浓度呈正相关C.荞麦黄酮可以安全替代奥利司他成为新的 减肥药物D.荞麦黄酮使胰脂肪酶为脂肪水解提供的能量减少
二、非选择题10.洋葱(2n=16)是我国主要蔬菜之一,也是常用的实验材料。请回答下列问题:(1)洋葱外表皮细胞可用于观察质壁分离及其复原的内因是______________________________________________________;若观察到如图所示状态,此时细胞液浓度和外界溶液浓度的关系可能是______(填字母)。a.细胞液浓度大于外界溶液b.细胞液浓度小于外界溶液c.细胞液浓度等于外界溶液
选择透过性,原生质层的伸缩性大于细胞壁的
(2)使用洋葱管状叶进行“色素的提取和分离”实验,除向研钵中加入SiO2外,还需加入的试剂有__________________;分离后的最宽色素带呈______色。(3)探究植物细胞是否含有脂肪的实验,宜选取洋葱鳞片叶的________。
(4)利用洋葱观察植物根尖细胞有丝分裂的实验,制作玻片标本的流程为________________________(用文字和箭头表示)。如图为高倍镜下观察到的图像,乙细胞中染色体的数量为_____条。
解离→漂洗→染色→制片
(5)下表为研究黑洋葱多糖对2型糖尿病大鼠降血糖作用的部分实验步骤,请完成表格。
按照200 mg/kg的标准,用黑洋葱多
按照200 mg/kg的标准,用生理盐水
11.胰岛素在细胞内合成后借助囊泡进行分泌。激素的囊泡分泌存在两条分泌途径,其一是激素合成后随即被释放到细胞外,称为组成型分泌途径;其二是激素合成后暂时储存在细胞内,受到细胞外信号刺激时再释放到细胞外,称为调节型分泌途径。研究者据此做了如下实验,请回答下列问题:(1)实验目的:_______________________。
(2)下列关于实验原理的分析,正确的是____。A.参与胰岛素合成、分泌的膜结构细胞器包括核糖体、内质网、高尔基 体、线粒体B.胰岛素由胰腺细胞合成C.在血糖浓度较低时,胰岛素分泌较多D.调节型分泌途径在短时间内可分泌较多胰岛素
(3)实验分组(培养液中葡萄糖浓度均为 1.5 g/L):甲组:培养液+胰岛 B 细胞+X 物质(蛋白质合成抑制剂,用生理盐水配制);乙组:培养液+胰岛 B 细胞+______________;适宜条件下培养一段时间后,检测________________________。
各组培养液中胰岛素含量
(4)预期实验结果及结论:①若____________________________________,则说明胰岛素只存在组成型分泌途径。②若________________________,则说明胰岛素只存在调节型分泌途径。③若___________________________________________,则说明胰岛素存在两条分泌途径。
甲组检测无胰岛素,乙组检测有胰岛素
甲、乙两组检测结果一致
甲组检测到较少胰岛素,乙组检测到较多胰岛素
12.针灸是我国传承千年的治疗疾病的手段,以外源性刺激作用于身体特定的部位(穴位)引发系列生理学调节效应。低强度电针刺激小鼠后肢穴位“足三里”可以激活迷走神经—肾上腺抗炎通路,其过程如图所示。已知细菌脂多糖可引起炎症反应,据图回答下列问题:
(1)迷走神经是从脑干发出的参与调节内脏活动的神经,属于_____(填“中枢”或“外周”)神经系统。低强度电针刺激激活迷走神经—肾上腺抗炎通路起到抗炎作用,是通过Prkr2神经元进行传导的,请完善该调节过程涉及的反射弧:足三里→_________________________________________→肾上腺(使用箭头和图中文字表示)。研究发现,在电针刺激“足三里”位置时,会激活一组位于四肢节段的Prkr2感觉神经元,其延伸出去的突起部分可以将兴奋以____________________(信号)的形式传向大脑的特定区域,在针灸治疗过程中,兴奋在神经纤维上的传导是_______(填“单向”或“双向”)的。
Prkr2感觉神经元(→脊髓)→延髓→迷走神经
(2)已知细胞外Ca2+对Na+存在“膜屏障作用”。请结合图示分析,临床上患者血钙含量偏高,针灸抗炎疗效甚微的原因是_________________________________________________,导致抗炎功能降低。
流减少,降低了神经细胞兴奋性
(3)研究人员利用同等强度的电针刺激位于小鼠腹部的天枢穴,并没有引起相同的抗炎反应,原因是腹部________(填“存在”或“不存在”)迷走神经—肾上腺抗炎通路的Prkr2感觉神经元,这也为针灸抗炎需要在特定穴位刺激提供了解释。
第三单元 专题突破3 长句表达作答策略-2025年高考生物大一轮复习(课件+讲义+练习): 这是一份第三单元 专题突破3 长句表达作答策略-2025年高考生物大一轮复习(课件+讲义+练习),文件包含第三单元专题突破3长句表达作答策略pptx、第三单元专题突破3长句表达作答策略-2025年高考生物大一轮复习课件+讲义+练习教师版docx、第三单元专题突破3长句表达集训-2025年高考生物大一轮复习课件+讲义+练习专练docx、第三单元专题突破3长句表达作答策略-2025年高考生物大一轮复习课件+讲义+练习学生版docx等4份课件配套教学资源,其中PPT共40页, 欢迎下载使用。
第三单元 专题突破2 不同生物固定二氧化碳的方式比较-2025年高考生物大一轮复习(课件+讲义+练习): 这是一份第三单元 专题突破2 不同生物固定二氧化碳的方式比较-2025年高考生物大一轮复习(课件+讲义+练习),文件包含第三单元专题突破2不同生物固定二氧化碳的方式比较pptx、第三单元专题突破2不同生物固定二氧化碳的方式比较-2025年高考生物大一轮复习课件+讲义+练习教师版docx、第三单元专题突破2不同生物固定二氧化碳的方式比较-2025年高考生物大一轮复习课件+讲义+练习专练docx、第三单元专题突破2不同生物固定二氧化碳的方式比较-2025年高考生物大一轮复习课件+讲义+练习学生版docx等4份课件配套教学资源,其中PPT共60页, 欢迎下载使用。
第三单元 专题突破3 长句表达作答策略-2025年高考生物大一轮复习课件: 这是一份第三单元 专题突破3 长句表达作答策略-2025年高考生物大一轮复习课件,文件包含第三单元专题突破3长句表达作答策略pptx、第三单元专题突破3长句表达作答策略教师版docx、第三单元专题突破3长句表达作答策略学生版docx等3份课件配套教学资源,其中PPT共34页, 欢迎下载使用。

