湖南省永州市第一中学2024-2025学年高三上学期8月月考生物试题(Word版附答案)
展开1.本试卷满分100分,考试时间75分钟。
2.答题时,考生务必用黑色碳素笔将自己的姓名、班级、考号等在答题卡上填写清楚,并请认真核准条形码上的准考证号、姓名和科目,在规定的位置贴好条形码。
3.每小题选出答案后,用2B铅笔把答题纸上对应题目的答案标号涂黑。如需改动,用橡皮擦干净后,再选涂其他答案标号。写在本试卷上无效。答非选择题时,请将答案写在答题卡上,写在本试卷上无效。
一、单选题:(本部分共12个小题,每题2分,共24分。在每小题给出的四个选项中,只有一项是符合题目要求的。)
1. 细胞膜是细胞的重要结构,下列相关叙述正确的是( )
A. 与细胞间信息交流有关的信号分子必须与细胞膜表面受体结合,才能完成信息传递
B. 因为细胞膜能严格控制物质进出细胞,因而能保证生物体的健康
C. 生物膜功能越复杂,膜蛋白的种类和数量越多
D. 所有物质进出细胞都必须穿过细胞膜
2. 高中生物学实验中,利用显微镜观察到下列现象,其中由取材不当引起是( )
A. 观察苏丹Ⅲ染色的花生子叶细胞时,橘黄色颗粒大小不一
B. 观察黑藻叶肉细胞的胞质流动时,只有部分细胞的叶绿体在运动
C. 利用血细胞计数板计数时,有些细胞压在计数室小方格的界线上
D. 观察根尖细胞有丝分裂时,所有细胞均为长方形且处于未分裂状态
3. 胆固醇等脂质被单层磷脂包裹形成球形复合物,通过血液运输到细胞并被胞吞,形成的囊泡与溶酶体融合后,释放胆固醇。以下相关推测合理的是( )
A. 磷脂分子尾部疏水,因而尾部位于复合物表面
B. 球形复合物被胞吞的过程,需要高尔基体直接参与
C. 胞吞形成的囊泡与溶酶体融合,依赖于膜的流动性
D. 胆固醇通过胞吞进入细胞,因而属于生物大分子
4. 蛋白质磷酸化反应是指在蛋白激酶催化下将ATP中的磷酸基团转移到底物蛋白质上的过程。相比于1%食盐腌制,3%食盐腌制可显著降低鸡肉中蛋白激酶的活性,进而降低蛋白质磷酸化水平,从而提高肌肉嫩度。以下说法错误的是( )
A. 磷酸化蛋白和核糖体均含有C、H、O、N、P等元素
B. 磷酸化水平影响嫩度,与磷酸化改变蛋白质的空间结构有关
C. 蛋白质的功能不受NaCl浓度的影响
D. 蛋白质磷酸化的过程是一个吸能反应
5. 癌细胞即使在氧气供应充足的条件下也主要依赖无氧呼吸产生ATP,这种现象称为“瓦堡效应”。下列说法错误的是( )
A. “瓦堡效应”导致癌细胞需要大量吸收葡萄糖
B. 癌细胞中丙酮酸转化为乳酸的过程会生成少量ATP
C. 癌细胞呼吸作用过程中丙酮酸主要在细胞质基质中被利用
D. 消耗等量的葡萄糖,癌细胞呼吸作用产生的NADH比正常细胞少
6. 原始的生殖细胞既能进行有丝分裂增加自身数量,又可进行减数分裂形成生殖细胞下列有关叙述,正确的是( )
A. 减数分裂时同源染色体发生了交叉互换,增大了生殖细胞遗传组成多样性
B. 减数分裂时非同源染色体自由组合,有利于保持亲子代遗传信息的稳定性
C. 玉米体细胞中有10对染色体,经过减数分裂后,卵细胞中染色体数目为5对
D. 有丝分裂中期和减数第一次分裂中期,染色体数相同、核DNA数不同
7. 细胞所处的内环境变化可影响其兴奋性、膜电位达到阈电位(即引发动作电位的临界值)后,才能产生兴奋。如图所示,甲、乙和丙表示不同环境下静息电位或阈电位的变化情况。下列叙述错误的是( )
A. 正常环境中细胞的动作电位峰值受膜内外钠离子浓度差影响
B. 环境甲中钾离子浓度低于正常环境
C. 细胞膜电位达到阈电位后,钠离子通道才开放
D. 同一细胞在环境乙中比丙中更难发生兴奋
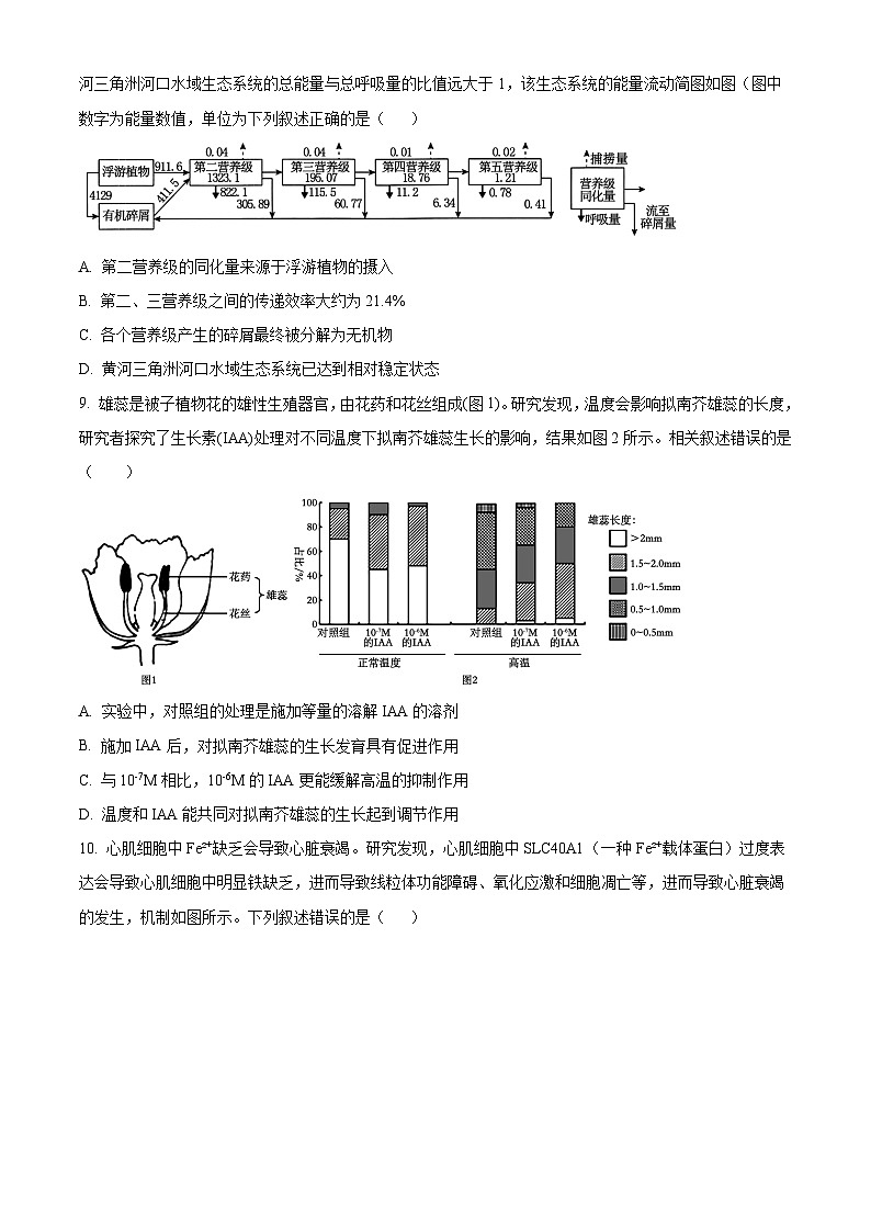
8. 黄河三角洲是河海陆交互作用形成的湿地生态系统,包括河口、浅海、滩涂等天然湿地。据调查输入黄河三角洲河口水域生态系统的总能量与总呼吸量的比值远大于1,该生态系统的能量流动简图如图(图中数字为能量数值,单位为下列叙述正确的是( )
A. 第二营养级的同化量来源于浮游植物的摄入
B. 第二、三营养级之间的传递效率大约为21.4%
C. 各个营养级产生的碎屑最终被分解为无机物
D. 黄河三角洲河口水域生态系统已达到相对稳定状态
9. 雄蕊是被子植物花的雄性生殖器官,由花药和花丝组成(图1)。研究发现,温度会影响拟南芥雄蕊的长度,研究者探究了生长素(IAA)处理对不同温度下拟南芥雄蕊生长的影响,结果如图2所示。相关叙述错误的是( )
A. 实验中,对照组的处理是施加等量的溶解IAA的溶剂
B. 施加IAA后,对拟南芥雄蕊的生长发育具有促进作用
C. 与10-7M相比,10-6M的IAA更能缓解高温的抑制作用
D. 温度和IAA能共同对拟南芥雄蕊的生长起到调节作用
10. 心肌细胞中Fe²⁺缺乏会导致心脏衰竭。研究发现,心肌细胞中SLC40A1(一种Fe²⁺载体蛋白)过度表达会导致心肌细胞中明显铁缺乏,进而导致线粒体功能障碍、氧化应激和细胞凋亡等,进而导致心脏衰竭的发生,机制如图所示。下列叙述错误的是( )
A. 线粒体功能障碍会影响神经冲动的传导
B. 细胞凋亡与基因有关,与环境因素无关
C. 转运Fe²⁺时SLC40A1会发生空间构象的改变
D. Fe²⁺缺乏引起的氧化应激与NADPH减少有关
11. 土地盐渍化是一种全球化现象,严重制约着农业生产的发展。我国育种专家用普通小麦(2N=42)与耐盐偃麦草(2N=70)的体细胞杂交获得耐盐新品种山融3号,培育过程如图所示,图中序号代表过程或结构。下列叙述正确的是( )
A. 可使用胰蛋白酶去除细胞壁获得原生质体
B. PEG诱导融合成功的标志是再生出细胞壁
C. ①形成愈伤组织的过程中,其细胞发生了再分化
D. 由愈伤组织到②的过程中不需要更换新的培养基
12. 植物叶片脱落酸积累会导致气孔关闭。大豆叶片相对含水量、气孔开放程度、脱落酸含量随时间变化情况如图所示。第1~4天持续干旱,第5天测定后浇水。下列说法错误的是
A. 干旱会加速叶片的脱落
B. 随干旱时间延长,气孔关闭,叶片光合速率降低
C. 浇水后,叶片脱落酸含量随含水量的升高而降低
D. 叶面喷施适宜浓度的脱落酸能增加叶片水分散失
二、不定向选择:(本共部分4个小题,每题4分,共16分。每小题有一个或多个选项符合题目要求,全部选对得4分,选对但不全的得2分,有选错的得0分。)
13. 在互花米草入侵地栽种外来植物无瓣海桑,因无瓣海桑生长快,能迅速长成高大植株形成荫藏环境,使互花米草因缺乏光照而减少。与本地植物幼苗相比,无瓣海桑幼苗在荫蔽环境中成活率低,逐渐被本地植物替代,促进了本地植物群落的恢复。下列说法错误的是( )
A. 在互花米草相对集中的区域选取样方以估算其在入侵地的种群密度
B. 由互花米草占优势转变为本地植物占优势的过程不属于群落演替
C. 逐渐被本地植物替代的过程中,无瓣海桑种群的年龄结构为衰退型
D. 应用外来植物治理入侵植物的过程中,需警惕外来植物潜在的入侵性
14. 逆转录PCR(RT▬PCR)是以mRNA为模板逆转录形成DNA,再以此为模板通过PCR进行DNA扩增的技术。如图为利用RT▬PCR扩增人乳铁蛋白基因的部分过程,相关叙述正确的是( )
A. 由于基因的选择性表达,人乳铁蛋白基因mRNA应从人乳腺细胞中提取获得
B. 过程①②所需的酶分别是逆转录酶、耐高温的DNA聚合酶,原料均为脱氧核苷酸
C. 过程③获得的人乳铁蛋白基因不具有起始密码子、终止密码子的对应序列
D. RT▬PCR中,引物P1、P2的长度会影响复性温度以及扩增产物的数量和纯度
15. 油菜素内酯被称为“第六类植物内源激素”。科研人员研究了不同浓度油菜素内酯溶液对芹菜幼苗生长的影响,结果如图。有关油菜素内酯的叙述,错误的是( )
A. 油菜素内酯属于植物激素,植物激素由植物体内产生,能从产生部位运送到作用部位
B. 对植物生长具有低浓度促进高浓度抑制的特点
C. 促进芹菜生长最适浓度范围为0.1∼10mg⋅L-1
D. 可能具有与乙烯、细胞分裂素部分相似的生理作用
16. 某鱼塘的能量流动过程模式图如下,N1、N2、N3表示同化量,箭头表示能量流动的方向。下列叙述正确的是( )
A. 流经该生态系统的总能量为N1
B. 生产者到消费者的能量传递效率为(N2+N3)/N1×100%
C. 图中A表示流向下一营养级的能量,这部分能量只在食物链中流动
D. 图中生产者和消费者构成的能量金字塔不一定是上窄下宽的
三、非选择题(本部分共5个大题,共60分)
17. 气孔是由两个保卫细胞围成的空腔,是植物控制气体交换和水分代谢的重要结构。图1、图2分别是气孔运动的2种调节机制。请回答下列问题:
(1)光照下,保卫细胞中蔗糖的积累,一是通过类囊体产生的___,将PGA还原为TP,部分TP运输到___中,进一步合成蔗糖;二是由于光合作用使叶绿体内H+降低,导致pH增高,使淀粉转化为蔗糖等可溶性糖。
(2)研究发现,蓝光对气孔张开有一定的作用,位于___的蓝光受体吸收蓝光后,激活质膜上的质子泵,消耗ATP形成电化学梯度,为H+的跨膜运输提供动力。
(3)研究发现,脱落酸(ABA)对气孔开闭也有一定作用,据图2分析,干旱时ABA快速合成并运输到叶片,与保卫细胞中的受体结合,使细胞外以及___的Ca2+进入细胞质基质,Ca2+浓度升高,通过___,使气孔维持关闭状态。
(4)为进一步研究ABA受体与气孔关闭的关系,研究者将野生型拟南芥与ABA受体基因过表达品系为材料进行对照实验,培养一段时间后,测量叶片的气孔导度。若___,则说明ABA受体增多能加速气孔关闭。
18. 家蚕(2n=56)的性别决定方式是ZW型。幼蚕体色有斑纹对无斑纹为一对相对性状,受一对等位基因A、a控制。为了在家蚕幼虫期通过体色筛选出吐丝率更高的雄蚕,研究者开展了系列实验。请回答下列问题。
(1)为探究控制有斑纹和无斑纹的基因是位于常染色体上还是Z染色体上(不考虑Z、W同源区段)及其显隐性。研究者利用纯合的有斑纹和无斑纹的雌、雄家蚕进行正交、反交实验,发现子代均为有斑纹,则说明该有斑纹的遗传方式为___。
(2)研究者通过辐射对某品系家蚕进行处理,获得甲、乙、丙3种突变类型,如图。甲的变异类型是___。
(3)为筛选出符合要求的突变类型,研究者将获得的突变体分别与无斑纹雄蚕杂交,获得F1,F1自由交配获F2,观察并统计后代表型及比例(注:各类型突变体产生的配子活力相当,但一对基因都缺失时胚胎致死)。
①若F2表型及比例与性别相关联,则突变类型为甲;
②若F2表型及比例为___,则突变类型为乙;
③若F2表型及比例为___,则突变类型为丙。
(4)经筛选获得突变类型甲后,研究者通过下图所示过程培育出了“限性斑纹雌蚕”,以便能根据幼虫体色确定家蚕性别。
①F1有斑纹个体中染色体异常的比例为___。
②F2中,“限性斑纹雌蚕”的占比为___。
③在生产实践中,可利用“限性斑纹雌蚕”和___进行杂交,可根据体色即可辨别幼蚕的性别。
19. 进食可刺激胃腺细胞分泌胃液,胃液中含有胃酸及胃蛋白酶,有利于消化。酸性环境(pH2~4.5)刺激小肠上段黏膜处的S细胞释放促胰液素,促胰液素能够促进胰液(碱性)的分泌,胰液进入小肠中发挥消化作用。回答下列问题:
(1)胃酸可以杀灭进入胃内的细菌,这属于机体的___免疫。
(2)如下图所示为哺乳动物进食时,食物尚未进入胃内就可引起胃液分泌,称为头期胃液分泌。据图分析,该过程受___调节和___调节两条途径的共同调控。
(3)将一定量的盐酸通过静脉直接注入狗体内,胰液分泌___(填“增多”“减少”或“无显著变化”)。食糜(从胃离开进入小肠的半固体物质)会刺激小肠上段黏膜处的S细胞分泌促胰液素,食糜促进促胰液素分泌的过程___(填“属于”或“不属于”)体液调节。
20. 推进绿美广东生态建设,把生态优势转化为生态效益。韶关车八岭国家级自然保护区被誉为“物种宝库、南岭明珠”,主要保护对象为中亚热带常绿阔叶林及珍稀动植物,是我国综合自然保护区之一,有34种珍稀濒危动物,植物有1928种。回答下列问题:
(1)建立自然保护区属于对生物多样性的__________(填“就地”或“易地”)保护措施。生境碎片化会导致大种群被分割成许多小种群,这些小种群由于缺少遗传多样性而容易灭绝,利于保护碎片化生境地生物多样性的措施是___________________。
(2)韶关车八岭国家级自然保护区内的不同生物始终占据不同的相对稳定的生态位,其意义是______________。苏门羚与虎纹蛙单位体重的同化量相等,但虎纹蛙比苏门羚体重(有机物)的净增长量要高,原因是________________________。
(3)与北方针叶林相比,亚热带常绿阔叶林中植物生长茂盛,凋落物多,但土壤中有机质含量低。请分析在高温、高湿的环境下土壤中有机质含量低的原因是________________。
21. 构建生物传感器是一个复杂的过程,需要深入理解分子生物学和遗传学原理,同时还需要具备熟练的实验技能和丰富的实践经验。向细菌中导入一些特殊的DNA序列作为生物传感器,可制备出在特定环境中优先生长的工程菌,研究者利用如图所示的原理分别设计氧气传感器和乳酸传感器。回答下列问题:
(1)在细菌培养过程中对培养基采用___法灭菌。
(2)利用基因工程技术构建含氧气传感器的大肠杆菌工程菌时,需将含有___的DNA片段与载体连接,构建重组的基因表达载体;将重组的基因表达载体导入大肠杆菌之前,需用Ca2+处理大肠杆菌细胞,目的是___。
(3)研究者用GFP(绿色荧光蛋白)基因作为特定基因制备出含乳酸传感器的试验性工程菌,发现在无乳酸状态下GFP基因的表达量偏高,传感器灵敏度低。据图提出改造重组质粒以提高灵敏度的措施:___(答2点)。
(4)在(3)试验的基础上,若想仿照乳酸传感器的原理设计出四环素检测传感器,根据图2所示完成下列表格。
永州一中2025届高三第一次月考试卷
生物学
注意事项:
1.本试卷满分100分,考试时间75分钟。
2.答题时,考生务必用黑色碳素笔将自己的姓名、班级、考号等在答题卡上填写清楚,并请认真核准条形码上的准考证号、姓名和科目,在规定的位置贴好条形码。
3.每小题选出答案后,用2B铅笔把答题纸上对应题目的答案标号涂黑。如需改动,用橡皮擦干净后,再选涂其他答案标号。写在本试卷上无效。答非选择题时,请将答案写在答题卡上,写在本试卷上无效。
一、单选题:(本部分共12个小题,每题2分,共24分。在每小题给出的四个选项中,只有一项是符合题目要求的。)
【1题答案】
【答案】C
【2题答案】
【答案】D
【3题答案】
【答案】C
【4题答案】
【答案】C
【5题答案】
【答案】B
【6题答案】
【答案】A
【7题答案】
【答案】C
【8题答案】
【答案】C
【9题答案】
【答案】B
【10题答案】
【答案】B
【11题答案】
【答案】B
【12题答案】
【答案】D
二、不定向选择:(本共部分4个小题,每题4分,共16分。每小题有一个或多个选项符合题目要求,全部选对得4分,选对但不全的得2分,有选错的得0分。)
【13题答案】
【答案】AB
【14题答案】
【答案】ABD
【15题答案】
【答案】BD
【16题答案】
【答案】D
三、非选择题(本部分共5个大题,共60分)
【17题答案】
【答案】(1) ①. NADPH、ATP ②. 细胞质基质
(2)叶绿体、细胞膜(质膜)
(3) ①. 内质网中 ②. 同时促进K+外流,抑制K+内流
(4)过表达品系叶片气孔导度小于野生型
【18题答案】
【答案】(1)常染色体的显性遗传
(2)易位 (3) ①. 有斑纹:无斑纹=7:9 ②. 有斑纹:无斑纹=7:8
(4) ①. 2/3 ②. 2/15 ③. 无斑纹雄蚕
【19题答案】
【答案】(1)非特异性
(2) ①. 神经 ②. 神经—体液(两空顺序可换)
(3) ①. 无显著变化 ②. 不属于
【20题答案】
【答案】(1) ①. 就地 ②. 建立生态廊道,促进基因交流
(2) ①. 有利于不同生物充分利用环境资源 ②. 苏门羚同化的能量用于维持体温的部分较多
(3)高温,高湿的环境有利于分解者的繁殖,分解者可将凋落物中的有机物快速分解为无机物
【21题答案】
【答案】(1)高压蒸汽灭菌(湿热灭菌)
(2) ①. 启动子A和特定基因 ②. 使大肠杆菌细胞处于一种能吸收周围环境中DNA分子的生理状态
(3)修改启动子C以降低基因表达量;增强阻遏蛋白与启动子C的结合;修改启动子B以增强L基因的表达;增加L蛋白基因的拷贝数
(4) ①. 绿色荧光的有无 ②. 当环境中没有四环素时,GFP(绿色荧光蛋白)基因不表达;当环境中有四环素时,四环素能够解除阻遏蛋白对启动子C的抑制作用,最终使大肠杆菌发出绿色荧光设计方案
实验材料
大肠杆菌
观测指标
___
实验原理(推测)
___
湖南省永州市2024届高三上学期二模生物试题(Word版附答案): 这是一份湖南省永州市2024届高三上学期二模生物试题(Word版附答案),共9页。试卷主要包含了现建立“动物精原细胞,研究者用流感病毒,乔木种群的径级结构等内容,欢迎下载使用。
湖南省永州市第一中学2023-2024学年高二生物上学期9月月考试题(Word版附解析): 这是一份湖南省永州市第一中学2023-2024学年高二生物上学期9月月考试题(Word版附解析),共15页。
湖南省永州市第一中学2024届高三生物上学期第一次月考试题(Word版附解析): 这是一份湖南省永州市第一中学2024届高三生物上学期第一次月考试题(Word版附解析),共19页。试卷主要包含了 分层现象是群落研究的重要内容等内容,欢迎下载使用。

