


湖南省平江县颐华高级中学2024-2025学年高二上学期入学考试生物试题(解析版)
展开
这是一份湖南省平江县颐华高级中学2024-2025学年高二上学期入学考试生物试题(解析版),共22页。试卷主要包含了选择题,非选择题等内容,欢迎下载使用。
一、选择题:本题共12小题,每小题2分,共24分。在每小题给出的四个选项中,只有一项是符合题目要求的。
1. 关于生物组织中还原糖、脂肪、蛋白质的鉴定实验,下列叙述正确的是( )
A. 鉴定还原糖的斐林试剂的本质是新制的Cu(OH)2,与还原糖混合能产生砖红色沉淀物
B. 鉴定组织样液中的脂肪需要制作临时装片,用苏丹Ⅲ染液染色后需要用75%酒精洗去浮色
C. 双缩脲试剂甲液、斐林试剂A液都是质量分数为0.01g/mL的NaOH溶液
D. 苹果、花生种子、鸡蛋清可分别作为还原糖、脂肪、蛋白质鉴定的实验材料
【答案】D
【解析】
【分析】某些化学试剂能够使生物组织中的相关化合物产生特定的颜色反应。糖类中的还原糖,如葡萄糖,与菲林试剂发生作用,生成砖红色沉淀。脂肪可以被苏丹三染液染成橘黄色。蛋白质与双缩脲试剂发生反应,产生紫色反应。
【详解】A、鉴定还原糖的斐林试剂的本质是新制的Cu(OH)2,与还原糖混合煮沸或加热才能产生砖红色沉淀物,A错误;
B、鉴定组织样液中脂肪需要制作临时装片,用苏丹Ⅲ染液染色后需要用50%酒精洗去浮色,B错误;
C、斐林试剂甲液、双缩脲试剂A液都是质量分数为0.1g/mL的NaOH溶液,C错误;
D、苹果、花生种子、鸡蛋清可分别作为还原糖、脂肪、蛋白质鉴定的实验材料,D正确。
故选D。
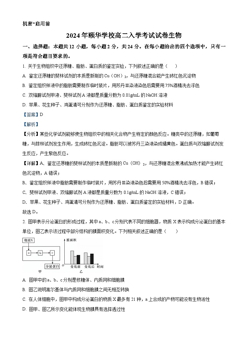
2. 图甲表示分泌蛋白的形成过程,其中a、b、c分别代表不同的细胞器,物质X表示构成分泌蛋白的基本单位,图乙表示该过程中部分结构的膜面积变化。下列相关叙述正确的是( )
A. 图甲中的a、b、c分别是核糖体、内质网和细胞膜
B. 图乙说明高尔基体与内质网和细胞膜之间无相互转换
C. 在人体细胞中,图甲中构成分泌蛋白的物质X最多有21种,a上合成的产物可能没有生物活性
D. 图甲、图乙所示变化能体现生物膜具有选择透过性
【答案】C
【解析】
【分析】分泌蛋白的合成与分泌过程:核糖体合成蛋白质→内质网进行粗加工→内质网“出芽”形成囊泡→高尔基体进行再加工形成成熟的蛋白质→高尔基体“出芽”形成囊泡→细胞膜,整个过程还需要线粒体提供能量。
【详解】A、分泌蛋白合成与分泌过程:核糖体合成蛋白质→内质网进行粗加工→内质网“出芽”形成囊泡→高尔基体进行再加工形成成熟的蛋白质→高尔基体“出芽”形成囊泡→细胞膜,根据分泌蛋白的合成和分泌过程可知,图甲中的a、b、c分别是核糖体、内质网和高尔基体,A错误;
B、图乙表示分泌蛋白合成与分泌过程中部分结构的膜面积变化,虽然高尔基体的膜面积在发生物质交换的前后基本没有改变,但高尔基体与内质网和细胞膜之间是有相互转换的,B错误;
C、在人体细胞中,组成蛋白质的氨基酸有21种,构成分泌蛋白的氨基酸最多21种,a核糖体上合成的产物是多肽,多肽折叠盘绕形成一定的空间结构才具有生物活性,故核糖体上合成的产物(多肽)可能没有生物活性,C正确;
D、图甲中的分泌蛋白的运输和转运过程中内质网、高尔基体和细胞膜之间的物质会通过囊泡进行运输;图乙所示内质网、高尔基体和细胞膜的膜面积在分泌蛋白的合成和分泌前后的变化,故二者都能体现生物膜具有流动性,D错误。
故选C。
3. 如图取甲、乙、丙、丁四支试管,加入同种淀粉,甲、乙、丙试管中分别加入等量相同浓度的唾液淀粉酶溶液,丁试管中加入等量的一定浓度的盐酸,四支试管都在低于最适温度的条件下反应一段时间,绘出甲、乙、丙3支试管中产物量随时间变化的曲线如图所示。下列相关叙述正确的是( )
A. 甲、乙、丙试管中的淀粉溶液量为甲>乙>丙
B. 若适当升高甲试管的反应温度,图中A点将上移
C. 乙、丙两试管所处反应温度为乙高于丙
D. 若给丁绘一条曲线,丁曲线应与横坐标重合
【答案】C
【解析】
【分析】1、酶是由活细胞产生的具有催化作用的有机物,绝大多数酶是蛋白质,极少数酶是RNA。
2、酶的特性:高效性、专一性和作用条件温和的特性。 3、影响酶活性的因素主要是温度和pH,在最适温度(pH)前,随着温度(pH)的升高,酶活性增强;到达最适温度(pH)时,酶活性最强;超过最适温度(pH)后,随着温度(pH)的升高,酶活性降低.另外低温酶不会变性失活,但高温、pH过高或过低都会使酶变性失活。
【详解】A、由图可以看出反应最终产物量不相等,因为酶不改变反应平衡点,由此推出底物量为甲>乙=丙,A错误;
B、适当升高甲试管的温度,只能使A点提前出现,不会向上移动,B错误;
C、因为实验温度均低于最适温度,前期乙反应快于丙,所以所处反应温度乙高于丙,C正确;
D、丁加入等量一定浓度的盐酸,淀粉在酸性条件下可以分解,所以有产物生成,曲线高于横坐标,D错误。
故选C。
4. 某研究表明,癌细胞即使在O2供应充足的条件下也主要依赖厌氧呼吸产生ATP,这种现象称为“瓦氏效应”。下列有关人体癌细胞呼吸作用的叙述,正确的是( )
A. 人体内癌细胞产生的CO2只来自线粒体
B. 癌细胞中丙酮酸被乳酸脱氢酶还原为乳酸
C. 无氧条件下,癌细胞中丙酮酸分解时会生成少量ATP
D. 癌细胞厌氧呼吸时,葡萄糖中的能量大部分以热能形式散失
【答案】A
【解析】
【分析】人体细胞的需氧呼吸分为三个阶段,第一阶段的场所是细胞溶胶,第二阶段的场所是线粒体基质,第三阶段的场所是线粒体内膜;厌氧呼吸分为两个阶段,场所都是细胞溶胶,只在第一阶段产生少量ATP。
【详解】A、人体内癌细胞在需氧呼吸第二阶段产生CO2,场所是线粒体基质,进行厌氧呼吸产生乳酸不产生CO2,所以人体内癌细胞产生的CO2只来自线粒体,A正确;
B、癌细胞中丙酮酸在乳酸脱氢酶的催化下被[H]还原为乳酸,B错误;
C、无氧条件下,癌细胞进行厌氧呼吸,只在第一阶段产生少量ATP,第二阶段丙酮酸分解时没有ATP的生成,C错误;
D、癌细胞厌氧呼吸时,葡萄糖中的能量大部分还储存在乳酸中没有释放出来,D错误。
故选A。
5. 如图是某生物体细胞有丝分裂的不同分裂时期的图像,对图像的描述正确的是( )
A. 该生物可能是低等植物
B. 甲、乙、丙三细胞内染色体、染色单体与核DNA分子数之比都为1∶2∶2
C. 甲细胞进行中心体复制,发出星射线,形成了纺锤体
D. 甲、乙、丙三细胞分别处于有丝分裂的前期、后期和中期
【答案】D
【解析】
【分析】甲图处于有丝分裂前期,乙图处于有丝分裂后期,丙图处于有丝分裂中期。
【详解】A、由于图示细胞中没有细胞壁,所以该生物不可能是低等植物,A错误;
B、由于乙图中着丝粒分裂,细胞中没有染色单体,只有甲、丙两细胞内染色体、染色单体与DNA分子数比例分别为1∶2∶2,B错误;
C、中心体的复制发生在细胞分裂的间期,甲为前期,C错误;
D、根据图中染色体的行为特点可知:甲、乙、丙三细胞分别处于有丝分裂的前期、后期和中期,D正确。
故选D。
6. 黄莲是一种重要的中药材,在重庆市某县有大面积种植。科研人员研究了光照对黄莲叶片净光合速率的影响,测得黄莲叶片在不同光照强度下CO2吸收量的变化曲线如图所示。下列叙述错误的是( )
A. 在t1~t2时,光照强度增大,光反应为暗反应提供NADPH和ATP增多,导致暗反应增强
B. 在t3时,黄莲叶肉细胞的叶绿体利用CO2的相对值为13
C. 在t3~t4时黄莲叶肉细胞间CO2浓度远低于空气中CO2浓度
D. 将黄莲由全日照转移至70%的全日照环境下,C3含量会显著增加
【答案】D
【解析】
【分析】根据题意和曲线分析,该实验的自变量是光照强度,因变量是CO2吸收量,即净光合作用,从30%全光照到70%全光照,净光合作用强度提高,从70%全光照到全光照,净光合作用强度不在提高,说明70%全日照已经达到玉米的光饱和点。黑暗中只进行呼吸作用,不吸收CO2只释放CO2。
【详解】A、在t1~t2时,光照强度逐渐增大,光反应为暗反应提供NADPH和ATP增多,导致暗反应增强,光合速率增强,A正确;
B、黑暗条件下,叶片CO2释放量即呼吸强度为4,t3时CO2吸收量即净光合强度为9,故叶绿体利用CO2的相对值即总光合强度为13,B正确;
C、t3~t4叶片光合作用强度已经最强,此时从外界吸收CO2最快,故叶肉细胞间CO2浓度远低于空气中CO2浓度,CO2才会通过自由扩散进入细胞内,C正确;
D、当70%全日照时,叶肉细胞的光合强度逐渐上升,当全日照时,光合强度不再上升,说明给予70%全日照时已经达到了玉米的光饱和点,故从全日照转移至70%的全日照环境下,光反应不变,C3含量不变,D错误。
故选D。
7. 研究发现微肥(指硼、锌、铁等微量元素肥料)对橡胶树的光合作用存在影响,由于微肥易被土壤固定而影响有效性,故大多采用叶面喷施。鉴于橡胶树叶片宽厚、细胞排列紧密、角质层厚的特点,微肥通常与促吸收剂联合施用,科研工作者研究了微肥与不同促吸收剂联合施用对橡胶树光合作用的影响,结果如下表所示。下列叙述错误的是( )
备注:①CK:空白对照(超纯水);②W;微肥;
③C1+W:促吸收剂1+微肥;④C2+W:促吸收剂2+微肥
A. 实验的自变量包括是否添加微肥、是否添加促吸收剂及促吸收剂的种类
B. 微肥能够促进叶绿素的合成,且对叶绿素b的促进作用强于叶绿素a
C. 通过1、2、3组实验可得出“微肥和促吸收剂1均可直接提高橡胶树的蒸腾作用”的结论
D. 促吸收剂可提高微肥对橡胶树光合速率的促进效果,且促吸收剂2的效果优于促吸收剂1
【答案】C
【解析】
【分析】本实验的自变量为是否添加微肥、是否添加促吸收剂及促吸收剂的种类,因变量为叶绿素a/叶绿素b、叶绿素总量、净光合速率、蒸腾作用。
【详解】A、该实验目的是探究微肥与不同促吸收剂联合施用对橡胶树光合作用的影响,据表分析,本实验的自变量为是否添加微肥、是否添加促吸收剂及促吸收剂的种类,A正确;
B、由1、2组进行对照可知,施加微肥组比空白对照组叶绿素总量增加,但叶绿素a/叶绿素b减小,说明微肥能够促进叶绿素合成,且对叶绿素b的促进作用强于叶绿素a,B正确;
C、由于缺乏促吸收剂单独作用组,无法得出“微肥和促吸收剂1均可直接提高橡胶树的蒸腾作用”的结论,C错误;
D、3、4组与第2组对照可知,叶绿素总量、净光合速率、蒸腾作用都增加,并且第4组增加更多,说明促吸收剂可提高微肥对橡胶树光合速率促进效果,且促吸收剂2的效果优于促吸收剂1,D正确。
故选C。
8. 基因型为AaBb的一个精原细胞进行有丝分裂时,一对同源染色体的非姐妹染色单体发生了交换,结果如下图所示。若此次有丝分裂产生的子细胞均进入减数分裂,且之后未发生任何变异。下列与上述细胞分裂相关的叙述,错误的是( )
A. 此次有丝分裂产生的子细胞的基因型可能为Aabb和AaBB
B. 减数第一次分裂产生的子细胞中,基因组成为AAbb的细胞占1/4
C. 减数第一次分裂和减数第二次分裂过程中均有等位基因的分离
D. 减数第二次分裂产生的子细胞的基因组成有4种类型
【答案】C
【解析】
【分析】由图可知,该精原细胞有丝分裂产生的两个子细胞的基因型分别是AaBB、Aabb或AaBb、AaBb,所有子细胞均进行减数分裂。
【详解】A、由图可知,该精原细胞有丝分裂产生的两个子细胞的基因型分别是AaBB、Aabb或AaBb、AaBb,A正确;
B、由A可知,子细胞中AaBB:Aabb:AaBb=1:1:2,所有子细胞均进入减数分裂,进行减数分裂的子细胞中只有1/4Aabb和2/4AaBb精原细胞减数第一次分裂才能产生AAbb的细胞,则概率为1/4×1/2+2/4×1/4=1/4,B正确;
C、基因型为AaBB、Aabb、AaBb的精原细胞,均是在减数第一次分裂后期有等位基因的分离,减数第二次分裂后期无等位基因分离,C错误;
D、若该精原细胞有丝分裂产生的两个子细胞的基因型分别是AaBB(其中A和B连锁,a和B连锁)、Aabb,减数第二次分裂产生的子细胞的基因组成有4种类型,分别为AB、aB、Ab、ab;若该精原细胞有丝分裂产生的两个子细胞的基因型分别是AaBb(其中A和B连锁,a和b连锁)、AaBb(其中A和b连锁,a和B连锁),减数第二次分裂产生的子细胞的基因组成有4种类型,分别为AB、ab、Ab、aB,D正确。
故选C。
9. 葡萄糖饥饿和缺氧压力使细胞中自由基(ROS)水平上升,进而使p—ATM/p—CHK2水平升高,p—CHK2使Beclin1磷酸化,阻碍Beclin1l和Bcl—2结合,从而诱导细胞自噬。包裹损伤线粒体的膜结构称为自噬体,其与溶酶体融合后可降解受损的线粒体,维持细胞稳态。实验表明,组织缺血后给小鼠灌注过量ROS会引起心肌梗死、脑卒中,从而导致小鼠死亡。下列说法错误的是( )
A. ROS可攻击线粒体的DNA和蛋白质,引起线粒体损伤
B. 当Beclin1和Bcl—2结合后,可诱导细胞自噬现象的发生
C. 自噬体中的线粒体水解产生的物质可为细胞内新细胞器的构建提供原料
D. 小鼠实验证明,激烈的细胞自噬可能诱导细胞凋亡,甚至个体死亡
【答案】B
【解析】
【分析】溶酶体是“消化车间”,内部含有多种水解酶,能分解衰老、损伤的细胞器,吞噬并杀死侵入细胞的病毒或病菌。被溶酶体分解后的产物,如果是对细胞有用的物质,细胞可以再利用,废物则被排出细胞外。溶酶体中的水解酶是蛋白质,在核糖体上合成。
【详解】A、ROS作为自由基可攻击细胞中具有正常功能的物质和结构,因此,其可攻击线粒体的DNA和蛋白质,引起线粒体损伤,A正确;
B、据题干信息,Beclinl和Bcl—2结合被阻碍,从而诱导细胞自噬,据此可推测,当Beclinl和Bcl—2结合后,可抑制细胞自噬现象的发生,B错误;
C、损伤的线粒体被水解,产生的物质可以为细胞生存提供所需的物质和能量,可以为新细胞器的构建提供原料,C正确;
D、实验表明,组织缺血后给小鼠灌注过量ROS会引起细胞自噬,进而可诱发心肌梗死、脑卒中,导致小鼠死亡,可见激烈的细胞自噬可能诱导细胞凋亡,甚至个体死亡,D正确。
故选B。
10. 血型检测是亲子鉴定的依据之一、人类ABO血型与对应的基因型如表所示。下列叙述正确的是( )
A. IA、IB、i基因的遗传符合分离定律
B. A型和B型婚配,后代不会出现O血型
C. 从AB型可以看出,IA和IB应该是不同染色体上的非等位基因
D. IAi和IBi婚配后代出现四种血型是自由组合的结果
【答案】A
【解析】
【分析】人类的ABO血型是受IA,IB和i三个复等位基因所控制的。IA和IB对i基因均为显性,IA和IB为共显性关系,即两者同时存在时,能表现各自作用。A型血型有两种基因型IAIA和IAi,B型血型有两种基因型IBIB和IBi,AB型为IAIB,O型为ii。
【详解】A、IA、IB、i基因属于等位基因,遗传符合分离定律,A正确;
B、遗传因子组成为IAi和IBi的A型和B型个体孕育的子代可能出现四种血型,分别是A型(IAi)、B型(IBi)、AB型(IAIB)、O型(ii),后代会出现O血型,B错误;
C、从AB型可以看出,IA和IB是等位基因,C错误;
D、遗传因子组成为IAi和IBi的个体婚配后代血型分别是A型(IAi)、B型(IBi)、AB型(IAIB)、O型(ii),由一对等位基因控制,不遵循自由组合定律,D错误。
故选A。
11. 四幅图表示了在“噬菌体侵染细菌的实验”(搅拌强度、时长等都合理)和“肺炎链球菌体外转化实验”中相关含量的变化。相关叙述正确的是( )
A. 图甲表示在“32P标记的噬菌体侵染细菌实验”中,沉淀物放射性含量的变化
B. 图乙表示在“35S标记的噬菌体侵染细菌实验”中,沉淀物放射性含量的变化
C. 图丙表示“肺炎链球菌体外转化实验”中,R型细菌与S型细菌DNA混合后的数量变化
D. 图丁表示“肺炎链球菌体外转化实验”中,R型细菌与S型细菌DNA混合后的数量变化
【答案】C
【解析】
【分析】1、在噬菌体侵染细菌的实验中,用32P标记的噬菌体侵染细菌,保温培养一段时间,经搅拌离心后,放射性主要出现在沉淀中;用35S标记的噬菌体侵染细菌,保温培养一段时间,搅拌离心后,放射性主要出现在上清液中。
2、在肺炎链球菌转化实验中,艾弗里体外转化实验证明S型细菌的DNA能将R型细菌转化为S型细菌,即证明DNA是遗传物质。
【详解】A、噬菌体侵染细菌的实验中,32P标记的是噬菌体的DNA,在一定时间内,随着保温时间的延长,侵染到大肠杆菌细胞内的噬菌体的DNA数目逐渐增多,沉淀物放射性含量逐渐增加,超过一定时间,因噬菌体在大肠杆菌内增殖后释放的子代噬菌体经离心后分布于上清液中,因此沉淀物放射性含量逐渐减少,A错误;
B、用35S标记的是噬菌体的蛋白质外壳,经搅拌、离心后,蛋白质外壳主要存在于上清液中,沉淀物放射性含量极少,B错误;
CD、在肺炎链球菌的体外转化实验中,R型细菌与S型细菌DNA混合后,培养到一定时间,会出现由R型细菌转化而来的S型细菌,此后,随着培养时间的递增,R型细菌与S型细菌的数量均会增加,C正确,D错误。
故选C。
12. 植物通常将重金属储存、富集在液泡中,水稻中过量表达OsIRTI和OsIRT2基因使OsIRT1和OsIRT2蛋白增加,将大幅提高水稻对重金属镉(Cd)的转运效率,在Cd的隔离中发挥重要作用,水稻还会在根部液泡积累较高浓度的Cd,以阻止Cd被转运至进行光合作用的叶片组织,科学工作者对正常水稻(WT)和缺失OsIRTI和OsIRT2基因突变体(以下简称突变体)中Cd在细胞中的分布进行了统计,结果如图。下列说法正确的是( )
A. 液泡内有细胞质基质,可以调节植物细胞内的环境
B. 与正常水稻相比,突变体细胞中的Cd含量下降
C. OsIRTI和OsIRT2蛋白是主动运输的载体
D. 水稻在根部液泡积累较高浓度的Cd,随时为光合作用备用
【答案】C
【解析】
【分析】液泡主要存在于植物细胞中,内有细胞液,含有糖类、无机盐、色素和蛋白质等物质,可以调节植物细胞内的环境,充盈的液泡还可以使植物细胞保持坚挺。
【详解】A、液泡内含有细胞液,可以调节植物细胞内的环境,也可保持植物细胞的坚挺,A错误
B、由图可知,与正常水稻相比,突变体细胞中Cd在细胞中的分布发生了改变,但不能显示突变体细胞中的Cd含量下降,B错误;
C、液泡积累较高浓度的Cd,OsIRTI和OsIRT2蛋白逆浓度转运Cd,运输方式为主动运输,C正确;
D、由题干可知,水稻还在根部液泡积累较高浓度的Cd,以阻止Cd被转运至进行光合作用的叶片组织,D错误。
故选C。
二、选择题:本题共4小题,每小题4分,共16分。在每小题给出的四个选项中,有的只有一项符合题目要求,有的有多项符合题目要求。全部选对的得4分,选对但不全的得2分,有选错的得0分。
13. 下图为DNA分子部分结构示意图。对该图描述正确的是( )
A. DNA分子是由两条链组成的,这两条链按反向平行方式盘旋成双螺旋结构
B. ⑤、⑥、⑦、⑧对应的碱基依次为A、G、C、T
C. ④的名称是胞嘧啶脱氧核苷酸,①和②相间排列,构成了DNA分子的基本骨架
D. 若该DNA分子中A与T之和占全部碱基数目的54%,其中一条链中G占该链碱基总数的22%,则另一条链中G占该链碱基总数的24%
【答案】ABD
【解析】
【分析】据图分析,①为磷酸基团,②为脱氧核糖,③为含氮碱基;由碱基互补配对可知,⑤为腺嘌呤A,⑥为鸟嘌呤G,⑦为胞嘧啶C,⑧为胸腺嘧啶T,⑨为氢键。
【详解】A、DNA分子是由两条链组成的,DNA分子结构为反向平行双螺旋结构,A正确;
B、由碱基互补配对关系A-T、G-C可知,⑤为腺嘌呤A,⑥为鸟嘌呤G,⑦为胞嘧啶C,⑧为胸腺嘧啶T,B正确;
C、④由一分子磷酸、一分子胞嘧啶和一分子脱氧核糖构成,但不能构成胞嘧啶脱氧核苷酸;脱氧核糖②和磷酸①交替连接,构成基本骨架,C错误;
D、若该DNA分子中A与T之和占全部碱基数目的54%,则 A =T=27%, C=G=23%,其中一条链中G占该链碱基总数的22%,则互补链中C占互补链碱基总数的22%,因为DNA分子中 C比例为(C1+C2)÷2,所以该链中 C 占该链碱基总数=23%×2-22%=24%,D 正确。
故选ABD。
14. 科研人员开展了芥菜和埃塞俄比亚芥杂交实验,杂种经多代自花传粉选育,后代育性达到了亲本相当的水平。下图中L、M、N表示3个不同的染色体组。下列相关叙述正确的有( )
A. 两亲本和F1都为多倍体
B. F1减数第一次分裂中期形成13个四分体
C. F1减数第二次分裂后产生的配子类型为LM和MN
D. F1两个M染色体组能稳定遗传给后代
【答案】AD
【解析】
【分析】由受精卵发育而来的个体,体内含有几个染色体组,就是几倍体。由配子发育而来的个体,不管有几个染色体组,均属于单倍体。
四分体形成于减数第一次分裂前期同源染色体联会。
【详解】A、由题意可知,L、M、N表示3个不同的染色体组,故两亲本和F1都含有四个染色体组,且由受精卵发育而来,为四多倍体,A正确;
B、四分体形成于减数第一次分裂前期同源染色体联会,B错误;
C、由图中选育产生的后代基因型推知,F1可能产生M、LM、LN、MN、LMN等配子,C错误;
D、根据C选项配子类型的分析,已经图中选育产生的后代可知,后代一定会获得两个M染色体,D正确。
故选AD。
15. 某果实的颜色由两对等位基因B、b和R、r控制,其中B控制黑色,R控制红色,且B基因的存在能完全抑制R基因的表达。现向基因型为BbRr的植株导入一个隐性致死基因s,让该植株自交,F1表现型比例为黑色∶红色∶白色=8∶3∶1,下列说法中正确的是( )
A. 隐性致死基因s只有纯合时才具有致死效应
B. 自交后代F1的全部植株中一共存在6种基因型
C. 隐性致死基因s与R、r的遗传不遵循基因的自由组合定律
D. F1黑果个体自交,子代黑色∶红色∶白色=16∶5∶3
【答案】ABD
【解析】
【分析】根据题意可知,黑色果实的基因型为B_R_和B_rr,红色果实的基因型为bbR_,白色果实的基因型为bbrr。BbRr的植株若没有导入致死基因,自交后代黑色:红色:白色=12:3:1,导入致死基因后比例变为8:3:1,说明黑色植株中某些个体死亡,推测可能是基因型为BB的植株死亡。因此s导入的是B基因所在的染色体。
【详解】A、现向基因型为BbRr的植株导入一个隐性致死基因s,该个体并未死亡,而其自交子代BB植株死亡,s和B在同一染色体上,且ss纯合时才有致死效应,A正确;
B、因为s和B在同一染色体上,基因型为BB的个体死亡,则F1的全部黑色植株有BbRRs、BbRrs、Bbrrs共三种,F1的红色个体有bbRR和bbRr两种基因型,F1的白色个体基因型是bbrr,因此自交后代F1的全部植株中一共存在6种基因型,B正确;
C、因为s和B在同一染色体上,R和r基因在另外的一对同源染色体上,因此s与R、r的遗传是遵循基因的自由组合定律的,C错误;
D、因为s和B在同一染色体上,基因型为BB的个体死亡,则F1的全部黑色植株有BbRRs:BbRrs:Bbrrs=1:2:1,分别自交1/4BbRRs自交子代1/6黑色和1/12红色,1/2BbRrs自交子代是1/3黑色,1/8红色,1/24白色,1/4Bbrrs自交子代是1/6黑色,1/12白色,因此F1黑果个体自交,子代黑色:红色:白色=16:5:3,D正确;
故选ABD。
16. 某男子表型正常,但其一条14号和一条21号染色体相互连接形成一条异常染色体,如图甲。减数分裂时异常染色体的联会如图乙,配对的三条染色体中,任意两条染色体分离时,另一条染色体随机移向细胞任一极。下列叙述正确的是( )
A. 图甲所示的变异使染色体上基因的数量和排列顺序发生改变
B. 观察异常染色体应选择处于分裂间期的细胞
C. 如不考虑其他染色体,理论上该男子产生的精子类型有6种
D. 该男子与正常女子婚配能生育出染色体组成正常的后代
【答案】ACD
【解析】
【分析】染色体变异包括染色体结构变异和染色体数目变异。染色体结构变异包括缺失、重复、倒位和易位。
①缺失:染色体缺失某一片段;
②重复:染色体增加某一片段;
③倒位:染色体某一片段位置颠倒;
④易位:染色体某一片段移接到另一条非同源染色体上。
【详解】A、由题图甲可以看出,一条14号染色体和一条21号染色体相互连接时,还丢失了一小段染色体,属于染色体结构变异中的缺失,染色体上基因的数量和排列顺序发生改变,A正确;
B、有丝分裂中期染色体形态固定、数目清晰,所以观察异常染色体应选择处于分裂中期的细胞,B错误;
C、减数分裂时同源染色体发生分离,非同源染色体自由组合,应该产生仅具有异常染色体、同时有14号和21号染色体、同时具有异常染色体和14号染色体、仅具有21号染色体、同时具有异常染色体和21号染色体、仅具有14号染色体共6种精子,C正确;
D、该男子可以产生含有14号和21号染色体的正常的精子,因此与正常女子婚配,有可能生育染色体组成正常的后代,D正确。
故选ACD。
三、非选择题:本题共5小题,每小题12分,共60分。
17. 大熊猫是我国国宝,分类上属哺乳纲食肉目。体型似熊,但分布地区和喜食竹子方面同小熊猫相似。科学家利用DNA分子杂交技术研究它们之间的亲缘关系,并绘制进化图,如图。
(1)DNA分子杂交技术可以测定不同物种DNA片段中核苷酸的差异率,属于生物进化的______证据。大熊猫属于哺乳纲中食肉动物,可其食物中99%是竹子,这与它发达的臼齿有关,科学家是通过______证据判断大熊猫进化过程中臼齿出现的时期。(编号选填)
①直接证据 ②间接证据 ③微观证据 ④化石证据 ⑤胚胎学证据 ⑥比较解剖学证据 ⑦细胞生物学证据 ⑧分子生物学证据
(2)据图判断大熊猫与马来熊DNA片段中核苷酸的差异率______(大于/等于/小于)大熊猫与小熊猫的差异率。棕熊与______的亲缘关系最近。
第四纪大冰期,大熊猫的祖先——小种大熊猫从云南扩散至广西,广西四周多被山地、高原环绕,阻挡了来自北方的寒流,成为了生物的“避难所”,从而加剧了此地生物之间的生存斗争。在生存斗争中,小种大熊猫的食性从肉食性逐渐进化为植食性(吃竹子)。
(3)根据题意推测,下列关于小种大熊猫食性进化的叙述错误的是( )
A. 小种大熊猫的食性进化以种群为单位
B. 小种大熊猫在肉食性动物的生存斗争中处于劣势
C. 广西山地丰富的竹子起到了选择作用
D. 竹子引发小种大熊猫吃竹子的可遗传变异
(4)第四纪大冰期,有些物种惨遭灭绝。关于灭绝的分析正确的是( )
A. 灭绝是一种正常的自然现象B. 灭绝和新物种形成一样重要
C. 灭绝为新物种创造了食物条件D. 灭绝为新物种创造了生存空间
【答案】(1) ①. ②③⑧ ②. ①④
(2) ①. 小于 ②. 马来熊 (3)D (4)ABCD
【解析】
【分析】现代进化理论的基本内容是:①进化是以种群为基本单位,进化的实质是种群的基因频率的改变。②突变和基因重组产生进化的原材料。③自然选择决定生物进化的方向。④隔离导致物种形成。
【小问1详解】
DNA分子杂交技术可以测定不同物种DNA片段中核苷酸的差异率,是分子水平上的证据,属于微观水平的证据,同时也是间接证据,故选②③⑧;科学家是通过化石证据来判断大熊猫进化过程中臼齿出现的时期,化石证据属于生物进化的直接证据,故选①④。
【小问2详解】
由图分析可知:大熊猫与马来熊的亲缘关系比大熊猫与小熊猫的亲缘关系近,所以大熊猫与马来熊的差异率 小于大熊猫与小熊猫的差异率;据图可知,棕熊与马来熊的DNA分子关系最近。
【小问3详解】
A、生物进化的基本单位是种群,A正确;
B、在生存斗争中,小种大熊猫的食性从肉食性逐渐进化为植食性,据此推测小种大熊猫在肉食性动物的生存斗争中处于劣势,B正确;
C、广西山地丰富的竹子相当于自然选择,在小种大熊猫食性进化过程中起到了选择作用,C正确;
D、可遗传变异包括突变和基因重组,在自然选择之前就已发生,竹子相当于自然选择,选择并保存有利变异,D错误。
故选D。
【小问4详解】
在自然选择的作用下,有的物种灭绝,由于自然环境是有限的,灭绝为新物种创造了生存空间,也为新物种创造了食物条件,故灭绝和新物种形成一样重要,是一种正常的自然现象。故选ABCD。
18. 鹌鹑的羽色属Z连锁伴性遗传。栗羽、黄羽和白羽是由Z染色体上的两对等位基因A/a和B/b相互作用的结果。A和a与色素的合成有关,A为有色基因、a为白化基因。A与B共同作用产生栗羽、A与b共同作用产生黄羽。某校生物学课外兴趣活动小组利用白羽(ZabW)、栗羽和黄羽的鹌鹑(均为纯合子)进行研究活动(注:ZABW、ZabW等均视为纯合子),回答下列问题。
(1)纯合黄羽个体的基因型是_________。
(2)栗羽雄性与黄羽雌性鹌鹑杂交,后代F1全为_________羽。让F1的雌雄个体进行交配,F2中栗羽:黄羽=3:1,其中_________(性别)鹌鹑一半为栗羽、一半为黄羽,另一种性别的鹌鹑的基因型有__________种。
(3)利用题中所给材料设计杂交实验,验证这两对基因可通过交叉互换发生基因重组(只考虑Z和Z之间的交叉互换),请写出实验思路、预期结果和结论:____________。
【答案】(1)ZAbZAb或ZAbW
(2) ①. 栗(色) ②. 雌性 ③. 2##两
(3)实验思路:选择白羽雌性(ZabW)个体与栗羽雄性(ZABZAB)个体杂交,获得子代(F1)选取F1中栗羽雄性个体与白羽雌性(ZabW)个体杂交,观察统计子代(F2)表现型及其比例。预期结果及结论:若F2中出现黄色子代,则证明这两对基因可发生重组
【解析】
【分析】分析题意:栗羽、黄羽和白羽是由Z染色体上的两对等位基因A/a和B/b相互作用的结果。A和a与色素的合成有关,A为有色基因、a为白化基因。A与B共同作用产生栗羽、A与b共同作用产生黄羽。雌性纯合白羽的基因型为ZabW,纯合栗羽的基因型为ZABZAB、ZABW,纯合黄羽的基因型为ZAbZAb、ZAbW。
【小问1详解】
栗羽、黄羽和白羽是由Z染色体上的两对等位基因A/a和B/b相互作用的结果,A与b共同作用产生黄羽,故纯合黄羽个体的基因型是ZAbZAb、ZAbW。
【小问2详解】
纯合栗羽雄性的基因型为ZABZAB,纯合黄羽雌性的基因型为ZAbW,后代F1的基因型为ZABZAb、ZABW,全为栗羽。让F1的雌雄个体(ZABZAb、ZABW)进行交配,F2的的基因型为ZABZAB(雄性栗羽)、ZABZAb(雄性栗羽)、ZABW(雌性栗羽)、ZAbW(雌性黄羽)=1:1:1:1即栗羽:黄羽=3:1,雌性鹌鹑一半为栗羽、一半为黄羽,雄性鹌鹑全为栗羽,有2种基因型。
【小问3详解】
为验证这两对基因可发生重组,可让纯合白羽 (ZabW) 与纯合栗羽 (ZABZAB)进行杂交,得F1雄性栗羽 (ZABZab),雄性栗羽 (ZABZab))与纯合白羽 (ZabW)进行杂交,若这两对基因不发生重组,雄性栗羽 (ZABZab)能产生两种配子ZAB、Zab,F2的表型为白羽、栗羽;若这两对基因发生重组,雄性栗羽 (ZABZab)能产生四种配子ZAB、Zab、ZAb、ZaB,F2的表型为白羽、栗羽、黄羽。
19. “棉粮争地”是自古以来农业生产上难以解决的矛盾,中国古代用于种植粮食的土地和种植棉桑的土地比例长期保持在100:20到100:30之间。江西省棉花研究所崔爱花等科学家对在棉田中间作其它粮食作物进行了研究,以期提高棉田生产水平,缓解“棉粮争地”矛盾,下图展示了其部分研究成果。回答下列问题:
(1)本实验中叶片净光合速率是以_____________来表示的,在单作状态下,玉米的最大净光合速率_____________(大于/小于)甘薯,同一时刻的胞间CO2浓度_____________(大于/小于)甘薯。查阅相关文献表明,玉米的呼吸速率略小于甘薯。综合以上信息可以推测玉米固定CO2的酶催化效率_____________(高于/低于)甘薯。
(2)有人认为,间作会改变田间微环境,从而改变光合作用中CO2的供应速率,进而导致棉花间作玉米的净光合速率在9:00~12:00间明显大于单作玉米。你觉得这种说法对吗?说出你的判断依据_____________。
(3)净光合速率在中午降低的现象叫做“午休”,直接导致甘薯午休的因素最可能是_____________(光照强度/CO2浓度)。12:00-13:00,甘薯的胞间CO2浓度上升,据图分析其原因是_____________。
【答案】(1) ①. 单位时间单位面积的叶片吸收CO2的量(每秒钟每平方厘米叶片吸收CO2的量) ②. 大于 ③. 小于 ④. 高于
(2)不对,棉花间作玉米的净光合速率大于单作,但胞间CO2浓度却小于单作
(3) ①. 光照强度 ②. 12:00-13:00,甘薯的净光合速率不断下降,叶肉细胞的CO2吸收速率变慢,导致CO2积累在细胞间
【解析】
【分析】光合作用,通常是指绿色植物(包括藻类)吸收光能,把二氧化碳和水合成富能有机物,同时释放氧气的过程。光合作用分为光反应阶段和暗反应阶段。呼吸作用一般指机体将来自环境的或细胞自己储存的有机营养物的分子(如糖类、脂类、蛋白质等),通过一步步反应降解成较小的、简单的终产物(如二氧化碳、乳酸、乙醇等)的过程。光合与呼吸的差值可用净光合速率来表示,具体指标可以是单位时间单位叶面积的氧气释放量、二氧化碳吸收量、有机物积累量等,图中曲线表示净光合速率。
【小问1详解】
净光合速率是总光合速率与呼吸速率的差值,本实验中是用单位时间单位面积的叶片吸收CO2的量(每秒钟每平方厘米叶片吸收CO2的量)来表示的;在单作状态下,玉米的最大净光合速率为35umL/(cm2.s)左右(12点),甘薯的最大净光合速率为18umL/(cm2.s)左右(11点),因此玉米的最大净光合速率大于甘薯;同一时刻的胞间CO2浓度玉米为160umL/(cm2.s)左右,甘薯为270umL/(cm2.s)左右,因此玉米的小于甘薯;总光合速率等于净光合速率加上呼吸,玉米的最大净光合速率远大于甘薯,呼吸速率略小于甘薯,因此玉米的总光合速率大于甘薯,故暗反应速率大于甘薯,而玉米的胞间CO2浓度小于甘薯,因此推测玉米固定CO2的酶催化效率高于甘薯。
【小问2详解】
棉花间作玉米的净光合速率大于单作,但胞间CO2浓度却小于单作,因此间作没有改变田间微环境,也没有改变光合作用中CO2的供应速率,这种说法不对。
【小问3详解】
光照强度过强,导致温度过高,蒸腾作用旺盛,水分来不及供应,因此植物选择关闭部分气孔,而气孔不仅是水分子的通道,也是CO2的通道,因此CO2供应不足,光合速率下降,出现“午休”现象;12:00-13:00,甘薯的净光合速率不断下降,叶肉细胞的CO2吸收速率变慢,导致CO2积累在细胞间,因此该时间段内甘薯的胞间CO2浓度上升。
20. 研究发现,基因ARC在心肌细胞中特异性表达的产物能抑制细胞凋亡,有利于维持细胞的正常数量。该基因的表达会受到miRNA-223的调控。具体过程如图所示,请回答:
(1)过程①是在_________的催化下完成的。刚转录出的RNA尚未与模板链分离时可形成核酸杂交分子,该分子中含腺嘌呤的核苷酸有_________种。
(2)过程②最终合成的T1、T2、T3三条多肽链的氨基酸顺序_________(选填“相同”或“不同”),原因是_________。研究发现,用蛋白酶处理后的核糖体仍可催化氨基酸的脱水缩合,由此可推测核糖体中催化该反应的物质是____________。
(3)当心肌缺血、缺氧时,细胞中的miRNA-223含量增加,可与__________结合形成核酸杂交分子,凋亡抑制因子合成量_______,导致部分心肌细胞凋亡并引发心力衰竭。
(4)据图分析,研发减缓心力衰竭的药物可考虑的思路有三种分别是阻断miRNA-223与基因ARC的mRNA结合;__________;清除miRNA-223。
【答案】(1) ①. RNA聚合酶 ②. 2
(2) ①. 相同 ②. 由相同的mRNA翻译而来(或翻译的模板相同) ③. RNA
(3) ①. #基因ARC转录的mRNA##mRNA# ②. #减少##下降#
(4)抑制基因miR-223的转录
【解析】
【分析】分析题图:图中①为转录过程,②为翻译过程,其中mRNA可与miRNA-233结合形成核酸杂交分子1,miR-233可与HRCR结合形成核酸杂交分子2。
【小问1详解】
①的过程为转录过程,所需的酶是RNA聚合酶。刚转录出的RNA尚未与模板链分离时可形成核酸杂交分子,因此腺嘌呤(A)有2种核苷酸,腺嘌呤核糖核苷酸和腺嘌呤脱氧核苷酸。
【小问2详解】
②是翻译过程,该过程最终合成的T1、T2、T3三条肽链结构是相同的,其原因是由同一条mRNA翻译而来;核糖体有蛋白质和rRNA组成,由于蛋白酶不能破坏该酶的活性,说明该酶的本质不是蛋白质,而是RNA。
【小问3详解】
当心肌缺血、缺氧时,基因miRNA-223过度表达,大量的miRNA-223通过碱基互补配对原则,与基因转录产生的mRNA结合形成核酸杂交分子1,使过程②因缺少模板而被抑制,从而凋亡抑制因子合成量下降,最终导致心肌细胞凋亡。
【小问4详解】
更多地合成凋亡抑制因子是减缓心力衰竭的途径,故可通过阻断miRNA-223与基因ARC转录的mRNA结合;抑制基因miRNA-223的转录;清除miRNA-223达到目的。
21. 鱼鳞病(又名蛇皮癣)在临床上主要表现为皮肤出现严重的鳞状干皮或癣,现有一鱼鳞病患者家系图谱如图1,其中Ⅲ—1为性别未知的胎儿。图2是人体的X和Y染色体。(相关基因用A/a表示)
(1)据图1判断,鱼鳞病可能的遗传方式有_______
A. 伴X染色体显性遗传B. 伴X染色体隐性遗传
C. 常染色体显性遗传D. 常染色体隐性遗传
(2)若控制该病的基因位于图2的i区段上,该性状的遗传_______(填“属于”或“不属于”)伴性遗传
(3)经检测发现控制该病的基因位于图2的ii区段上,由此可进一步确定该病的遗传方式为_______,Ⅱ—2的基因型是_______。
(4)若Ⅱ—1性染色体组成是XXY,分析它的形成原因是:_______(填“I—1”“I—2”或“I—1或I—2”)在减数第_______次分裂时性染色体未分离。
(5)已有研究发现,正常雌性哺乳动物体细胞中的两个X染色体之一高度螺旋固缩形成巴氏小体,在遗传性状表达上是失活的。有观点认为体细胞中形成巴氏小体的X染色体是随机的,据此分析鱼鳞病女性携带者的体细胞中性染色体及基因组成可能的情况有_______(编号选填)。
(6)鱼鳞病女性携带者中,有少数个体会出现鱼鳞病的较轻症状而表现为患病,结合以上信息,原因可能是______________。
【答案】(1)BD (2)属于
(3) ①. 伴X染色体隐性遗传 ②. XAXA或XAXa
(4) ①. I-2 ②. 二
(5)②④ (6)与鱼鳞病有关的大多数体细胞含A的X染色体固缩为巴氏小体
【解析】
【分析】分析系谱图:根据I-1和I-2均表现正常,他们所生儿子Ⅱ-1患病,说明该病为隐性遗传病,可能为伴X染色体隐性遗传或者常染色体隐性遗传。
【小问1详解】
根据图1亲本表型正常,但却生了一个患病的儿子,因此可知该病为隐性遗传病,亲本为Aa×Aa,后代可出现aa患者,若亲本为XAY×XAXa,也能生出XaY患病的男孩,因此鱼鳞病可能的遗传方式为伴X染色体隐性遗传或者常染色体隐性遗传,即BD正确,AC错误。故选BD。
【小问2详解】
若控制该病的基因位于图2的i区段上,由于该区段的基因也会随着性染色体遗传给子代,故该性状的遗传属于伴性遗传。
【小问3详解】
经检测发现控制该病的基因位于图2的ii区段上,即相关基因只位于X染色体上,因此可判断为伴X染色体隐性遗传。亲本基因型为XAY×XAXa,Ⅱ—2的基因型是XAXA或XAXa。
【小问4详解】
若Ⅱ-1性染色体组成是XXY,且患鱼鳞病,故基因型为XaXaY,由于父亲不含致病基因,母亲只有一条X染色体携带a基因,因此形成XaXaY是由于I-2在产生配子时减数第二次分裂含a基因的两条X姐妹染色体没有分离,形成了XaXa的异常卵细胞,与含有Y的精子结合形成的。
【小问5详解】
因为体细胞中形成巴氏小体的X染色体是随机的,因此鱼鳞病女性携带者(Aa)的体细胞中性染色体及基因组成可能的情况有图②、④两种情况。
【小问6详解】
鱼鳞病女性携带者中,有少数个体会出现鱼鳞病的较轻症状而表现为患病,可能是与鱼鳞病有关的大多数体细胞含A的X染色体固缩为巴氏小体,表现了a基因控制的性状。组别
处理
叶绿素a/叶绿素b
叶绿素总量mg/g
净光合速率μml/(kg·s)
蒸腾作用mml/(kg·s)
1
CK
2.89
2.22
0.205
0.015
2
W
2.74
3.04
0.430
0.094
3
C1+W
2.64
3.29
0.915
0.178
4
C2+W
2.51
3.57
0.995
0.257
血型
A型
B型
AB型
O型
基因型
IAIA、IAi
IBIB、IBi
IAIB
ii
相关试卷
这是一份湖南省平江县颐华高级中学2024-2025学年高二上学期入学考试生物试题(原卷版+解析版),文件包含湖南省平江县颐华高级中学2024-2025学年高二上学期入学考试生物试题原卷版docx、湖南省平江县颐华高级中学2024-2025学年高二上学期入学考试生物试题解析版docx等2份试卷配套教学资源,其中试卷共33页, 欢迎下载使用。
这是一份湖南省邵阳市第二中学2024-2025学年高二上学期入学考试生物试题(解析版),共20页。
这是一份湖南省邵阳市第二中学2024-2025学年高二上学期入学考试生物试题(原卷版+解析版),文件包含湖南省邵阳市第二中学2024-2025学年高二上学期入学考试生物试题原卷版docx、湖南省邵阳市第二中学2024-2025学年高二上学期入学考试生物试题解析版docx等2份试卷配套教学资源,其中试卷共30页, 欢迎下载使用。