重庆市开州区开州初中教育集团2023-2024学年七年级下学期期中生物试题(解析版)
展开
这是一份重庆市开州区开州初中教育集团2023-2024学年七年级下学期期中生物试题(解析版),共17页。试卷主要包含了请将答案正确填写在答题卡上等内容,欢迎下载使用。
注意事项:
1.答题前填写好自己的姓名、班级、考号等信息
2.请将答案正确填写在答题卡上
第I卷(选择题)
一、选择题(20题,每题1分)
1. 1975年,科学家在云南禄丰县城北庙山坡石灰坝褐煤地层中发现了一类化石,包括一具残头骨、若干个颔骨和上百颗牙齿,以树栖为主。该古猿的体质特征介于猿类和人类之间,且肢骨尚未特化。既可以向现代猿类,也可以向现代人类的方向发展,距今约800万年。该化石可以作为人类是由_____进化而来的证据。( )
A. 黑猩猩B. 类人猿C. 长臂猿D. 森林古猿
【答案】D
【解析】
【分析】(1)化石是研究生物进化最重要的、比较全面的证据,化石是由古代生物的遗体、遗物或生活痕迹等,由于某种原因被埋藏在地层中,经过漫长的年代和复杂的变化而形成的。不同的地层中埋藏着不同类型的生物化石。(2)人类和现代类人猿的共同祖先是森林古猿。现代类人猿包括:大猩猩、黑猩猩、长臂猿和猩猩。
【详解】化石是研究生物进化最直接的证据。资料中显示:1975年,科学家在云南禄丰县城北庙山坡石灰坝褐煤地层中发现了一类化石,该古猿的体质特征介于猿类和人类之间,且肢骨尚未特化。既可以向现代猿类,也可以向现代人类的方向发展。表明该化石既有类人猿的特点,也有人类的特点,所以该化石可以作为人类是由森林古猿进化而来的证据,即人类和现代类人猿的共同祖先是森林古猿,故ABC错误,D正确。
故选D。
2. 人体生命活动所需主要能源物质与备用能源物质分别是( )
A. 糖类与脂肪B. 蛋白质与维生素
C. 脂类与蛋白质D. 维生素与糖类
【答案】A
【解析】
【分析】食物中含有六大类营养物质:蛋白质、糖类、脂肪、维生素、水和无机盐,每一类营养物质都是人体所必需的。
【详解】糖类是细胞中主要的能源物质,是因为细胞生命活动所需的能量主要由糖类提供,糖类也是构成细胞的一种成分。脂肪是人体内的备用能源物质,储存能量同时也参与细胞膜的构建。蛋白质是构成人体细胞的基本物质,建造和修复身体的重要原料,人体的生长发育、组织的修复和更新等都离不开蛋白质。维生素是一类比较简单的有机物,种类很多,其中大多数是人体自身不能制造的,只能从食物中摄取。维生素不是构成细胞的主要原料,不为人体提供能量。故A正确,BCD错误。
故选A。
3. 某人患有胆囊炎,下列家常菜中他应该尽可能少吃或不吃的是( )
A. 红烧五花肉B. 青椒炒洋芋丝
C. 凉拌黄瓜丝D. 白菜炖豆腐
【答案】A
【解析】
【分析】肝脏分泌的胆汁虽然不含消化酶,但胆汁对脂肪有乳化作用,使脂肪变成微小颗粒,增加了脂肪与消化酶的接触面积,有利于脂肪的消化。患胆囊炎患者肝脏分泌的胆汁减少。
【详解】患胆囊炎的病人的肝脏分泌的胆汁不足,不利于脂肪的消化。青椒炒洋芋丝、白菜炖豆腐、凉拌黄瓜丝,脂肪含量较少,可以食用;红烧肉的主要营养物质是脂肪,故某人正在患胆囊炎时,最不应该享受的美味是红烧肉,BCD不符合题意,A符合题意。
故选A。
4. 人需要一日三餐,这是因为食物能给我们人体提供所需要的( )
A. 营养物质B. 能量C. 营养物质和能量D. 氧气和能量
【答案】C
【解析】
【分析】1.细胞的生活需要物质和能量,细胞中含有多种物质,可以分为两大类:有机物和无机物。其中有机物能释放能量,物质是能量的载体,能量是细胞进行生命活动的动力。
2.合理营养是指全面而平衡的营养。“全面”是指摄取的营养素种类要齐全;“平衡”是指摄取各种营养素的量要合适,与身体的需要要保持平衡。
【详解】合理营养是根据平衡膳食宝塔,均衡的摄取五类食物。合理营养还包括合理的用膳制度和合理的烹调方法。每天要一日三餐,按时进餐,每天摄入的总能量中,早、中、晚三餐比例为3:4:3。我们所吃的食物中含人体所需要的营养物质:蛋白质、糖类、脂肪、维生素、水和无机盐,每一类营养物质都是人体所必需的,可见一日三餐能为人体提供丰富的营养物质,其中的糖类、脂肪和蛋白质还能提供能量。只有合理营养才能够满足人体对各种营养物质的需要,才能满足人体生长和其他生命活动对能量的需要。可见,食物能给我们人体提供所需要的营养物质和能量,故C正确,ABD错误。
故选C。
5. 下列关于合理营养的说法错误的是( )
A. 每天以牛奶、蛋、蔬菜和水果为主食
B. 不吃发霉变质的食物,因为长期吃霉变的食物容易诱发癌变
C. 每天摄入的总能量中,早、中、晚三餐比例为3:4:3
D. 不常吃太咸的食物,因为太咸易使人血压升高
【答案】A
【解析】
【分析】合理营养是指全面而均衡的营养;“全面”是指摄取的营养素种类要齐全;“平衡”是指摄取的各种营养素的量要适合,与身体需要保持平衡。
【详解】A.要求食物多样,谷类为主,粗细搭配,多吃蔬菜水果,每天吃奶类、大豆或其制品,常吃适量的鱼、禽、蛋和瘦肉,A 错误。
B.霉变的食物中含有黄曲霉素等有害有毒物质,则长期吃霉变的食物容易诱发癌变,因此不吃发霉变质的食物,B正确。
C.在每日摄入的总能量中,早、中、晚餐的能量应当分别占30%、40%和30%左右,则早、中、晚三餐比例为3:4:3,C正确。
D.当人体摄入过多盐时,体内的钠离子浓度会上升,为了维持体内电解质的平衡,身体会保留更多的水分,这种水分的潴留会导致血容量增加,从而增加心脏的负担,最终导致血压升高,可见太咸易使人血压升高,因此应不常吃太咸的食物,D正确。
故选A。
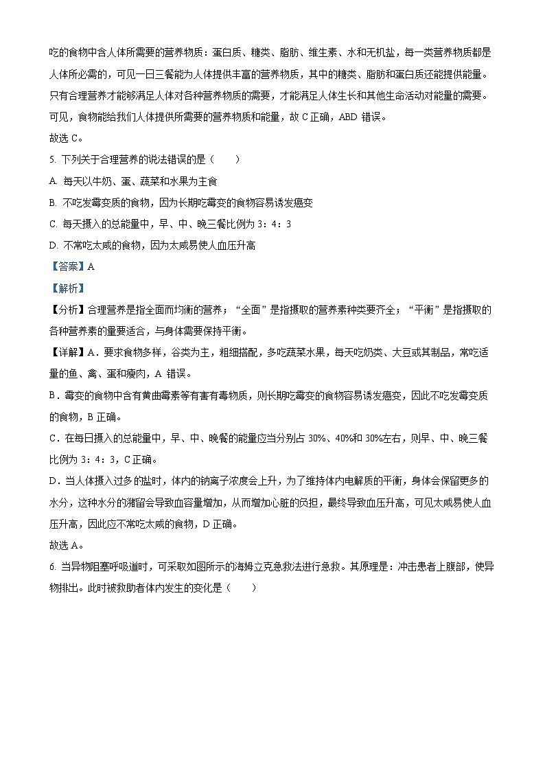
6. 当异物阻塞呼吸道时,可采取如图所示的海姆立克急救法进行急救。其原理是:冲击患者上腹部,使异物排出。此时被救助者体内发生的变化是( )
A. 肋间肌收缩膈顶部上升
B. 肋间肌舒张膈顶部上升
C. 肋间肌收缩膈顶部下降
D. 肋间肌舒张膈顶部下降
【答案】B
【解析】
【分析】(1)呼吸运动是呼吸肌(膈肌、肋间肌等)收缩舒张引起胸廓节律性扩张与缩小的过程,也是为肺与外界进行气体交换提供原动力的过程。呼吸运动的结果实现了肺与外界的气体交换(即肺的通气)。呼吸运动包括吸气和呼气两个过程。
(2)当肋间肌和膈肌收缩时,胸廓体积增大,肺也随之扩张,肺内气压低于外界大气压,外界气体通过呼吸道进入肺,完成吸气;当肋间肌和膈肌舒张时,胸廓体积缩小,肺也随之回缩,肺内气压高于外界大气压,肺内气体通过呼吸道排出体外,完成呼气。
【详解】海姆立克急救法的原理是冲击患者上腹部,使异物排出。相当于呼气过程,冲击患者上腹部,肋间肌舒张,使膈肌回升,胸廓容积变小,肺内气压变大,部分气体沿呼吸道冲出,将异物排出。B正确,ACD错误。
故选B。
7. 新型冠状病毒主要攻击人体的呼吸系统,尤其对肺部的影响比较大。新冠病毒到达发病部位的路线是( )
A. 鼻→气管→支气管
B. 鼻→咽→喉→气管→支气管
C. 鼻→喉→咽→支气管→气管
D. 鼻→咽→气管→支气管
【答案】B
【解析】
【分析】呼吸系统包括呼吸道和肺两部分。呼吸道包括鼻腔、咽、喉、气管、支气管,是呼吸的通道。鼻腔位于呼吸道的起始端,其中有鼻毛可以阻挡灰尘,黏液可以粘住灰尘,对空气又清洁作用;鼻黏膜中有丰富的毛细血管,可以温暖空气,鼻黏膜分泌的黏液可以湿润空气。
【详解】呼吸系统包括呼吸道和肺两部分。呼吸道是气体进出肺的通道,包括鼻腔、咽、喉、气管、支气管。新冠病毒主要攻击人体的呼吸系统,尤其是对肺部的影响比较大,新冠病毒到达肺的途径是鼻→咽→喉→气管→支气管,ACD错误,B正确。
故选B。
8. 不要随地吐痰的主要原因是( )
A. 以免污染地面
B. 痰里含有大量细菌、病毒
C. 吐痰不文明
D. 气管内分泌的粘液不卫生
【答案】B
【解析】
【分析】呼吸道的组成由上到下依次是鼻腔、咽、喉、气管和支气管,鼻腔内有鼻毛,可以阻挡灰尘,呼吸道都有骨或软骨做支架,其内表面覆盖着黏膜,黏膜内还分布有丰富的毛细血管。
【详解】呼吸道包括鼻、咽、喉、气管、支气管,是气体进出肺的通道,还能对进入肺的气体做一定的处理,气管和支气管的表面的黏膜上有腺细胞和纤毛,腺细胞分泌黏液,使气管内湿润,黏液中含有能抵抗细菌和病毒的物质。纤毛的摆动可将外来的灰尘、细菌等和黏液一起送到咽部,通过咳嗽排出体外形成痰。因此不能随地吐痰的主要原因是痰里含有大量细菌,故ACD错误,B正确。
故选B。
9. 下列关于肺泡的表述,不正确的是( )
A. 肺泡数量多,有利于扩大气体交换的面积
B. 肺泡是肺的结构和功能的基本单位
C. 肺泡由多层细胞构成,流动的是动脉血
D. 肺泡外面包绕着丰富的毛细血管,便于肺泡与血液进行气体交换
【答案】C
【解析】
【分析】肺是呼吸系统的主要器官,由大量的肺泡组成,气体交换的主要场所。
【详解】A.肺泡数量多,扩大气体交换面积,气体交换的效率高,A正确。
BC.肺泡是肺结构和功能的基本单位,肺泡的壁和毛细血管壁只由一层细胞构成,有利于气体交换,B正确,C错误。
D.肺泡外包绕着丰富的毛细血管和弹性纤维,有利于肺泡和血液进行气体交换,D正确。
故选C。
10. 手臂受伤后,伤口红肿发炎,此时血液成分中数量明显增加的是( )
A 血小板B. 红细胞C. 白细胞D. 血浆
【答案】C
【解析】
【分析】血液由血浆和血细胞组成,血浆的功能是运载血细胞,运输养料和废物,血细胞包括红细胞、白细胞和血小板组成。
【详解】红细胞。又称红血球,是血细胞中数量最多的一种。其主要功能为运输氧气和二氧化碳,红细胞或血红蛋白少人体患贫血; 白细胞体积比红细胞大,能做变形运动,当细菌侵入人体后,白细胞能穿过毛细血管壁进入组织,并将细菌吞噬。白细胞的主要功能为防御病菌、免疫和清除坏死组织等。人体出现炎症时血液中的白细胞的数量会明显增多; 血小板无核,其主要机能包括促进止血作用和加速凝血两个方面。血浆的功能是运载血细胞,运输养料和废物。伤口发炎红肿,增多的细胞是白细胞,ABD不符合题意,C符合题意。
故选C。
11. 维生素和无机盐在人体中需要量虽然很少,却起着“人体运作的润滑剂”和“健康的基石”的作用。下面所列物质与缺乏症,不相符的是( )
A. AB. BC. CD. D
【答案】B
【解析】
【分析】维生素B1维持人体正常的新陈代谢和神经系统的正常生理功能,缺乏时会引起神经炎、食欲不振、消化不良、脚气病等。
【详解】A.缺乏维生素A会患夜盲症,故A正确。
B.缺乏维生素B1会患脚气病和神经炎,故B错误。
C.缺乏含钙的无机盐,儿童会造成佝偻病,骨成人患骨质疏松症.故C正确。
D.缺铁会造成缺铁性贫血,故D正确。
故选B。
12. 如图是某同学在显微镜下观察到的金鱼尾鳍内血液流动情况,请判断1、2、3三条血管分别属于( )
A. 静脉 毛细血管 动脉
B. 动脉 毛细血管 静脉
C. 毛细血管 动脉 静脉
D. 动脉 静脉 毛细血管
【答案】B
【解析】
【分析】用显微镜观察小鱼尾鳍时,判断动脉、静脉和毛细血管的依据是:从主干流向分支的血管是动脉,里面的血液流动比较快;由分支汇集而成的血管是静脉,里面血液流动比较慢;毛细血管是连通于最小的动脉和最小的静脉之间的血管,其中毛细血管的特点是:管腔最细,只允许红细胞单行通过,管壁最薄,只由一层上皮细胞构成,血流速度最慢,这些特点都有利于血液与组织细胞间进行物质交换。
【详解】从图中血液流动方向看出3血管由分支流向主干,因此是静脉;1血管由主干流向分支,因此是动脉;2血管是连通于最小的动脉和最小的静脉之间的,因此是毛细血管,故ACD错误,B正确。
故选B。
13. 小林由于长期不吃早饭,患有胃炎,医生建议他进行静脉注射药物治疗,那么药物最先到达心脏的( )
A 左心房B. 右心房C. 左心室D. 右心室
【答案】B
【解析】
【分析】(1)体循环的路线是:左心室→主动脉→各级动脉→身体各部分的毛细血管网→各级静脉→上、下腔静脉→右心房,血液由含氧丰富的动脉血变成含氧少的静脉血。
(2)肺循环的路线是:右心室→肺动脉→肺部毛细血管→肺静脉→左心房,血液由含氧少的静脉血变成含氧丰富的动脉血。
【详解】血液循环路线如图所示:
对照血液循环图可知:医生建议小林进行静脉注射药物治疗,那么药物进入血液,经体静脉→上、下腔静脉→右心房→右心室→…。因此,药物应最先到达他心脏的右心房。ACD不符合题意,B符合题意。
故选B。
14. 如下表是几种生物细胞色素c基因与人细胞色素c基因的最小核苷酸相差数,与人类亲缘关系最近的是( )
A. 黑猩猩B. 金枪鱼C. 猕猴D. 链霉菌
【答案】A
【解析】
【分析】生物细胞色素c基因的最小核苷酸比较,是在分子水平上进行分析比较,揭示生物进化的现象和本质,为判断各种生物之间的亲缘关系提供了依据。
【详解】亲缘关系越近的生物,其细胞色素c越相似或相同,如果在进化史上相去甚远,则其细胞色素c也相差越远。通过上表数据的比较可知:人类与黑猩猩细胞色素c基因的最小核苷酸相差数最小是0,因此二者的亲缘关系最近,人类与链霉菌的细胞色素c基因的最小核苷酸相差数是63,因此与人类亲缘关系最远的生物是链霉菌,A正确,BCD错误。
故选A。
15. 某初二男生,脸上长了很多青春痘,去医院检查发现性激素分泌失调。该男生体内分泌雄性激素的部位是图中( )
A. ①B. ②C. ③D. ④
【答案】C
【解析】
【分析】图中:①输精管、②前列腺、③睾丸、④尿道。
【详解】睾丸是男性的主要性器官,其主要功能是产生精子和分泌雄性激素。所以,男生体内分泌雄性激素的部位是图中③睾丸,故ABD错误,C正确。
故选C。
16. 在女性生殖系统中,能产生雌性激素是( )
A. 阴道B. 卵巢C. 子宫D. 输卵管
【答案】B
【解析】
【分析】女性生殖系统主要包括卵巢、输卵管、子宫、阴道等,其中卵巢能产生卵细胞并分泌雌性激素,是女性的主要性器官。
【详解】A.阴道是女性生殖系统的一部分,主要功能是作为月经血流出和性交的通道,但不产生雌性激素,A错误。
B.卵巢是女性生殖系统中负责产生卵细胞和分泌雌性激素的器官,B正确。
C.子宫是胚胎和胎儿发育的场所,主要功能是为受精卵提供着床和发育的环境,但不产生雌性激素,C错误。
D.输卵管是卵子从卵巢到子宫的通道,主要功能是输送卵子和精子结合的场所,但不产生雌性激素,D错误。
故选B。
17. 新生命的起点是( )
A. 卵子成熟B. 精子成熟C. 精卵结合D. 小宝宝出生
【答案】C
【解析】
【分析】除病毒以外的生物基本组成单位是细胞。精子与卵细胞结合形成受精卵,才标志着新生命的起点。
【详解】卵细胞和精子都不能进行细胞分裂、分化、发育等生命活动。只有精子与卵细胞结合形成受精卵时,才标志着新生命的起点。受精卵经过细胞分裂、分化,形成组织、器官、系统,进而形成胎儿。因此,人的生命之旅开始于受精卵,ABD不符合题意,C符合题意。
故选C。
18. 题图中,( )是胎儿和母体交换物质的器官
A. ①B. ②C. ③D. ④
【答案】A
【解析】
【分析】如图中,①胎盘,②脐带,③子宫,④羊水
【详解】A.胎盘是哺乳动物妊娠期间由胚胎的胚膜和母体子宫内膜联合长成的母子间交换物质的过渡性器官,即①胎盘是胎儿和母体之间进行物质交换的器官,A正确。
B.②脐带是胎儿和胎盘之间的连系结构,B错误。
C.③子宫是胚胎发育的场所,C错误。
D.④羊水有平衡外界压力的作用,可明显减少外界暴力的冲击,保护胎儿,D错误。
故选A。
19. 进入青春期后,男性和女性会出现第二性征。下列选项不属于第二性征的是( )
A. 睾丸和卵巢迅速发育
B. 男性胡须、腋毛的生长
C. 男性喉结突出,声音变粗
D. 女性骨盆宽大,声调变高
【答案】A
【解析】
【分析】青春期是一个人生长和发育发生重要变化的时期,其中身高突增是青春期的一个显著特点,其次是体重增加。另外神经系统和心、肺等器官的功能也显著增强,青春期是人一生中身体发育和智力发展的黄金时期,其次性发育和性成熟也是青春期的重要特征。
【详解】A.进入青春期以后,男孩和女孩的性器官都迅速发育,男性的睾丸和女性的卵巢的重量都增加,并能够产生生殖细胞和分泌性激素,性激素能促进第二性征的出现,A符合题意。
BCD.第二性征是指男女出现的除了性器官之外的性别差异,如男孩出现阴毛、腋毛、胡须以及喉结突出等,还出现声音洪亮而低沉的变声现象等,女孩的第二性征主要表现为出现阴毛、腋毛,乳房增大,骨盆宽大和乳腺发达以及声音变高变细等,BCD不符合题意。
故选为A。
20. 青春期是一生中身体发育和智力发展的黄金时期,此时青少年的身体和心理都会发生变化,下列有关心理变化的表述不合理的是( )
A. 能够正确认识自己身体的变化
B. 内心世界逐渐复杂,有些事情不想跟家长交流
C. 有了强烈的独立意识,遇到挫折不需要别人的帮助
D. 进入青春期后,性意识开始萌动
【答案】C
【解析】
【分析】青春期是从童年到成年的过渡阶段,青春期是一个生长和发育发生重要变化的时期,性发育和性成熟也是青春期的重要特征,青春期身高突增是青春期的一个显著特点,男孩开始身高突增晚于女孩。
【详解】A.进入青春期后,男生和女生的性器官都迅速发育,男孩出现遗精,女孩会来月经,这都属于正常生理现象,会出现一些第二性征,如男孩出现喉结,女孩乳房开始发育,应该正确认识这些变化,A正确。
BC.青春期内心世界逐渐复杂,有了强烈的独立意识,有的事情不愿意和家长交流,而遇到挫折又有依赖性,渴望得到家长和老师的关怀,B正确,C错误。
D.青春期的男孩和女孩在生理上也有一定的变化,随着身体的发育,性意识也开始萌动,常表现为从初期的与异性疏远,到逐渐愿意与异性接近,或对异性产生朦胧的依恋,这些都是正常的心理变化,D正确。
故选C。
第II卷(非选择题)
二、综合题(共5题,每题6分,每空1分)
21. 图是有关人生殖过程的简图,请据图分析并作答:
(1)写出图中数字的名称:②是_______、③是_______。
(2)④表示的过程是_______,胚胎发育的主要场所是_______。
(3)胎儿发育成熟后,从母亲阴道产出这个过程叫_______。
(4)如果某女性的输卵管堵塞,自然状态下_______(填“能”或“不能”)怀孕。
【答案】(1) ①. 卵巢 ②. 受精卵
(2) ①. 受精 ②. 子宫
(3)分娩 (4)不能
【解析】
【分析】女性的主要生殖器官是卵巢,卵巢的功能是产生卵细胞,并且分泌雌性激素。卵细胞从卵巢中排出后,会沿着输卵管向子宫方向移动,在输卵管内与精子相遇,精子与卵细胞结合,形成受精卵。子宫是胚胎发育的场所。
图中①为精子、②卵巢、③是子宫、④受精。
【小问1详解】
女性的主要生殖器官是卵巢,图中②卵巢的功能是产生卵细胞,并且分泌雌性激素。自然状态下,含精子的精液进入阴道后,①精子缓慢通过子宫,在输卵管内与卵细胞相遇,精子与卵细胞结合,形成受精卵。受精卵不断进行分裂,逐渐发育成胚泡,胚泡缓慢地移动到③子宫中,最终附着在子宫内膜上。因此①为精子、②卵巢、③是子宫。
【小问2详解】
卵细胞从卵巢中排出后,会沿着输卵管向子宫方向移动,在输卵管内与精子相遇,精子与卵细胞结合,形成受精卵。故④表示的过程是受精。子宫是胚胎发育的场所。
【小问3详解】
一般来说,从形成受精卵开始到第38周(266天)时,胎儿就发育成熟了,成熟的胎儿和胎盘从母体的阴道产出,这个过程叫做分娩,分娩的结束标志着婴儿的诞生。
【小问4详解】
含精子的精液进入阴道后,精子缓慢地通过子宫,在输卵管内与卵细胞相遇,有一个精子进入卵细胞,与卵细胞相融合,形成受精卵,可见输卵管是受精的场所。所以,如果某女性的输卵管堵塞,自然状态下不能受精,因此也不能怀孕。
22. 某中学生物科技活动兴趣小组,在探究“口腔对淀粉的消化作用”时,进行了以下实验(如表),请分析回答下列问题
(1)1号试管是_______号试管的对照实验,该组实验证明的是________对馒头消化有作用;
(2)为了证明“牙齿咀嚼,舌的搅拌”在食物消化中的作用,应选用_____和______两支试管进行对照实验;
(3)3号试管中的物质遇到碘液不变蓝,是因为淀粉被唾液中的消化酶分解成了_______;
(4)从2号、3号、4号试管的实验可以得知,影响实验结果的因素是_______________。
【答案】 ①. 3 ②. 唾液 ③. 3 ④. 5 ⑤. 麦芽糖 ⑥. 温度
【解析】
【分析】在研究一种条件对研究对象的影响时,所进行的除了这种条件不同以外,其它条件都相同的实验,叫对照实验。为探究馒头在口腔中的消化,该实验设置了三组对照实验:1号试管和3号试管,变量是唾液,目的是探究唾液对淀粉的消化作用:;3号试管和5号试管,变量是牙齿的咀嚼和舌的搅拌,目的是探究牙齿的咀嚼和舌的搅拌对淀粉的消化有促进作用;3号试管和2号、4号试管,变量是温度,目的是探究温度对唾液淀粉酶的影响。
【详解】 (1)要探究唾液对馒头的消化作用,要以唾液为变量设置对照实验,表中1号试管与3号试管形成了一组以唾液为变量的对照实验。
(2)要探究牙齿的咀嚼、舌的搅拌对馒头的消化作用,就要以牙齿的咀嚼、舌的搅拌为变量设置对照实验,即选用表中的3号试管和5号试管形成对照实验。
(3)淀粉遇碘变蓝色,麦芽糖遇碘不会变蓝,唾液中含有唾液淀粉酶,在条件适宜的情况下能将淀粉分解为麦芽糖,因此3号试管滴加碘液不变蓝。
(4)3号试管和2号、4号试管,变量是温度,从2号、3号、4号试管的实验可以得知,影响实验结果的因素是温度。
【点睛】理解掌握探究实验的基本过程和单一变量原则及对照原则是解答此题的关键。
23. 图中的曲线分别表示淀粉、脂肪和蛋白质在消化道中各部位(依次用A、B、C、D、E表示)被消化的程度。请回答:
(1)图中表示淀粉消化过程的曲线是________;图中表示脂肪消化过程的曲线是________。
(2)淀粉、脂肪和蛋白质各在消化道中开始被消化的部位分别是________、________和________。
(3)D中含有肠液、________液、胆汁,是人体消化和吸收的主要场所。
【答案】(1) ①. X ②. Y
(2) ①. 口腔 ②. 小肠 ③. 胃
(3)胰
【解析】
【分析】淀粉、蛋白质、脂肪在消化道内开始被消化的部位分别是口腔、胃、小肠。所以,X表示淀粉,Y表示脂肪。人体的消化系统包括消化道和消化腺。消化道自上而下依次是:口腔、咽、食道、胃、小肠、大肠和肛门。所以,A代表口腔,B代表咽和食道,C代表胃,D代表小肠,E代表大肠。
【小问1详解】
淀粉在口腔中开始被消化,在唾液淀粉酶的作用下分解成麦芽糖,当淀粉和麦芽糖进入小肠后,在肠液和胰液的作用下被彻底分解成葡萄糖。脂肪开始被消化的部位是小肠,在胆汁的作用下,乳化成脂肪微粒,然后在肠液和胰液的作用下被分解成甘油和脂肪酸。结合分析可知:图中表示淀粉消化过程的曲线是X;图中表示脂肪消化过程的曲线是Y。
【小问2详解】
由分析可知:淀粉、脂肪、脂肪在消化道内开始被消化的部位分别是口腔、小肠、胃。
【小问3详解】
小肠是消化食物和吸收营养物质的主要场所,这是与小肠的结构特点相适应的:小肠长约5~6m,小肠内具有肠液、胰液和胆汁等多种消化液;小肠内壁有环形皱襞,皱襞上有小肠绒毛,增大了消化和吸收的面积;小肠绒毛内有毛细血管和毛细淋巴管,绒毛壁、毛细血管壁、毛细淋巴管壁都是由一层上皮细胞构成的,有利于营养物质被吸收。
24. 如图甲为呼吸系统的组成示意图,图乙为肺泡与毛细血管之间的气体交换示意图,请据图回答下列问题。
(1)呼吸系统由图甲的[ ]______和[ ]______组成。
(2)一人溺水而中断呼吸,如果你是一名急救人员,最有效的急救方法是进行人工呼吸,溺水者进行人工呼吸前要清除口鼻内的污物。从口吹气气体也能进入肺,是因为气体和食物的共同通道是______。
(3)图乙中a代表的物质是______,血液从毛细血管的[4]端流到[5]端后,成分变化是______(气体)含量增加;
(4)尘肺是长期在粉尘比较多的场所工作的人容易患的一种职业病。由长期吸入粉尘(灰尘),并在肺泡处积存,引起肺部纤维化。患者因肺泡的弹性和气体交换能力下降,导致______(从以下选项中选择字母填写,多选)过程受阻,使呼吸困难逐渐加重。
a.肺与外界的气体交换b.气体在血液中的运输c.肺泡与血液的气体交换d.血液与组织细胞的气体交换
【答案】(1) ①. 1 肺 ②. 2 呼吸道
(2)咽 (3) ①. 二氧化碳 ②. 氧气
(4)a.c
【解析】
【分析】图甲中的2是呼吸道,1是肺,3是膈肌。图乙4是肺动脉,5是肺静脉,a表示二氧化碳,b表示氧气,c表示吸气,d表示呼气。
【小问1详解】
呼吸系统包括2呼吸道和1肺;呼吸道不仅能保证气体顺畅通过,还能对吸入的空气进行处理,如鼻腔前部生有鼻毛、鼻腔内表面黏膜可以分泌黏液,使到达肺部的气体清洁和湿润。
【小问2详解】
呼吸道包括鼻腔、咽、喉、气管和支气管;消化道包括口腔、咽、食道、胃、小肠、大肠和肛门;咽是食物和气体进入人体的共同通道。所以,通常情况下,食物和气体进入人体的共同通道是咽。
【小问3详解】
肺泡壁和毛细血管壁都很薄,各由一层上皮细胞组成;所以氧气要穿过肺泡壁和毛细血管壁才能进入血液。肺泡内的气体b氧气浓度高于肺泡周围毛细血管内氧气的浓度,毛细血管中a二氧化碳的浓度高于肺泡内二氧化碳的浓度,根据气体扩散作用的原理,气体总是由浓度高的地方向浓度低的地方扩散,故b氧气由肺泡扩散到毛细血管中去,a二氧化碳由毛细血管扩散到肺泡中去。因此,血液从毛细血管的[4]端流到[5]端后,氧气增多,二氧化碳减少,由静脉血变为动脉血。
【小问4详解】
尘肺是长期吸入粉尘的以肺组织纤维性病变为主的疾病,是长期在粉尘比较多的场所容易患的职业病。由于长期吸入生产性粉尘(灰尘),并在肺泡处积存,引起肺部纤维化,肺泡弹性下降,导致肺泡与外界的气体交换以及肺泡与血液之间的气体交换过程受阻,使呼吸困难逐渐加重。尘肺病人的临床表现主要是以呼吸系统症状为主的咳嗽、咳痰、胸痛、呼吸困难四大症状,此外尚有喘息、咳血以及某些全身症状。故选a、c。
25. 图甲为心脏结构示意图,乙为血液循环流程图,根据图示回答下列问题:
(1)甲图中,c与A相通,c是______(血管)。
(2)心脏有四个腔。心壁最厚的是B______。心脏通过心肌的______,像“泵”一样使血液在全身血管里循环流动。血液只能朝一个方向流动,是因为心脏中具有防止血液倒流的结构,如甲图C和D之间的具有f______。
(3)乙图中,如①②③④⑤⑥表示血管,内流动脉血的血管包括______(填数字序号),肺循环路线是______(用字母、数字和箭头表示)。
【答案】(1)肺静脉 (2) ①. 左心室 ②. 收缩和舒张 ③. 房室瓣
(3) ①. ②⑤ ②. D→⑥→①→②→A
【解析】
【分析】图甲中:A左心房、B左心室、C右心房、D右心室、a主动脉、b肺动脉、c肺静脉、d上腔静脉、ef房室瓣、g下腔静脉。图乙中:A左心房、B左心室、C右心房、D右心室、①肺部毛细血管、②肺静脉、③上、下腔静脉、④组织处的毛细血管、⑤主动脉、⑥肺动脉。
【小问1详解】
心脏的四个腔分别与不同的血管相连。A左心房连通c肺静脉、B左心室连通a主动脉、C右心房连通gf上下腔静脉、D右心室连通b肺动脉。
【小问2详解】
心脏是血液循环的动力器官,心脏有四个腔。心壁最厚的是B左心室。心脏通过心肌的收缩和舒张,像“泵”一样使血液在全身血管里循环流动。心脏中有防止血液倒流的瓣膜,同侧的心室和心房之间有房室瓣,保证血液从心房流向心室;心室与动脉之间有动脉瓣,保证血液从心室流向动脉。所以,心脏中的血液流动的方向是:心房→心室→动脉。如甲图C和D之间的具有f房室瓣。
【小问3详解】
人体的血液循环可分为体循环和肺循环两条途径,如图:
体循环的路线是:左心室→主动脉→各级动脉→身体各部分的毛细血管网→各级静脉→上、下腔静脉→右心房;肺循环的路线是:D右心室→⑥肺动脉→①肺部毛细血管→②肺静脉→A左心房,血液流经肺部毛细血管时,与肺泡进行气体交换,血液中的二氧化碳进入肺泡,肺泡中的氧进入血液,这样血液由含氧少的静脉血变成含氧丰富的动脉血。心脏左侧流的都是动脉血,右侧流的都是静脉血,即②肺静脉和⑤主动脉内流动脉血,⑥肺动脉和③上下腔静脉内流静脉血。选项
A
B
C
D
物质
维生素A
维生素B1
钙
铁
缺乏症
夜盲症
佝偻病
骨质疏松症
贫血症
生物名称
核苷酸差别数
生物名称
核苷酸差别数
生物名称核
苷酸差别数
黑猩猩
0
鸡
18
天蚕蛾
36
猕猴
1
响尾蛇
20
链霉菌
63
马
17
金枪鱼
31
酵母菌
56
试管编号
加入物质
温度
加入试剂
现象
1
馒头渣+2ml清水
37℃
碘液
变蓝
2
馒头渣+2ml唾液
0℃
碘液
变蓝
3
馒头渣+2ml唾液
37℃
碘液
不变蓝
4
馒头渣+2ml唾液
99℃
碘液
变蓝
5
馒头块+2ml唾液
37℃
碘液
变蓝
相关试卷
这是一份重庆市开州区开州初中教育集团2023-2024学年八年级下学期期中生物试题(解析版),共18页。试卷主要包含了作答前认真阅读答题卡的注意事项, 下列属于相对性状的是等内容,欢迎下载使用。
这是一份重庆市开州区开州初中教育集团2023-2024学年七年级下学期期中生物试题(原卷版),共7页。试卷主要包含了请将答案正确填写在答题卡上等内容,欢迎下载使用。
这是一份重庆市开州区开州初中教育集团2023-2024学年八年级下学期期中生物试题(原卷版+解析版),文件包含重庆市开州区开州初中教育集团2023-2024学年八年级下学期期中生物试题原卷版docx、重庆市开州区开州初中教育集团2023-2024学年八年级下学期期中生物试题解析版docx等2份试卷配套教学资源,其中试卷共24页, 欢迎下载使用。

