湖南省衡阳市衡阳县第一中学2025届高三上学期开学考试历史试题(原卷版+解析版)
展开福建省龙岩第一中学2025届高三上学期开学考试历史试题(原卷版+解析版): 这是一份福建省龙岩第一中学2025届高三上学期开学考试历史试题(原卷版+解析版),文件包含福建省龙岩第一中学2025届高三上学期开学考试历史试题原卷版docx、福建省龙岩第一中学2025届高三上学期开学考试历史试题解析版docx等2份试卷配套教学资源,其中试卷共18页, 欢迎下载使用。
湖南省衡阳市衡阳县第四中学2024届高三下学期开学摸底考试历史试题(解析版): 这是一份湖南省衡阳市衡阳县第四中学2024届高三下学期开学摸底考试历史试题(解析版),共12页。试卷主要包含了选择题,非选择题等内容,欢迎下载使用。
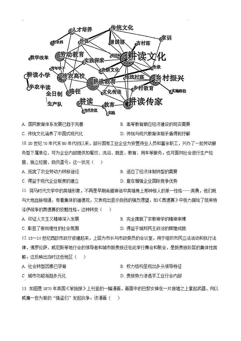
湖南省衡阳市衡阳县第二中学2024-2025学年高二上学期开学摸底考试历史试题(含解析): 这是一份湖南省衡阳市衡阳县第二中学2024-2025学年高二上学期开学摸底考试历史试题(含解析),共13页。试卷主要包含了选择题,非选择题,本题共4题,共40分等内容,欢迎下载使用。

