安徽省马鞍山市外国语学校分校2023-2024学年八年级下学期期中生物试题(解析版)
展开考试时间:100分钟
一、选择题(15题,每小题4分,共60分)
1. 如图是植物的几种生殖方式,相关叙述分析错误的是( )
A. ①扦插,要去掉部分叶片,以减少水分散失
B. ②是嫁接,成功的关键是A、B两者的形成层紧密结合
C. ④是组织培养,可以加快植物繁殖的速度
D. 用②的方法繁殖,可以使植物产生可遗传的变异
【答案】D
【解析】
【分析】图中:①扦插、②嫁接、④组织培养,都是无性生殖,③种子繁殖是有性生殖。
【详解】A.①是扦插,要去掉部分叶片,以减少水分散失、保证扦插成活率高,A正确。
B.②是嫁接,成功的关键是A接穗与B砧木两者的形成层紧密结合,B正确。
C.④是组织培养,可以在短时间内大批量培育出所需要的植物新个体,还可以防止植物病毒的危害,C正确。
D.②是嫁接,不经过两性生殖细胞的结合,子代只具有母体的优良性状,不能产生可遗传的变异,D错误。
故选D。
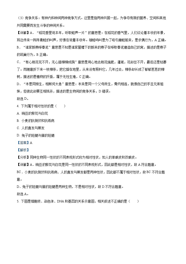
2. 鸟被誉为“农林卫士”,鸟能产具有坚硬外壳的大型卵,如图是鸟卵结构示意图,下列有关叙述错误的是( )
A. ①是气室,为胚胎发育提供氧气
B. ③是通过受精卵细胞分裂形成的胚盘
C. ⑤为系带,为胚胎发育运输营养物质
D. ④和⑦为胚胎发育提供营养物质
【答案】C
【解析】
【分析】题图中:①气室,②卵壳,③胚盘,④卵黄,⑤系带,⑥卵黄膜,⑦卵白。
【详解】A.①是气室,气室可以为胚胎发育提供氧气,有利于卵的气体交换,A正确。
B.③是胚盘,胚盘是卵黄表面中央一盘状小白点,含有细胞核,是胚胎发育的部位,胚盘是鸟卵中最重要的部分,通过受精卵细胞分裂形成,B正确。
C.⑤为系带,有利于卵黄的固定,不能运输营养物质,C错误。
D.④为卵黄⑦为卵白,均胚胎发育提供营养物质,D正确。
故选C。
3. 古诗词是中华优秀传统文化中的瑰宝,其中不乏与生命现象相关的佳句。下列叙述错误的是( )
A. “稻花香里说丰年,听取蛙声一片”,描述的是蛙的求偶行为
B. “谁家新燕啄春泥”描述的是燕子的筑巢行为
C. “有心栽花花不开,无心插柳柳成荫”描述的是植物的无性生殖
D. “本是同根生,相煎何太急”描述的是植物的有性生殖
【答案】D
【解析】
【分析】(1)动物行为分为觅食行为、贮食行为、攻击行为、防御行为、领域行为、繁殖行为、节律行为、社会行为、定向行为、通讯行为等,各种行为都是动物对复杂环境的适应性表现。
(2)扦插,也称插条,是一种培育植物的常用繁殖方法,属于无性生殖。扦插可以剪取植物的茎、叶、根、芽等,或插入土中、沙中,或浸泡在水中,等到生根后就可栽种,使之成为独立的新植株。
(3)竞争关系:有种内和种间两种竞争方式。这里是指两种共居一起,为争夺有限的营养、空间和其他共同需要而发生斗争的种间关系。
【详解】A.“稻花香里说丰年,听取蛙声一片”的意思是:在稻花的香气里,人们谈论着丰收的年景,耳边传来一阵阵青蛙的叫声,好像在说着丰收年。雄蛙鸣叫是为了吸引雌蛙前来,是求偶行为,A正确。
B.“谁家新燕啄春泥”意思是不知是谁家屋檐下的新来的燕子在啄取春泥建造自己的窝,描述的是燕子的筑巢行为,B正确。
C.“有心栽花花不开,无心插柳柳成荫”意思是用心地去栽花施肥,灌溉,花却总不开,最后还是枯萎了。而随意折下来一枝柳条,把它插在地里,从来没有照料它,几年过去,柳条却长成了郁郁葱葱的柳树,描述的是植物的扦插,属于无性生殖,C正确。
D.“本是同根生,相煎何太急”意思是:本来是同一个父母所生,骨肉相连,就像自己的手足兄弟姐妹,但彼此却要互相残杀,描述的是生物间的竞争关系,D错误。
故选D。
4. 下列属于相对性状的是( )
A. 豌豆的紫花与白花
B. 小麦抗倒伏和抗锈病
C. 人的直发与黑发
D. 兔子的短腿与猫的短腿
【答案】A
【解析】
【分析】同种生物同一性状的不同表现形式称为相对性状,如人的单眼皮和双眼皮。
【详解】A.豌豆紫花与白花是同一性状的不同表现形式,因此都是相对性状,故A符合题意。
BC.小麦的抗倒伏和抗锈病、人的直发与黑发都是两种性状,因此都不属于相对性状,故BC不符合题意。
D.兔子的短腿与猫的短腿是两种生物,不是相对性状,故D不符合题意。
故选A。
5. 下图是细胞核、染色体、DNA和基因的关系示意图,相关叙述不正确的是( )
A. ①控制着生物的发育和遗传
B. ②主要由DNA和蛋白质分子构成
C. 人的体细胞中包含23个③分子
D. ④是具有遗传效应的DNA片段
【答案】C
【解析】
【分析】染色体是细胞核中容易被碱性染料染成深色的物质,染色体是由DNA和蛋白质两种物质组成;DNA是主要的遗传物质,成双螺旋结构;基因是具有遗传效应的DNA片段。
【详解】A.①细胞核中含有遗传物质,携带遗传信息,控制着生物的发育和遗传,是生命活动的控制中心,A正确。
B.②染色体是细胞核中容易被碱性染料染成深色的物质,主要是由DNA和蛋白质两种物质组成,B正确。
C.人的体细胞内有23对染色体,每条染色体上有1个DNA分子;故人的体细胞中包含46个③DNA分子,C错误。
D.④基因是具有遗传效应的DNA片段,控制生物的性状,D正确。
故选C。
6. 我国法律规定禁止近亲结婚,理由是( )
A. 近亲结婚会导致后代男女性别比例失衡
B. 近亲结婚其后代的遗传不稳定
C. 近亲结婚生育的孩子都不健康
D. 近亲结婚会导致后代得遗传病的机会增大
【答案】D
【解析】
【分析】近亲是指的是直系血亲和三代以内的旁系血亲。我国婚姻法已明确规定,禁止直系血亲和三代以内的旁系血亲结婚。
【详解】A.近亲结婚和非近亲结婚,所生后代男女比例基本均等,A不符合题意。
B.近亲结婚不影响后代遗传的稳定性,B不符合题意。
C.近亲结婚其后代患有遗传病的几率大,孩子不一定都不健康,C不符合题意。
D.我国婚姻法已明确规定,禁止直系血亲和三代以内的旁系血亲结婚,因为近亲带有相同隐性遗传致病基因的可能性较大,隐性致病基因组合在一起的概率增加,近亲结婚所生的孩子患有遗传病的几率大,因此禁止近亲结婚可以减少后代得遗传病的可能性,D符合题意。
故选D。
7. 下列变异现象中,能够遗传给子代的是( )
A. 小麦在遮阴处比在阳光下长得细而高
B. 长期在野外工作的人,皮肤晒得黝黑
C. 由于长期不注意用眼卫生造成的近视
D. 通过杂交育种,培育出的抗倒伏小麦
【答案】D
【解析】
【分析】按照是否有遗传物质的改变,可以将变异分为可遗传的变异和不遗传的变异;可遗传的变异是由遗传物质改变引起的,可以遗传给后代;单纯由环境改变引起的变异,是不遗传的变异,不能遗传给后代。
【详解】A.小麦在遮阴处比在阳光下长得细而高,是单纯由环境改变引起的变异,属于不遗传的变异,A错误。
B.长期在野外工作的人,皮肤晒得黝黑,是由环境改变引起的变异,属于不遗传的变异,B错误。
C.由于长期不注意用眼卫生造成的近视,是由环境改变引起的变异,属于不遗传的变异,C错误。
D.通过杂交育种,培育出抗倒伏的小麦,由遗传物质改变引起的,可以遗传给后代,是可遗传的变异,D正确。
故选D
8. 经过太空“遨游”的种子,被带回地面供科研工作者进行研究和选育。这种育种方法能够成功,是因为从根本上改变了种子的( )
A. 形态结构B. 生理功能C. 遗传物质D. 生活习性
【答案】C
【解析】
【分析】遗传育种是通过系统选择、杂交、诱变等方法培育人类需要的动植物新品种。育种是通过创造遗传变异、改良遗传特性,以培育优良动植物新品种的技术,以遗传学为理论基础,并综合应用生态、生理、生化、病理和生物统计等多种学科知识,遗传育种对发展畜牧业和种植业具有十分重要的意义。
【详解】太空育种,也称空间诱变育种,就是将农作物种子或试管种苗送到太空,利用太空特殊的、地面无法模拟的环境(高真空,宇宙高能离子辐射,宇宙磁场、高洁净)的诱变作用,使种子产生变异,再返回地面选育新种子、新材料,培育新品种的作物育种新技术。太空育种具有有益的变异多、变幅大、稳定快,以及高产、优质、早熟、抗病力强等特点。神舟飞船携带一批作物的种子上太空,经过宇宙射线处理培育出优质高产的瓜果蔬菜,这种育种方法能够成功的根本原因是宇宙射线改变了农作物的遗传物质,所以ABD错误,C正确。
故选C。
9. 下列关于生命起源及米勒实验的叙述,错误的是( )
A. 原始生命诞生于原始海洋
B. 实验中火花放电模拟了原始地球的闪电
C. 原始大气含有水蒸气、氢气、氨、氧气、甲烷等气体
D. 实验证明原始地球条件下可以由无机物合成有机小分子物质
【答案】C
【解析】
【分析】化学起源学说认为:原始地球的温度很高,环境与现在完全不同:天空中赤日炎炎、电闪雷鸣,地面上火山喷发、熔岩横流;从火山中喷出的气体:如水蒸气、氨、甲烷等构成了原始的大气层,与现在的大气成分明显不同的是原始大气中没有氧气。原始大气在高温、紫外线以及雷电等自然条件的长期作用下,形成了许多简单的有机物,随着地球温度的逐渐降低,原始大气中的水蒸气凝结成雨降落到地面上,这些有机物随着雨水进入湖泊和河流,最终汇集到原始的海洋中。原始的海洋就像一盆稀薄的热汤,其中所含的有机物,不断的相互作用,形成复杂的有机物,经过及其漫长的岁月,逐渐形成了原始生命。
【详解】A.原始海洋就像一盆稀薄的热汤,其中所含的有机物,不断的相互作用,经过漫长的岁月,逐渐形成了原始生命,因此原始生命诞生于原始海洋,故A正确。
B.米勒实验中火花放电模拟了原始地球的闪电,这主要是为该实验提供能量,故B正确。
C.火山中喷出的气体:如水蒸气、氨、氢、甲烷等构成了原始的大气层,原始大气没有氧气,故C错误。
D.在研究生命的起源中,美国学者米勒模拟原始地球的条件设计了一个实验装置,将甲烷、氨、氢、水蒸气等气体泵入一个密闭的装置内,通过火花放电,合成了氨基酸,证明了无机物可以合成氨基酸等小分子有机物,故D正确。
故选C。
10. 参观自然博物馆后,同学们对生物进化的历程有了更多的了解。下列叙述错误的是( )
A. 植物进化的总体趋势是由水生到陆生
B. 较晚形成的地层中没有低等生物的化石
C. 在越古老地层中形成化石的生物越低等
D. 在进化过程中既有物种产生也有物种灭绝
【答案】B
【解析】
【分析】在研究生物的进化的过程中,化石是重要的证据。生物进化的总体趋势是:从简单到复杂,从低等到高等,从水生到陆生。
【详解】AC.在研究生物的进化的过程中,化石是重要的证据,越古老的地层中,形成化石的生物越简单、低等、水生生物较多;越晚近的地层中,形成化石的生物越复杂、高等、陆生生物较多,因此证明生物进化的总体趋势是从简单到复杂,从低等到高等,从水生到陆生,AC正确。
B.化石在地层中出现的顺序,是人们研究生物进化的一个重要的方面,不同生物化石的出现和地层的形成,有着平行的关系,也就是说,在越古老的地层中,挖掘出的化石所代表的生物,结构越简单,分类地位越低等,水生生物的化石也越多;在距今越近的地层中,挖掘出的化石所代表的生物,结构越复杂,分类地位越高等,陆生生物的化石也越多。但是低等生物至今仍然存在,因此,在地质年代较晚近的地层中也可能找到低等生物的化石,B错误。
D.现代各种生物都是经过漫长的年代进化而来的;在漫长的进化过程中,既有新的生物种类产生,也有一些生物种类的灭绝,D正确。
故选B。
11. 多重耐药性细菌被称作“超级细菌”,因对多种抗生素具有耐药性,给人类健康造成极大危害。人类对抗生素的滥用是“超级细菌”产生的主要原因。下列关于耐药细菌产生的相关叙述,符合达尔文进化论的是( )
A. 细菌定向变异的结果
B. 细菌为了适应环境,产生耐药性变异
C. 抗生素对细菌的耐药性进行了选择
D. 抗生素使细菌产生耐药性变异
【答案】C
【解析】
【分析】用达尔文的自然选择学说解释超级细菌的产生:在抗生素使用之前,细菌中由于基因突变,出现了极个别的能抵抗抗生素的个体。随后,每一次使用抗生素,实际上就对细菌进行了一次选择,绝大多数普通细菌被杀死,原先不占优势的、具有抗药性的“超级细菌”存活下来并大量繁衍。
【详解】A.生物的变异都是不定向的,因此细菌不能为了适应环境而产生定向的抗药性变异,故A不符合题意。
B.变异不是生物的自主选择,变异是不定向的,因此细菌不能通过主动的变异,产生抗药性,来适应环境,故B不符合题意。
C.长期使用抗生素治病,由于抗生素对细菌有选择作用,淘汰了没有耐药性的细菌和耐药性低的细菌,能生存下来的细菌都具有较强的耐药性,所以出现耐药性强的超级细菌,故C符合题意。
D.变异具有普遍性,在使用抗生素之间,细菌中就已经存在了抗药性变异的细菌。因此“抗生素并不能使细菌产生耐药性变异”,故D不符合题意。
故选C。
12. 免疫是人体的一种生理功能,下列有关免疫的叙述错误的是( )
A. 人体的皮肤能阻挡病原体的侵入属于非特异性免疫
B. 皮肤和体液中的杀菌物质构成保卫人体的第一道防线
C. 过敏反应是免疫功能过强引起的,严重时会导致死亡
D. 不是所有的免疫都是人生来就有的
【答案】B
【解析】
【分析】免疫最初的含义是指人体对病原体及其有害产物的抵抗力。现状人们对免疫的看法是:免疫是指人体的一种生理功能,人体依靠这种功能识别“自己”和“非己”成分,从而破坏和排斥进入体内的抗原物质,或人体本身产生的损伤细胞和肿瘤细胞等,以维持人体内部环境的平衡和稳定。
【详解】A.人体的皮肤能阻挡一些病原体的侵入是非特异性免疫,因为这种免疫功能是生来就有的先天性免疫,A正确。
B.人体的第一道防线是皮肤和黏膜,第二道防线指的是体液中的杀菌物质和吞噬细胞,B错误。
C.人体免疫功能失调时,会引发某些疾病。当抵抗抗原侵入的功能过强时,进入人体的某些食物和药物会引起过敏反应,严重时会导致死亡,C正确。
D.免疫分为两种。特异性免疫(又称后天性免疫):出生后才产生的,只针对某一特定的病原体或异物起作用。通过注射疫苗获得的免疫力属于特异性免疫。非特异性免疫(又称先天性免疫):人人生来就有的,不针对某一特定的病原体,而是对多种病原体都有防御作用。D正确。
故选B。
13. 下列关于艾滋病的说法不正确的是( )
A. 艾滋病病毒属于传染源
B. 艾滋病主要通过三种途径传播:性接触、血液传播和母婴传播
C. 通常情况下,和艾滋病患者共用晚餐不会感染艾滋病
D. 12月1日为“世界艾滋病日”
【答案】A
【解析】
【分析】艾滋病的传播途径主要有:性传播(与已感染的伴侣发生无保护的性行为)、静脉注射吸毒、母婴传播、血液及血制品传播等。
【详解】A.艾滋病病毒属于引起传染病的病原体,故A错误。
BC.由分析可知,艾滋病主要通过三种途径传播:性接触、血液传播和母婴传播,通常情况下,和艾滋病患者共用晚餐不会感染艾滋病,故BC正确。
D.每年12月1日是“世界艾滋病日”,提倡关爱艾滋病病人,故D正确。
故选A。
14. 掌握一些安全用药的常识和急救的方法,对于保障身体健康、挽救生命具有重要意义。下列有关叙述中,你不认同的是( )
A. 服用OTC类药物前要仔细阅读药品说明书
B. 动脉出血时,可以压迫伤口的远心端进行止血
C. 进行口对口吹气法时,首先要使患者呼吸道畅通
D. 当有人因煤气中毒而心跳骤停时,要先关闭气源
【答案】B
【解析】
【分析】(1)安全用药是指根据病情需要,正确选择药物的品种、剂量和服用时间等,以充分发挥最佳效果,尽量避免药物对人体产生的不良作用或危害。
(2)当人出现意外事故时,我们首先应拨打“120”急救电话,同时正确的实施一定的急救措施。
【详解】A.OTC是非处方药,不需要医师处方、即可自行判断、购买和使用的药品,按所附药品说明书服用能够发挥最佳疗效,故A不符合题意。
B.三种血管的出血特点和止血方法:动脉出血时颜色鲜红,血流较快,常呈喷射状,可用止血带或绷带在近心端止血;静脉出血时颜色暗红,血液较缓,可用指压法或止血带在远心端止血;毛细血管出血时颜色红色,血液缓慢渗出,可自然止血,也可用创可贴包扎伤口,故B符合题意。
C.进行“口对口吹气法”时,首先要清除患者口、鼻内的污物,使病人保持呼吸道的畅通,然后再进行口对口的吹气,故C不符合题意。
D.发现煤气中毒时,立即关闭气源并打开门窗通风,将中毒人员转移到空气清新处,拨打“120”急救电话,同时正确的实施一定的急救措施,故D不符合题意。
故选B。
15. 健康是指一种身体上、心理上和社会适应方面的良好状态,而不仅仅是没有疾病或者不虚弱。下列不属于健康生活状态的是( )
A. 学会与人相处,维持良好的人际关系
B. 合理营养,加强体育锻炼,搞好个人卫生
C. 遇到困难时,可以喝酒麻醉、上网游戏转移注意力
D. 正确认识自我,保持愉快的心情和积极向上的心态
【答案】C
【解析】
【分析】健康的生活方式不仅有利于预防各种疾病,而且有利于提高人们的健康水平,提高生活质量。选择健康的生活方式,要从我做起,从现在做起:吃营养配餐;坚持体育锻炼;按时作息;不吸烟、不喝酒;拒绝毒品;积极参加集体活动。健康的生活还需保持愉快的心情,积极向上的心态,同时还应学会与人相处,维持良好的人际关系。
【详解】A.良好的人际关系对于个体的社会适应和心理健康至关重要。学会与人相处能够帮助个体获得社会支持,减少压力,从而有助于维持健康的生活状态,A不符合题意。
B.合理营养能够提供身体所需的营养素,保持身体健康;体育锻炼有助于提高身体素质,预防疾病;个人卫生习惯则有助于预防感染和疾病。可见,合理营养,加强体育锻炼,搞好个人卫生都属于健康的生活状态,B不符合题意。
C.虽然喝酒和上网游戏可能暂时让人忘记困难,但这些行为并不是健康的应对策略。长期依赖酒精和逃避现实的行为可能导致健康问题,如酒精依赖、游戏成瘾等,不利于个体的身心健康,C符合题意。
D.正确认识自我,保持积极的心态和愉快的心情,有助于个体应对生活中的挑战和压力,是健康生活状态的重要体现,D不符合题意。
故选C。
二、非选择题(每空2分,共40分)
16. 如图所示是生物的生殖发育相关示意图,请分析回答下列问题:
(1)昆虫和两栖类都有的发育过程为①____。
(2)图1中③表示的是昆虫和鸟类共有的受精方式。两栖类与其不同,它的受精方式为____。
(3)与哺乳动物胎生不同,图示三类动物相同的生殖方式为②____,其后代并没有哺乳类的成活率高。
(4)如果图2中D代表家蚕发育过程中的卵期,则家蚕的发育过程顺序为____(用箭头和字母表示)。为了提高家蚕的吐丝量,人们常在桑叶上喷洒一种化学物质,这时家蚕正处于发育的____(填字母)时期。
【答案】(1)变态发育
(2)体外受精 (3)卵生
(4) ①. D→A→B→C ②. A
【解析】
【分析】图1:①是昆虫和两栖类的共同特征,②是昆虫、两栖类和鸟类的共同特征,③是昆虫和鸟类的共同特征。图2:D为卵期,则A为幼虫期(或若虫期),B为蛹期,D为成虫期。
【小问1详解】
昆虫和两栖类都有的发育过程为①变态发育,变态发育是指在由受精卵发育成新个体的过程中,幼体与成体的形态结构和生活习性差异很大的发育过程。
【小问2详解】
昆虫的受精方式是体内受精,两栖类的受精方式是体外受精,鸟类的受精方式是体内受精,则图1中③表示的是昆虫和鸟类共有的受精方式—体内受精,两栖类与其不同,它的受精方式为体外受精。
【小问3详解】
与哺乳动物胎生不同,图示三类动物相同的生殖方式为②卵生,卵生是指动物的受精卵在母体外独立发育的过程,绝大多数哺乳动物的胚胎在雌性体内发育,通过胎盘从母体获得营养,发育到一定阶段后从母体产出,这种生殖方式叫作胎生,卵生动物的后代并没有哺乳类的成活率高。
【小问4详解】
家蚕的发育过程是完全变态发育,经过卵、幼虫、蛹和成虫四个时期,如果图2中D代表家蚕发育过程中的卵期,则家蚕的发育过程顺序为D卵→A幼虫→B蛹→C成虫。
家蚕是在幼虫期吐丝,到了蛹期,无法吐丝,因此为了提高家蚕的吐丝量,人们常在桑叶上喷洒一种化学物质,这时家蚕正处于发育的A幼虫时期。
17. 我国实施“三孩”政策之后,贝贝和弟弟希望妈妈再生一个妹妹,贝贝利用所学的遗传学知识画出了包含不同性染色体的四种细胞(如图),请你帮助贝贝向妈妈解释有关性别等方面的问题。
(1)人的性别是由性染色体决定的,贝贝具有②所示的细胞,由此判断贝贝的性别是______。贝贝从爸爸那儿获得的染色体数量是______条。
(2)人眼的虹膜有褐色和蓝色之分,贝贝对家庭成员虹膜颜色进行了调查,结果如图所示(显性基因用A表示,隐性基因用a表示)。
①贝贝妈妈的基因组成是_____。
②控制贝贝和弟弟褐色虹膜的基因来自______(填字母)。
A.爷爷 B.奶奶 C.姥爷 D.姥姥
③贝贝和弟弟希望第三个孩子是个妹妹的概率是_____。
【答案】(1) ①. 男性##男 ②. 23
(2) ①. aa ②. A ③. 50%##1/2
【解析】
【分析】生物体的某些性状通常是由成对基因控制的,当细胞内控制某种性状的一对基因都是显性或一个是显性、一个是隐性时,生物体表现出显性基因控制的性状;当控制某种性状的基因都是隐性时,隐性基因控制的性状才会表现出来。在一对相对性状的遗传过程中,子代个体中出现了亲代没有的性状,新出现的性状一定是隐性性状,由一对隐性基因控制,亲代的性状是显性性状,亲代的基因组成是杂合的。
【小问1详解】
人的性别是由性染色体决定的,男性的体细胞性染色体是XY,精子的性染色体是X或Y;女性的体细胞性染色体是XX。贝贝具有②XY所示的细胞,由此判断贝贝的性别是男性。人体有23对染色体,精子有23条染色体,贝贝从爸爸获得的染色体数量是23条。
【小问2详解】
小问详解: ①由图姥爷和姥姥是褐色虹膜,生下妈妈是蓝色虹膜,可知虹膜的蓝色是隐性性状,基因组成是aa,贝贝妈妈虹膜是蓝色,基因组成是aa。
②控制贝贝和弟弟的眼色基因一个来自妈妈,一个来自爸爸,妈妈基因为aa,只能提供a基因,因此控制贝贝和弟弟褐色虹膜的基因来自爸爸,又由于奶奶的虹膜颜色为蓝色,基因组成为aa,爷爷虹膜颜色为褐色,必定含有A基因,故爸爸的A基因来自爷爷,即控制贝贝和弟弟褐色虹膜的基因来自爷爷,故A符合题意,BCD不符合题意。
故选A。
③性别遗传图为:
由遗传图可知:贝贝和弟弟希望第三个孩子是女孩的概率是50%。
18. 如图为某生物学习小组针对今年高发的甲流制作的“传染病校园宣传手册”,请据图回答相关问题。
(1)从传染病的角度分析,甲型流感病毒是引起甲型流感的______(填“病原体”或“传染源”),与动物细胞在结构上的区别是______。
(2)甲流的传播途径有多种,图中“对付甲流有妙招”的①②③属于预防传染病措施中的______。
(3)接种疫苗是预防甲流的有效方式,在接种后该疫苗作为抗原刺激淋巴细胞产生一种抵抗甲型流感病毒的特殊蛋白质叫做______,它与抗原的结合可以促进吞噬细胞的吞噬作用,使甲型流感病毒失去致病性,这属于______(填“非特异性”或“特异性”)免疫。
【答案】(1) ①. 病原体 ②. 甲型流感病毒无细胞结构
(2)切断传播途径 (3) ①. 抗体 ②. 特异性
【解析】
【分析】(1)传染病是由病原体引起的,能够在生物体之间传播的一种疾病,具有传染性和流行性等特点。传染病能够在人群中流行,必须具备传染源、传播途径、易感人群这三个环节,缺少其中任何一个环节,传染病就无法流行。传染病的预防措施包括控制传染源、切断传播途径、保护易感人群等措施。
(2)疫苗是由低毒的、灭活的病原体制成的生物制品,接种疫苗能产生免疫力,有效的预防某种传染病。
【小问1详解】
病原体是能引起人和动植物传染病的微生物和寄生虫的统称,甲型流感病毒是导致甲流的病原体,甲型流感病毒不具有细胞结构,它是由蛋白质外壳和内部的遗传物质构成的,需要寄生在活细胞中。
【小问2详解】
传染病的预防措施包括控制传染源、切断传播途径、保护易感人群,在“对付甲流有妙招”中,①常通风、②勤洗手、③戴口罩属于预防传染病措施中的切断传播途径;④锻炼身体,⑤注身疫苗属于保护易感人群。
【小问3详解】
接种疫苗到人体后,会刺激人体内的淋巴细胞产生相应的抗体,从而提高对特定传染病起到免疫作用,而对其它的病原体不起作用,这种免疫属特异性免疫。
19. 某兴趣小组发现,放学以后,我市大多数中小学生喜欢到校附近商店购买零食,据多位店主介绍其中又以辣条销售最好,辣条以味道重、气味香、颜色鲜艳、价格低廉而深受广大中学生的喜爱,有些学生几乎每天都要购买辣条食用,某组员不禁要问:难道辣条不会对身体造成伤害吗?现以仓鼠为研究对象设计一个实验,对这个问题进行探究,实验材料:辣条、仓鼠10只、仓鼠的主食一鼠粮、水、可关仓鼠的笼子等。
提出问题:辣条会对仓鼠身体有伤害吗?
作出假设:辣条会对仓鼠身体有伤害。
制定计划与实施计划:
(1)该实验的变量是:___;甲、乙两组实验中起对照作用的是___组(“甲”或“乙”)。
(2)每组用10只仓鼠,而不是只用1只的原因是___。
(3)分析实验结果,得出的结论是:___。
(4)结合实验结论,请给我市中小学生提出建议:___(合理即可)。
【答案】(1) ①. 辣条 ②. 甲
(2)避免偶然性,减少误差
(3)辣条对仓鼠身体有伤害
(4)禁止辣条
【解析】
【分析】在设计探究实验时,要设置对照组,对照组中要探究的条件必须是唯一的变量才行,该生物小组探究的是辣条对仓鼠身体的影响,所以变量应该是辣条。因此在设计对照实验时必须遵照辣条是唯一的变量这一原则来进行设计,否则实验设计就会不科学合理。
【小问1详解】
由图表中可以看到甲、乙组两组每次投放等量的鼠粮,甲组投放普通鼠粮,乙组投放掺入辣条的鼠粮,其余条件相同,因此该实验的变量是辣条。实验组是变量有变化的一组,对照组是变量没有变化的一组(条件正常)。甲、乙两组实验中,起对照作用的是甲组。
【小问2详解】
仓鼠在实验不数目不宜过少,少了会因为偶然性容易产生误差,但也不宜过多,太多了会增加实验难度。
小问3详解】
分析实验结果,甲组10只活动能力正常,乙组4只已经死亡,6只活动能力弱,由此得出的结论是:辣条会对仓鼠身体有伤害。
【小问4详解】
经常吃辛辣食物,会对胃肠造成一定的刺激,影响身体健康,应该合理饮食,平时应该少吃或者不吃辣条。“甲流”来袭,不要害怕!防护手册请收好!!!
认识甲流
甲型流感,简称“甲流”,由甲型流感病毒引起,呈季节性流行。
如果被感染了,你会发烧、头疼、咳嗽、流鼻涕、哎吐、服泻、肌肉酸痛等。
它是这样传播的
对付甲流有妙招①常通风②勤洗手③戴口罩④锻炼身体⑤注身疫苗
组别
实验材料
每次投放等量的鼠粮
4个月以后结果
甲组
各10只大小、生长情况、活动能力相同的仓鼠
普通鼠粮
10只活动能力正常
乙组
普通鼠粮加水与辣条一起磨碎,再用微波炉烘干,制成掺入辣条的鼠粮(大小形状与原鼠粮一致)
4只已经死亡
6只活动能力弱
安徽省马鞍山市外国语学校分校2023-2024学年八年级下学期期中生物试题(原卷版+解析版): 这是一份安徽省马鞍山市外国语学校分校2023-2024学年八年级下学期期中生物试题(原卷版+解析版),文件包含安徽省马鞍山市外国语学校分校2023-2024学年八年级下学期期中生物试题原卷版docx、安徽省马鞍山市外国语学校分校2023-2024学年八年级下学期期中生物试题解析版docx等2份试卷配套教学资源,其中试卷共22页, 欢迎下载使用。
[生物][期中]安徽省安庆市外国语学校2023-2024学年八年级下学期生物期中试卷: 这是一份[生物][期中]安徽省安庆市外国语学校2023-2024学年八年级下学期生物期中试卷,共3页。试卷主要包含了填写答题卡的内容用2B铅笔填写,提前 xx 分钟收取答题卡等内容,欢迎下载使用。
05,安徽省安庆市外国语学校2023-2024学年八年级下学期期中生物试题: 这是一份05,安徽省安庆市外国语学校2023-2024学年八年级下学期期中生物试题,共12页。试卷主要包含了单选题,非选择题等内容,欢迎下载使用。

