安徽省淮北市2022_2023学年高一生物上学期期末考试试卷
展开考试时间:75分钟 总分:100分
一、单选题(本大题共35道,每题2分,共70分)
1.下列事实或证据不支持细胞是生命活动的基本单位的是( )
A.流感病毒侵入宿主细胞中才能增殖
B.母亲通过卵细胞将遗传物质遗传给下一代
C.离体的叶绿体在适当的条件下能释放能氧气
D.人体发育离不开细胞的分裂和分化
2.下列关于使用高倍显微镜的操作,不正确的是( )
A.换高倍镜前,需在低倍镜下将观察的目标移至视野的中央
B.换高倍镜时,应该转动转换器,将低倍物镜换成高倍物镜
C.换高倍镜后,可先用粗准焦螺旋调节,再用细准焦螺旋调节
D.换高倍镜后,视野较暗,可转动遮光器将小光圈换成大光圈
3.下列说法正确的有( )
①原核细胞不一定含核糖体②细菌不一定是异养型
③原核细胞一定是单细胞生物④原核细胞一定有细胞壁
⑤细胞生物都有细胞膜⑥真菌不一定是单细胞生物
A.有四个正确B.有三个正确C.有两个正确D.有一个正确
4.噬藻体是一种特异性侵染蓝细菌的DNA病毒,能够调控蓝细菌的种群密度和季节分布,被认为是一种潜在的有效干预蓝细菌水华的生物手段。下列相关叙述错误的是( )
A.噬藻体与蓝细菌的结构的主要区别是前者无细胞结构
B.噬藻体和蓝细菌的遗传物质的基本组成单位都是脱氧核苷酸
C.蓝细菌能依赖于叶绿体类囊体薄膜上的叶绿素进行光合作用
D.噬藻体营寄生生活,蓝细菌是自养生物
5.现有无标签的稀蛋清、葡萄糖、淀粉酶和淀粉各一瓶,不能将它们全部鉴定出来的一组试剂是( )(注:淀粉酶化学本质是蛋白质;淀粉酶能使淀粉水解为麦芽糖)
A.双缩脲试剂、斐林试剂B.碘液、斐林试剂C.碘液、双缩脲试剂D.苏丹Ⅲ试剂、碘液
6.3月22日为世界水日,2021年世界水日主题是“Valuing Water”。图示为细胞中水的存在形式及其作用。全科免费下载公众号-《高中僧课堂》下列叙述错误的( )
A.甲的含义是“组成细胞的结构”,如果这部分水失去会导致细胞死亡
B.若乙的含义是“反应物”,则可以参与氨基酸脱水缩合过程
C.若丙的含义是“为生物体的细胞提供液体环境”,则该生物为多细胞生物
D.冬季来临,结合水/自由水的比例增大,细胞代谢水平减弱、抗逆性增强
7.科学家发现在自然界中有一类“吃”铜的细菌,这些细菌可以将环境中微量的铜离子富集到体内,利用铜代替硫元素构筑生命分子,进行自身的代谢、生长、繁殖。根据上述材料进行预测,下列说法正确的是( )
A.铜元素主要存在于该细菌的蛋白质分子中
B.该细菌体内含量较多的六种元素是碳、氢、氧、氮、磷、硫
C.该细菌吸收铜离子的过程不消耗能量
D.该细菌的代谢、生长、繁殖受细胞核中DNA的控制
8.维生素D与下列物质中元素组成最相似的一组是( )
A.糖原、胰岛素、胆固醇B.性激素、抗体C.淀粉、糖原、脂肪D.麦芽糖、磷脂
9. 下列各组物质中,都含有肽键的一组是( )
A.脂肪、载体蛋白和生长激素 B.胆固醇、糖被和酶
C.胰岛素、通道蛋白和抗体 D.维生素D、甲状腺激素和雌性激素
10.在提取蛋白质 A 的过程中,β-巯基乙醇的使用浓度会直接影响蛋白质A 的结构,当β-巯基乙醇的使用浓度过高时,蛋白质 A 的二硫键断裂,肽链伸展。下列相关叙述错误的是( )
A.蛋白质 A 受到高浓度的β巯基乙醇影响后,其生理功能发生了改变
B.蛋白质 A 的二硫键断裂后,与双缩脲试剂反应不会呈现紫色
C.用高浓度的β-巯基乙醇处理蛋白质A 并不会改变该蛋白质的氨基酸序列
D.高浓度β-巯基乙醇提取出来的蛋白质A 的元素组成并未发生改变
11.细胞中有许多重要的化合物,下列相关叙述错误的是( )
A.核酸由核苷酸聚合而成,可储存与传递遗传信息
B.蛋白质在食盐溶液中可析出,其空间结构发生了改变
C.糖类是主要的能源物质,也可作为遗传物质的组成部分
D.ATP在细胞中的含量很少,但与ADP之间的转化很迅速
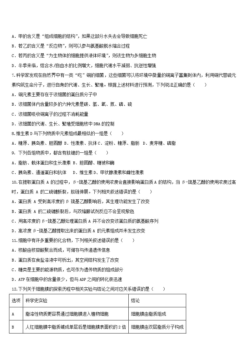
12.下列关于细胞膜的探索历程中相关实验与结论之间对应关系错误的是( )
A.AB.BC.CD.D
13.下图为分泌蛋白的合成和分泌过程。下列有关叙述正确的是( )
A.分泌蛋白包括消化酶、抗体、一部分激素,如胰岛素、性激素
B.图中①表示内质网,经过该过程后,其膜面积有所减少
C.氨基酸脱水缩合形成的肽链直接在②处被进一步修饰、加工
D.若图示过程所需的能量全部来源于④,则④代表中心体
14.下列有关生物膜系统的说法,正确的是( )
A.核膜、内质网膜、小肠黏膜都属于生物膜系统
B.生物膜的组成成分和结构相同,在结构和功能上紧密联系
C.生物膜把各种细胞器分隔开,使细胞内的化学反应不会互相干扰
D.治疗尿毒症的血液透析膜模拟了生物膜具有一定的流动性的特点
15. 如图是细胞核模式图,①~④表示细胞核的各种结构。下列说法正确的是( )
A.蛋白质、核酸等生物大分子都可以通过④自由进出细胞核
B.②是核仁,其与某种RNA的合成和中心体的形成有关
C.③与细胞膜、细胞器膜、口腔黏膜等生物体内所有膜构成生物膜系统
D.①与染色体是同种物质在不同时期的两种形态
16.用不同浓度的蔗糖溶液制作洋葱鳞片叶外表皮细胞临时装片,通过观察细胞的形态变化初步测定其细胞液浓度。下列关于该实验的叙述,错误的是( )
A.外表皮细胞液泡中的紫色色素利于实验现象的观察
B.镜检时视野中可能只有一部分细胞呈质壁分离状态
C.一段时间后发生质壁分离的细胞可能会自动复原
D.若蔗糖未充分溶解即进行实验,测得的细胞液浓度偏大
17.在25℃环境中,将菠菜叶肉细胞置于1 ml·L-1的KNO3溶液中,其液泡体积随时间变化的曲线如图所示。下列有关叙述错误的是( )
A.AB段菠菜叶肉细胞的浓度低于外界溶液的浓度
B.从B点开始,菠菜叶肉细胞开始通过主动运输吸收K+和NO3-
C.随处理时间的延长,AB段菠菜叶肉细胞的吸水能力逐渐增强
D.若放入高浓度KNO3溶液中,曲线可能不会出现BC段变化
18.变形虫内伸缩泡、小泡、线粒体的分布情况如图。据研究,伸缩泡内液体浓度是细胞质浓度的1/2,但Na+是细胞质的33倍,K+是细胞质的0.85倍。伸缩泡周围的小泡要不断地吸收Na+、排出K+,才能形成比细胞质浓度低的液体,再经融合把液体排入伸缩泡,由伸缩泡排出体外。下列叙述正确的是( )
A.伸缩泡类似于植物大液泡,能将胞内多余水分直接排到细胞外
B.伸缩泡通过主动运输吸收Na+、排出K+,需要消耗大量能量
C.小泡内外溶液中Na+的差异,体现了细胞膜的选择透过性
D.小泡周围分布着一层线粒体,体现了细胞结构与功能相适应的观点
19. 研究表明,质子泵是一种逆浓度梯度转运氢离子通过膜的膜整合糖蛋白,它利用其催化ATP水解释放的能量驱动H+从胃壁细胞进入胃腔和K+从胃腔进入胃壁细胞,K+又可经通道蛋白顺浓度进入胃腔。下列相关叙述错误的是( )
A.质子泵在上述过程中可能既是酶又是载体
B.质子泵在泵出氢离子时造成膜两侧的pH梯度
C.H+从胃壁细胞进入胃腔的方式为主动运输
D.K+经通道蛋白进入胃腔的过程需要消耗能量
20.有关“比较过氧化氢在不同条件下的分解”实验的叙述,正确的是( )
A.该实验的自变量是反应条件,2号试管与3号和四号试管加快反应速率的原理不同
B.4号试管中过氧化氢分解最快,是因为酶的浓度高于3.5%的FeCl3溶液
C.如果将四支试管都放在90℃水浴中,4号试管的反应速率仍为最快
D.4号试管产生的气泡明显比2号试管多,说明酶具有高效性
21. 如图表示某种酶在不同处理条件(a、b、c)下催化某反应时,反应物的体积和反应时间的关系,解读此图可获得的信息是( )
A.a、b、c表示温度,则一定是a>b>c
B.a、b、c表示酶的浓度,则a>b>c
C.a、b、c表示底物的浓度,则a>b>c
D.a、b、c表示pH,则一定是a>b>c
22.ATP注射液主要用于心功能不全、脑出血等后遗症的辅助治疗。研究发现ATP可以作为信号分子与中枢及外周神经系统、内脏等多处细胞膜上的受体结合。与自身合成的ATP相比,注射ATP浓度远低于细胞内,几乎不能进入细胞。下列叙述错误的是( )
A.1个ATP分子中含有1分子核糖、1分子腺嘌呤和3分子磷酸基团
B.注射ATP主要通过为中枢及外周神经系统、内脏等细胞内代谢供能发挥作用
C.肝细胞中的ATP主要通过有氧呼吸第三阶段在线粒体内膜上产生
D.细胞中许多吸能反应与ATP的水解相联系
23.如图表示人体内细胞呼吸的过程,下列叙述正确的是( )
A.②过程需要O2参与,不需要水参与,有水生成
B.只有①②过程有ATP生成,③过程无ATP生成
C.若不发生②过程,①过程产生的[H]将会在细胞中有所积累
D.人体剧烈运动时细胞主要通过分解乳酸获得能量
24.线粒体是细胞进行有氧呼吸的主要场所。研究发现,经常运动的人肌细胞中线粒体数量通常比缺乏锻炼的人多。下列与线粒体有关的叙述,错误的是( )
A.有氧呼吸时细胞质基质和线粒体中都能产生ATP
B.线粒体内膜上的酶可以参与[H]和氧反应形成水的过程
C.线粒体中的丙酮酸分解成CO2和[H]的过程需要O2的直接参与
D.线粒体中的DNA能够控制某些蛋白质的合成
25.甲、乙两图都表示苹果组织细胞中CO2释放量和O2吸收量的变化(均以葡萄糖为呼吸底物)。下列相关叙述不正确的是( )
A.甲图中氧浓度为a时的情况对应的是乙图中的A点
B.甲图中氧浓度为b时,若CO2释放量为8ml和O2吸收量为4ml,则此时有氧呼吸消耗有机物多
C.甲图的a、b、c、d四个浓度中,c是适合储藏苹果的氧浓度
D.甲图中氧浓度为d时没有酒精产生
26.下列关于“光合色素的提取和分离”实验活动的叙述,正确的是( )
A.该实验主要证明了叶绿体中色素的种类和色素的颜色
B.光合色素能溶于无水乙醇不能溶于层析液
C.收集到的色素提取液为淡绿色,可能是由于提取色素时无水乙醇加的太少
D.画滤液细线时应连续画线2~3次以减少样液扩散
27.夏季晴朗的一天,甲乙两株同种植物在相同条件下CO2 吸收速率的变化如图所示,下列说法正确的是( )
A.甲植株在a点开始进行光合作用
B.乙植株在e点有机物积累量最多
C.曲线b-c 段和d-e段下降的原因相同
D.两曲线b-d段不同的原因可能是甲植株气孔未关闭
28.下图表示某植物在一定光照强度下光合作用与CO2浓度之间的关系,据图判断下列说法不正确的是( )
A.b点时,植物光合作用速率等于呼吸作用速率
B.cd段限制光合作用的主要环境因素是温度或光照强度
C.如果提高光照强度,c点应向右上方移
D.当CO2浓度为400mg/L时,该植物光合作用产生的O2约为80mg/h
29. 离体的叶绿体在光照下进行稳定光合作用时,如果突然中断CO2气体的供应,短时间内叶绿体中C3化合物与ATP相对含量的变化是( )
A.C3化合物减少、ATP 增多B.C3化合物增多、ATP 增多
C.C3化合物增多、ATP 减少D.C3化合物减少、ATP 减少
30. 如图表示夏季晴天某植物放在密闭的玻璃罩内一昼夜CO2浓度的变化曲线(实线),据图判断正确的是( )
A.H点时植物产生ATP的场所只有细胞质基质和线粒体
B.光合作用是从D点开始的,因为D点后CO2浓度开始下降
C.处于实线与虚线交叉点时的光合作用强度等于呼吸作用强度
D.经历一天的植物体内的有机物有积累,容器内O2含量增加
31.下图表示某绿色植物在生长阶段体内物质的转变情况,图中a、b为光合作用的原料,①—④表示相关过程,有关说法不正确的是( )
A.图中①过程进行的场所是叶绿体囊状结构薄膜
B.生长阶段①过程合成的ATP少于②过程产生的ATP
C.有氧呼吸的第一阶段,除了产生[H]、ATP外,产物中还有丙酮酸
D.②、④过程中产生ATP最多的是②过程
32.某生物兴趣小组将一枝伊乐藻浸在加有适宜培养液的大试管中,以白炽灯作为光源,移动白炽灯调节其与大试管的距离,分别在10℃、20℃和30℃下进行实验,观察并记录单位时间内不同距离下枝条产生的气泡数目,结果如下图所示。下列相关叙述不正确的是( )
A.该实验研究的是光照强度和温度对光合作用速率的影响
B.a点和b点的限制因素分别为温度和光照强度
C.b点条件下伊乐藻能进行光合作用
D.若在缺镁的培养液中进行此实验,则b点向右移动
33. 光合作用和有氧呼吸过程中都有[H]的生成和利用,下列分析中合理的是( )
A.从去路上看,前者产生的[H]用于还原C3,后者与O2结合生成H2O
B.从来源上看,前者来源于水的光解,后者来源于丙酮酸和产物中的H2O
C.二者产生的[H]在还原底物时,都释放大量能量,供给生物体各项生命活动所需
D.从本质上讲,二者都具有还原性,是同一种物质,数量相同,功能相同
34. 下图甲表示水稻在光照强度分别为a、b、c、d时,单位时间内CO2释放量和O2产生总量的变化。图乙表示水稻CO2吸收速率与光照强度的关系。有关说法错误的是( )
A.图甲中,光照强度为b时,光合作用速率等于呼吸作用速率
B.图甲中,光照强度为d时,单位时间内细胞从周围吸收2个单位的CO2
C.图甲中的c和图乙中的f点对应
D.图乙中,eg段限制光合作用速率的外因主要是光照强度
35.关于细胞呼吸和光合作用相关原理应用的叙述,错误的是( )
A.为板结的土壤松土透气可促进根对无机盐的吸收
B.用透气的纱布包扎伤口可抑制伤口处厌氧微生物的呼吸作用
C.施用农家肥可为植物提供CO2和能量
D.温室大棚中适当增大昼夜温差可增加农作物有机物的积累
二、综合题(共3道,共30分)
36.(10分)图1表示物质进出细胞膜的几种方式;图2表示用相同的培养液培养水稻和番茄一段时间后,测得的培养液中各种离子(Mg2+、Ca2+、SiO44-)的浓度。
(1)在图1中的a~e五种过程中,代表主动运输的是_________,能表示乙醇运输过程的是__________,能表示K+从血浆进入红细胞的是___________。
(2)从图2中可以看出,番茄生长过程中需求量最大的离子是_____________,水稻需求量最大的离子是_____________,说明不同植物细胞对离子的吸收具有_____________,这与细胞膜上的_____________有关。
(3)水稻培养液里的Mg2+和Ca2+浓度高于初始浓度,原因是_____________________。
37.(9分)下图在酶促反应过程中,酶的活性常受某些物质的影响,有些物质能使酶的活性增加,称为激活剂;某些物质它们并不引起酶蛋白变性,但能使酶分子上的某些必需基团(主要是指酶活性中心上的一些基团)发生变化,因而引起酶活性下降,甚至丧失,致使酶反应速度降低,称为酶的抑制剂。
(1)酶活性是指_____。酶活性的高低可用_____来表示。
(2)为探究Cl-和Cu2+对唾液淀粉酶活性的影响,某同学提出以下实验设计思路。
取4支试管(每支试管代表一个组),各加入等量的pH6.8缓冲液和唾液淀粉酶溶液,再分别在1、2、3、4号试管中加入等量的1.0%NaCl溶液、1.0%CuSO4溶液、1.0%Na2SO4溶液和蒸馏水,混合均匀,再加入等量的1%淀粉溶液,混合均匀后,各试管放入37℃恒温水浴保温适宜时间。取出试管,加入1%碘溶液0.1mL,观察各试管溶液颜色变化。
实验中加入缓冲液的作用是_____。
②该实验中设置4号试管的目的是_____。设置3号试管的目的是确定_____对唾液淀粉酶催化活性是否有影响。
③实验结果:1号试管中颜色最浅(呈碘色),2号试管中颜色最深(呈蓝色),3、4号试管中颜色基本一致,且深浅居于试管1和2之间。
④分析实验结果,得出结论:_____。
38.(11分)科学家在研究光合作用时,做了如下模拟实验:向一个密闭容器中加入含ADP、磷酸盐、光合色素及有关酶等的水溶液(如图甲),按图乙的限制条件(光照,CO2等)进行实验,并测定有机物的生成速率绘出曲线图乙。请回答问题:
(1)图乙曲线中,AB段平坦的原因是_________。
(2)图乙BC段的实验在黑暗条件下生成了部分有机物,这是因为AB段反应为其提供________用来进行_______循环。
(3)图乙中曲线CD段迅速下降的原因是BC段的消耗使_________的数量逐渐降低。
(4)该实验装置是模拟绿色植物细胞的_______(填结构)。
(5)光合作用中,CO2中C元素的转移途径是_________。
(6)写出光合作用总反应式___________。选项
科学史实验
结论
A
脂溶性物质更容易通过细胞膜进入植物细胞
细胞膜由脂质组成
B
人红细胞膜中脂质铺成单层后是细胞膜表面积的2倍
细胞膜由双层脂质分子构成
C
蛋白酶处理细胞膜后其通透性发生改变
细胞膜中含有蛋白质
D
用荧光染料标记了表面蛋白质的人鼠细胞融合实验
证明细胞膜的流动镶嵌模型
2022-2023学年度高一年级第一学期期末考试
生物答案
1-5 CCACD 6-10 BACCB 11-15 BDBCD 15-20 CBDDA
21-25 BBBCB 26-30 ADDAD 31-35 BDAAC
36.(除标注外,每空1分,共10分)
(1)a、e b a
(2)Ca2+ SiO44- 选择性 载体蛋白的种类(2分)
(3)水稻细胞吸收水分的速率大于吸收离子的速率(或水稻细胞吸收水分的比例大于吸收离子的比例)(2分)
37. (除标注外,每空1分,共9分)
(1)酶对化学反应的催化效率(2分) 酶促反应的速率
(2) ①维持反应液中pH的稳定 全科免费下载公众号-《高中僧课堂》
②对照 Na+和SO42- (2分)
④Cl-是唾液淀粉酶的激活剂,Cu2+是唾液淀粉酶的抑制剂(2分)
38. (除标注外,每空2分,共11分)
(1)没有二氧化碳,不能进行二氧化碳固定
(2)[H]和ATP(1分) 卡尔文(1分)
(3)[H]和ATP (1分)
(4)叶绿体
(5)二氧化碳→C3→(CH2O)
(6)CO2+H2O(CH2O)+O2
安徽省淮北市龙兴中学2023-2024学年高一上学期期末考试生物试题: 这是一份安徽省淮北市龙兴中学2023-2024学年高一上学期期末考试生物试题,共8页。
安徽省2022_2023学年高一生物上学期期末考试pdf无答案: 这是一份安徽省2022_2023学年高一生物上学期期末考试pdf无答案,共8页。
安徽省淮北市第一中学2022-2023学年高一上学期期末考试生物试卷(含答案): 这是一份安徽省淮北市第一中学2022-2023学年高一上学期期末考试生物试卷(含答案),共20页。试卷主要包含了单选题,读图填空题,实验探究题等内容,欢迎下载使用。

