


所属成套资源:新高考英语一轮复习 (讲案+练案)(含解析)
新高考英语一轮复习专题13 语法填空之状语从句100题(练案)(含解析)
展开这是一份新高考英语一轮复习专题13 语法填空之状语从句100题(练案)(含解析),共14页。试卷主要包含了状语从句思维导图,状语从句五年高考真题分类通关,状语从句名校好题单句填空通关等内容,欢迎下载使用。
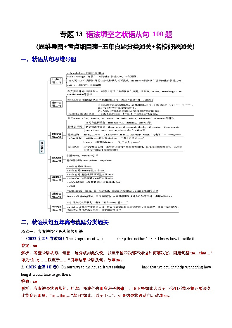
一、状语从句思维导图
二、状语从句五年高考真题分类通关
考点一:考查结果状语从句的用法
1.(2022全国甲卷改编)The disagreement was ______ sharp that neither he nr I knew hw t settle it.
答案:s
解析:考查状语从句。句意:这分歧如此尖锐,以至于他和我都不知道如何解决它。固定句型“s…that…”译为“如此……以至于……”引导结果状语从句。故填s。
2.(2019全国III卷)On ur way t the huse, it was raining _______ hard that we culdn't help wndering hw lng it wuld take t get there.
答案:s
解析:考查结果状语从句。句意:在我们去那座房子的路上,雨下得如此大以至于我们不能不想还要多久才能到达那里。“s…that…”意为“如此…以至于…”,引导结果状语从句。故填s。
考点二:考查时间状语从句的用法
3.(2022全国乙卷改编)________ yu ride a bicycle, yu dn’t use petrl.
答案:If或When
解析:考查状语从句连接词。句意:当你骑自行车的时候你是不用汽油的。由句意可知,该句阐述的是一个事实,需用if或when引导;位于句首,注意首字母大写。故填If或When。
4.(2021全国甲卷改编)In my pinin, ________ in truble, we shuld seek help frm thse we trust mstly.
答案:when/whenever。
解析:句意:在我看来,当我们有麻烦时(无论什么时候我们有麻烦时),我们应该从我们最相信的人们那里寻求帮助。分析可知,本句为含有状语从句的复合句。主句为we shuld seek help...,从句表示的含义为无论什么时候我们有麻烦或者当我们有麻烦时,所以应用when/whenever引导。故填when/whenever。
5.(2020全国III卷)__________ he asked the villagers n the banks f the river where he culd find the legendary (传奇的) artist, they smiled and pinted dwn the river.
答案:When/As
解析:考查连接词。句意:当他问河岸上的村民,他在哪里可以找到这位传奇艺术家时,他们笑着指着河的下游。本句为时间状语从句,表示“当……时候”,且从句中动词asked为短暂性动作动词,不能用while引导,故应用when或as引导。句首单词首字母要大写。故填When/As。
6.(2020全国I卷改编)After that I pured il int a pan and turned ff the stve. I waited patiently ______ the il was ht.
答案:until/till
解析:考查连词词义辨析。句意:我耐心等待,直到油烧热。此处是指“直到”油烧热,应使用until/till引导时间状语从句,故填until/till。
7.(2019全国I卷改编)One afternn ________ I was in primary schl, I was walking by the schl playgrund.
答案: when
解析:考查定语从句。先行词ne afternn表示时间在定语从句中作状语,所以关系词使用when。故填when。
8.(2017年北京改编)If yu dn’t understand smething, yu may research, study, and talk t ther peple _______ yu figure it ut.
答案:until
解析:如果你无法理解某个东西,你可能会去研究,学习和他人探讨直到你解决为止,根据句意可知选用until,直到,故填until。
9.(2016全国III卷)Over time,____________the ppulatin grew,peple began cutting fd int small pieces s it wuld ck mre quickly.
答案:as/when
解析:考查时间状语从句。句意:随着人口的增长,人们把食物切成小块,这样可以煮得快一点。as是连词,表示"随着"的意思,引导时间状语从句,故填as/when。
点三:考查让步状语从句的用法
10.(2021年天津卷改编)We all need t get invlved in saving energy ________ it's at wrk, at hme, r at schl.
答案:whether
解析:考查状语从句连接词词义辨析。句意:无论是在工作中,在家里,还是在学校,我们都需要参与到节约能源的活动中来。分析句子,该空需要一个连词引导让步状语从句,根据句意及后面的r ,需要表示“无论是…还是…”,whether符合题意。故填whether。
11.(2017年北京改编)______ birds use their feathers fr flight, sme f their feathers are fr ther purpses.
答案:Althugh
解析:句意:尽管鸟儿们用羽毛来飞翔,但是他们的一些羽毛还有其他用途。根据语境可知前后之间是让步关系,故填Althugh。
考点四:考查条件状语从句的用法
12(2019·天津卷改编)Tm is s independent that he never asks his parents' pinin _________ he wants their supprt.
答案:unless
解析:考查连词辨析。句意:汤姆是如此独立,以至于他从来不征求父母的意见,除非他想得到他们的支持。since因为;nce一旦;unless除非;after在……之后,根据题意,故填unless。
13.(2018年北京改编)_________ we dn’t stp climate change, many animals and plants in the wrld will be gne.
答案:If
解析:考查状语从句。句意:如果我们不阻止气候变化,那么世界上的很多动植物都将会消失。动植物不灭绝的前提条件是阻止气候变化。althugh尽管;while当……时候,尽管,然而;if如果;until直到。故填If。
14.(2018年江苏改编)_______ yu can sleep well, yu will lse the ability t fcus, plan and stay mtivated after ne r tw nights.
答案:Unless
解析:考查连词词义辨析及语境理解。句意:除非你睡得好,否则一两个晚上之后,你会失去专注、计划和保持动力的能力。故填Unless。
15.(2018年北京改编)_________ we dn’t stp climate change, many animals and plants in the wrld will be gne.
答案:If
解析:考查状语从句。句意:如果我们不阻止气候变化,那么世界上的很多动植物都将会消失。动植物不灭绝的前提条件是阻止气候变化。故填If。
考点五:考查原因状语从句的用法
16.(2021年天津卷) Feeling fearful is healthy ________ it helps yu slw dwn and evaluate risks prperly.
答案:because
解析:考查连词词义辨析。句意:感到恐惧是有益于健康的,因为它能帮助你慢下来,正确评估风险。根据语境,主句提到healthy(有益于健康的),连词引导的从句部分则在具体描述为何说是有益于健康的,这是一个原因状语从句,适用because(因为)引导,故填because。
考点六:考查地点状语从句的用法
17.(2017年 江苏改编)Lcated _______ the Belt meets the Rad, Jiangsu will cntribute mre t the Belt and Rad cnstructin.
答案:where
解析:考查状语从句。be lcated in+地点名词,位于坐落某地,where引导的地点状语从句在此相当于in sme place,句意:位于丝绸之路交汇处的江苏省将会对“一带一路”的建设做出更大的贡献。故填where。
考点七:考查比较状语从句的用法
18.(2016全国II卷)S, get an early start and try t be as prductive ___________ pssible befre lunch.
答案:as
解析:考查状语从句。 "as…as pssible"为固定的表达,意为:尽可能。。的干某事;故填as。
19.(2021年新高考I卷)The amazing thing abut the spring is that the clder the temperature gets, the__________ (ht) the spring!
答案:than
解析:考查形容词比较级。句意:关于黄山温泉让人惊讶的是,气温越低,温泉越暖和!此处是固定结构“the +比较级,the+比较级”,意为“越……,越……”。故填htter。
20.(2020年浙江6月卷)Farming prduced mre fd per persn ___________ hunting and gathering,s peple were able t raise mre children.
答案:than
解析:考查形容词比较级。句意:农业比狩猎和采集的人均粮食产量更高。结合句意可知,此句中将农业生产与狩猎和采集相比,应用比较连词than。mre… than,意为“比……更”。故填than。
21.(2018年全国I卷)While running regularly can’t make yu live frever, the review says it is mre effective at lengthening life ___________ walking, cycling r swimming.
答案:than
解析:考查形容词比较级。than这里是将跑步和其他运动方式作对比,再由上文的mre effective可知,此处用than。故填than。
22.(2018年全国II卷)Crn uses less water ___________ rice and creates less fertilizer (化肥) runff.
答案:than
解析:考查形容词比较级。less是little的比较级,than引出比较对象。故填than。
三、状语从句名校好题单句填空通关
23.(23-24高三下•全国•课后作业)He has been wrking in a bank _________he graduated frm cllege.
【答案】since
【解析】考查状语从句。句意:他大学毕业后一直在一家银行工作。空处引导从句,结合主句时态“has been wrking”可知,与现在完成进行时搭配的连词为since,意为“自从”,引导时间状语从句。故填since。
24.(23-24高三下•全国•课后作业)N ne can leave the rm _________ he gets permissin frm the plice.
【答案】unless
【解析】考查连词。句意:除非得到警察的许可,否则谁也不能离开这个房间。由句意及空后的he gets permissin frm the plice可知应填连词unless“除非”,引导条件状语从句。故填unless。
25.(23-24高三下•全国•课后作业)Yu can write anything relevant _________ lng as it’s interesting.
【答案】as
【解析】
考查条件状语从句。句意:你可以写任何相关的东西,只要有趣就行。根据“lng as it’s interesting”以及空前为肯定句可推知,此处用固定短语as lng as“只要”引导条件状语从句。故填as。
26.(2024高三下•全国•专题练习)Hardly had we reached hme _________ it began t rain.
【答案】when/befre
【解析】考查连词。句意:我们刚到家,天就开始下雨。固定搭配“刚……就……”,根据Hardly had he arrived和句意可知此处要用when。故填when。
27.(2024高三下•全国•专题练习)We haven’t been in tuch _________ we graduated frm cllege.
【答案】since
【解析】考查连词。句意:自从大学毕业后,我们一直没有联系。根据时态以及句意可知,空处填连词since“自从”,引导时间状语从句。故填since。
28.(2024高三下•全国•专题练习)The teacher thinks we’re s smart _________ we ught t have n truble learning it.
【答案】that
【解析】考查结果状语从句。句意:老师认为我们很聪明,学习它应该不会有困难。结合语意可知,此处表示我们如此聪明,结果是学习应该不会有困难,所以空处应用that引导结果状语从句,表示“如此……以至于……”。故填that。
29.(23-24高三上•广东湛江•期末)_________ dark the rad ahead is, always keep yur head up t the sky because that’s where yur dreams lie.
【答案】Hwever
【解析】考查连词。句意:不管前面的路多么黑暗,永远要抬头望天,因为那是你的梦想所在。根据句意可知,本句为hwever引导的让步状语从句,其结构为:hwever+形容词+主语+谓语。置于句首,首字母大写。故填Hwever。
30.(23-24高三下•江苏扬州•阶段练习)He is different frm his wrkmates in _________ he devtes his spare time t reading.
【答案】that
【解析】考查连词。句意:他和他的同事不同,因为他把业余时间都用来读书。分析可知,in that“因为”,引导原因状语从句。故填that。
31.(23-24高三下•黑龙江双鸭山•阶段练习)_________ yu are a VIP r a small ptat, yu shuld shw yur passprt.
【答案】Whether
【解析】考查连词。句意:无论你是贵宾还是小人物,你都应该出示护照。whether…r…“不管……还是……”,引导让步状语从句,设空处填连词whether,置于句首,首字母大写。故填Whether。
32.(2024高三•全国•专题练习)They have _________a special relatinship with fire that they call themselves the “fire natinality”.
【答案】such
【解析】考查限定词。句意:他们与火有着如此特殊的关系,他们称自己为“火族”。根据句中名词词组a special relatinship,可知由such修饰,且such与后面的that构成结果状语从句,such…that…意为“如此……以致于……”。故填such。
33.(23-24高三下•全国•课后作业)Brilliant _________ it is, Prject Debater has sme weaknesses.
【答案】thugh/as
【解析】考查连词。句意:尽管Prject Debater很精彩,但它也有一些弱点。空处应填连词引导从句;结合句意“尽管”,且形容词brilliant置于句首可知,连词as/thugh符合题意;as/thugh引导让步状语从句的部分倒装结构为:adj./adv./v./n.+as/thugh+主语+谓语+其他。故填as/thugh。
34.(24-25高三上•全国•课后作业)—It's a lng time _________ I saw yu last time.
—Yes, and what a pity it is since it will be a lng time _________ we see each ther again.
【答案】since, befre
【解析】考查时间状语从句连接词。句意:——自从我上次见到你已经有很长时间了。 ——是的,很遗憾,我们要过很长时间才能再见面。第一空需要从属连词引导时间状语从句,从句时态为一般过去时,主语为现在时态,应使用since表示“自从过去……至今”;第二空需要一个连接词引导时间状语从句,it will be a lng time befre表示“还要过好久才……”,应填befre。故填since;befre。
35.(24-25高三上•全国•课后作业)It was already midnight _________ my father returned hme frm his ffice last night.
【答案】when
【解析】考查状语从句。句意:昨晚我父亲从办公室回到家时已是半夜了。根据句意可知,本句为when引导的时间状语从句。故填when。
36.(2024高三下•全国•专题练习)Calligraphy is s abstract and amazing _________ in Chinese culture it is universally regarded as the mst inspiring pwer f a persn.
【答案】that
【解析】考查结果状语从句。句意:书法是如此抽象和惊人,在中国文化中,它被普遍认为是一个人最鼓舞人心的力量。本句为引导的结果状语从句。故填that。
37.(23-24高三上•全国•课后作业)There is a discunt fr the cst f the 6week English curse _________ (prvide) that yu pay in advance.
【答案】prvided/prviding
【解析】考查状语从句。句意:如果你提前付款,6周的英语课程费用会有折扣。prvided/prviding that为固定搭配,意为“假如”,引导条件状语从句。故填prvided/prviding。
38.(24-25高三上•全国•课后作业)_________yu need help, I sincerely hpe that yu can get in tuch with me withut hesitatin.
【答案】Whenever
【解析】考查让步状语从句。句意:当你需要帮助的时候,我真诚地希望你能毫不犹豫地与我联系。空处引导状语从句,结合句意,表示“无论何时”,用whenever引导让步状语从句,放在句首,首字母大写。故填Whenever。
39.(23-24高三下•全国•课后作业)What my mther always tells me is that _________ challenge yu meet with, keep a ray f hpe in yur heart.
【答案】whatever
【解析】考查状语从句。句意:我母亲总是告诉我,无论你遇到什么挑战,心中都要保持一线希望。引导让步状语从句,表示“无论什么”应用whatever。故填whatever。
40.(23-24高三下•全国•课后作业)Yu need a lt f mental, intelligent and physical training _________ yu becme an astrnaut.
【答案】befre
【解析】考查时间状语从句。句意:在成为宇航员之前,你需要大量的心理、智力和体能训练。根据句意可知,空处应填从属连词befre“在……之前”引导时间状语从句。故填befre。
41.(23-24高三下•全国•课后作业)I’d like t leave as sn as pssible and jin my children, _________ they are.
【答案】wherever
【解析】考查让步状语从句。句意:无论我的孩子们在哪里,我都想尽快离开,和他们团聚。空处引导让步状语从句,表示“无论在哪里”应用wherever。故填wherever。
42.(2024高三•全国•专题练习)This cmes as n surprise, _________ (give) that English has brrwed wrds frm mre than 300 different languages, including Latin, Greek, French and Chinese.
【答案】given
【解析】考查原因状语从句。句意:这并不奇怪,鉴于英语从300多种不同的语言中借用词汇,包括拉丁语、希腊语、法语和汉语。分析可知,given that译为“鉴于,考虑到”,引导原因状语从句,故填given。
43.(23-24高三下•湖南•期中)It wasn’t lng _________ we were surrunded by enrmus sand dunes twering abve us n all sides.
【答案】befre
【解析】考查固定句型。句意:没过多久,我们就被四周高耸的巨大沙丘包围了。It wasn’t lng befre...是固定句型,befre引导时间状语从句,译为“没过多久就……”。故填befre。
44.(23-24高三下•江苏常州•阶段练习)Weak _________I am in English fr the mment, I am cnfident that I can catch up.
【答案】as/thugh
【解析】考查状语从句。句意:虽然目前我的英语很差,但我有信心能赶上来。此处引导让步状语从句,表示“虽然”且为倒装句,应用as或thugh。故填as/thugh。
45.(2024高三下•全国•专题练习)N sner had she watched the TV prgram n the extinct species _________ she made up her mind t jin the wildlife prtectin rganizatin.
【答案】than
【解析】考查连词。句意:她一看关于灭绝物种的电视节目就下定决心加入野生动物保护组织。n 为固定句型,意为“一……就……”。故填than。
46.(23-24高三上•重庆•期中)Hungry and tired, I was abut t lse my temper _________ the deliveryman appeared with sweat running dwn his face.
【答案】when
【解析】考查时间状语从句。句意:我又饿又累,正想发脾气的时候,快递员满脸是汗地出现了。分析句子,句中构成“be abut t d when+从句”的固定句型,意为“即将做某事,就在此时……”,空处应用when引导时间状语从句。故填when。
47.(23-24高三上•江苏盐城•期中)_________ (cnsider) there are s many challenges t deal with, are yu still ptimistic abut the future f VR?
【答案】Cnsidering
【解析】考查连词。句意:考虑到有这么多挑战需要应对,你还对VR的未来感到乐观吗。分析句子结构可知,空格处应该填入连词引导原因状语从句,需要的词义为“考虑到”,即cnsidering,空格位于句首,故填Cnsidering。
48.(23-24高三上•江苏盐城•期中)_________ yu cme first r last, it is imprtant t remember that at any sprting event, yu face tw cmpetitrs: yur fellw cmpetitrs and yurself.
【答案】Whether
【解析】考查连词。句意:无论你是第一名还是最后一名,重要的是要记住,在任何体育赛事中,你都面临着两个竞争者:你的竞争对手和你自己。是……还是……,引导让步状语从句。根据句意,故填Whether。
49.(23-24高三上•全国•课后作业)They had _________much difficulty in keeping in tuch with each ther that they decided t mve t the same city.
【答案】s
【解析】考查固定结构。句意:他们彼此保持联系有很大困难,以至于他们决定搬到同一个城市。由空后的much difficulty及句中的that可推知,此处应用s与that搭配,构成“s+much+不可数名词+that...”结构,表示“如此……以至于……”,引导结果状语从句。故填s。
50.(23-24高三上•江苏扬州•阶段练习)It was a lng time _________ she recvered frm the peratin.
【答案】befre
【解析】考查固定句型。句意:过了很长时间她才从手术中恢复过来。根据空前“It was a lng time”可知,本题考查句型“It was lng time+befre……”,意为“过了很长时间后才……”,befre引导时间状语从句。故填befre。
51.(23-24高三上•全国•课后作业)Jhn thught it wuldn’t be lng _________he was ready fr his new jb.
【答案】befre
【解析】考查固定句型。句意:约翰认为他很快就能胜任他的新工作。固定句型It wn’t /wuldn’t be lng befre…表示“用不了多久就会……”,故填befre。
52.(24-25高三上•全国•课后作业)The fleet was n the pint f setting sail _________ the sea weather changed suddenly.
【答案】when
【解析】考查固定句型。句意:船队正准备启航时,海上的天气突然发生了变化。本句考查固定句型“be n the pint f ”,意为“正要去做某事,就在这时……”,故填when。
53.(24-25高三上•全国•课后作业)Nw _________ yu want t imprve yur ral English, practise speaking English every day.
【答案】that
【解析】考查原因状语从句。句意:既然你想提高你的英语口语,那就每天练习说英语。nw that意为“既然”引导原因状语从句。故填that。
54.(23-24高三下•全国•随堂练习)—Why didn’t yu tell him abut the meeting?
—He rushed ut f the rm _________ I culd say a wrd.
【答案】befre
【解析】考查连词。句意:——你为什么不把会议的事告诉他?——我还没来得及说一句话,他就冲出了房间。根据语意可知,空处应填连词befre“在……之前;还没来得及”引导时间状语从句。故填befre。
55.(23-24高三下•全国•随堂练习)The passengers were sent t the nearest hspital _________ (instant) the accident happened.
【答案】instantly
【解析】考查连词。句意:事故一发生,乘客就被送往最近的医院。分析句子可知,空处应填连词instantly“一……就……”引导时间状语从句。故填instantly。
56.(23-24高三上•河北石家庄•期中)I’ll find a way t imprve n my wn s_________ I can make the team the next year.
【答案】that
【解析】考查状语从句。句意:我会想办法自我提高,这样我明年就能进入球队。分析句子结构并结合句意,我想办法自我提高是为了进入球队,表示目的,s that意为“这样,以便”,可引导目的状语从句。故填that。
57.(23-24高三下•河南南阳•开学考试)_________ (instant) M Yan stepped nt the stage, the audience burst int thunderus applause.
【答案】Instantly
【解析】考查连词。句意:莫言一走上舞台,全场就响起雷鸣般的掌声。根据语意可知,空处应填连词Instantly“一……就”引导时间状语从句,位于句首首字母大写。故填Instantly。
58.(23-24高三下•全国•随堂练习)A small car is big enugh fr a family f three _________ yu need mre space fr baggage.
【答案】unless
【解析】考查连词。句意:一辆小车对一个三口之家来说足够大了,除非你需要更大的空间放行李。根据句意可知,此处应用连词unless“除非,如果不”引导条件状语从句。故填unless。
59.(23-24高三下•黑龙江哈尔滨•开学考试)_________advice I give him, he always behaves in his wn way. I simply can’t d anything with him.
【答案】Whatever/Whatever
【解析】考查让步状语从句。句意:无论我给他什么建议,他总是按照自己的方式行事。我对他简直束手无策。根据句意的需要可知,此处应该填入表示“无论什么”的引导词,即whatever,它作定语修饰advice,故填whatever。
60.(23-24高三下•黑龙江哈尔滨•开学考试)Rude and stupid _________Trump seems, he is actually quite gd at influencing peple.
【答案】as/thugh
【解析】考查让步状语从句的倒装。句意:尽管特朗普看起来很粗鲁和愚蠢,但他实际上很擅长影响别人。分析句子结构可知,此处需要填入从属连词,表示“虽然、尽管”,引导让步状语从句并使用半倒装的语序,即“形容词+ as/thugh+主语+系动词”,故填as或thugh。
61.(23-24高三下•全国•课后作业)When yu preview yur lessns, yu’d better make a mark _________yu have any questins.
【答案】where
【解析】考查状语从句。句意:当你预习课程时,你最好在有问题的地方做个标记。分析句子可知,空处应用连词where“在……的地方”引导地点状语从句。故填where。
62.(23-24高三下•全国•课后作业)_________ (prvide) that yu fail a secnd time, dn’t get disappinted, but try again.
【答案】Prvided/Prviding
【解析】
考查连词。句意:如果你再次失败了,不要失望,而是再试一次。逗号前表示“你再次失败”,逗号后表示“不要失望,而是再试一次”,前面是后面情况发生的条件,空处应用连词prvided或prviding,意为“如果,假如”,引导条件状语从句,且空处位于句首,prvided或prviding的首字母需大写。故填Prvided/Prviding。
63.(2024高三下•全国•专题练习)Hard _________ it was raining, they went n wrking in the field.
【答案】as/thugh
【解析】
考查让步状语从句和部分倒装。句意:尽管雨下得很大,他们还是继续在地里干活。逗号前的内容表示“雨下得很大”,逗号后的内容表示“他们继续在地里干活”,前后是让步的关系,空处应用意为“尽管”的从属连词引导让步状语从句,且副词Hard置于句首,从句使用了部分倒装,应用可以引起倒装的as或thugh。故填as或thugh。
64.(2024高三下•全国•专题练习)This is an illness that can result in ttal blindness _________ left untreated.
【答案】if
【解析】
考查条件状语从句。句意:如果不及时治疗,这种疾病会导致完全失明。空后内容表示“不及时治疗”,空前内容表示“这种疾病会导致完全失明”,空后为空前情况发生的条件,应用意为“如果,假如”的从属连词if引导条件状语从句,if left untreated是省略的形式,完整形式是if it is left untreated。故填if。
65.(2024高三下•全国•专题练习)N sner had we arrived at the cinema _________ the film began.
【答案】than
【解析】
考查时间状语从句。句意:我们一到电影院,电影就开始了。根据“N sner had we arrived at the cinema”可知,此处用固定结构n sner… than…引导时间状语从句,意为“一……就……”,表示一个动作刚结束立刻发生了另一个动作。故填than。
66.(2024高三下•全国•专题练习)Ding yur hmewrk is a sure way t imprve yur test scres, and this is especially true _________ it cmes t classrm tests.
【答案】when
【解析】考查时间状语从句。句意:做作业是提高考试成绩的一个可靠方法,尤其是在课堂考试中。根据“it cmes t classrm tests”可推知,此处用固定结构when it cmes t表示“当提到……,当谈到……”,用于指明正在谈论的特定话题,引导的是时间状语从句。故填when。
67.(23-24高三上•江苏南京•阶段练习)A change, n matter _________ badly it is needed, desn’t just happen. It takes peple like us t make it pssible.
【答案】hw
【解析】考查状语从句。句意:无论多么迫切需要改变,它都不会自动发生。需要像我们这样的人来使之成为可能。“hw”表示“多么”,修饰形容词或副词,此处修饰副词“badly”。n matter hw不管怎样,引导让步状语从句。故填 hw。
68.(23-24高三下•全国•随堂练习)_________ hungry I am, I never seem t be able t finish ff this laf f bread.
【答案】Hwever
【解析】考查状语从句。句意:不管我多么饿,我似乎永远吃不完这条面包。分析句子结构,空处引导的是让步状语从句,且其后跟形容词hungry,由此可知,应用hwever引导,表示“不管多么”。首字母应大写。故填Hwever。
69.(23-24高三下•全国•课后作业)On ur way t the huse, it was raining _________ hard that we culdn’t pen ur eyes.
【答案】s
【解析】考查结果状语从句。句意:在我们回家的路上,雨下得很大,我们都睁不开眼睛。结合句意可知,此处是“s+形容词/副词+that”引导的结果状语从句,表示“如此……以至于……”,故填s。
70.(23-24高三下•广东东莞•阶段练习)She was _________ tired that she fell asleep as sn as her head hit the pillw.
【答案】s
【解析】考查结果状语从句。句意:她太累了,头一碰到枕头就睡着了。分析句子可知,此处为连词s…that…“如此……以至于……”引导的结果状语从可,满足句意要求。故填s。
71.(2023高三•全国•专题练习)“_________ it were nt fr tennis, I wuld still be helping ut my family with farm wrk back at hme,” Wang said.
【答案】If
【解析】考查条件状语从句。句意:“如果不是打网球,我可能还在家里帮家人做农活”,王说。分析句子可知,此处为if引导的条件状语从句用虚拟语气,表示与现在的事实相反,首字母大写。故填If。
72.(23-24高三下•江苏扬州•期中)Hard _________ he tried, he still failed t carry ut the plan.
【答案】as/thugh
【解析】考查让步状语从句和倒装。句意:尽管他很努力,他还是没能执行计划。根据句子结构,逗号前面为从句,结合句意,表示“尽管他很努力”,为让步状语从句,Hard放在开头,he tried为主语和谓语,空处缺少as/thugh构成让步状语从句倒装结构,此处为adv./+as/thugh+主语+谓语。故填as/thugh。
73.(23-24高三上•全国•课后作业)I develped _________a strng interest in stage design that I realized I wanted t spend the rest f my life ding it.
【答案】such
【解析】考查连词。句意:我对舞台设计产生了如此强烈的兴趣,以至于我意识到我想用我余生的时间来做这件事。分析句子结构,本句使用了“such a +名词+that”结构,表示“如此……的……”,符合句意,故填such。
74.(2024高三下•全国•专题练习)It has been 2 years _________we hired a cleaning lady and fr sme reasn my husband has becme very demanding tward her.
【答案】since
【解析】考查时间状语从句。句意:我们已经两年没有雇佣一位清洁女工了,出于某种原因,我丈夫对她要求很高。分析句子可知,设空处缺少连词引导时间状语从句,表示“自从……”应使用since。故填since。
75.(23-24高三下•全国•课堂例题)When_________ (walk) dwn the street, I came acrss David, whm I hadn’t seen fr years.
【答案】walking
【解析】考查时间状语从句。句意:走在街上,我遇到了多年未见的大卫。时间状语从句中的主语与主句的主语一致,故可省略从句的主语和系动词。本句中的“when walking”相当于时间状语从句“when I was walking”,故填walking。
76.(23-24高三下•福建三明•期中)Nw _________ he wrks and can take care f himself, his daughter has time t study at university.
【答案】that
【解析】考查固定短语。句意:由于他工作了,可以照顾自己,他的女儿有时间上大学了。此处是固定短语:nw that“既然,由于”引导的原因状语从句,故填that。
77.(23-24高三下•全国•课后作业)It was quite a lng time _________ I realized the truth.
【答案】befre
【解析】考查连词。句意:过了相当长一段时间我才意识到真相。本句话考查固定句型“It was + 一段时间 + befre + 从句”,意为“过了时间才 ”。这里的befre是一个引导时间状语从句的连词。故填befre。
78.(23-24高三下•全国•课后作业)Hard _________ she tries, she can hardly avid mistakes in her hmewrk.
【答案】as
【解析】考查连词。句意:尽管她努力尝试,但她还是很难避免作业中的错误。根据语境可知,空处需要连词as引导让步状语从句,意为“尽管”。as引导让步状语从句时,从句可用部分倒装的结构,即把从句中的表语、状语或动词原形提到as之前。本句话是把状语hard提到了as的前面。故填as。
79.(23-24高三下•黑龙江哈尔滨•期中)Jane is determined t live a fulfilling life n matter _________the future hlds.
【答案】what
【解析】考查让步状语从句。句意:不管未来怎样,简都决心过充实的生活。分析句子结构可知,空处引导让步状语从句,从句中缺少宾语,根据句意表达“不管未来怎样”之意,用n matter what引导。故填what。
80. (23-24高三下•全国•课后作业)_________ difficulties we meet, we will try ur best t wrk them ut.
【答案】Whatever
【解析】考查状语从句。句意:不管遇到什么困难,我们都要尽力解决。结合句意可知,此处指“无论遇上什么困难”,用whatever“无论什么”引导让步状语从句,首字母应大写,故填Whatever。
81.(2024高三上•全国•专题练习)These teenage girls prefer t take pictures _________ stands a famus painting in a gallery.
【答案】where
【解析】考查状语从句。句意:这些十几岁的女孩喜欢在画廊里摆着名画的地方拍照。此处引导地点状语从句,表示“在……地方”,应用where。故填where。
82.(23-24高三下•全国•随堂练习)_________ I culd write dwn the number f the bus, the bus had run away.
【答案】Befre
【解析】考查连词。句意:我还没来得及写下车牌号,车就跑掉了。由“I culd write dwn the number f the bus, the bus had run away”可知,句子表示“我还没来得及写下车牌号,车就跑掉了”,befre sb. culd d表示“某人还没来得及做某事”,因此空格处是befre,位于句首,首字母大写,故填Befre。
83.(23-24高三下•山东菏泽•阶段练习)Nw _________ yu’ve gt a chance, yu might as well make full use f it.
【答案】that
【解析】考查固定短语。句意:既然你有了机会,你不妨充分利用它。由yu might as well make full use f it可知,句子表示“既然你有了机会,你不妨充分利用它”,“既然”是nw that,因此空格处是that。故填that。
84.(23-24高三上•广东东莞•期中)Many students lst marks in the exam simply _________ they didn’t read the questins carefully.
【答案】because
【解析】考查连词。句意:许多学生在考试中简单地丢了分,因为他们没有仔细阅读问题。分析句子结构和意思可知,两个句子之间是因果关系,第二句是原因,故用连词because。故填because。
85.(23-24高三上•全国•课后作业)The Great Wall is _________ well-knwn a turist attractin that lts f turists visit it every year.
【答案】s
【解析】考查结果状语从句。句意:长城是一个如此闻名的旅游景点,每年都有很多游客来参观。根据句意及所给句子可知,此处是结果状语从句:s+adj.+名词+ that …,意为“如此……,以至于……”。故填s。
86.(2024高三下•全国•专题练习)It was a natural step t turn his skills int an pprtunity t make all kinds f tys fr his yung grandsn, and it was nt lng _________ his sn and daughter-in-law decided t vide Wang’s effrts.
【答案】befre
【解析】考查连词。句意:很自然地,他把自己的技能变成了一个机会,可以为年幼的孙子制作各种玩具。不久,他的儿子和儿媳决定把他的努力拍下来。it be nt lng befre ...“不久……”为固定句式,为befre引导的时间状语从句。故填befre。
87.(2024高三下•全国•专题练习)I learned a lt abut agriculture when _________ (pick) fruit n the farm.
【答案】picking
【解析】考查时态,主谓一致和省略。句意:在农场摘水果的时候,我学到了很多关于农业的知识。when引导的时间状语从句意为“当我在农场摘水果的时候”,由learned可知,when引导的从句中时态用过去进行时,主语是I,因此when引导的从句是when I was picking fruit n the farm,时间状语从句中主语和主句主语一致,且从句中有be动词时,可省略从句中的主语和be动词,因此空格处是picking。故填picking。
88.(23-24高三下•全国•课后作业)_________difficult the task may be, we will try ur best t cmplete it n time.
【答案】Hwever
【解析】考查状语从句。句意:不管任务有多难,我们都会尽力按时完成。引导让步状语从句,表示“无论多么”应用hwever,首字母大写。故填Hwever。
89.(23-24高三下•全国•课后作业)_________technlgy is used t help us, we shuld nt allw it t take ver ur lives.
【答案】Thugh/Althugh/While
【解析】考查让步状语从句。句意:虽然技术是用来帮助我们的,但我们不应该让它接管我们的生活。分析句子可知,逗号前后是让步转折关系,所以空格处应该用连词thugh/althugh/while引导让步状语从句。故填Thugh/Althugh/While。
90.(23-24高三下•广东东莞•阶段练习)Thugh _________ (treat) unfairly in the new cmpany, Shelly always kept a psitive mind.
【答案】treated
【解析】考查状语从句的省略。句意:虽然Shelly在新公司受到不公平的待遇,但她始终保持积极的心态。从句为thugh引导的让步状语从句,主、从句主语一致,且从句为一般过去时的被动语态,从句中有be动词,可省略从句中的主语和be动词,因此空格处是treated。故填treated。
91.(23-24高三上•四川•阶段练习)I was sleeping in the English class _________ the teacher patted me n the shulder frm behind.
【答案】when
【解析】考查固定句型。句意:我正在英语课上睡觉,这时老师从后面拍了拍我的肩膀。分析句子结构可知,此处应为固定句型be ding…when…意为“正在做某事时,这时另外一件事情发生”符合句意,所以此处应使用连词when。故填when。
92.(23-24高三上•湖南益阳•阶段练习)It’s almst a mnth _________ I saw yu ff at the airprt.
【答案】since
【解析】考查时间状语从句。句意:从我在机场给你送行到现在差不多有一个月了。it is +时间段+since...是固定句型,意为“自……过去已有多久”,其中since引导时间状语从句,故填since。
93.(23-24高三上•全国•课后作业) _________yu lse in life, dn’t lse faith and hpe, with which yu can live a happy life and achieve yur gals.
【答案】Whatever
【解析】考查让步状语从句。句意:无论你在生活中失去了什么,都不要失去信心和希望,有了信心和希望你就能过上幸福的生活并实现你的目标。分析句子可知,设空处是让步状语从句的引导词,从句缺少宾语,表示“无论什么”需要whatever,位于句首首字母大写,故填Whatever。
94.(23-24高三上•全国•单元测试)I’m under a lt f stress these days _________ my parents are always cmparing me with my friends.
【答案】because/as/since
【解析】考查状语从句。句意:这些天我压力很大,因为我的父母总是拿我和我的朋友比较。空后句子是空前句子的原因,此处应用because/as/since引导原因状语从句,故填because/as/since。
95.(23-24高三上•江苏盐城•阶段练习)I like the clck I made s much _________ I still use it as my alarm!
【答案】that
【解析】考查结果状语从句。句意:我非常喜欢我做的那个钟,以致于我现在还把它当闹钟用!分析句子结构可知,此处为“”句型结构,意为“如此……以致于……”,其中that引导的结果状语从句,且符合句意。故填that。
96.(24-25高三上•全国•课后作业)_________last leaves the rm, he shuld make sure that the windws are clsed.
【答案】Whever
【解析】考查状语从句。句意:不管谁最后离开房间,他都应该确保关上窗户。分析句子结构可知,这里为让步状语从句,从句缺少主语,表示“无论谁”,用whever,相对应n matter wh。故填Whever。
97.(2024高三下•全国•专题练习)N sner had I gt t Beijing _________ I called yu.
【答案】than
【解析】考查固定句型。句意:我一到北京就给你打了电话。N 为固定句型,意为“一……就……”。故填than。
98.(23-24高三下•内蒙古鄂尔多斯•开学考试)_________ (assume) that I am chsen t be a vlunteer, I will serve the peple heart and sul.
【答案】Assuming
【解析】考查状语从句。句意:假如我被选为志愿者,我将全心全意为人民服务。此处缺少连接词,assuming“假如”引导条件状语从句,符合句意,位于句首注意首字母大写。故填Assuming。
99.(23-24高三下•全国•课后作业)They are such interesting bks _________ I want t read them nce mre.
【答案】that
【解析】考查状语从句。句意:它们是如此有趣的书,我想再读一遍。意为“如此……以至于……”,引导结果状语从句。故填that。
100.(23-24高三下•全国•课后作业)Please send us pstcards _________ that we will knw where yu have visited.
【答案】s
【解析】考查目的状语从句。句意:请寄明信片给我们,以便我们知道你去过哪些地方。结合句意及空后的“that”可知,此处是s that引导的目的状语从句,表示“以便,因此”,故填s。
相关试卷
这是一份新高考英语一轮复习专题13 让步条件目的结果状语从句(讲案) (含解析),共11页。
这是一份新高考英语一轮复习专题12 语法填空之名词性从句100题(练案)(含解析),共14页。试卷主要包含了名词性从句思维导图,名词性从句五年高考考点细目表,名词性从句五年高考真题分类通关,名词性从句名校好题单句填空通关,名词性从句名校好题语篇填空通关等内容,欢迎下载使用。
这是一份新高考英语一轮复习专题11 语法填空之定语从句100题(练案) (含解析),共19页。试卷主要包含了定语从句思维导图,定语从句五年高考考点细目表,定语从句五年高考真题分类通关,定语从句名校好题单句填空通关等内容,欢迎下载使用。