云南省昆明市呈贡区昆明市第三中学2024-2025学年高三上学期开学考试生物试题(原卷版+解析版)
展开
这是一份云南省昆明市呈贡区昆明市第三中学2024-2025学年高三上学期开学考试生物试题(原卷版+解析版),文件包含云南省昆明市呈贡区昆明市第三中学2024-2025学年高三上学期开学考试生物试题原卷版docx、云南省昆明市呈贡区昆明市第三中学2024-2025学年高三上学期开学考试生物试题解析版docx等2份试卷配套教学资源,其中试卷共34页, 欢迎下载使用。
一、选择题:本题共25小题,每小题2分,共50分。在每小题给出的四个选项中,只有一项是符合题目要求的。
1. 下列关于生物大分子的叙述,正确的是( )
A. 组成蛋白质的肽链之间可以通过二硫键相互连接
B. 多糖的结构多样性取决于单体的数量,与连接方式无关
C. 遗传信息只能储存在DNA中,不能储存在RNA中
D. 淀粉、糖原、纤维素和核糖都是生物大分子
【答案】A
【解析】
【分析】蛋白质的基本组成单位是氨基酸,氨基酸通过脱水缩合形成肽链,肽链再盘曲折叠形成具有一定空间结构的蛋白质。核酸是一切生物的遗传物质,细胞类生物的遗传物质是DNA,病毒的遗传物质是DNA或RNA。
【详解】A、组成蛋白质的氨基酸之间可以通过氢键、二硫键相互连接,增加蛋白质的稳定性,A正确;
B、不同多糖所含单体数量可能不同,单体连接成多糖的方式可能也不同,B错误;
C、核酸是一切生物的遗传物质,细胞生物的遗传物质是DNA,病毒的遗传物质是DNA或RNA。所以,遗传信息可以储存在DNA中,也可以储存在RNA中,C错误;
D、核糖是单糖,是小分子物质,D错误。
故选A。
2. 黄曲霉素毒性极强,研究发现,黄曲霉素能引起细胞中的核糖体不断从内质网上脱落下
来,从而影响细胞的正常功能。下列相关的叙述中错误的是
A. 黄曲霉素会影响人体的血糖调节功能
B. 真核细胞中,核糖体的形成与核仁有关
C. 蛋白质在游离于细胞质中的核糖体上合成,在附着于内质网的核糖体上加工
D. 一些抗生素通过抑制细菌核糖体来治疗疾病,说明人和细菌的核糖体结构有区别
【答案】C
【解析】
【分析】内质网是细胞内蛋白质合成和加工,以及脂质合成的“车间”。核糖体有的附着在内质网上,有的游离分布在细胞质中,是“生产蛋白质的机器”。分泌蛋白最初是在内质网上的核糖体中由氨基酸形成肽链,肽链进入内质网进行初步的加工后,进入高尔基体经过进一步的加工形成分泌小泡与细胞膜融合,分泌到细胞外。
【详解】A、染色体和细胞膜中都含有蛋白质,而蛋白质是在核糖体上合成的,细胞中的核糖体不断从内质网上脱落下来,这一结果直接导致蛋白质合成受到影响,而胰岛素和胰高血糖素均是蛋白质类,A正确;
B、核仁与某种RNA的合成以及核糖体的形成有关,B正确;
C、有的蛋白质是在游离核糖体上合成,有的在内质网上核糖体上合成,由内质网和高尔基体加工,C错误;
D、一些抗生素通过抑制细菌核糖体来治疗疾病,而不破坏人的核糖体,人的细菌的核糖体结构是有区别的,D正确。
故选C。
3. X、Y两种分子分别以自由扩散和协助扩散的方式通过细胞膜,现以人工合成的脂质膜(不含蛋白质分子)代替细胞膜,则X、Y通过脂质膜时( )
A. X受影响、Y不受影响B. X不受影响、Y受影响
C. X、Y都受影响D. X、Y都不受影响
【答案】B
【解析】
【分析】1.自由扩散的特点是高浓度运输到低浓度,不需要载体和能量;影响因素:细胞膜内外物质的浓度差。
2.协助扩散的特点是高浓度运输到低浓度,需要载体,不需要能量;影响因素:细胞膜内外物质的浓度差;细胞膜上载体的种类和数量。
【详解】X物质的运输方式是自由扩散,特点是高浓度运输到低浓度,不需要载体和能量,则人工合成的无蛋白磷脂双分子膜代替细胞膜,X运输不受影响;Y物质的运输方式是协助扩散,特点是高浓度运输到低浓度,需要载体,不需要能量,则人工合成的无蛋白磷脂双分子膜代替细胞膜,细胞膜上没有载体蛋白,则Y运输被抑制,B正确,ACD错误。
故选B。
【点睛】本题考查物质跨膜运输的相关知识,解题的关键是理解跨膜运输的影响因素。
4. 水是细胞中含量最多的化合物,下列相关叙述错误的是( )
A. 质壁分离时成熟植物细胞的吸水力会逐渐增大
B. 有氧呼吸第三阶段[H]和 O2在线粒体内膜上产生水
C. 水分子进出细胞,取决于细胞内外液体的浓度差
D. 水在生物体的许多化学反应中充当溶剂和还原剂
【答案】D
【解析】
【分析】细胞中的水包括结合水和自由水,结合水是细胞结构的重要组成成分;自由水:①良好的溶剂,②运送营养物质和代谢的废物,③参与许多化学反应,④为细胞提供液体环境,⑤提供化学反应介质,⑥维持细胞形态。
【详解】A、成熟植物细胞质壁分离时,由于细胞失水,所以其吸水力会逐渐增大,A正确;
B、有氧呼吸第三阶段氧气与还原氢反应生成水,发生的场所是线粒体内膜,B正确;
C、水分子跨膜运输的方式为自由扩散,因此其进出细胞取决于细胞内外液体的浓度差,C正确;
D、水在生物体的许多化学反应中充当溶剂和反应物,但是不能作为还原剂,D错误。
故选D。
5. 下列有关实验材料和操作的叙述,错误的是( )
A. 在观察细胞质壁分离实验中,选用成熟的叶肉细胞作材料,便于观察原生质层的位置
B. 观察洋葱鳞片叶表皮细胞有丝分裂时,视野中大多数细胞处于分裂间期
C. 观察细胞质流动时,先用低倍镜找到黑藻叶肉细胞,然后换用高倍镜观察
D. 观察减数分裂的实验材料宜选择雄性生殖器官
【答案】B
【解析】
【分析】1、制备细胞膜实验过程:选材(0.9%生理盐水稀释)→制备临时装片(用滴管吸一滴红细胞稀释液滴在载玻片上盖上盖玻片)→观察→滴清水(在载玻片一侧滴加蒸馏水,在另一侧用吸水纸吸引)→观察。
2、发生质壁分离的细胞为:活的成熟的植物细胞。
3、叶肉细胞中的叶绿体,呈绿色、扁平的椭球形或球形,散布于细胞质中,可以在高倍显微镜下观察它的形态。
【详解】A、在观察细胞质壁分离实验中,选用成熟的叶肉细胞作材料,成熟的叶肉细胞具有大液泡,便于观察原生质层的位置,A正确;
B、以洋葱鳞片叶表皮细胞高度分化,不分裂,因此无法作为观察为材料,B错误;
C、观察细胞质流动时,先用低倍镜找到黑藻叶肉细胞,然后换用高倍镜观察,观察细胞质流动可通过观察叶绿体的运动作为标志,C正确;
D、一般来说,雄性个体产生的精子数量远远多于雌性个体产生的卵子数量,另外,在动物卵巢内的减数分裂没有进行彻底,排卵时仅仅是次级卵母细胞,只有和精子相遇后,在精子的刺激下,才能继续完成减数第二次分裂,所以要完整观察减数分裂各时期的图象,特别是减数第二次分裂图象,一般选择雄性精巢作为实验材料,D正确。
故选B。
6. 如图表示某二倍体动物卵巢中某种细胞分裂时,染色体数和核DNA分子数在不同分裂时期细胞中统计数据。下列说法错误的是( )
A. 基因重组可以发生在B时期
B. A和B时期的细胞中都含有两个染色体组
C. 等位基因的分离可能发生在A时期
D. C时期的细胞名称是次级卵母细胞
【答案】D
【解析】
【分析】 减数分裂过程:①细胞分裂前的间期:细胞进行DNA复制;②MI前期:同源染色体联会,形成四分体,形成染色体、纺锤体,核仁核膜消失,同源染色体非姐妹染色单体可能会发生交叉互换;③MI中期:同源染色体着丝粒对称排列在赤道板两侧;④MI后期:同源染色体分离,非同源染色体自由组合,移向细胞两极;⑤MI末期:细胞一分为二,形成次级精母细胞或形成次级卵母细胞和第一极体;⑥MII前期:次级精母细胞形成纺锤体,染色体散乱排布;⑦MII中期:染色体着丝粒排在赤道板上;⑧MII后期:染色体着丝粒分离,姐妹染色单体移向两极;⑨MII末期:细胞一分为二,次级精母细胞形成精细胞,次级卵母细胞形成卵细胞和第二极体。
【详解】A、染色体数不会大于DNA数,因此白色柱子代表DNA,黑色柱子代表染色体,基因重组可以发生在减数第一次分裂前期或减数第一次分裂后期,此时染色体数为体细胞染色体数,DNA是染色体数目两倍,即基因重组可以发生在B时期,A正确;
B、A时期和B时期染色体数均为体细胞染色体数,都含有两个染色体组,B正确;
C、如果杂合子在减数第一次分裂前期发生交叉互换,则等位基因的分离可能发生在减数第二次分裂后期,即在A时期,C正确;
D、C时期的细胞染色体只有体细胞的一半,DNA数是染色体数目两倍,位于减数第二次分裂前期或中期,细胞名称是次级卵母细胞或第一极体,D错误。
故选D。
7. 某雌雄同株植物的花色有两种表型,受2对等位基因A/a、B/b控制,某红花植株自交,F1出现了红花和白花。下列说法错误的是( )
A. 若F1红花:白花=3:1,则不能确定A/a、B/b的位置关系
B. 若F1红花的基因型有8种,则A/a、B/b位于2对同源染色体上
C. 若F1红花:白花=15:1,则A/a、B/b位于2对同源染色体上
D. A和a基因的根本区别是碱基对的排列顺序不同
【答案】A
【解析】
【分析】1、控制不同性状的遗传因子的分离和组合是互不干扰的,在形成配子时,决定同一性状的成对的遗传因子彼此分离,决定不同性状的遗传因子自由组合。
2、在生物体的体细胞中,控制同一种性状的遗传因子成对存在,不相融合,在形成配子时,成对的遗传因子发生分离,分离后的遗传因子分别进入不同的配子中,随配子遗传给后代。
【详解】A、若F1红花:白花=3:1,则能确定A/a、B/b位于同源染色体上,A错误;
B、若F1红花的基因型有8种,白色基因型为aabb,共有9种基因型,说明则A/a、B/b符合自由组合定律,位于2对同源染色体上,B正确;
C、若F1红花:白花=15:1,是9:3:3:1的变形,符合基因的自由组合定律,则A/a、B/b位于2对同源染色体上,C正确;
D、A和a基因不同的根本原因是碱基对的排列顺序不同,D正确。
故选A。
8. 如图甲、乙、丙、丁表示四株豌豆体细胞中的控制种子的圆粒与皱粒(Y、y)及黄色与绿色(R、r)两对基因及其在染色体上的位置,下列分析正确的是( )
A. 甲、乙豌豆杂交后代的性状比为3∶1
B. 乙、丙豌豆杂交后代有4种基因型、1种表现型
C. 甲、丙豌豆杂交后代的性状比为1∶2∶1
D. 甲、丁豌豆杂交后代有4种基因型、4种表现型
【答案】A
【解析】
【分析】由题图可知,Y、y和R、r位于两对同源染色体上,因此遵循自由组合定律,且甲的基因型是YyRr,乙的基因型是YyRR,丙的基因型是YYrr,丁的基因型是Yyrr.
【详解】A、YyRr×YyRR→Y_R_:rrR_=3:1,前者的黄色圆粒,后者是绿色圆粒,A正确;
B、YyRR×YYrr→YYRr:YyRr=1:1,2种基因型,1种表现型,B错误;
C、YyRr×YYrr→YYRr:YYrr:YyRr:Yyrr=1:1:1:1,分别表现为黄色圆粒、黄色皱粒、黄色圆粒、黄色皱粒,表现型是2种,比例是1:1,C错误;
D、YyRr×Yyrr,分解成2个分离定律,Yy×Yy→YY:Yy:yy=1:2:1,Y_为黄色,yy为绿色;Rr×rr→Rr:rr=1:1,前者是圆粒,后者是皱粒,因此甲丁豌豆杂交后代的基因型是3×2=6种,表现型是2×2=4种,D错误。
故选A。
【点睛】本题考查基因分离定律和自由组合定律的应用,以及考生会用分离定律的思想解决自由组合定律。基因分离定律和自由组合定律的实质:进行有性生殖的生物在进行减数分裂产生配子的过程中,位于同源染色体上的等位基因随同源染色体分离而分离,分别进入不同的配子中,随配子独立遗传给后代,同时位于非同源染色体上的非等位基因进行自由组合。
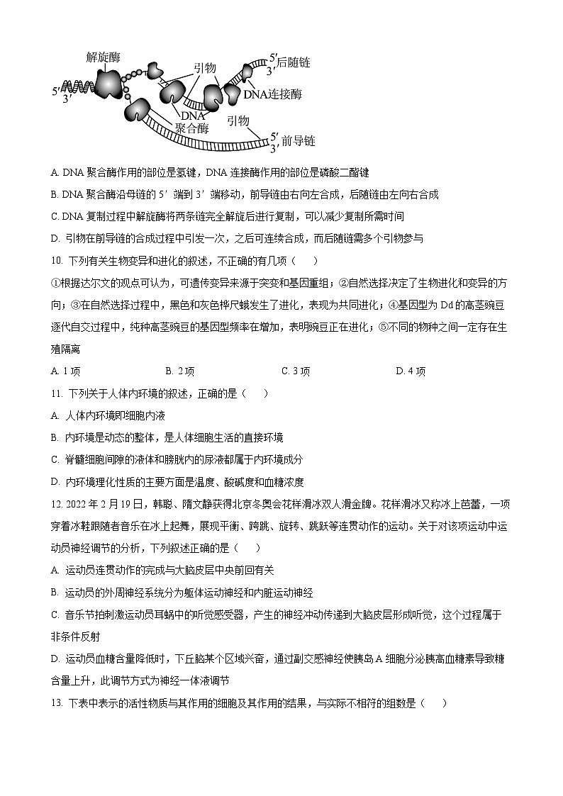
9. DNA复制时子链从5′端到3′端延伸,合成的两条链分别称为前导链和后随链,复制过程如图所示,下列相关叙述正确的是( )
A. DNA聚合酶作用的部位是氢键,DNA连接酶作用的部位是磷酸二酯键
B. DNA聚合酶沿母链的5′端到3′端移动,前导链由右向左合成,后随链由左向右合成
C. DNA复制过程中解旋酶将两条链完全解旋后进行复制,可以减少复制所需时间
D. 引物在前导链的合成过程中引发一次,之后可连续合成,而后随链需多个引物参与
【答案】D
【解析】
【分析】DNA复制是指以亲代DNA为模板合成子代DNA的过程。DNA复制是一个边解旋边复制的过程,需要模板,原料,能量和酶等基本条件。DNA独特的双螺旋结构,为复制提供了精确的模板,通过碱基互补配对,保证了复制能够准确地进行。
由题干可知,DNA复制时两条子链合成方向都是从5′端到3′端延伸,但是前导链的合成是连续的,后随链的合成是不连续的,二者都需要在DNA聚合酶的催化作用下连接磷酸二酯键。多个后随链之间还需要DNA连接酶催化连接成一整个子链。DNA复制具有的特点:半保留复制、边解旋边复制。
【详解】A、DNA聚合酶和DNA连接酶作用的部位都是磷酸二酯键,A错误;
B、由题干可知,DNA复制时子链从5′端到3′端延伸,由于子链和母链走向相反,则可推知DNA聚合酶沿母链的3′端到5′端移动,B错误;
C、DNA复制过程中边解旋边复制,可以减少复制所需时间,C错误;
D、由图可知,前导链是连续合成的,只需要一个引物,后随链是分开合成的,需要多个引物,D正确。
故选D。
10. 下列有关生物变异和进化的叙述,不正确的有几项( )
①根据达尔文的观点可认为,可遗传变异来源于突变和基因重组;②自然选择决定了生物进化和变异的方向;③在自然选择过程中,黑色和灰色桦尺蛾发生了进化,表现为共同进化;④基因型为Dd的高茎豌豆逐代自交过程中,纯种高茎豌豆的基因型频率在增加,表明豌豆正在进化;⑤不同的物种之间一定存在生殖隔离
A. 1项B. 2项C. 3项D. 4项
【答案】D
【解析】
【分析】导致基因频率变化的因素有:突变和基因重组、自然选择、遗传漂变和迁移等。生物进化的实质是种群基因频率的改变,物种形成的标志是产生生殖隔离。
【详解】①达尔文没有对遗传和变异本质做出解释,①错误;
②变异是不定向的,自然选择决定了生物进化方向,不能决定变异的方向,②错误;
③共同进化是指不同物种以及生物与无机环境之间相互选择,共同进化,黑色和灰色桦尺蛾属于同一物种,不能发生共同进化,③错误;
④生物进化的实质是基因频率的改变,不是基因型频率的改变,④错误;
⑤生殖隔离的产生是新物种形成的标志,因此不同的物种之间一定存在生殖隔离,⑤正确。
综上分析,D符合题意,ABC不符合题意。
故选D。
11. 下列关于人体内环境的叙述,正确的是( )
A. 人体内环境即细胞内液
B. 内环境是动态的整体,是人体细胞生活的直接环境
C. 脊髓细胞间隙的液体和膀胱内的尿液都属于内环境成分
D. 内环境理化性质的主要方面是温度、酸碱度和血糖浓度
【答案】B
【解析】
【分析】内环境:由细胞外液构成的液体环境,内环境是细胞与外界环境进行物质交换的媒介。细胞从内环境获得营养物质,将代谢废物释放到内环境,内环境通过消化系统、呼吸系统、泌尿系统、循环系统与外界环境进行物质交换。
【详解】A、人体内环境即细胞外液,A错误;
B、内环境的成分和理化性质保持相对稳定,是动态的整体,是人体细胞生活的直接环境,B正确;
C、脊髓细胞间隙的液体是组织液,是内环境成分,膀胱内的尿液和外界环境相同,不属于内环境成分,C错误;
D、内环境理化性质的主要方面是温度、酸碱度和渗透压,D错误。
故选B。
12. 2022年2月19日,韩聪、隋文静获得北京冬奥会花样滑冰双人滑金牌。花样滑冰又称冰上芭蕾,一项穿着冰鞋跟随者音乐在冰上起舞,展现平衡、跨跳、旋转、跳跃等连贯动作的运动。关于对该项运动中运动员神经调节的分析,下列叙述正确的是( )
A. 运动员连贯动作的完成与大脑皮层中央前回有关
B. 运动员的外周神经系统分为躯体运动神经和内脏运动神经
C. 音乐节拍刺激运动员耳蜗中的听觉感受器,产生的神经冲动传递到大脑皮层形成听觉,这个过程属于非条件反射
D. 运动员血糖含量降低时,下丘脑某个区域兴奋,通过副交感神经使胰岛A细胞分泌胰高血糖素导致糖含量上升,此调节方式为神经一体液调节
【答案】A
【解析】
【分析】自主神经系统由交感神经和副交感神经两部分组成,它们的作用通常是相反的。当人体处于兴奋状态时,交感神经活动占据优势,心跳加快,支气管扩张,但胃肠的蠕动和消化腺的分泌活动减弱;而当人处于安静状态时,副交感神经活动则占据优势,此时,心跳减慢,但胃肠的蠕动和消化液的分泌会加强,有利于食物的消化和营养物质的吸收。交感神经和副交感神经对同一器官的作用,犹如汽车的油门和刹车,可以使机体对外界刺激作出更精确的反应,使机体更好地适应环境的变化。
【详解】A、中央前回是躯体运动中枢,所以运动员连贯动作的完成与大脑皮层中央前回有关 ,A正确;
B、外周神经系统分布在全身各处,包括与脑相连的脑神经和与脊髓相连的脊神经,它们都含有传入神经和传出神经,其中传出神经分为支配躯体运动的神经(躯体运动神经)和支配内脏器官的神经(内脏运动神经),B错误;
C、声音在大脑皮层形成听觉,但由于没有传出神经和效应器的参与,不属于反射,C错误;
D、当血糖含量降低时,下丘脑某个区域兴奋,通过交感神经使胰岛A细胞分泌胰高血糖素,使血糖上升,D错误。
故选A。
13. 下表中表示的活性物质与其作用的细胞及其作用的结果,与实际不相符的组数是( )
A. 1个B. 2个C. 3个D. 4个
【答案】C
【解析】
【分析】本题考查神经递质、胰高血糖素、体液免疫和神经递质的功能,意在考查学生运用所学知识与观点,通过比较、分析与综合等方法对某些生物学问题进行解释、推理,做出合理的判断或得出正确的结论。
1、甲状腺激素能促进新陈代谢和生长发育、尤其对中枢神经系统的发育和功能具有重要影响,提高神经系统的兴奋性。
2、胰高血糖素能促进肝糖原分解,并促进一些非糖物质转化为葡萄糖,从而使血糖水平升高。
3、神经递质有兴奋性递质和抑制性递质。
【详解】初次免疫过程中,抗原能刺激B细胞增殖分化形成效应B细胞和记忆细胞,当相同抗原再次刺激机体时,抗原可作用于记忆细胞,使得第二次免疫反应快而强,①错误;胰高血糖素能促进肝脏细胞内肝糖原分解,但不能促进肌肉细胞内的肌糖原分解,②错误;甲状腺激素能作用于全身几乎所有的体细胞,可促进细胞的新陈代谢,促进神经系统的发育和提高神经系统的兴奋性,③正确;神经递质可作用于神经细胞,也可作用于肌肉细胞,神经递质由突触前膜释放作用于突触后膜上的受体,使得下一个细胞兴奋或者抑制,④错误。综上分析,C符合题意,ABD不符合题意。
故选C。
14. 去甲肾上腺素(NE)既是激素,又是兴奋性神经递质。作为激素,NE由肾上腺髓质合成和分泌;作为神经递质,主要由交感神经节后神经元和脑内肾上腺素神经末梢合成和分泌。NE减少是抑郁症的重要病因。如图为某神经元分泌去甲肾上腺素的示意图,图中(一)代表抑制作用。下列说法正确的是( )
A. 肾上腺髓质合成和分泌NE的过程是受交感神经支配的神经—体液调节过程
B. NE由突触前膜释放、通过突触间隙都消耗能量
C. 若降低组织液中K+浓度,突触后膜上的动作电位峰值会减小,神经元的兴奋性会降低
D. 抗抑郁剂可以抑制NE的回收,使突触间隙NE增多以达到抗抑郁效果
【答案】D
【解析】
【分析】 神经元之间通过突触传递信息的过程:兴奋到达突触前膜所在的神经元的轴突末梢,引起突触小泡向突触前膜移动并释放神经递质;神经递质通过突触间隙扩散到突触后膜的受体附近;神经递质与突触后膜上的受体结合;突触后膜上的离子通道发生变化,引发电位变化;神经递质被降解或回收。
【详解】A、肾上腺髓质合成和分泌NE的过程是受交感神经支配的神经调节过程,A错误;
B、NE由突触前膜释放属于胞吐,需要消耗能量,但通过突触间隙是扩散,不需要消耗能量,B错误;
C、动作电位的峰值随所处溶液中的Na+浓度的升高而增大,与K+浓度几乎无关,若降低组织液中K+浓度,K+外流增多,静息电位绝对值增大,引发动作电位时,突触后膜上的动作电位峰值基本不变,但神经元的兴奋性会降低,C错误;
D、NE减少是抑郁症的重要病因,据图可知,抗抑郁剂可以抑制NE的回收,使突触间隙NE增多以达到抗抑郁效果,D正确。
故选D。
15. 运动员在骑行山地自行车过程中往往会出现心跳加快、呼吸加深、大量出汗和口渴等生理反应。下列说法正确的是( )
A. 运动时交感神经活动占优势,心跳加快、呼吸加深、胃肠蠕动加快,膀胱平滑肌收缩
B. 由于大量出汗,细胞外液量减少血钠含量降低,垂体释放抗利尿激素增加,肾上腺皮质分泌醛固酮增多以维持血浆渗透压平衡
C. 骑行过程中机体会通过大量出汗增加皮肤散热,同时减少甲状腺激素和肾上腺素的分泌来减少产热以维持体温平衡
D. CO2作为体液中的调节因子可以刺激下丘脑呼吸中枢使呼吸加深加快
【答案】B
【解析】
【分析】1、交感神经和副交感神经是调节人体内脏功能的神经装置,所以也叫内脏神经系统,因为其功能不完全受人类的意识支配,所以又叫自主神经系统;
2、皮肤是人体最主要的散热器官,皮肤散热主要是通过辐射(如以红外线形式将热量传到体外)、传导(机体热量直接传给同它接触的物体)、对流(通过气体来交换热量)以及蒸发(如汗液的蒸发)的方式进行;
3、醛固酮的作用是促进肾小管和集合管对Na+的主动重吸收,同时促进钾的分泌,从而维持水盐平衡;而抗利尿激素的作用是提高肾小管和集合管上皮细胞对水的通透性,增加水的重吸收量,使细胞外液渗透压下降,从而维持水平衡。
【详解】A、当人体处于兴奋状态时,自主神经系统中的交感神经活动占优势,会出现心跳加快、支气管扩张,但胃肠蠕动减弱,A错误;
B、在运动过程中当大量水分丢失后,使细胞外液量减少以及血钠含量降低,此时机体释放抗利尿激素增加、肾上腺皮质分泌醛固酮增加,促进肾小管和集合管对Na+的重吸收,维持血钠含量的平衡,B正确;
C、骑行过程中耗能增加,此时甲状腺激素和肾上腺素的分泌量增加,促进新陈代谢,C错误;
D、呼吸中枢位于脑干,不是下丘脑,D错误。
故选B。
16. 为使植物在特定时间开花,园艺工作者需对植株进行处理,常用措施不包括( )
A. 改变光照时间B. 改变温度
C. 施用植物生长调节剂D. 置于微重力场
【答案】D
【解析】
【分析】植物激素亦称植物天然激素或植物内源激素。是指植物体内产生的一些微量而能调节(促进、抑制)自身生理过程的有机化合物。植物的生长发育过程根本上是基因在一定时间和空间上程序性表达的结果,植物激素和环境对生命活动的调节,本质都是通过影响特定基因的表达来实现。
【详解】为调节植物的开花时期,需要利用有关的环境因子作用于植物,例如温度、光照时间等。也可以施用适宜的植物生长调节剂进行调节。微重力场不是调节植物开花的措施,ABC正确,D错误。
故选D。
17. 近年来,在广东北江发现的外来入侵生物“怪鱼”。经调查,这种“怪鱼”在2016~2021年期间,其数量变化如表所示。下列有关叙述错误的是( )
A. 根据表中数据无法确定该区域这种“怪鱼”的环境容纳量
B. 随着种群数量的增加,这种“怪鱼”种群种内斗争逐渐增强
C. 在2016~2021年期间,这种“怪鱼”种群数量增长大致呈“S”型
D. 这种“怪鱼”种群数量增长的主要原因是食物和空间条件充裕
【答案】C
【解析】
【分析】根据表格分析,种群数量持续增加,但根据已知条件无法判断出K值;自然界的资源和空间总是有限的,当种群密度增大时,种内竞争就会加剧,以该种群为食的动物的数量也会增加,种群数量呈现S型曲线。
【详解】A、根据表格数据分析可知,随着年份的增加,“怪鱼”的种群数量一直在增加,因此是无法确定该种群的环境容纳量,A正确;
B、自然环境提供的食物和生存空间是有限的,因此随着种群数量的增加,该种群种内斗争逐渐增强,B正确;
C、在2016~2021年期间,该种群数量增长大致呈“J型,C错误;
D、食物和空间条件充裕是该种群数量增长的主要原因,D正确。
故选C。
18. 生态系统的稳定性包括抵抗力稳定性和恢复力稳定性,有关两者之间关系的分析,正确的是( )
A. 生态系统的抵抗力稳定性和恢复力稳定性只与物种丰富度相关
B. 生态系统的维持和恢复都是通过其营养结构内部的调节实现的
C. 北极苔原生态系统抵抗力稳定性和恢复力稳定性都低
D. 热带雨林生态系统抵抗力稳定性和恢复力稳定性都高
【答案】C
【解析】
【分析】1、抵抗力稳定性:指生态系统抵抗外界干扰并使自身的结构与功能保持原状的能力。
2、恢复力稳定性:指生态系统在受到外界干扰因素的破坏后恢复到原状的能力影响。
3、生态系统中的组成成分越多,营养结构就越复杂,生态系统的自动调节能力就越强,其抵抗力稳定性就越强,相反的其恢复力稳定性往往就越弱。
【详解】A、生态系统的抵抗力稳定性和恢复力稳定性不仅与物种丰富度相关,也与无机环境相关,A错误。
B、生态系统的营养结构是食物链和食物网,生态系统的维持和恢复是通过生物与生物之间、生物与环境之间相互作用而实现,B错误。
C、北极苔原生态系统物种丰富度低,环境条件恶劣,其抵抗力稳定性和恢复力稳定性都低,C正确。
D、热带雨林生态系统的抵抗力稳定性高、恢复力稳定性低,D错误。
故选C。
19. 黄猄蚁食性杂,可捕食柑橘灰象甲、柑橘潜叶甲等多种害虫,并能驱赶天牛和蝽象等,防止它们在柑橘上产卵,是柑橘园中害虫最大的天敌。黄猄蚁的繁殖盛期及活跃期与柑橘园中害虫发生期基本吻合,果农利用黄猄蚁进行害虫防治,并辅之以人工捕捉害虫,基本上可在不使用化学农药的情况下,将害虫控制在较低水平。下列有关叙述错误的是( )
A. 柑橘园中的全部柑橘、柑橘害虫和黄猄蚁不能构成柑橘园生物群落
B. 利用样方法调查柑橘害虫虫卵的密度,有利于监测和预报虫害的发生
C. 柑橘潜叶甲以柑橘为食时,通常可获得柑橘同化量的10%~20%
D. 利用黄猄蚁可防治柑橘害虫,这属于生物防治
【答案】C
【解析】
【分析】在相同时间聚集在一定地域中各种生物种群的集合,叫作生物群落。
【详解】A、柑橘园中除了柑橘、柑橘害虫和黄猄蚁外还有其他生物,柑橘园生物群落应当包含所有生物,A正确;
B、活动范围小,活动能力弱的害虫虫卵可以用样方法调查种群密度,有利于监测和预报虫害的发生,B正确;
C、10%~20%是指营养级之间的能量传递效率,第一营养级和第二营养级除了柑橘和柑橘潜叶甲还有其他生物,C错误;
D、利用黄猄蚁可防治柑橘害虫,这属于生物防治,D正确。
故选C。
20. 以下是关于种群和群落的相关知识,图1表示a和b两种生物种群数量随时间的变化情况,图2是某经济鱼类种群出生率和死亡率随时间的变化图。请分析下列叙述正确的是( )
A. 大草履虫和双小核草履虫共同培养时种间关系可用图1表示
B. 图2表示的种群,在t0~t1时间范围内种群数量一直在增长,t1时达到环境容纳量
C. 样方法调查植物种群密度时,应随机选取多个样方进行调查,计数每个样方的个体数,并对所有样方内的个体数求平均值,再计算出样方的种群密度
D. 通过喷洒农药对农林害虫进行防治属于化学防治,是通过降低K值的原理来控制害虫数量
【答案】B
【解析】
【分析】图1为捕食关系图,图2在t0~t1时间范围内,出生率大于死亡率,种群数量一直在增长,t1以后出生率等于死亡率,趋于稳定。
【详解】A、大草履虫和双小核草履虫的种间关系为竞争关系,图1为捕食关系图,A错误;
B、0~t1时间范围内出生率大于死亡率,种群数量一直在增长,t1时出生率等于死亡率,达到环境容纳量,B正确;
C、样方法是在被调查种群的分布范围内,随机选取若干个样方,通过计数每个样方内的个体数,求得每个样方的种群密度,以所有样方种群密度的平均值作为该种群的种群密度估计值,C错误;
D、喷洒农药对农林害虫进行防治属于化学防治,但不会降低K值,D错误。
故选B。
21. 发酵产品的使用深入生活的方方面面。发酵工程可对细胞和细胞代谢产物进行工业化生产,传统发酵技术大大丰富了食物的品种,充分体现了劳动人民的智慧。下列关于发酵工程和传统发酵技术的说法,正确的是( )
A. 用发酵工程生产青霉素时,若发酵罐和培养基灭菌不彻底污染了杂菌,会因为某些杂菌分泌酶将青霉素分解掉而降低产量
B. 家庭制泡菜和变酸的葡萄酒表面长的菌膜分别是由酵母菌和醋酸菌形成,它们都是需氧型的原核生物
C. 发酵工程往往采用液体培养基进行发酵,发酵结束后会通过提取、分离和纯化措施来获得单细胞蛋白产品
D. 与发酵工程相比,传统发酵技术中菌种来源于多种天然微生物,发酵过程经过严格灭菌,所以产品质量较高且品质稳定
【答案】A
【解析】
【分析】发酵工程是指利用微生物的特定功能,通过现代工程技术,规模化生产人类所需的产品,一般包括菌种的选育和培养、产物的分离和提纯等方面。发酵工程在食品工业、医药工业及其他工农业生产上有重要的应用价值。
【详解】A、用发酵工程生产青霉素时,若发酵罐和培养基灭菌不彻底污染了杂菌,会因为某些杂菌分泌酶将青霉素分解掉而降低产量,需要严格灭菌,A正确;
B、家庭制泡菜和变酸的葡萄酒表面长的菌膜分别是由酵母菌和醋酸菌形成,但是酵母菌是兼性厌氧的真核生物,B错误;
C、发酵工程往往采用液体培养基进行发酵,发酵结束后会通过提取、分离和纯化的措施来获得细胞代谢物,单细胞蛋白指微生物菌体,可通过过滤、沉淀方法获得,C错误;
D、传统发酵技术的微生物是天然微生物,并未经过严格灭菌,D错误。
故选A。
22. 兰花高贵典雅,但是其种子在自然条件下萌发率很低;传统分株繁殖的方法又存在繁殖周期长、繁殖率低等问题。为了让名贵的兰花大量、快速地繁殖,就需要借助植物组织培养技术。下列有关说法错误的是( )
A. 兰花植物组织培养过程中,生长素/细胞分裂素的值大于1,可促进诱导生芽
B. 兰花的传统分株繁殖属于无性繁殖
C. 相比于叶肉细胞、利用兰花芽尖的分生区细胞进行植物组织培养更容易成功
D. 利用兰花的花粉粒进行单倍体育种也需要用到植物组织培养技术
【答案】A
【解析】
【分析】植物组织培养的原理是植物细胞具有全能性,其过程为:离体的植物组织,器官或细胞经过脱分化过程形成愈伤组织(高度液泡化,无定形状态薄壁细胞组成的排列疏松、无规则的组织),愈伤组织经过再分化过程形成胚状体,进一步发育成为植株。
【详解】A、生长素/细胞分裂素的值小于l时可促进诱导生芽,A错误;
B、兰花的传统分株繁殖不涉及精卵结合过程,属于无性繁殖,B正确;
C、由于茎尖分裂能力强,全能性高,故利用茎尖分生区比利用叶肉细胞进行植物组织培养更容易成功,C正确;
D、植物组织培养可将外植体培育为完整植株,利用兰花的花粉粒进行单倍体育种也需要用到植物组织培养技术,D正确。
故选A。
23. 如图为猪输卵管上皮细胞培养过程示意图。下列有关叙述不正确的是( )
A. 丙、丁过程均会出现细胞贴壁生长和接触抑制现象
B. 甲→乙、丙→丁这两个过程需要用胰蛋白酶、胶原蛋白酶处理
C. 为避免培养过程中的杂菌污染,丙、丁过程中培养瓶盖必须旋紧不漏气
D. 丙为原代培养,丁为传代培养,二者都需在添加血清的合成培养基中进行
【答案】C
【解析】
【分析】动物细胞培养过程:取动物组织块→剪碎组织→用胰蛋白酶处理分散成单个细胞→制成细胞悬液→转入培养液中(原代培养)→放入二氧化碳培养箱培养→贴满瓶壁的细胞用酶分散为单个细胞制成细胞悬液→转入培养液(传代培养) →放入二氧化碳培养箱培养。
【详解】A、丙为原代培养,丁为传代培养,丙、丁过程均会出现细胞贴壁生长和接触抑制现象,A正确;
B、由于动物细胞间存在粘连蛋白,故甲→乙和丙→丁过程需要用用胰蛋白酶或胶原蛋白酶处理,分散成单个细胞,B正确;
C、为避免培养过程中的杂菌污染,保证其气体需要,丙、丁过程中需松动培养瓶盖,将其置于含95%空气和5%CO2的混合气体的培养箱中培养,C错误;
D、丙为原代培养,丁为传代培养,二者都需在添加血清的合成培养基进行培养,因为对动物细胞培养所需要的营养尚不明确,D正确。
故选C。
24. 如图为某哺乳动物受精作用及胚胎发育过程示意图,据图分析下列相关叙述不正确的是( )
A. ①过程发生在雌性动物的输卵管中B. ②过程通过有丝分裂进行
C. a时期细胞开始出现分化D. b时期胚胎可发生孵化过程
【答案】D
【解析】
【分析】分析图中可知,①过程是受精作用,精子和卵细胞结合形成受精卵,②过程是受精卵的卵裂,形成桑椹胚,③过程是桑椹胚继续发育,到达囊胚期,④过程是囊胚期发育到原肠胚期,以后继续发育,形成幼体。
【详解】A、①过程是受精作用,发生在雌性动物的输卵管中,A正确;
B、②过程是受精卵的卵裂,通过有丝分裂进行,B正确;
C、a时期是囊胚期,细胞开始出现分化,C正确;
D、b时期是原肠胚期,胚胎的孵化过程发生在囊胚期,D错误。
故选D。
25. 图是某基因的局部示意图,下列叙述正确的是( )
A. ACA可称为一个密码子
B. DNA分子的多样性与①②有关
C. 限制酶切割该基因时应作用于⑤处
D. 对该基因进行PCR扩增时,解旋酶作用于④处
【答案】C
【解析】
【分析】分析题图:图中为某基因局部示意图,其中①为磷酸,②为脱氧核糖,③为含氮碱基,④为氢键,⑤为脱氧核苷酸之间的磷酸二酯键,⑥为核苷酸内部的化学键。
【详解】A、密码子位于mRNA上,因此图中ACA不能称为一个密码子,A错误;
B、DNA分子的稳定性与①②有关,多样性与③的排列顺序有关,B错误;
C、限制酶作用与⑤磷酸二酯键,C正确;
D、对该基因进行PCR扩增时,不需要使用解旋酶,通过加热使④氢键断裂,D错误。
故选C。
二、非选择题(共5题,共50分)
26. 下面是某植物叶肉细胞中光合作用和呼吸作用的物质变化示意简图,其中①~⑤为生理过程,a~h为物质名称,请回答:
(1)物质a分布在叶绿体的 _____,分离物质a的方法叫_____。
(2)上述①~⑤过程中,能够产生ATP的过程是_____,ATP的中文名称是_____。
(3)假如白天突然中断二氧化碳的供应,则在短时间内f量的变化是_____;假如用放射性同位素14C标记CO2中的碳,其在暗反应中的转移途径是_____。(用化合物和箭头表示)
(4)①~⑤为生理过程中在线粒体中发生的是_____。(填序号)
【答案】 ①. 类囊体薄膜 (或答基粒) ②. 纸层析法 ③. ①②③⑤ ④. 腺苷三磷酸(答腺嘌呤核苷三磷酸或三磷酸腺苷也可以) ⑤. 增加 ⑥. 14CO2→14C3→(14CH2O) ⑦. ①②
【解析】
【分析】分析题图:图中a为光合色素,b为氧气,c为[H],d为ADP,e为ATP,f为五碳化合物,g为二氧化碳,h为三碳化合物。①表示有氧呼吸的第三阶段,②表示有氧呼吸的第二阶段,③表示有氧呼吸的第一阶段,④表示暗反应阶段,⑤表示光反应阶段。
【详解】(1)物质a为光合色素,分布在叶绿体的类囊体薄膜;分离光合色素的方法叫纸层析法,原理是各种光合色素在层析液中的溶解度不同,随着层析液在滤纸条上的扩散速度不同。
(2)光合作用的光反应阶段和有氧呼吸的三个阶段都能产生ATP,即上述①~⑤过程中,能够产生ATP的过程是①②③⑤;ATP的中文名称是腺苷三磷酸。
(3)假如白天突然中断二氧化碳的供应,则二氧化碳的固定停止,即五碳化合物不再消耗,但短时间内不影响三碳化合物的还原,因此在短时间内f(五碳化合物)量增加;假如用放射性同位素14C标记CO2中的碳,其在暗反应中的转移途径是14CO2→14C3→(14CH2O)。
(4)线粒体是有氧呼吸第二和第三阶段的场所,因此①~⑤为生理过程中在线粒体中发生的是①②。
【点睛】本题结合图解,考查光合作用的相关知识,要求考生识记光合作用的具体过程,尤其是光合作用过程中的物质变化和能量变化,能正确分析题图,再结合所学的知识准确答题。
27. 糖尿病是一种慢性代谢性疾病,其发病率呈逐年上升趋势。部分糖尿病患者的患病原因是巨噬细胞分泌的肿瘤坏死因子TNF-α异常升高导致的胰岛素抵抗等炎症反应(如图),请回答相关问题:
(1)激素可以通过____运向全身各处,并定向作用于靶器官,激素调节有_________的特点(至少写出两点)。机体内有多种激素都具有分级调节,这种调节的意义是________________。
(2)研究表明,胆碱能抗炎通路和GC 都有抑制巨噬细胞分泌TNF-α的抗炎作用,但效果不同,这两种调节过程中反应速度更快的是_______________,二者作用途径的区别是________________。胆碱是兴奋性神经递质,能使突触后膜两侧发生电位变化是_________________。当GC的含量过高会作用于下丘脑和垂体,下丘脑和垂体分泌的CRH和ACTH会减少,这种调节方式称为__________________。
(3)肺炎支原体接触易感人群后,首先突破人体第一道防线皮肤和黏膜以及第二道防线_______________,再到达人体第三道防线,激活特异性免疫。机体对肺炎支原体的免疫体现了免疫系统的______________功能。人体内B细胞和T细胞成熟的场所分别是_______________。
【答案】(1) ①. 体液 ②. 微量高效,通过体液运输,作为信使传递信息,作用于靶器官、靶细胞 ③. 可以放大激素的调节效应,形成多级反馈调节,有利于精细调控,从而维持机体的稳态
(2) ①. 胆碱能抗炎通路 ②. GC调节通过体液运输,胆碱能抗炎通路调节通过反射弧 ③. 由外正内负变为外负内正 ④. 反馈调节
(3) ①. 体液中的杀菌物质和吞噬细胞 ②. 免疫防御 ③. 骨髓和胸腺
【解析】
【分析】1、激素是由内分泌腺或内分泌细胞分泌的高效生物活性物质,经血液或组织液传输与特异性受体结合而发挥调节作用,激素一经靶细胞接受并起作用后就被灭活了,因此,体内源源不断地产生激素,以维持激素含量的动态平衡。
2、下丘脑在相关刺激下,合成并分泌CRH,CRH作用于垂体使其合成并分泌ACTH,ACTH作用于肾上腺皮质,肾上腺皮质合成并分泌GC,当GC含量升高时,会负反馈抑制下丘脑和垂体的活动,从而维持GC含量的相对稳定;当ACTH含量上升时,也会负反馈抑制下丘脑的分泌活动。
【小问1详解】
激素是由内分泌腺或内分泌细胞分泌的,经血液或组织液传输与特异性受体结合而发挥调节作用,所以激素可以通过体液运向全身各处,并定向作用靶器官。激素调节特点有微量高效,通过体液运输,作为信使传递信息,作用于靶器官、靶细胞。机体内有多种激素都具有分级调节,这种调节的意义是可以放大激素的调节效应,形成多级反馈调节,有利于精细调控,从而维持机体的稳态。
【小问2详解】
据图可知,胆碱能抗炎通路涉及神经调节,而GC调节是激素调节。这两种调节过程中反应速度和作用途径的区别是GC反应慢,胆碱能抗炎通路反应快;GC调节通过体液运输,胆碱能抗炎通路调节通过反射弧。胆碱是兴奋性神经递质,能使突触后膜两侧发生电位变化是由外正内负变为外负内正。当GC的含量过高会作用于下丘脑和垂体,下丘脑和垂体分泌的CRH和ACTH会减少,这种调节方式称为反馈调节。
【小问3详解】
第一道防线是皮肤和黏膜及其分泌物,第二道防线是体液中的杀菌物质(如溶菌酶)和吞噬细胞,第三道防线主要由免疫器官和免疫细胞和免疫活性物质借助血液循环和淋巴循环而组成的。肺炎支原体接触易感人群后,首先突破人体第一道防线皮肤和黏膜以及第二道防线体液中的杀菌物质和吞噬细胞,再到达人体第三道防线,激活特异性免疫。免疫防御是指机体排除外来抗原性异物的一种免疫防护作用。机体对肺炎支原体的免疫体现了免疫系统的免疫防御功能。人体内B细胞和T细胞成熟的场所分别是骨髓和胸腺。
28. “君不见黄河之水天上来,奔流到海不复回。”黄河口湿地生态园以独有的湿地生态景观而闻名于世,其丰富的植被类型吸引了大量的鸟类和鱼类在此栖息繁殖。回答下列问题:
(1)黄河口湿地生态园以其丰富的植被类型吸引了大量的鸟类和鱼类在此栖息繁殖,说明植物对动物的作用是___。
(2)水鸟A和水鸟B是生活在黄河口湿地生态园的两种鸟类,两者的觅食生境相同。据此分析,___(填“能”或“不能”)说明两者的生态位完全相同,理由是___(答出2点)。
(3)黄河刀鱼每年都会成群结队地从黄河入海口处游进黄河,逆流而上到东平湖去产卵、孵化。等卵孵化为幼鱼后,又顺着黄河来到入海口,在渤海生长和越冬。科研人员统计调查到与黄河刀鱼有关的部分生物,绘制了如图所示的食物网。
①图中构成种间竞争关系的生物有___。
②黄河刀鱼摄食藻类后,藻类中的能量并不能全部被同化,未被同化的能量主要通过粪便流向___(填生态系统的生物成分)。
【答案】(1)植物能为动物提供食物和栖息地
(2) ①. 不能 ②. 生态位包括该物种在生态系统中的地位和作用以及与其他物种的关系
(3) ①. 藻类A和植物B、鲶鱼和苍鹭、黄河刀鱼和苍鹭 ②. 分解者
【解析】
【分析】生态位是指生物种群中的生活方式和他们在时间和空间上占有的地位,它表示物种在群落中的地位、作用和重要性。一个物种的生态位不仅决定于它生活在什么地方,而且决定于它与食物、天敌和其他生物的关系等。
【小问1详解】
黄河口湿地生态园以其丰富的植被类型吸引了大量的鸟类和鱼类在此栖息繁殖,说明植物能为动物提供食物和栖息地,因此植物的分布能直接影响与之有关系的动物的分布。
【小问2详解】
水鸟A和水鸟B是生活在黄河口湿地生态园的两种鸟类,两者的觅食生境相同。据此不能说明两者的生态位完全相同,因为生态位不只是指觅食生境,还包括该物种在生态系统中的地位和作用以及与其他物种的关系等。
【小问3详解】
①根据图示可知,图中构成种间竞争关系的生物有藻类A和植物B、鲶鱼和苍鹭、黄河刀鱼和苍鹭。
②黄河刀鱼摄食藻类后,藻类中的能量并不能全部被同化,未被同化的能量主要通过粪便流向分解者,分解者能将其中的有机物分解成无机物。
29. 果蝇的红眼和白眼、长翅和残翅这两对相对性状各受一对等位基因控制,且这两对等位基因均不位于Y染色体上。现用纯合亲本进行杂交实验,结果如下。
回答下列问题。
(1)果蝇的长翅和残翅这对相对性状中,显性性状为______,判断依据是________________________。
(2)控制果蝇红眼和白眼的基因位于______染色体上。若白眼基因是由红眼基因突变而来,则红眼基因发生的是______(填“显性突变”或“隐性突变”)。
(3)F1雌雄果蝇杂交,受精时,配子的结合方式有______种,F2的白眼长翅果蝇与F1的白眼长翅果蝇基因型相同的概率是______。
【答案】(1) ①. 长翅 ②. 亲本长翅和残翅果蝇杂交,产生的后代无论雌雄均表现为长翅
(2) ①. X ②. 隐性突变
(3) ①. 16 ②. 1/8
【解析】
【分析】基因自由组合定律的实质是:位于非同源染色体上的非等位基因的分离或自由组合是互不干扰的;在减数分裂过程中,同源染色体上的等位基因彼此分离的同时,非同源染色体上的非等位基因自由组合。
【小问1详解】
题中杂交结果显示,长翅和残翅果蝇杂交,产生的后代无论雌雄均表现为长翅,说明长翅对残翅为显性,即显性性状为长翅。
【小问2详解】
白眼雌性和红眼雄性个体杂交,子代中红眼均为雌性,而白眼均为雄性,即性状表现与性别有关,说明控制果蝇红眼和白眼的基因位于X染色体上,且红眼对白眼为显性,据此可判断:若白眼基因是由红眼基因突变而来,则红眼基因发生的是隐性突变。
【小问3详解】
根据题1和2可知,若相关基因用A/a、B/b表示,则亲本的基因型可表示为AAXbXb、aaXBY,则F1雌雄果蝇的基因型为AaXBXb、AaXbY,二者均产生四种比例均等的配子,因此二者杂交,受精时,配子的结合方式有4×4=16种,F2的白眼长翅果蝇与F1的白眼长翅果蝇基因型相同的概率即为F2中基因型为AaXbY个体的概率为1/2×1/4=1/8。
30. 灰霉病菌会造成番茄减产、品质下降,几丁质酶能抑制灰霉病菌的生长。科研人员通过农杆菌转化法将几丁质酶基因EuCHITl导入番茄外植体,基因表达载体部分结构如图。
回答下列问题。
(1)除已标出的元件外,基因表达载体还必须有______。图中的终止子在EuCHIT1基因进行______的过程中作为终止信号。
(2)将构建好的重组Ti质粒转入农杆菌,再将含重组Ti质粒的农杆菌与番茄外植体共培养。共培养过程使用的培养基是______(填“牛肉膏蛋白胨”或“MS”)培养基,该过程旨在将EuCHIT1基因整合到番茄细胞的______上。为初步检测是否整合成功,培养基还需添加的抗生素为______。
(3)若转基因番茄表现为______,可在个体水平上说明EuCHIT1基因已成功表达。
(4)农业生产中,常将获得的转基因番茄与非转基因番茄间作种植,其目的是__________________。
【答案】(1) ①. 复制原点 ②. 转录
(2) ①. MS ②. 染色体DNA ③. 潮霉素
(3)抗灰霉病菌 (4)降低灰霉病菌种群中抗性基因频率的增长速率
【解析】
【分析】基因工程的基本操作步骤主要包括四步:①目的基因的获取;②基因表达载体的构建;③将目的基因导入受体细胞;④目的基因的检测与鉴定。
【小问1详解】
除已标出的元件外,基因表达载体还必须有复制原点,保证目的基因在宿主细胞中正常复制。图中的终止子在EuCHIT1基因进行转录的过程中作为终止信号,使转录过程在该部位停止下来,完成RNA的合成过程。
【小问2详解】
将构建好的重组Ti质粒转入农杆菌,再将含重组Ti质粒的农杆菌与番茄外植体共培养。由于共培养的对象是番茄外植体,因此,共培养过程使用的培养基是“MS”培养基,该过程旨在将EuCHIT1基因整合到番茄细胞的染色体DNA上。为初步检测是否整合成功,培养基还需添加的抗生素为草莓树,因为潮霉素和目的基因同时转入到外植体细胞的染色体DNA上,若转入成功,则转基因外植体细胞具有对潮霉素的抗性。
【小问3详解】
若转基因番茄表现为抗灰霉病菌,可在个体水平上说明EuCHIT1基因已成功表达,即获得的转基因番茄成功。
【小问4详解】
农业生产中,常将获得的转基因番茄与非转基因番茄间作种植,这样可以降低灰霉病菌种群中抗性基因频率的增长速率,避免转基因番茄抗性减弱。组别
活性物质
相应细胞
结果
①
抗原分子
B细胞或记忆细胞
初次免疫
②
胰高血糖素
肌肉细胞、肝脏细胞
细胞内糖原水解
③
甲状腺激素
几乎所有的体细胞
促进神经系统的发育和提高神经系统的兴奋性
④
神经递质
神经细胞、肌肉细胞
细胞兴奋
年份(年)
2016
2017
2018
2019
2020
2021
种群数量(只)
100
199
404
781
1566
3312
相关试卷
这是一份云南省昆明市五华区云南师范大学附属中学2024-2025学年高三上学期8月月考生物试题 (含解析)(原卷版),共7页。
这是一份云南省昆明市五华区云南师范大学附属中学2024-2025学年高三上学期8月月考生物试题 (含解析)(原卷版+解析版),文件包含云南省昆明市五华区云南师范大学附属中学2024-2025学年高三上学期8月月考生物试题含解析原卷版docx、云南省昆明市五华区云南师范大学附属中学2024-2025学年高三上学期8月月考生物试题含解析解析版docx等2份试卷配套教学资源,其中试卷共25页, 欢迎下载使用。
这是一份云南省昆明市五华区云南师范大学附属中学2024-2025学年高三上学期8月月考生物试题(原卷版+解析版),文件包含云南省昆明市五华区云南师范大学附属中学2024-2025学年高三上学期8月月考生物试题原卷版docx、云南省昆明市五华区云南师范大学附属中学2024-2025学年高三上学期8月月考生物试题解析版docx等2份试卷配套教学资源,其中试卷共26页, 欢迎下载使用。

