

湖北省鄂州市梁子湖区2023-2024学年部编版七年级下学期期中质量监测历史试题(原卷版)
展开
这是一份湖北省鄂州市梁子湖区2023-2024学年部编版七年级下学期期中质量监测历史试题(原卷版),共5页。试卷主要包含了选择题,材料题,图四中人物的主要事迹等内容,欢迎下载使用。
一、选择题(共24分,每小题2分)
1. “风吹金榜落凡世,三十三人名字香。”“十年寒窗无人问,一举成名天下知。”诗句反映的现象与下列哪一制度的推行直接相关
A. 分封制
B. 行省制
C. 科举制
D. 郡县制
2. “吾为官择人,唯才是与,苟或不才,虽亲不用……如其有才,虽仇不弃。”这反映了唐太宗( )
A. 勤于政事B. 善于纳谏C. 节俭治国D. 唯才是用
3. 某班举办主题为“中国古代农业发展”的图片展。下列工具由唐代农民改进而成的是
A. B.
C. D.
4. 学习唐朝历史后,有同学认为唐朝的社会风气显示出开放、进取、兼容并蓄的精神风貌。下列文物能支撑这位同学观点的是( )
A. ①②B. ①③C. ②④D. ③④
5. 中印交流源远流长,唐朝时期玄奘西游为中印文化交流做出了巨大贡献。下列说法表述正确的是( )
A. 唐朝时称印度为波斯
B. 玄奘游学的大昭寺是印度佛学的最高学府
C 玄奘回国后,佛教开始传入中国
D. 玄奘以亲身见闻写成《大唐西域记》
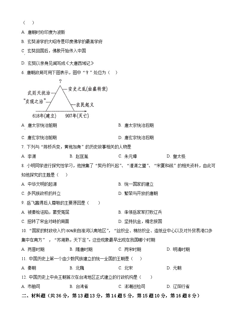
6. 唐朝政局可用下图表示,图中“?”处应为( )
A 唐太宗统治前期B. 唐太宗统治后期
C. 唐玄宗统治前期D. 唐玄宗统治后期
7. 下列与“陈桥兵变,黄袍加身”的历史故事相关的人物是
A. 李渊B. 赵匡胤C. 朱元璋D. 皇太极
8. 小明同学进行探究性学习,他搜集了“契丹兴起”、“澶渊之盟”、“宋夏和战”的相关资料,由此可知他探究的主题是( )
A. 中华文明的起源B. 统一国家的建立
C. 多民族政权的并立D. 繁荣与开放的唐朝
9. 岳飞赢得后人尊敬的主要原因是( )
A. 被秦桧诬陷,蒙受冤屈B. 率领岳家军打败辽兵
C. 扭转了宋金对峙的局面D. 坚持抗金,精忠报国
10. “国家的财政收入约80%来自淮河以南地区”,“丝织业、棉纺织业、造纸业中心以及对外贸易港口多集中在南方” ,“苏湖熟,天下足”。这些现象最早出现在我国哪个时期
A. 两晋时期B. 隋唐时期C. 两宋时期D. 明清时期
11. 中国历史上第一个由少数民族建立的统一全国的王朝是( )
A. 秦朝B. 北魏C. 北宋D. 元朝
12. 中国历史上中央王朝首次在台湾地区正式建立的行政机构是( )
A. 市舶司B. 台湾省C. 澎潮巡检司D. 辽阳行省
二、材料题(共36分,第13题13分,第14题5分,第15题10分,第16题8分)
13. 隋唐时期是中国古代繁荣与开放的时代,它经济繁荣,文化发达,声名远播四海,是中国历史上令人振奋的一段时期。阅读下列材料,回答问题。
【伟大工程】
材料一 尽道隋亡为此河,至今千里赖通波。若无水殿龙舟事,共禹论功不较多。
——皮日休《汴河怀古》
(1)材料一中的“河”指什么河?此河开通后有什么作用?
(2)材料一中提到的隋亡原因是什么?你同意这个观点吗?说明理由。
【技术创新】
(3)唐朝经济繁荣,农业生产工具有很大改进。分别写出图一、图二工具的名称。
【民族交往】
材料二 贞观十五年(641年)正月……松赞干布亲自到柏海迎接公主。回到吐蕃后,他对亲近的人说:“我父祖未有通婚上国者,今我得尚大唐公主,为幸实多。”
——《中华上下五千年》
(4)材料二中的“公主”指的是谁?这次通婚产生了怎样的历史影响?
【中外交流】
(5)写出图三、图四中人物的主要事迹。
14. 我国古代经济格局曾出现过重大变化。阅读下列材料,回答问题。
材料一:(北宋)“国家根本,仰给东南。”
——脱脱《宋史》
“苏湖熟,天下足。”
——南宋时期谚语
材料二:北宋“交子”
材料三:“宋朝的海外贸易超过了前代,成为当时世界上从事海外贸易的重要国家。中国商船的踪迹,近至朝鲜、日本,远达阿拉伯半岛和非洲东海岸。”
——人教版《中国历史》七年级下册
(1)材料一说明中国古代经济格局发生了什么变化?
(2)材料二图中的“交子”在货币发展史上有何特殊地位?这一类货币的产生和发行有什么作用?
(3)根据上述材料,结合所学知识,谈谈宋代海外贸易发达的原因(至少答出两点)
15. 中华民族是由许许多多分散孤立存在的民族单位,经过接触、混杂、联结和融合,同时也有分裂和消亡,是各具个性的多元统一体。纵观中华历史,民族团结、民族友好是我国历史发展的主流。
材料一“”蒙古族的历史文献《蒙古秘史》中,对12世纪的蒙古草原有这样的描述:有星的天旋转着,众百姓反了,不进自己的卧内,互相抢掠财物。……
(1)说说材料一反映了蒙古草原上什么局面?
材料二:
(2)材料二图片中的人物是谁?他在蒙古草原上,做出了什么贡献?
材料三:元朝的统治
(3)依据所学知识补充上述内容。
16 唐玄宗李隆基(712-756)唐代的中兴君主,睿宗的第三子。因谥号为至道大圣大明孝皇帝,故亦称为明皇。英武有才略,开元时期文治武功鼎盛,开创了唐朝的鼎盛之世。天宝后,宠爱杨杨玉环,封为贵妃,杨玉环父兄均骤贵,势倾天下。及安禄山反,玄宗出奔,至马嵬坡,六军不肯前行,谓杨国忠通于胡人,而有安禄山之反,玄宗乃令杀国忠。六军又不肯前行,谓杨国忠为贵妃堂兄,堂兄有罪,堂妹亦难免,贵妃亦被缢死于路祠。玄宗避难奔蜀,后肃宗即位于灵武,尊为太上皇。在位四十三年。玄宗喜爱歌舞音乐,曾于梨园教歌舞,所以后世尊其为伶人之祖师爷。死后庙号玄宗。
(1)材料中唐玄宗开创了什么治世?
(2)根据材料提炼一个有关统治者的观点,结合材料及所学的知识围绕自己的观点进行论述。国土疆域
元朝是我国历史上第一个由①贵族为主建立的全国性的统一王朝。今天的②、西藏、云南东北广大地区,台湾及南海诸岛,都在元朝的统治范围之内。
政治制度
元朝建立后,③(人名)在中央逐步确立的中央集权制度。元朝的行政区划和管理制度,被称为④(制度名称)。
边疆管辖
设置⑤(机构名称),中央政府直接统辖西藏。
相关试卷
这是一份湖北省鄂州市梁子湖区2023-2024学年部编版七年级下学期期中质量监测历史试题(原卷版+解析版),文件包含湖北省鄂州市梁子湖区2023-2024学年部编版七年级下学期期中质量监测历史试题原卷版docx、湖北省鄂州市梁子湖区2023-2024学年部编版七年级下学期期中质量监测历史试题解析版docx等2份试卷配套教学资源,其中试卷共15页, 欢迎下载使用。
这是一份江苏省苏州市2023-2024学年七年级下学期期中质量监测历史试题(原卷版+解析版),文件包含江苏省苏州市2023-2024学年七年级下学期期中质量监测历史试题原卷版docx、江苏省苏州市2023-2024学年七年级下学期期中质量监测历史试题解析版docx等2份试卷配套教学资源,其中试卷共23页, 欢迎下载使用。
这是一份湖北省鄂州市梁子湖区 2023-2024学年七年级上学期期中考试历史试题(解析版),共10页。试卷主要包含了本试题卷共6页,二大题18小题,考生必须保持答题卡的整洁等内容,欢迎下载使用。