湖南省长沙市宁乡市2023-2024学年七年级下学期期末生物学试题(原卷版+解析版)
展开
这是一份湖南省长沙市宁乡市2023-2024学年七年级下学期期末生物学试题(原卷版+解析版),文件包含湖南省长沙市宁乡市2023-2024学年七年级下学期期末生物学试题原卷版docx、湖南省长沙市宁乡市2023-2024学年七年级下学期期末生物学试题解析版docx等2份试卷配套教学资源,其中试卷共36页, 欢迎下载使用。
一、单项选择题(本题共25小题,每小题2分,共50分)
1. 黑猩猩、红毛猩猩等类人猿,它们与人类共同起源于( )
A. 现代类人猿B. 金丝猴
C. 森林古猿D. 少女“玛丽”
【答案】C
【解析】
【分析】人类与类人猿的共同祖先是森林古猿,人类和现代类人猿的关系最近,是近亲。
【详解】在距今1200多万年前,森林古猿广泛分布于非、亚、欧地区,尤其是非洲的热带丛林,森林古猿的一支是现代类人猿(如黑猩猩、红毛猩猩等),以树栖生活为主,另一支却由于环境的改变慢慢的进化成了人类,可见人类和现代类人猿(黑猩猩、红毛猩猩等)的关系最近,是近亲,它们与人类共同起源于森林古猿,因此ABD错误,C正确。
故选C。
2. 青春期的男孩和女孩,生活中常有较多的心理矛盾,恰当的行为可以缓解心理矛盾。下列行为无法缓解心理矛盾的是( )
A. 积极参加体育锻炼B. 主动与父母、朋友沟通交流
C. 遇到挫折自暴自弃D. 适度自我安慰、自我鼓励
【答案】C
【解析】
【分析】青春期是人一生中生长和发育的黄金时期,生理上和心理上都发生很大的变化。
【详解】A.进入青春期,正值身体发育时期,保证均衡营养,积极参加文娱活动和体育锻炼,有利于身体的健康发育,正确。
B.如果产生一些疑惑不解的性知识问题不要埋藏在心中,可以通过个别谈心等方式向老师或家长寻求帮助,获得适合自己发育水平的性知识,从而正确对待自身出现的身心变化,求得心理平衡,不要闷在心中,否则时间长了会导致心理疾病,正确。
C.遇到挫折不能自暴自弃,而是应该积极寻求家长、老师和朋友的帮助,迎难而上、克服困难,错误。
D.适度自我安慰、自我鼓励,保持健康的心理状态,正确。
故选C。
3. 在试管内加入2毫升豆油,再加入由几种消化液混合配制的“特制消化液”,充分振荡后,置于37℃的温水中10分钟,豆油消失。让豆油消失的“特制消化液”的组成成分可能是( )
A. 胆汁、胰液、肠液B. 唾液、胃液、胰液
C. 唾液、胆汁、肠液D. 胃液、胆汁、胰液
【答案】A
【解析】
【分析】脂肪的消化需要胰液和肠液的参与,胆汁虽然不含消化酶,但胆汁对脂肪有乳化作用,使脂肪变成微小颗粒,增加了脂肪与消化酶的接触面积,有利于脂肪的消化。
【详解】脂肪开始被消化的部位是小肠,在胆汁的作用下,乳化成脂肪微粒,然后在肠液和胰液的作用下被分解成甘油和脂肪酸。豆油主要的成分是脂肪,胰液、肠液、胆汁都对脂肪具有消化作用,让豆油消失的“特制消化液”的组成成分可能是胆汁、胰液、肠液。唾液存在于口腔,主要对淀粉有消化作用,胃液存在于胃,主要对蛋白质有消化作用。可见,A符合题意,BCD不符合题意。
故选A。
4. 为了引导人们健康饮食,中国营养学会绘制了“平衡膳食宝塔”(如图)。下列有关平衡膳食的说法,错误的是( )
A. 每天摄入量最多的应该是①层的食物
B. 某同学为了减肥每天只吃②层的食物
C. ③层中的主要营养物质在胃中被初步消化
D. 上学族健康三餐能量的比例应为3:4:3左右
【答案】B
【解析】
【分析】合理膳食是能够满足人体对营养物质和能量需要的膳食,这种膳食所含的各种营养物质的比例合适、互相搭配合理,利于人体的生长发育。平衡膳食宝塔中自下而上所代表的食物中含有的主要营养物质分别是:糖类、维生素和无机盐、蛋白质、脂肪五类。
【详解】A.每天摄入量最多的应该是①层谷类、水等食物,谷类主要含有糖类,是主要的供能物质,水是人体组成成分最多的物质,A正确。
B.我们要合理膳食,均衡营养,才能保证身体健康,同学为了减肥每天只吃②层水果和蔬菜的做法会造成营养不良,从而影响健康,B错误。
C.③层中的食物富含蛋白质,蛋白质先在胃内被初步消化,再在小肠中被彻底消化,C正确。
D.每天要一日三餐,按时进餐,合理膳食要求早、中、晚餐的能量摄入分别占30%、40%、30%,即三餐能量的比例应为3:4:3左右,D正确。
故选B。
5. 张强早饭吃了鸡蛋,鸡蛋由口进入消化道,并在消化道内被消化吸收,形成的食物残渣经肛门排出体外。在以上过程中,鸡蛋不可能经过的器官是( )
A. 咽B. 胃C. 胰腺D. 大肠
【答案】C
【解析】
【分析】消化系统由消化道和消化腺组成,消化道是食物出体内的通道,消化腺能分泌消化液帮助消化食物。
【详解】A.咽是消化道和呼吸道的共同通道,位于口腔和鼻腔的后方。当食物(如鸡蛋)从口进入时,它会首先经过咽,然后进入食道。因此,咽是鸡蛋可能经过的器官,A不符合题意。
B.胃是消化道的一个重要部分,主要功能是储存食物并进行初步的物理和化学性消化。鸡蛋进入胃后,会在胃酸和胃蛋白酶的作用下开始被分解。因此,胃也是鸡蛋可能经过的器官,B不符合题意。
C.胰腺虽然与消化系统密切相关,但它并不属于消化道的一部分。胰腺的主要功能是分泌胰液,胰液中含有多种消化酶,这些消化酶通过胰管进入十二指肠,帮助消化食物。然而,食物本身并不经过胰腺。因此,胰腺是鸡蛋不可能经过的器官,C符合题意。
D.大肠是消化道的最后一部分,主要功能是吸收水分和无机盐,形成并排出粪便。经过小肠消化吸收后的食物残渣会进入大肠,最终形成粪便排出体外。因此,大肠也是鸡蛋可能经过的器官,D不符合题意。
故选C。
6. 假设你是一名营养师,请判断以下针对特定人群设计的饮食方案中最合理的是( )
A. 坏血病患者要补充富含维生素A的食物
B. 胆囊炎患者要多食肥肉
C. 青少年要适当多摄入鸡蛋、牛奶等高蛋白食物
D. 献血后的人应适量补充富含蛋白质和钙的食物
【答案】C
【解析】
【分析】合理营养是由食物中摄取的各种营养素与身体对这些营养素的需要达到平衡,既不缺乏,也不过多。根据平衡膳食宝塔,均衡的摄取五类食物。合理营养是指全面而平衡营养。“全面”是指摄取的营养素种类要齐全;“平衡”是指摄取的各种营养素的量要适合,与身体的需要保持平衡。
【详解】A.维生素C维持正常的新陈代谢、维持骨肌肉和血液的正常生理作用,增长抵抗力,缺乏维生素C时患坏血病、抵抗力下降,所以坏血病患者要补充富含维生素C的食物,如蔬果等,A错误。
B.肝脏分泌的胆汁储存在胆囊内,通过胆管输送到小肠内促进脂肪的乳化作用,由于胆囊炎患者影响胆汁的输送,影响脂肪的消化,所以胆囊炎患者的饮食要清淡、少食肥肉,B错误。
C.蛋白质是人体需要的六大类营养物质之一,瘦肉、鱼、奶、蛋和豆类等食物中含有较多的蛋白质,它是构成组织细胞的基本物质,也是人体生长发育、组织更新、生命活动的调节等的物质基础,另外蛋白质也能氧化分解为人体提供一部分能量,所以青少年要多摄入鸡蛋、牛奶等高蛋白食物,C正确。
D.血液由血浆和血细胞组成,其中血细胞中的红细胞含有血红蛋白质,具有运输氧气的作用,所以献血后的人适量补充富含蛋白质和铁的食物,D错误。
故选C。
7. 哮喘是呼吸道的哪一段被感染而导致的疾病( )
A. 咽B. 喉C. 气管D. 支气管
【答案】D
【解析】
【分析】哮喘是支气管感染或过敏的一种疾病,常由吸入花粉、灰尘、兽毛等物质引起。患哮喘时,由气体进出肺的通道变窄,导致病人呼吸困难。
【详解】A.咽是呼吸道和消化道的共同通道,位于口腔和食道之间。咽部感染通常会导致咽炎,而不是哮喘,A错误。
B.喉位于咽和气管之间,主要功能是发声和保护气道。喉部感染会导致喉炎,症状包括声音嘶哑和喉咙痛,B错误。
C.气管是连接喉和支气管的管道,气管感染会导致气管炎,但哮喘主要不是由气管感染引起的,C错误。
D.支气管是气管的分支,进入肺部,哮喘主要是由于支气管的慢性炎症和高反应性引起的,D正确。
故选D。
8. 对咽喉被异物阻塞的人进行急救时,救护者按照下图所示的方法施救。过程中,被救者膈顶部上升,此时发生的相关变化是( )
A. 肺内气压变小,吸气B. 肺内气压变小,呼气
C. 肺内气压变大,吸气D. 肺内气压变大,呼气
【答案】D
【解析】
【分析】呼气时,肋间外肌舒张,肋骨因重力作用而下降,胸骨向下、向内移动,使胸廓的前后径和左右径都缩小;同时,膈肌舒张,膈顶部回升,使胸廓的上下径缩小。这时,胸廓缩小,肺跟着回缩,肺的容积缩小,肺内气压升高,迫使肺泡内的部分气体通过呼吸道排到体外,完成呼气。吸气正好相反。
【详解】呼吸道是获得氧气的重要通道。当阻塞物经咽、喉后,堵住气管时,会引起呼吸困难。此时,救护者可按照图中所示方法施救,使被救者膈顶部上升,胸腔容积缩小,肺内气压大于外界气压,形成较大的气流把阻塞物冲出,随后气体才能顺利进入肺,此讨程相当于呼气过程,故D符合题意,ABC不符合题意。
故选D。
9. 判断新鲜猪心左右侧最简单的方法是( )
A. 用刀将心脏切开B. 用手捏心房壁
C. 用手捏心室壁D. 向心脏内灌水
【答案】C
【解析】
【分析】心脏是血液循环的动力器官,主要由心肌构成,心脏有四个腔,心肌壁的厚度不同。
【详解】心脏的四个腔有:左心房、左心室、右心房、右心室,其中心房只是把血液从心房压向心室,需要的压力较小,而心室需要把血液从心室压向全身,需要的压力较大,所以心室的壁要比心房的壁厚。左心室是体循环的开始,经过的路径比较长,需要的压力大;右心室是肺循环的开始,经过的路径比较短,需要的压力较小,所以左心室比右心室的壁要厚。所以判断心脏的左右侧,可用手捏心室的两侧,较厚的一侧是左心室,较薄的一侧是右心室。
故选C。
10. 下图是人体心脏结构模式图。下列叙述合理的是( )
A. ①的腔壁比②的腔壁厚
B. ②收缩,将血液泵至肺动脉
C. ③和④间的瓣膜可防止血液倒流
D. ③和④内流的是动脉血
【答案】C
【解析】
【分析】题图中:①左心房,②左心室,③右心房,④右心室。
【详解】A.体循环输送血液路线最长,需要压力最大。左心室是体循环的起点,所以在心脏的四个腔中,壁最厚、收缩能力最强的是左心室。可见,②左心室的腔壁比①左心房的腔壁厚,A错误。
B.②左心室收缩,将血液泵至主动脉;④右心室收缩,将血液泵至肺动脉,B错误。
C.同侧心房和心室之间有朝向心室的房室瓣,房室瓣有防止血液倒流的作用,使血液只能由心房流向心室。可见,③右心房和④右心室间的瓣膜可防止血液倒流,C正确。
D.心脏左侧为左心房和左心室,左心房连肺静脉,左心室连主动脉,都流含氧丰富的动脉血;心脏右侧为右心房和右心室,右心房连上、下腔静脉,右心室连肺动脉,都流含氧较少的静脉血。可见,③右心房和④右心室内流的是静脉血,D错误。
故选C。
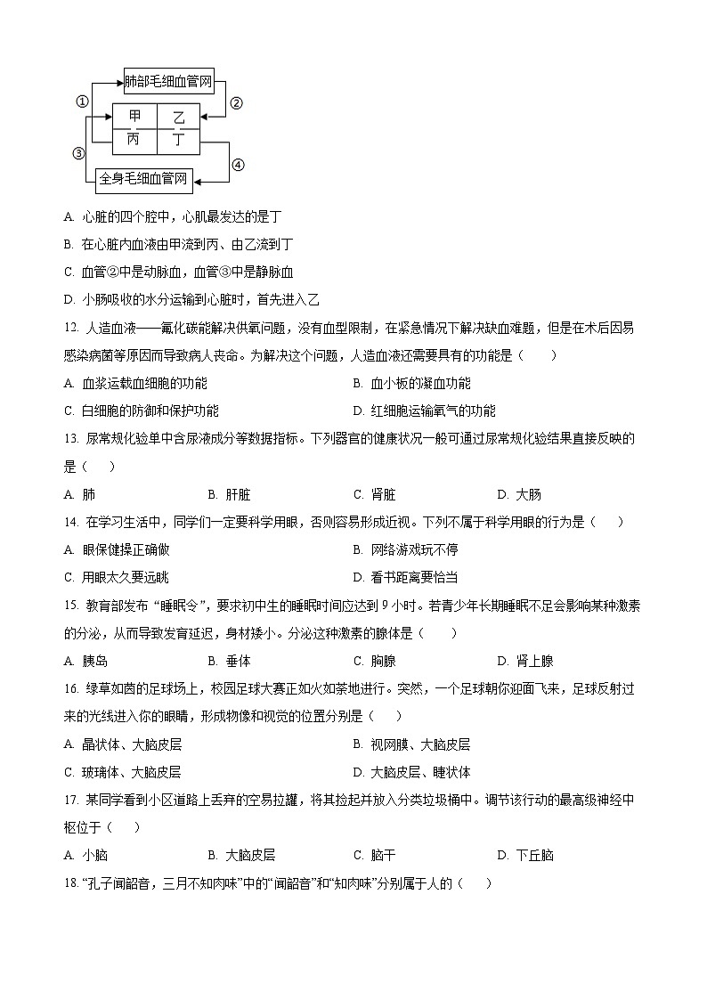
11. 血液循环为人体各个组织细胞不断运来营养物质和氧,运走二氧化碳等废物。如图是人体血液循环示意图,其中甲-丁代表心脏的四个腔,①-④代表血管。下列叙述错误的是( )
A. 心脏的四个腔中,心肌最发达的是丁
B. 在心脏内血液由甲流到丙、由乙流到丁
C. 血管②中是动脉血,血管③中是静脉血
D. 小肠吸收的水分运输到心脏时,首先进入乙
【答案】D
【解析】
【分析】图可知,①肺动脉,②肺静脉,③上下腔静脉,④主动脉,甲是右心房,乙是左心房,丙是右心室,丁是左心室。
【详解】A.心脏是血液循环的动力器官,主要由心肌构成,心脏的四个腔中,心肌最发达的是丁左心室,将血液输送到全身各处,行程较长,需要较大的压力,故A正确。
B.血液在心脏和全部血管所组成的管道系统中的循环流动叫做血液循环,根据循环途径的不同,血液循环分为体循环和肺循环两部分。
分析可知,在心脏内血液由甲右心房流到丙右心室、由乙左心房流到丁左心室,故B正确。
C.通过B项分析可知,血管②肺静脉中是动脉血,血管③上下腔静脉中是静脉血,故C正确。
D.小肠吸收的水分通过下腔静脉,运输到心脏时,首先进入甲右心房,故D错误。
故选D。
12. 人造血液——氟化碳能解决供氧问题,没有血型限制,在紧急情况下解决缺血难题,但是在术后因易感染病菌等原因而导致病人丧命。为解决这个问题,人造血液还需要具有的功能是( )
A. 血浆运载血细胞的功能B. 血小板的凝血功能
C. 白细胞的防御和保护功能D. 红细胞运输氧气的功能
【答案】C
【解析】
【分析】血液中的三种血细胞是红细胞、白细胞和血小板。红细胞的功能主要是运输氧气;白细胞具有防御疾病的作用;血小板具有止血和加速凝血的作用。红细胞过少或其中的血红蛋白过少时会患贫血,白细胞过多说明有炎症,血小板过少会止血困难。
【详解】血液由血浆和血细胞构成,血细胞包括红细胞、白细胞和血小板。白细胞会穿过毛细血管壁,吞噬病菌,对人体有防御和保护作用;血小板有加速凝血和止血的作用;红细胞具有运输氧和部分二氧化碳。人造血液——氟化碳能解决供氧问题,没有血型限制,在紧急情况下解决缺血难题,但是在术后因易感染病菌等原因而导致病人丧命。通过上述信息分析,“人造血液”与真血比较,缺少了白细胞的防御和保护功能。因此ABD错误,C正确。
故选C。
13. 尿常规化验单中含尿液成分等数据指标。下列器官的健康状况一般可通过尿常规化验结果直接反映的是( )
A. 肺B. 肝脏C. 肾脏D. 大肠
【答案】C
【解析】
【分析】尿常规化验是通过检测尿液中的各种成分和指标来评估身体健康状况的一种常见方法。常见的检测项目包括尿蛋白、尿糖、尿红细胞、尿白细胞等。
肾脏是人体的重要器官,主要功能是过滤血液,生成尿液,排出体内的代谢废物和多余的水分。尿常规化验可以直接反映肾脏的健康状况,因为尿液是由肾脏生成的。
【详解】A.肺是呼吸系统的主要器官,负责气体交换。尿常规化验无法直接反映肺的健康状况,A错误。
B.肝脏是消化系统的重要器官,负责代谢、解毒和储存营养物质。虽然肝脏问题可能间接影响尿液成分,但尿常规化验并不能直接反映肝脏的健康状况,B错误。
C.肾脏通过生成尿液来排出体内的废物和多余的水分。尿常规化验可以直接反映肾脏的健康状况,如肾炎、肾结石等疾病,C正确。
D.大肠是消化系统的一部分,负责吸收水分和形成粪便。尿常规化验无法直接反映大肠的健康状况,D错误。
故选C。
14. 在学习生活中,同学们一定要科学用眼,否则容易形成近视。下列不属于科学用眼的行为是( )
A. 眼保健操正确做B. 网络游戏玩不停
C. 用眼太久要远眺D. 看书距离要恰当
【答案】B
【解析】
【分析】近视形成的原因是:晶状体过度变凸不能恢复原状或眼球的前后径过长,导致远处物体反射的光线经折射后形成的物像落在视网膜的前方,因而看不清远处的物体。需要配戴凹透镜矫正。预防应做到“三要”、“四不要”。
【详解】A.眼保健操正确做,所按穴位要准确,有利于缓解眼疲劳,A正确。
B.无节制地花费时间玩网络游戏,不仅会影响学习,还会危害身体健康,造成眼睛近视,B错误。
C.用眼太久向远处眺望几分钟,可缓解眼睛疲劳,可以预防近视,C正确。
D.看书距离要恰当,如果看书时书与眼的距离越近,晶状体的曲度越大,眼睛越容易疲劳,眼与书本的距离要保持在33厘米左右,可以预防近视,D正确。
故选B。
15. 教育部发布“睡眠令”,要求初中生的睡眠时间应达到9小时。若青少年长期睡眠不足会影响某种激素的分泌,从而导致发育延迟,身材矮小。分泌这种激素的腺体是( )
A. 胰岛B. 垂体C. 胸腺D. 肾上腺
【答案】B
【解析】
【分析】激素是内分泌腺分泌的对人体有特殊作用的化学物质,它在血液中含量极少,但是对人体的新陈代谢、生长发育和生殖等生理活动起着重要作用,激素分泌过多或过少人体会出现相应病症。
【详解】A.胰岛能分泌胰岛素,使血糖浓度降低,A不符合题意。
B.垂体能分泌生长激素,生长激素能促进骨骼的生长、促进蛋白质的合成,如果分泌不足会影响生长发育,B符合题意。
C.胸腺分泌胸腺激素,能调节和增强人体细胞免疫的功能,C不符合题意。
D.肾上腺分泌肾上腺素,有使心肌收缩力加强,血压上升等功能,D不符合题意。
故选B。
16. 绿草如茵的足球场上,校园足球大赛正如火如荼地进行。突然,一个足球朝你迎面飞来,足球反射过来的光线进入你的眼睛,形成物像和视觉的位置分别是( )
A. 晶状体、大脑皮层B. 视网膜、大脑皮层
C. 玻璃体、大脑皮层D. 大脑皮层、睫状体
【答案】B
【解析】
【分析】视觉形成的过程是:外界光线→角膜→房水→瞳孔→晶状体→玻璃体→视网膜→视神经→大脑皮层(的视觉中枢)。
【详解】视觉形成的过程是外界物体反射来的光线,经过角膜、房水,由瞳孔进入眼球内部,再经过晶状体和玻璃体的折射作用,在视网膜上能形成清晰的物像,物像刺激了视网膜上的感光细胞,这些感光细胞产生的神经冲动,沿着视神经传到大脑皮层的视觉中枢,就形成视觉。可见,形成物像和视觉的位置分别是视网膜、大脑皮层,B正确,ACD错误。
故选B。
17. 某同学看到小区道路上丢弃的空易拉罐,将其捡起并放入分类垃圾桶中。调节该行动的最高级神经中枢位于( )
A. 小脑B. 大脑皮层C. 脑干D. 下丘脑
【答案】B
【解析】
【分析】大脑皮层是调节人体生理活动的最高级中枢,其中比较重要的中枢有:躯体运动中枢(管理身体对侧骨骼肌的运动)、躯体感觉中枢(与身体对侧皮肤,肌肉等处接受刺激而使人产生感觉有关)、语言中枢(说话、书写、阅读和理解语言有关,为人类特有)、视觉中枢(与产生视觉有关)。
【详解】A.小脑主要负责运动协调和平衡,不是最高级神经中枢,A错误。
B.某同学看到小区道路上丢弃的空易拉罐,将其捡起并放入分类垃圾桶中;控制该反射属于复杂反射,其神经中枢位于大脑皮层,大脑皮层负责复杂的思维和判断,是调节该行动的最高级神经中枢,B正确。
C.脑干主要控制基本生命活动,不涉及高级神经活动,C错误。
D.下丘脑主要调节内分泌和自主神经系统活动,不是最高级神经中枢,D错误。
故选B。
18. “孔子闻韶音,三月不知肉味”中的“闻韶音”和“知肉味”分别属于人的( )
A. 嗅觉和味觉B. 听觉和味觉
C. 听觉和视觉D. 触觉和味觉
【答案】B
【解析】
【分析】听觉:是指人或动物通过耳朵感知声音的能力。声音通过外耳道传到鼓膜,再通过听小骨传到内耳,最终被听觉神经传到大脑进行处理。
味觉:是指人或动物通过味蕾感知食物味道的能力。味觉主要由舌头上的味蕾感受,并通过味觉神经传到大脑进行处理。
【详解】 “闻韶音”:这里的“闻”是指听到,“韶音”是指美妙的音乐。因此,“闻韶音”是通过听觉感知的。
“知肉味”:这里的“知”是指感知,“肉味”是指肉的味道。因此,“知肉味”是通过味觉感知的。
由以上可知,B正确,ACD不正确。
故选B。
19. 宁乡市争创文明城市,同学们作为城市的一员,应当用心维护城市环境,共同打造美好家园,下列行为正确的是( )
A. 玉潭公园露营时使用一次性餐具
B. 在沩江中随意放生鱼苗
C. 生活垃圾进行分类处理
D. 楼台山徒步时随手丢弃垃圾
【答案】C
【解析】
【分析】人类对资源的不合理开发和利用所导致的生态破坏和环境污染相互影响、相互作用,严重威胁着人类和其他生物的生存。因此,人类对资源的利用要科学合理、权衡利弊,既要考虑短期效益,更要考虑长远影响。
【详解】A.玉潭公园露营时使用一次性餐具,会浪费能源,还会污染环境,A错误。
B.随意放生鱼苗,当鱼苗不适应环境就会造成鱼苗大量死亡;当鱼苗适应环境,且没有天敌,就会因为是外来生物入侵而破坏当地的生态平衡,B错误。
C.生活垃圾进行分类处理,能够节约能源和减少环境污染,C正确。
D.楼台山徒步时垃圾随手丢弃,会污染环境,D错误。
故选C。
20. 碳中和通常是指通过吸收和抵消等方法,实现二氧化碳排放量与其吸收量之间的平衡。而要实现碳中和,每个人都有一份责任。以下做法不能为此目标贡献力量的是( )
A. 出行优先选择纸质车票
B. 购物使用方便的环保袋
C. 使用节能灯
D. 坚持乘公交绿色出行
【答案】A
【解析】
【分析】“低碳生活”是一种致力于减少二氧化碳排放的生活方式,它鼓励我们在日常生活中实践节能减排,以保护生态环境和提高生活质量。这种生活方式涵盖了从节电、节气和资源回收利用等方面去改变我们的消费和行为模式,倡导的是一种低能耗、低物欲和低污染的可持续生活方式。
【详解】A.出门优先选择纸质车票,不利于节约用纸,增加木材的使用,与“低碳生活”不符,A符合题意。
B.购物时使用方便的环保袋,可以大量减少塑料袋的使用,塑料袋以石油为原料,不仅消耗了大量资源,还不能被分解,埋在地下会污染土地、河流,目前处理废弃塑料袋最常见的方式是焚烧,焚烧塑料袋产生的有害气体对生物的伤害很大,这就造成了严重的二次污染,所以购物时自带环保袋,不仅可以大幅度的减少白色污染的泛滥,还可以大大减少二氧化碳等气体的排放,有利于减轻温室效应,B不符合题意。
C.节能灯相比于传统的白炽灯,其发光效率更高,能耗更低,能够减少能源消耗,符合题干所述理念,C不符合题意。
D.出门尽量乘坐公共汽车或骑自行车,绿色出行,可节约能源,减少二氧化碳的排放,D不符合题意。
故选A。
21. 如表为人体吸入、呼出的气体及其成分含量,下列说法错误的是( )
A. 甲是呼出的气体,乙是吸入的气体
B. 甲、乙气体中含量最高的都是氮气
C. 甲、乙气体中成分含量变化与肺有关
D. 与甲气体相比,乙气体中二氧化碳含量和含水量都增加了
【答案】A
【解析】
【分析】人体呼出气体和空气中的氧气、二氧化碳、水蒸气含量不同,呼出的气体与吸入空气相比,具有“两多一少”的特点,即与吸入的空气相比,二氧化碳、水蒸气含量增加,氧气含量减少。
【详解】A.人体呼出气体的二氧化碳含量比吸入气体的二氧化碳含量高,因此,甲是吸入的气体,乙是呼出的气体,A错误。
B.观表中数据可知:甲、乙气体中含量最多的都是氮气(78%),B正确。
C.肺是气体交换的主要器官,外界的氧气能过肺泡壁、毛细血管壁进入血液,血液中的二氧化碳通过毛细血管壁、肺泡壁进入肺泡,因此,甲、乙气体中成分含量变量与肺有关,C正确。
D.观表中数据可知:乙与甲相比二氧化碳和水含量都增大了,D正确。
故选A。
22. 《愚公移山》中愚公有曰:“……子又生孙,孙又生子;子又有子,子又有孙;子子孙孙无穷匮也……”人类通过生殖繁衍后代,延续种族。下列有关人的生殖和发育的叙述不正确的是( )
A. 精子和卵细胞在子宫中相遇并结合
B. 受精卵是新生命的起点
C. 女性的主要生殖器官是卵巢
D. 进入青春期,代谢速度逐步加快
【答案】A
【解析】
【分析】人类受精的过程及胚胎发育过程如图:
【详解】A.精子和卵细胞通常在女性的输卵管中相遇并结合形成受精卵,而不是在子宫中,A错误。
B.受精卵是由精子和卵细胞结合形成的,是新生命的起点,B正确。
C.女性的主要生殖器官是卵巢,产生卵细胞,分泌雌性激素,子宫是胚胎发育的主要场所,C正确。
D.青春期是一个生长和发育迅速发展的时期,进入青春期身体的代谢速度逐步加快,需要注意营养平衡而全面,特别要补充蛋白质和钙丰富的食物,D正确。
故选A。
23. 某病人到医院就诊,医生观察到病人浮肿现象严重,初步诊断为急性肾小球肾炎,为确保诊断的准确性,医生要求病人做了血常规和尿常规检查,下图表为病人血检和尿检的部分结果,其中血液和尿液中哪项成分的变化能证明医生的诊断是正确的( )
A. 蛋白质B. 葡萄糖C. 无机盐D. 尿素
【答案】A
【解析】
【分析】尿的形成要经过肾小球(和肾小囊内壁)的过滤和肾小管的重吸收作用。血浆通过肾小球的滤过作用,除了大分子的蛋白质外,其他的如水、无机盐、尿素、葡萄糖会滤过到肾小囊腔形成原尿;原尿流经肾小管时,其中大部分水、部分无机盐和全部的葡萄糖被重新吸收回血液,而剩下的如尿素、一部分无机盐和水等由肾小管流出形成尿液。可见,血浆的成分主要是蛋白质、水、无机盐、尿素、葡萄糖等;原尿的成分是水、无机盐、尿素、葡萄糖;尿液的成分是水、无机盐和尿素。
【详解】正常情况下肾小球不能过滤血细胞和大分子蛋白质,若肾小球病变,肾小球的通透性增大。原本不能过滤的血细胞和大分子蛋白质进入了原尿。而肾小管又不重吸收血细胞和大分子蛋白质,因此尿液中会出现血细胞和大分子蛋白质。可见,题干表格中尿液中蛋白质成分的变化能证明医生的诊断(急性肾小球肾炎)是正确的。故A正确,BCD错误。
故选A。
24. 近年来我国有关部门加大了对酒驾的查处力度,但有极少数人仍置若罔闻,抱着侥幸的心理酒后驾车。如图是人脑结构示意图,下列有关说法不正确的是( )
A. 醉酒者常常表现出走路不稳的现象,原因是酒精麻痹了图中的B
B. 酒驾者按交警指挥到指定地点停车的行为属于简单反射
C. 某人在酒驾的交通事故中腿部受伤,感觉到疼痛,痛觉形成的部位是图中的A
D. 调节呼吸、心跳等基本生命活动的神经中枢位于图中的C
【答案】B
【解析】
【分析】图中,A大脑,B小脑,C脑干。
【详解】A.小脑的功能是协调运动,维持身体平衡,醉酒者常常表现出走路不稳的现象,原因是酒精麻痹了图中的B小脑,A正确。
B.酒驾者按交警指挥到指定地点停车的行为,属于后天经过经验和学习获得的复杂反射,B错误。
C.大脑皮层是调节人体生理活动的最高级中枢,比较重要的中枢有:躯体运动中枢、躯体感觉中枢、语言中枢、视觉中枢、听觉中枢等。某人在酒驾的交通事故中腿部受伤,感觉到疼痛,痛觉形成的部位是图中的A 大脑皮层的躯体感觉中枢,C正确。
D.结合题图可知,调节呼吸、心跳等基本生命活动的神经中枢位于图中的C脑干,D正确。
故选B。
25. 地球是人类唯一家园,保护环境,我国应尽“大国责任”。下列决策不合理的是
A. 完善生态文明制度体系B. 认真落实“节能减排”决定
C. 打造“绿色丝路经济带”D. 将污染较重的企业迁到国外
【答案】D
【解析】
【详解】生物圈是地球上的所有生物与其生存的环境形成的一个统一整体,包括地球上的所有生物以及生活的非生物环境,到目前地球是唯一有生物生存的星球,人类移居外星尚不可能,由于人类活动的加剧,对生物圈造成了严重的影响,最主要的就是环境污染,环境污染中最突出的是大气污染和水污染,能源的使用以及汽车尾气的排放等造成了严重的大气污染,工业废水、城市生活污水等是主要的水污染源;已经严重影响到了人类的生活和生存,环境保护就是保护人类自己的生存权利。所以决策不合理的是将污染较重的企业迁到国外。
二、识图作答题(本题共3小题,每小题5分,共15分)
26. “十月胎恩重,三生报答轻”。图一表示排卵和受精示意图,图二表示胎儿在母体内生长发育示意图。请据图回答问题:
(1)图一中,女性产生的卵细胞与男性产生的精子在[ ]______相遇,形成受精卵,成为______的起点。
(2)图二中,胎儿在[ ]______内发育,并通过胎盘和[ ]______从母体获得营养物质和氧气。
(3)图一中,[ ]______分泌的雌性激素通过血液循环运输到全身各处,参与调节人体的生命活动。
【答案】(1) ①. 4输卵管 ②. 新生命
(2) ①. 7子宫 ②. 6脐带
(3)1卵巢
【解析】
【分析】图一:1卵巢、2卵细胞、3受精卵、4输卵管、5子宫;图二:6脐带、7子宫、8胎盘。
【小问1详解】
在图一中,2卵细胞由1卵巢产生,精子由阴道进入,在4输卵管与卵细胞相遇形成3受精卵。受精卵的形成标志着新生命的开始。
【小问2详解】
子宫是胎儿发育的场所,在图二中,胎儿生活在7 子宫内半透明的羊水中,通过8胎盘和6脐带从母体 获得营养物质和氧气。
【小问3详解】
在图一中,1卵巢属于女性的主要生殖器官,能分泌雌性激素并产生卵细胞,雌性激素直接进入血液,通过血液循环运输到全身各处,参与调节人体的生命活动。
27. 如图是呼吸系统结构图,请据图回答:
(1)结构[ ]______对吸入的气体有过滤(即清洁)、湿润和温暖的作用。
(2)呼吸系统和消化系统共有的结构是[ ]______。
(3)体内进行气体交换的功能单位是[6]肺泡,它的壁由一层上皮细胞构成,外面有丰富的毛细血管缠绕着,适于肺泡与血液之间进行______交换。
(4)吸气时,肋间肌和膈肌______(填“收缩”或“舒张”),膈顶部______(填“上升”或“下降”)。
【答案】(1)1鼻##1鼻腔
(2)3咽 (3)气体
(4) ①. 收缩 ②. 下降
【解析】
【分析】呼吸系统包括呼吸道和肺两部分,呼吸道包括鼻腔、咽、喉、气管和支气管,肺是呼吸系统的主要器官,是气体交换的场所。
图中:1是鼻、2是喉、3是咽,4是气管、5是支气管,6是肺泡。
【小问1详解】
呼吸道是气体进出肺的通道,呼吸道由1鼻、3咽、2喉、4气管、5支气管组成。1鼻是呼吸系统的起始器官,内有鼻毛可以阻挡住灰尘和细菌,鼻黏膜分泌黏液可黏住灰尘,使吸入的空气变得清洁;黏液还可使空气变得湿润;黏膜内有丰富的毛细血管可以温暖空气。
【小问2详解】
呼吸系统和消化系统共有的结构是图中3咽,它既是呼吸的通道,也是消化的通道。
【小问3详解】
肺是呼吸系统的主要器官,是气体交换的主要场所,[6]肺泡是气体交换的主要部位,是进行气体交换的功能单位,数量多,外面缠绕着丰富的毛细血管和弹性纤维,肺泡壁和毛细血管壁都只有一层上皮细胞组成,这些特点适于肺泡与血液之间进行气体交换。
【小问4详解】
呼吸运动是由呼吸肌的收缩和舒张引起的,包括吸气和呼气两个过程。吸气时,膈肌与肋间肌收缩,膈顶部下降,引起胸廓前后、左右及上下径均增大,导致胸廓体积变大,肺随之扩张,造成肺内气压小于外界大气压,外界气体进入肺内,形成主动的吸气运动。
28. 图甲是神经元模式图,图乙是脑的纵剖面图。请据图回答下列问题:
(1)在③大脑中,大脑半球的表层叫______,其上有语言中枢、视觉中枢等多种调节人体生命活动的高级中枢。
(2)图乙中,具有维持身体平衡功能的结构是[ ]______
(3)图乙中,调节心跳、呼吸等重要生命活动的中枢位于[ ]______。
(4)神经系统调节生命活动的基本方式是反射,完成反射的结构基础是______。
(5)神经元包括图甲中的[①]______和②。
【答案】(1)大脑皮层
(2)⑤小脑 (3)④脑干
(4)反射弧 (5)细胞体
【解析】
【分析】图中:①是细胞体,②是突起、③是大脑、④是脑干、⑤是小脑。
【小问1详解】
③大脑半球的表层是灰质,称为大脑皮层。大脑皮层是调节人体生理活动的最高级中枢,比较重要的中枢有:躯体运动中枢、躯体感觉中枢、语言中枢、视觉中枢、听觉中枢等。
【小问2详解】
⑤小脑位于脑干背侧,大脑的后下方,小脑的主要功能是使运动协调、准确,维持身体的平衡,协调肌肉运动。
【小问3详解】
④脑干位于大脑的下方和小脑的前方,它的最下面与脊髓相连,脑干的灰质中有呼吸中枢、心血管运动中枢等,调节心跳、呼吸、血压等人体基本的生命活动。
【小问4详解】
神经调节的基本方式是反射,反射活动的结构基础称为反射弧,包括感受器、传入神经、神经中枢、传出神经和效应器。
【小问5详解】
神经元即神经细胞,是神经系统最基本的结构和功能单位,在体内起着调节和控制的作用。神经元的基本结构包括①细胞体和②突起两部分。
三、探究实践题(本题共3小题,每小题5分,共15分)
29. 肥胖是多种慢性病的诱发因素,引起人们的普遍关注。在日常饮食中适量增加膳食纤维可有效减少人体脂肪的过量堆积。魔芋富含膳食纤维,在我国种植历史悠久。研究人员探究了魔芋膳食纤维对脂肪消化的影响。
①配制浓度分别为0、0.1%、0.3%、0.5%的四组魔芋膳食纤维溶液各100mL。
②向各组溶液中分别加入5mL玉米油,混合均匀,制成四组混合液。
③从四组混合液中各取30mL分别放入4个烧杯中,按魔芋膳食纤维的浓度由低到高依次标记为A、B、C、D组。
④向各组分别加入20mL人工肠消化液,充分搅排。37℃下反应2小时,每隔20分钟测量脂肪酸相对含量。每组实验重复3次,取实验数据的平均值,结果如图甲所示。
回答下列问题。
(1)脂肪在人体消化道的______中被消化。
(2)每组实验重复3次,取实验数据的平均值,这样做的目的是______。
(3)根据实验结果可知:魔芋膳食纤维能______脂肪的分解。
(4)为什么有上述结论呢?研究人员作出假设:魔芋膳食纤维可以使分散的脂肪微粒聚集,减少脂肪与酶的接触面积。接着,他们测量了上述实验完成时每组烧杯中脂肪微粒的直径,结果如图乙所示。由此推测,魔芋膳食纤维可能与人体的______(填消化液名称)的作用效果相反。
(5)虽然过量摄入脂肪会导致肥胖,但脂肪对人体的作用是不可替代的。在日常饮食中,我们要做到______(写出一条即可)。
【答案】(1)小肠 (2)避免偶然性,减小实验误差
(3)抑制 (4)胆汁
(5)科学地摄入脂肪
【解析】
【分析】对照实验:在探究某种条件对研究对象的影响时,对研究对象进行的除了该条件不同以外,其他条件都相同的实验。根据变量设置一组对照实验,使实验结果具有说服力,一般来说,对实验变量进行处理的是实验组,没有处理的是对照组。
小问1详解】
脂肪在人体内的消化过程主要发生在小肠中。小肠是消化和吸收的主要场所,它含有多种消化酶,包括脂肪酶,这些酶能够分解脂肪,使其变成小分子物质,如脂肪酸和甘油,从而被人体吸收和利用。
【小问2详解】
每组实验重复3次,然后将实验数据取平均值,这样做的目的是为了减少实验的误差,避免偶然性,使实验结果更准确。
【小问3详解】
由图甲曲线图可以看出,魔芋膳食纤维浓度越高,脂肪酸的相对含量越低,脂肪酸是脂肪分解的产物之一,脂肪酸相对含量低表明脂肪分解的少。由此说明魔芋膳食纤维能抑制脂肪的分解。
【小问4详解】
根据题意分析,魔芋膳食纤维可以使分散的脂肪微粒聚集,减少脂肪与酶的接触面积,从而抑制脂肪的消化。而胆汁的作用是将脂肪乳化成脂肪微粒,增大脂肪与酶的接触面积,促进脂肪的消化。因此,魔芋膳食纤维可能与人体的胆汁的作用效果相反。
【小问5详解】
虽然过量摄入脂肪会导致肥胖,但脂肪对人体的作用是不可替代的,如脂肪是良好的储能物质,能维持体温和保护内脏器官等。因此,在日常饮食中,我们要做到合理膳食,均衡营养,不偏食、不挑食等。
30. 如图为自制的人体血液循环模型。其中A、B、C、D是四个塑料瓶,共同组成了心脏四腔,D代表左心室;E和F是两支试管,代表某些器官内的毛细血管网。手动挤压该模型中的塑料瓶,产生的压力能使瓶中的液体在密闭管道中循环流动。请据图回答:
(1)单向阀门①使液体只能从塑料瓶A流向塑料瓶C,单向阀门②使液体只能从塑料瓶B流向塑料瓶D,而不能倒流回去。单向阀门①②模拟了心脏内的______。
(2)试管F可代表______的毛细血管网。
(3)管道Ⅰ模拟的结构内流动着______(填“动脉血”或“静脉血”)。
(4)外界环境的氧气随血液循环最先到达塑料瓶______模拟的结构。
(5)该模型还可以在塑料瓶C与管道Ⅰ、塑料瓶D与管道G之间增加单向阀门来模拟______。
【答案】(1)房室瓣 (2)身体各部分的毛细血管网
(3)静脉血 (4)B
(5)动脉瓣
【解析】
【分析】(1)血液循环途径如图:
(2)图中:A右心房,B左心房,C右心室,D左心室,E肺部毛细血管,F身体各部分的毛细血管网,G主动脉,H上、下腔静脉,I肺动脉,J肺静脉。
【小问1详解】
心脏内的瓣膜:房室瓣是位于同侧心房和心室之间的瓣膜,只能向心室开;动脉瓣是位于同侧心室与动脉之间的瓣膜,只能向动脉开。这些瓣膜的作用是:防止血液倒流,保证血液只能朝一个方向流动(心房→心室→动脉)。 结合题图可知,单向阀门①、②在心房和心室之间,模拟了心脏内的房室瓣。
【小问2详解】
肺循环的路线是:C右心室→I肺动脉→E肺部毛细血管→J肺静脉→B左心房,血液由含氧气少的静脉血变成含氧气丰富的动脉血。体循环的路线是:D左心室→G主动脉→各级动脉→F身体各部分的毛细血管网→各级静脉→H上、下腔静脉→A右心房,血液由含氧丰富的动脉血变成含氧少的静脉血,所以,图中F表示身体各部分的毛细血管网。
【小问3详解】
结合分析可知,管道I模拟的是肺动脉,流静脉血。
【小问4详解】
人体通过呼吸运动获得的氧气通过气体扩散作用扩散到肺泡周围的毛细血管,再经过肺静脉最先到心脏的左心房,即外界环境的氧气随血液循环最先到达塑料瓶B模拟的左心房。
组织细胞通过呼吸作用产生的二氧化碳通过扩散作用扩散到周围的毛细血管,再经过下腔静脉最先到心脏的右心房,即塑料瓶A模拟的结构。
【小问5详解】
结合上述分析可知,该模型还可以在塑料瓶C右心室与管道I肺动脉,塑料瓶D左心室与管道G主动脉之间增加单向阀门来模拟动脉瓣。
31. 酸雨会影响植物叶绿素的含量,进而影响植物的生长发育。有人探究了模拟酸雨对灰藓(一种苔藓植物)叶绿素含量的影响,其实验步骤为:
①分别配制pH为5.5、4.0、3.0、2.5的4种模拟酸雨,同时准备pH为7.0的去离子水备用;
②选生长条件相同且长势、大小一致的灰藓20株并分成5组,每组4株;
③分别喷施pH为7.0的去离子水和配制好的4种模拟酸雨于5组灰藓上,上、下午各一次,至灰藓湿润;
④5天后取样检测,并获得了表中数据:
不同pH条件下,处理5天后,灰藓体内叶绿素含量(mg/g鲜重)
(1)请你为该实验探究作出假设:______。
(2)该对照实验中,pH4.0这一组是______组。
(3)该实验中,除喷施灰藓的水的______不同外,其余条件都相同,这遵循的是单一变量原则。
(4)实验结果表明,酸雨______影响灰藓叶绿素的含量。
(5)提出一点控制酸雨的措施:______。
【答案】(1)酸雨会影响植物叶绿素的含量
(2)实验 (3)pH (4)会
(5) 通过净化装置,减少燃烧煤、石油等燃料时污染物排放
【解析】
【分析】酸雨是指pH值低于5.6的降水。酸雨会影响植物的生长发育,特别是叶绿素的含量。叶绿素是植物细胞中进行光合作用的主要色素,能够吸收光能并将其转化为化学能。叶绿素含量的变化可以反映植物的健康状况。叶绿素含量的减少会直接影响植物的光合作用效率,从而影响植物的生长。
【小问1详解】
该实验探究了模拟酸雨对灰藓叶绿素含量的影响,根据表格可知实验的唯一变量是模拟酸雨的浓度,因此该实验探究的问题是:酸雨会影响植物叶绿素的含量吗?根据生活经验可以做出如下假设:酸雨会影响植物叶绿素的含量 。
【小问2详解】
生物探究实验一般为对照实验,要求要形成对照,变量具有唯一性。因此要设置实验组和对照组,实验组是变量有变化的一组,对照组的变量没有变化的一组,条件适宜。故该实验中,pH7.0的一组主要起对照作用,其余组全部为实验组。
【小问3详解】
对照实验是唯一变量实验。在该实验中,除喷施灰藓的水的pH大小不同外,其余条件都相同,这遵循的是单一变量原则。
【小问4详解】
实验结果表明,pH为5.5的模拟酸雨能提高叶绿素的含量(0.875>0.861),以后随着模拟酸雨pH降低,其植物叶绿素含量减少(0.824→0.750→0.661),说明酸雨会影响植物叶绿素的含量 。
【小问5详解】
酸雨的主要成因是工业废气(如二氧化硫和氮氧化物)排放。因此,通过净化装置,减少燃烧煤、石油等燃料时污染物的排放是控制酸雨的有效措施。
四、分析说明题(本题共3小题,第32题5分,第33题8分,第34题7分,共20分)
32. 阅读分析材料,回答下列问题。
如果将血液比作列车,那么动脉、毛细血管和静脉就构成了错综复杂的“铁路网”。“血液号”列车沿途会经过各种各样的器官,它们都需要“血液号”运送补给,保证生命活动的正常进行,“血液号”列车一路奔波,每当经过神奇的大“泵站”加个油,就又开始了新一轮的旅程。
(1)为“血液号”列车提供动力的大“泵站”是______。
(2)“血液号”列车在构成“铁路网”的______中行驶最快。
(3)“血液号”列车经过肺部和小肠的毛细血管网时,______和______就会分别作为补给进入列车,待运给组织细胞后,经过细胞的______为生命活动提供能量。
【答案】(1)心脏 (2)动脉
(3) ①. 营养物质##养料 ②. 氧气##O2 ③. 呼吸作用
【解析】
【分析】人体血液循环:
【小问1详解】
心脏是血液循环的动力器官,所以如果将血液比作列车,为“血液号”列车提供动力的大“泵站”是心脏。
【小问2详解】
动脉、毛细血管和静脉就构成了错综复杂的“铁路网”,三种血管中动脉血管中的血流速度最快,因此“血液号”列车在构成“铁路网”的动脉中行驶最快。
【小问3详解】
血液号列车在体内分体循环和肺循环两条途径进行物质运输,在经过小肠和肺部的毛细血管网时,营养物质和氧气就会运给组织细胞,在细胞内线粒体处进行呼吸作用分解有机物为生命活动提供能量。
33. 如图为尿液的形成过程示意图,表中的液体A、B、C分别取自图示结构的不同部位,经过化验得到表中数据。请分析数据并回答下列问题:
(1)肾单位是肾脏结构和功能的基本单位,由图中1肾小球、4肾小囊、5______构成。
(2)表中液体B是原尿,判断的依据是:______,取自如图的______(填编号)部位,是经过______作用形成的。
(3)若某人的尿液中含有大量的葡萄糖,你认为可能是肾脏中的______发生了病变,失去了______功能。
(4)尿液的形成是连续的,但人体排尿是间断的。排尿反射属于______(填“复杂”或“简单”)反射。成年人产生尿意时能够有意识地控制排尿,说明______。
【答案】(1)肾小管 (2) ①. 原尿中不含大分子蛋白质,但是含有葡萄糖 ②. 4 ③. 肾小球和肾小囊内壁的滤过
(3) ①. 肾小管 ②. 重吸收
(4) ①. 简单 ②. 脊髓的排尿中枢受大脑皮层的控制
【解析】
【分析】尿的形成主要包括两个连续的生理过程:肾小球的过滤作用和肾小管的重吸收作用。图中,1肾小球、2入球小动脉、3出球小动脉、4肾小囊、5肾小管、6肾静脉。
【小问1详解】
肾单位是肾脏结构和功能的基本单位,每个肾单位由肾小体和肾小管组成。肾小体包括肾小球和肾小囊两部分,而肾小管则与肾小囊相连。因此,图中1肾小球、4肾小囊和5肾小管共同构成了肾单位。
【小问2详解】
当血液流经肾小球时,除了血细胞和大分子的蛋白质外,其他的如水、无机盐、尿素、葡萄糖会经过肾小球的滤过作用到4肾小囊腔形成原尿;原尿中不含大分子蛋白质,但是含有葡萄糖,所以液体B应是原尿。
小问3详解】
当原尿流经肾小管时,其中对人体有用的物质,如全部的葡萄糖、大部分的水和部分无机盐被肾小管壁的上皮细胞重吸收进入包绕在肾小管外面的毛细血管中,送回到血液里,而没有被重吸收的物质如一部分水、无机盐和尿素等则形成了尿液。若某人的尿液中含有大量的葡萄糖,你认为可能是肾脏中的肾小管发生了病变,失去了重吸收的功能。
【小问4详解】
排尿反射是一种非条件反射,也称为简单反射。它是指膀胱充盈到一定程度时,膀胱壁上的感受器受到刺激而兴奋,神经冲动通过传入神经传到脊髓的排尿中枢,同时也有部分冲动经过上行传导束传到大脑皮层,引起排尿反射。成年人产生尿意时能够有意识地控制排尿,这说明脊髓的排尿中枢受大脑皮层的控制。大脑皮层是调节机体活动的最高级中枢,它能够对来自脊髓的低级中枢进行调控和协调。
34. 人体结构与功能相适应,各系统协调统一,以适应复杂多变的环境。请结合小明放学乘公交回家途中的经历,据图分析回答:
(1)刚出校门,小明见公交车快到站了,就加快步伐一路小跑,正好赶上这趟车。小明的这种反应属于______(填“复杂”或“简单”)反射。
(2)小明上车后明显感到心跳加速、呼吸急促。这是因为他一路小跑,骨骼肌消耗更多能量,呼吸作用加强,血液中______增多,刺激了图一中调节呼吸、心跳的神经中枢,同时体内______分泌增加,提高了人体应对突发情况的能力。可见人体生命活动是由______的结果。
(3)小明在车上,远处的高楼和前排的乘客都能看清楚,这是由于人眼球[ ]______的曲度可以调节,使远近物体形成的物像都能清晰地落在[ ]______上。
【答案】(1)复杂 (2) ① 二氧化碳##CO2 ②. 肾上腺素 ③. 神经和激素共同调节
(3) ①. ②晶状体 ②. ①视网膜
【解析】
【分析】(1)脑位于颅腔内,包括大脑、小脑和脑干三部分。大脑半球的表层是灰质,称为大脑皮层。小脑的主要功能是使运动协调、准确,维持身体的平衡。脑干位于大脑的下方和小脑的前方,它的最下面与脊髓相连,脑干的灰质中含有一些调节人体基本生命活动的中枢(如心血管中枢、呼吸中枢等)。
(2)图二中:①视网膜、②晶状体。
【小问1详解】
刚出校门,小明见公交车快到站了,就加快步伐一路小跑,正好赶上这趟车,小明的这种反应是通过后天学习和训练而形成的反射,属于条件(复杂)反射。
【小问2详解】
小明上车后感到心跳加速、呼吸急促,这是因为他一路小跑导致骨骼肌消耗了更多能量。为了满足能量需求,呼吸作用加强,血液中氧气和二氧化碳的含量都发生了变化。特别是二氧化碳的增多,刺激了图一中(脑干)的呼吸中枢和心血管中枢,导致心跳加速和呼吸加深加快。同时,体内肾上腺素等激素的分泌也增加,这些激素能够调节机体的代谢和应激反应,提高人体应对突发情况的能力。因此,人体生命活动是由神经调节和激素调节共同作用的结果。
【小问3详解】
视觉的形成过程大致是:外界物体反射来的光线,依次经过角膜、瞳孔、晶状体和玻璃体,并经过晶状体等的折射,最终落在视网膜上,形成一个物像。视网膜上有对光线敏感的细胞。这些细胞将图象信息通过视神经传给大脑的一定区域,人就产生了视觉。小明在车上,远处的高楼和前排的乘客都能看清楚,这是由于人眼球②晶状体的凸度可以调节,使远近物体形成的物像都能清晰地落在①视网膜上。气体成分
氮气含量(%)
氧气含量(%)
二氧化碳含量(%)
水含量(%)
其他气体含量(%)
甲
78
21
0.03
0.07
0.9
乙
78
16
4
1.1
0.9
样品
蛋白质(克/100毫升)
葡萄糖(克/100毫升)
无机盐(克/100毫升)
尿素(克/100毫升)
血液
7.4
0.1
0.72
0.03
尿液
0.5
0
1.1
1.8
处理
pH=7.0
pH=5.5
pH=4.0
pH=3.0
pH=2.5
叶绿素含量(mg/g鲜重)
0.861
0.875
0.824
0.750
0.661
成分
液体A(克/100毫升)
液体B(克/100毫升)
液体C(克/100毫升)
蛋白质
7.20
0.00
0.00
葡萄糖
0.10
010
0.00
无机盐
0.72
0.72
1.40
尿素
0.03
0.03
1.80
相关试卷
这是一份湖南省永州市祁阳市2023-2024学年七年级下学期期末生物学试题(原卷版+解析版),文件包含湖南省永州市祁阳市2023-2024学年七年级下学期期末生物学试题原卷版docx、湖南省永州市祁阳市2023-2024学年七年级下学期期末生物学试题解析版docx等2份试卷配套教学资源,其中试卷共26页, 欢迎下载使用。
这是一份湖南省长沙市长沙县2023-2024学年七年级下学期期末生物学试题(原卷版),共10页。试卷主要包含了答题卡等内容,欢迎下载使用。
这是一份湖南省长沙市长沙县2023-2024学年七年级下学期期末生物学试题(原卷版+解析版),文件包含湖南省长沙市长沙县2023-2024学年七年级下学期期末生物学试题原卷版docx、湖南省长沙市长沙县2023-2024学年七年级下学期期末生物学试题解析版docx等2份试卷配套教学资源,其中试卷共35页, 欢迎下载使用。

