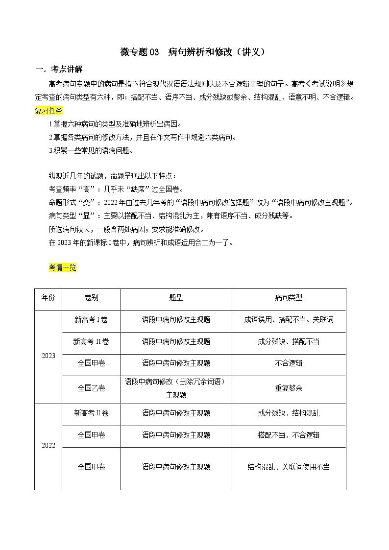
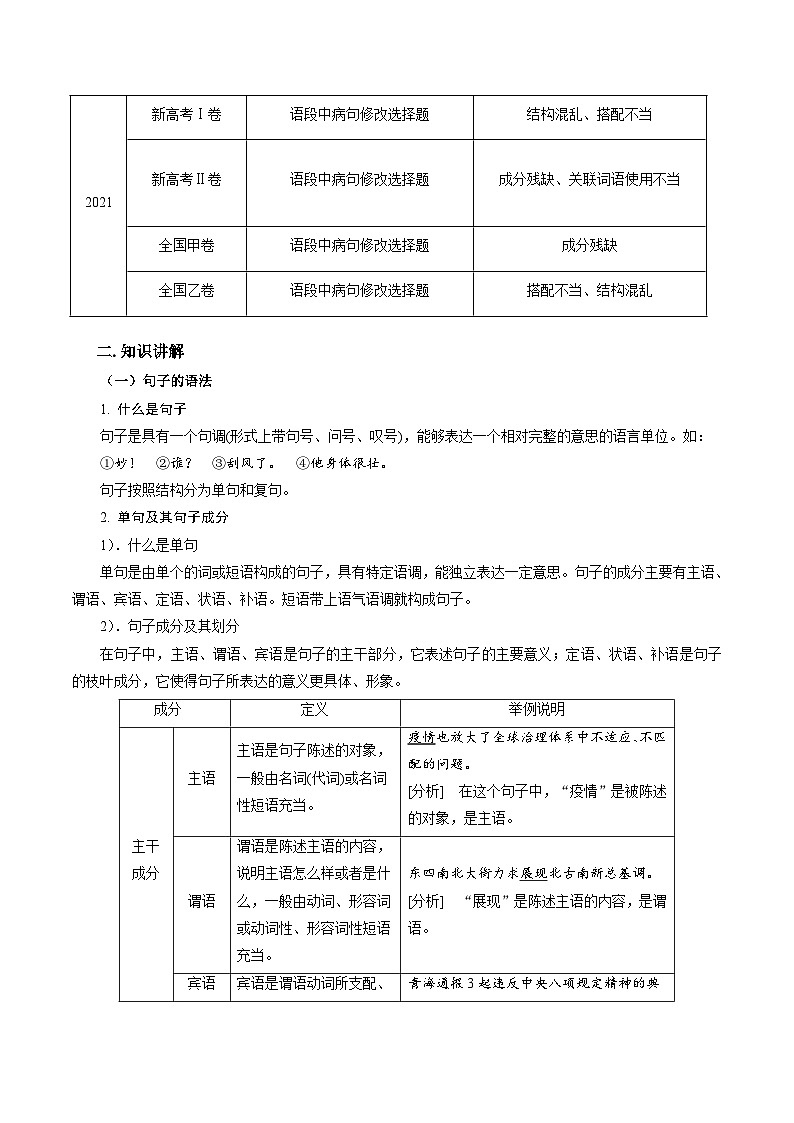
新高考语文一轮复习考点练03 病句辨析和修改(讲义)-【夯实基础】
展开新高考语文一轮复习考点练03 病句辨析和修改(对点练习)(2份打包,原卷版+教师版): 这是一份新高考语文一轮复习考点练03 病句辨析和修改(对点练习)(2份打包,原卷版+教师版),文件包含新高考语文一轮复习考点练03病句辨析和修改对点练习教师版doc、新高考语文一轮复习考点练03病句辨析和修改对点练习学生版doc等2份试卷配套教学资源,其中试卷共18页, 欢迎下载使用。
考点03 辨析并修改病句-备战2023年高考语文一轮复习考点帮(解析版): 这是一份考点03 辨析并修改病句-备战2023年高考语文一轮复习考点帮(解析版),共53页。
考点03 辨析修改病句-备战2022年高考语文一轮复习考点帮: 这是一份考点03 辨析修改病句-备战2022年高考语文一轮复习考点帮,共28页。试卷主要包含了对症下药,有针对性,尽量保持句子的愿意,语序不当,成分残缺,成分赘余,句式杂糅,表意不明,不合逻辑等内容,欢迎下载使用。

