河南省许昌市襄城县2023-2024学年七年级下学期期中生物试题(原卷版)
展开
这是一份河南省许昌市襄城县2023-2024学年七年级下学期期中生物试题(原卷版),共7页。试卷主要包含了选择题,非选择题等内容,欢迎下载使用。
一、选择题(本题共20小题,每小题2分,共40分)
1. 下列有关人类起源的说法,正确的是( )
A. 人是由上帝创造的B. 人、猿分界的重要标志是制造工具
C. 人类是由森林古猿进化而来的D. 人是由黑猩猩进化而来的
2. “女大十八变,越变越好看”,与这种变化相关的身体结构是 ( )
A. 输卵管B. 卵巢C. 子宫D. 胎盘
3. “我是人体内一个长得像小蝌蚪的细胞,我和上亿个同伴竞争,穿过重重阻碍,终于在一个狭窄的管道里与我的搭档相遇并结合成一个新的细胞。之后,我们开始分裂,产生更多的细胞,最终在一个宽敞的房子里住下来,开始发育”下列关于这段话的分析,正确的是( )
A. “我”指的是受精卵B. “我的搭档”指的是精子
C. “狭窄的管道”指的是母体的输卵管D. “宽敞的房子”指的是母体的卵巢
4. 如图为人的生殖和发育示意图。下列相关叙述错误的是( )
A. 器官a能分泌雄性激素
B. 过程①发生在输卵管中
C. 过程②发生的主要场所为子宫
D. 胎儿仅通过脐带获取营养
5. “青春正好,不负芳华。”近日,某初中开展青春期健康教育讲座。下列内容在讲座中不会提到的是( )
A. 身高突增是青春期的显著特点
B. 女生青春期在雄性激素作用下出现第二性征
C. 男孩出现遗精,女孩会来月经
D. 青春期产生对异性的依恋属于正常的心理变化
6. 端午节是我国的传统节日,人们通过插柳枝、戴香包、包粽子等活动来纪念爱国诗人屈原。粽子中的糯米主要为人体提供哪类营养物质( )
A. 脂肪B. 糖类C. 蛋白质D. 维生素
7. 有些人虽常喝牛奶,却仍患上了佝偻病,你认为其原因可能是( )
A. 缺乏维生素CB. 缺乏维生素DC. 缺乏维生素AD. 缺乏维生素B1
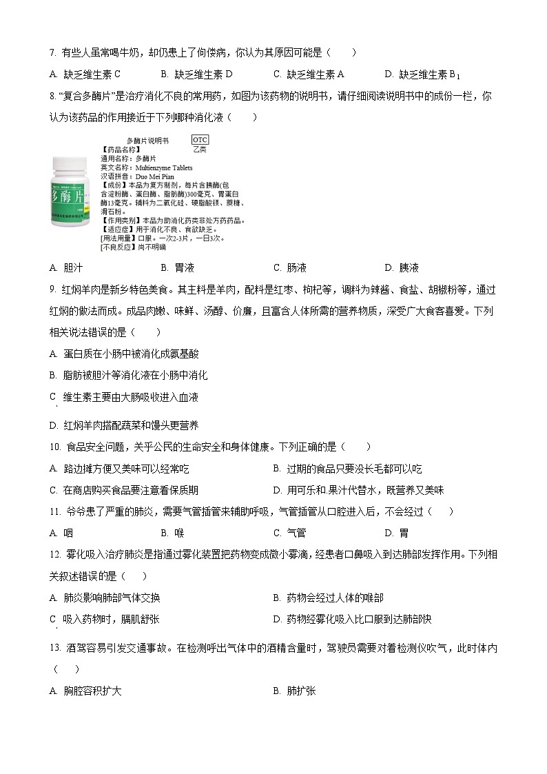
8. “复合多酶片”是治疗消化不良的常用药,如图为该药物的说明书,请仔细阅读说明书中的成份一栏,你认为该药品的作用接近于下列哪种消化液( )
A. 胆汁B. 胃液C. 肠液D. 胰液
9. 红焖羊肉是新乡特色美食。其主料是羊肉,配料是红枣、枸杞等,调料为辣酱、食盐、胡椒粉等,通过红焖的做法而成。成品肉嫩、味鲜、汤醇、价廉,且富含人体所需的营养物质,深受广大食客喜爱。下列相关说法错误的是( )
A. 蛋白质在小肠中被消化成氨基酸
B. 脂肪被胆汁等消化液在小肠中消化
C 维生素主要由大肠吸收进入血液
D. 红焖羊肉搭配蔬菜和馒头更营养
10. 食品安全问题,关乎公民的生命安全和身体健康。下列正确的是( )
A. 路边摊方便又美味可以经常吃B. 过期的食品只要没长毛都可以吃
C. 在商店购买食品要注意看保质期D. 用可乐和.果汁代替水,既营养又美味
11. 爷爷患了严重的肺炎,需要气管插管来辅助呼吸,气管插管从口腔进入后,不会经过( )
A. 咽B. 喉C. 气管D. 胃
12. 雾化吸入治疗肺炎是指通过雾化装置把药物变成微小雾滴,经患者口鼻吸入到达肺部发挥作用。下列相关叙述错误是( )
A. 肺炎影响肺部气体交换B. 药物会经过人体的喉部
C 吸入药物时,膈肌舒张D. 药物经雾化吸入比口服到达肺部快
13. 酒驾容易引发交通事故。在检测呼出气体中的酒精含量时,驾驶员需要对着检测仪吹气,此时体内( )
A. 胸腔容积扩大B. 肺扩张
C. 肋骨间的肌肉和膈肌舒张D. 肺内气压降低
14. 哮喘是一种较为常见的呼吸系统疾病,严重时会导致肺泡弹性减弱,此种情况将直接影响( )
A. 血液与组织细胞之间的气体交换
B. 氧气在血液中的运输
C. 肺与外界的气体交换
D. 胸廓的扩张与回缩
15. 当疲倦的时候,伸一个懒腰,头向后仰,深呼吸几次,你会感觉全身清爽,因为你排出了体内较多的二氧化碳。人体内二氧化碳的浓度最高的部位是( )
A. 肺泡周围的毛细血管B. 组织细胞
C. 组织细胞周围的毛细血管D. 肺泡
16. 血浆含有的物质中,一定不是从消化道吸收来的是( )
A. 葡萄糖B. 血浆蛋白C. 氨基酸D. 水
17. 小明脸上长了些青春痘,他觉得很苦恼,忍不住经常用手挤挖,结果造成了感染,破裂后流出一些白色液体,这些液体主要是( )
A. 病菌和受损红细胞B. 病菌和死亡的白细胞
C. 病菌和死亡的血小板D. 血浆、血细胞和病菌
18. 如图是显微镜下观察到的人血涂片视野,下列相关表述正确的是( )
A. ①数量最多,具有运输氧和二氧化碳的功能
B. ②体积最大,人体有炎症时,它的数量会减少
C. ③含有细胞核,可用于提取DNA进行亲子鉴定
D. ④能够运载①②③,运输养料和废物
19. 图为显微镜下观察到的某部位血液流动情况,有关叙述不正确的是( )
A. 血液流动方向为:乙→丙→甲B. 红细胞单行通过丙血管
C. 甲是动脉,血流速度最快D. 乙是静脉,将血液送回心脏
20. 如图是心脏、血管示意图,其中“→”表示血流方向.从手背静脉处给胃炎病人输入药液,药液到达胃所经过的循环路线,最合理的是( )
A. 丙→甲→乙→丁B. 丙→乙→甲→丁
C. 丙→乙→丁→甲D. 丙→丁→乙→甲
二、非选择题(本题共5小题,每空2分,共60分)
21. 早产儿通常难以靠自身维持生存和生长发育的需要。科研人员用胚胎发育与人相似的胎羊做实验,模拟子宫环境,构建体外生理支持系统,为早产儿的生长发育提供帮助。
(1)新生命的起点是______。图1是女性生殖系统模式图,其中卵细胞与精子在______(填序号和名称)处受精,一段时间后发育成胎儿。
(2)体外生理支持系统(图3)中,胎羊生活的仪器 A 相当于图2中的______(填序号和名称),仪器C相当于______(填序号和名称)。据图分析,E 管道中流动的______(填“动脉血”或“静脉血”),有助于维护胎羊生长发育。
(3)该研究除了关注胎羊的成活率之外,还应该检测______等(写出两条)生理指标,评估健康状况,供依据。
22. “每天锻炼一小时,健康生活一辈子。”越来越多的人加入到全民健身运动中。图中甲、乙、丙是保证人体各项生命活动顺利进行的一些重要结构。请回答下列问题。
(1)在小肠内参与消化消化液中,______内含有能消化糖类、脂肪、蛋白质的酶。食物中的淀粉最终被消化成______后,进入小肠内的毛细血管。图中乙为小肠绒毛结构示意图,其表面仅由一层______构成,有利于营养物质吸收,这体现了结构与功能相适应的生命观念。
(2)运动需要消耗氧气,在氧气的参与下,细胞内的有机物被氧化分解形成二氧化碳和水,并且释放出______,为生命活动提供动力。
(3)中学生正处于生理发育期,应注意合理营养,需要适当多补充______,原因是:它是构成细胞和生物体的重要组成物质,是人体生长发育、组织细胞更新的重要原料。如下表几种午餐食谱,请你从合理营养的角度分析,搭配合理的一份是______(填编号)。
23. 2023年5月 31 日是第36个世界无烟日,吸烟会诱发心血管、呼吸系统等多个系统的疾病。香烟中的苯并芘是强致癌物,被吸烟者直接吸入体内影响健康,或以烟雾形式弥漫于室内,对周围人群产生危害。吸烟是导致肺癌的主要原因之一,有研究统计从青少年开始吸烟的男性群体肺癌发病率,结果如图所示。请分析回答下列问题:
(1)甲图所示为吸气状态,此时肋间肌和膈肌______(填“舒张”或“收缩”),膈的顶部下降,胸廓容积扩大,肺内气体压力______(填“大于”、“小于”或“等于”)外界气体压力。
(2)丙图表示肺泡和______之间的气体交换,从肺泡进入血液的烟草有害物,通过肺循环最先到达心脏四个腔中的______,最终将到达全身组织细胞。
(3)根据题中信息,若要避免苯并芘的吸入,除了自己不要吸烟,还应当避免______。
(4)分析图中的数据,得出肺瘤发病率的规律是:烟龄越长的人群,肺癌发病率越______,所以戒烟越早越好。
24. 2023 年 5 月 14 日,一位女性患者在心脏不停跳的情况下,通过微创手术完成人工心脏的植入。人工心脏实际上是在心脏旁边加了一个“机械泵”,人工心脏参与人体血液循环的工作方式如图二所示。
(1)据图二可知,“人工心脏”代替了图一中______(填序号和名称)的相关功能,是体循环的起点。
(2)通过微创,在心脏不停跳的情况下将人工心脏植入,这样可以持续向身体输送血液,在组织细胞周围的______(填血管名称)处,氧气与血红蛋白分离,扩散至组织细胞的______(填细胞结构名称)进行呼吸作用,给机体持续供能,利于身体恢复从而大大减少手术对患者身体的损伤。
(3)手术后病人需要吃消炎药,消炎药主要在消化系统的______(填吸收器官)被吸收到血液,最先到达心脏的______中。
(4)旧式人工心脏易造成血栓(血液凝固成块现象),而全磁悬浮人工心脏不易激发血液中______(填血细胞名称)的功能,减少血液凝固的发生,进而避免血栓的形成。
25. 我校生物社团近期开展以“消化系统”为主题的系列学习活动,社团成员积极参与,深入学习人体的生理奥秘。
活动一、社团成员查阅资料发现微塑料(直径小于5mm的颗粒物)可通过多种途径进入生物体内,微塑料会使肠道的消化和吸收功能下降吗?同学们利用小鼠进行了相关研究,实验操作及结果如下表所示。
(1)本实验的研究目的是探究______对小鼠消化系统的影响。
(2)甲组起对照作用,其伺喂方式应为每日饲喂______,连续27天。
(3)由实验结果可知 ,与甲组比较,乙、丙两组小鼠小肠绒毛数量______甚至消失,再结合甲、乙两组小鼠体重的变化情况,可以推测出丙组实验结果是小鼠体重______(填“增加”或“下降”)。由此可得出的结论是______。
(4)该实验设计中还存其他不当之处,请指出______。编号
午餐食谱
①
米饭、炒土豆丝、西红柿紫菜汤
②
米饭、家常豆腐、青椒炒肉片、拌小白菜
③
鸡腿汉堡、炸薯片、可乐
组别
小鼠数量
(只)
饲喂方式
实验结果
小肠绒毛状态
体重增长值(g/只)
甲
1
?
数量多,排列整齐
7.34
乙
1
每日饲喂含0.3%微塑料A的普通饲料8g/只, 连续27天
数量少,排列散乱
1.84
丙
1
每日饲喂含 3%微塑料A的普通饲料8g/只. 连续27天
基本消失
?
相关试卷
这是一份河南省许昌市襄城县2023-2024学年七年级下学期期中生物试题(解析版),共18页。试卷主要包含了选择题,非选择题等内容,欢迎下载使用。
这是一份河南省许昌市襄城县2023-2024学年七年级下学期期中生物试题(原卷版+解析版),文件包含河南省许昌市襄城县2023-2024学年七年级下学期期中生物试题原卷版docx、河南省许昌市襄城县2023-2024学年七年级下学期期中生物试题解析版docx等2份试卷配套教学资源,其中试卷共25页, 欢迎下载使用。
这是一份河南省许昌市襄城县2023-2024学年七年级下学期7月期末生物试题,文件包含扫描件_七年级生物学0704pdf、七年级生物答案pdf等2份试卷配套教学资源,其中试卷共7页, 欢迎下载使用。

