




四川省达州市达川区2023-2024学年八年级下学期期末生物试题(原卷版+解析版)
展开本试卷总分120分,考试时间100分钟。
第Ⅰ卷 选择题(共52分)
一、单项选择题(1-12题为物理题,每小题3分;13-20题为生物学题,每小题2分,共52分)
1. 生物通过生殖和发育,使得生命在生物圈中世代相续,生生不息。不同的生物,生殖方式不同。下列关于生物的生殖和发育的叙述中正确的是( )
①“试管婴儿”的诞生给许多不孕不育的夫妇带来了福音,试管婴儿是一种在体外受精和体外发育的有性生殖
②“克隆羊”的出现刷新了人们对生殖的认知,克隆技术取得成功证明了细胞核是遗传中心,且基因控制生物的性状
③生产胰岛素“工程菌”的培养属于有性生殖
④蝗虫和菜粉蝶在幼虫和成虫期都会对农作物造成危害,两者都是成虫期危害较大
⑤求偶、交配、筑巢、产卵、孵卵和育雏都属于鸟类的繁殖行为
⑥胎儿的性别决定于胎儿分娩的那一刻,与精子中的性染色体的种类有关
⑦雌雄蛙通过抱对完成体外受精,再经过变态发育发育成青蛙
A. ①③⑤B. ②⑤⑥C. ②⑤⑦D. ②③⑦
【答案】C
【解析】
【分析】试管婴儿:是指通过体外受精技术将精子和卵细胞在试管中结合,形成受精卵,然后将受精卵植入母体子宫内继续发育。
克隆技术:是一种无性繁殖技术,通过将一个生物体的细胞核移植到另一个去核的卵细胞中,再将这个细胞发育成新的个体。
有性生殖是指通过精子和卵细胞结合形成受精卵,进而发育成新个体的生殖方式。无性生殖是指不经过两性生殖细胞结合,直接由母体发育成新个体的生殖方式。
【详解】①试管婴儿是体外受精,但发育是在母体子宫内完成的,不是体外发育,①错误。
②克隆技术证明了细胞核是遗传信息的中心,基因控制生物的性状,②正确。
③生产胰岛素的工程菌是通过基因工程技术改造的细菌,属于无性生殖,③错误。
④蝗虫幼虫和成虫都会对农作物造成危害,但菜粉蝶主要是幼虫期对农作物危害较大,④错误。
⑤求偶、交配、筑巢、产卵、孵卵和育雏这些都是鸟类繁殖过程中常见的行为,⑤正确。
⑥胎儿的性别在受精卵形成时就已经决定,与精子中的性染色体有关,⑥错误。
⑦青蛙的生殖和发育过程包括体外受精(抱对时在水中受精)和变态发育(蝌蚪→青蛙),⑦正确。
由以上分析可知:②⑤⑦正确,ABD不符合题意,C符合题意。
故选C。
2. 自然界中各种生物都能以特定的方式生殖、发育,延续种族。如图有关的叙述正确的是( )
A. 图一所示的技术可以防止植物病毒的危害,且具有操作简单,对环境条件要求低等优点
B. 图二可表示昆虫和青蛙的变态发育过程,若是青蛙则A的呼吸器官是鳃,发育过程先长后肢
C. 图三所示鸟卵的结构中的胎盘,受精后略大、颜色略深可发育成雏鸟
D. 图四F是胎儿,其生命的起点和图一、图二、图三所示生物相同
【答案】B
【解析】
【分析】图中的A幼虫、B蛹、C成虫、D受精卵、E卵壳、F胎儿。
【详解】A.图一所示的为组织培养技术,可以防止植物病毒的危害,且具有操作复杂,对环境条件要求高等特点,故A错误。
B.若图二表示青蛙的变态发育过程,则青蛙的发育过程是D受精卵→A蝌蚪→B幼蛙→C成蛙,A蝌蚪的呼吸器官是鳃,青蛙发育过程中先长后肢再长前肢,故B正确。
C.鸟卵结构中没有胎盘,图三所示鸟卵结构中的胚盘,受精后略大、颜色略深可发育成雏鸟,故C错误。
D.图四F是胎儿,胎儿的生命起点是受精卵,与图二(昆虫和青蛙的变态发育)、图三(鸟卵的发育)所示生物的生命起点相同,都是从受精卵开始的;图一植物组织培养是利用无性生殖的原理快速繁殖植物的高新技术手段,没有经过两性生殖细胞结合成受精卵,故D错误。
故选B。
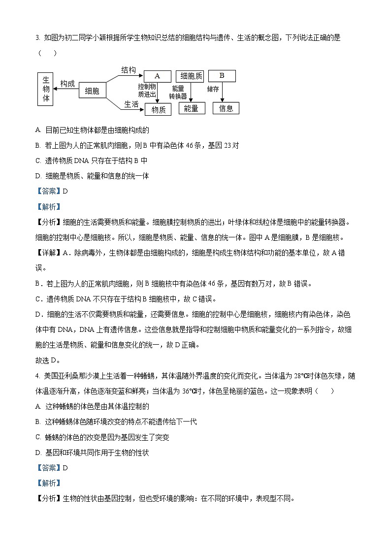
3. 如图为初二同学小颖根据所学生物知识总结的细胞结构与遗传、生活的概念图,下列说法正确的是( )
A. 目前已知生物体都是由细胞构成的
B. 若上图为人的正常肌肉细胞,则B中有染色体46条,基因23对
C. 遗传物质DNA只存在于结构B中
D. 细胞是物质、能量和信息的统一体
【答案】D
【解析】
【分析】细胞的生活需要物质和能量。细胞膜控制物质的进出;叶绿体和线粒体是细胞中的能量转换器。细胞的控制中心是细胞核。所以,细胞是物质、能量、信息的统一体。图中A是细胞膜,B是细胞核。
【详解】A.除病毒外,生物体都是由细胞构成的,细胞是构成生物体结构和功能的基本单位,故A错误。
B.若上图为人的正常肌肉细胞,则B细胞核中有染色体46条,基因有数万对,故B错误。
C.遗传物质DNA不只存在于结构B细胞核中,故C错误。
D.细胞的生活不仅需要物质和能量,还需要信息。细胞的控制中心是细胞核,细胞核内有染色体,染色体中有DNA,DNA上有遗传信息。这些信息就是指导和控制细胞中物质和能量变化的一系列指令,故细胞的生活是物质、能量和信息变化的统一,故D正确。
故选D。
4. 美国亚利桑那沙漠上生活着一种蜥蜴,其体温随外界温度的变化而变化。当体温为28℃时体色灰绿,随体温逐渐升高,体色逐渐变蓝和鲜亮;当体温为36℃时,体色呈艳丽的蓝色。这一现象表明( )
A. 这种蜥蜴的体色是由其体温控制的
B. 这种蜥蜴体色随环境改变的特点不能遗传给下一代
C. 蜥蜴的体色的改变是因为基因发生了突变
D. 基因和环境共同作用于生物的性状
【答案】D
【解析】
【分析】生物的性状由基因控制,但也受环境的影响:在不同的环境中,表现型不同。
【详解】生物的性状是由基因决定的,基因决定性状的表达,同时,性状还受外界环境的影响,当体温为28℃时体色灰绿,随体温逐渐升高,体色逐渐变蓝和鲜亮;当体温为36℃时,体色呈艳丽的蓝色,这是环境对性状影响的结果。因此生物体的性状都是由基因和环境共同决定的,即生物表现出来的性状是基因与环境条件共同作用的结果,故ABC错误,D正确。
故选D
5. 根据生物的遗传变异知识,判断下列叙述错误的是( )
A. 图1可以判断白化病是由隐性基因控制的遗传病
B. 从图2可知,若卷舌是显性性状,则小明的上皮细胞中一定含有不卷舌的基因
C. 图3中同一株水毛茛水面上下的叶片性状不同,说明其基因发生了变异
D. 图1中父母正常儿子患病属于变异,且这种变异能遗传给后代
【答案】C
【解析】
【分析】遗传和变异:遗传和变异是生物界中普遍存在的现象。生物个体既能保持亲本的遗传性状,又会出现变异。 出现有利变异的个体容易在生存斗争中获胜,并将这些变异遗传下去;出现不利变异的个体则容易被淘汰。 遗传变异是自然选择的内因和基础,是进化的基础。
【详解】A.无中生有为隐性,父母正常却生出白化病儿子,图1可以判断白化病是由隐性基因控制的遗传病,A正确。
B.从图2可知,若卷舌是显性性状,则母亲基因型为AA或Aa,父亲基因型为aa,小明的基因型为Aa,小明身上的体细胞最初都来源于受精卵,所以小明身上的体细胞都含有不卷舌的基因,上皮细胞中一定含有不卷舌的基因,B正确。
C.图3中同一株水毛茛水面上下的叶片性状不同,说明环境会影响性状的改变,C错误。
D.生物的变异是由于遗传物质发生改变引起的,这种变异能遗传给下一代,称为可遗传的变异。图1中父母正常儿子患病属于可遗传变异,这种变异能遗传给后代,D正确。
故选C。
6. 生命起源和进化的问题古老而神秘,从原始生命的出现到形成今天丰富多彩的生物,是一个复杂漫长的进化过程。下列关于生命起源和生物进化的看法错误的是( )
A. 环境对古代长颈鹿中颈长的变异类型进行了定向选择,这种颈长的优势在生殖过程中不断积累加强,逐渐进化成现在的长颈鹿
B. 变异的存在使生物适应不断变化的环境成为可能
C. 1965年,我国科学家在世界上首次合成具有生物活性的结晶牛胰岛素,支持了有机小分子物质合成有机大分子物质的阶段
D. 北极熊生活在冰天雪地里,为了适应这种环境它们的毛色就产生了白色变异
【答案】D
【解析】
【分析】达尔文的自然选择学说,是生物进化论的核心内容,自然选择学说的中心论点是:物种是可变的,而且生物具有多样性和适应性。自然选择学说的主要内容是:过度繁殖、生存斗争、遗传和变异、适者生存。
【详解】A.生物界普遍存在变异,古代的长颈鹿存在着颈长和颈短、前肢长和前肢短的变异,这些变异是可以遗传的,前肢和颈长的能够吃到高处的树叶,就容易生存下去,并且繁殖后代;前肢和颈短的个体,吃不到高处的树叶,当环境改变食物缺少时,就会因吃不到足够的树叶而导致营养不良,体质虚弱,本身活下来的可能性很小,留下后代的就会更小,经过许多代以后,前肢和颈短的长颈鹿就被淘汰了,这样,长颈鹿一代代的进化下去,就成了今天我们看到的长颈鹿。因此,在长颈鹿的进化过程中,环境对古代长颈鹿中颈长的变异类型进行了定向选择,这种颈长的优势在生殖过程中不断积累加强,逐渐进化成现在的长颈鹿,故A正确。
B.按照变异对生物是否有利分为有利变异和不利变异,有利变异对生物生存是有利的,不利变异对生物生存是不利的,变异的存在使生物适应不断变化的环境成为可能,故B正确。
C.1965年,我国科学家在世界上首次合成具有生物活性的结晶牛胰岛素,支持了有机小分子物质合成有机大分子物质的阶段,故C正确。
D. 北极熊的白色毛发并不是为了适应环境而产生的变异,而是由于自然选择的结果。北极熊的祖先中可能存在毛色较浅的个体,这些个体在冰天雪地的环境中更容易隐藏自己,从而更容易捕猎和躲避天敌,生存和繁殖的机会更大。随着时间的推移,毛色较浅的个体逐渐占据了优势,最终演化成了今天的北极熊,故D错误。
故选D。
7. 在使用部分化妆品时,其中的乳化剂可在某些人体内转化为过敏原,引起过敏反应,导致脸部出现红肿、水泡等症状。下列说法正确的是( )
A. 过敏反应是免疫功能过弱导致的,可以通过体育锻炼进行预防
B. 乳化剂相当于抗原可刺激某些人机体的淋巴细胞产生抗体
C. 红肿、水泡等症状与乳化剂引发的非特异性免疫有关
D. 预防该过敏反应的主要措施是接种疫苗
【答案】B
【解析】
【分析】免疫是指人体的一种生理功能,人体依靠这种功能识别“自己”和“非己”成分,从而破坏和排斥进入体内的抗原物质,或人体本身产生的损伤细胞和肿瘤细胞等,以维持人体内部环境的平衡和稳定。过敏反应是指已产生免疫的机体在再次接受相同抗原刺激时所发生的组织损伤或功能紊乱的反应。
【详解】A.免疫对人体有保护功能,但人体免疫功能异常时,对人体健康不利。例如防御功能过强,会导致过敏反应,通过体育锻炼无法预防,故A错误。
B.乳化剂可在某些人体内转化为过敏原,作为抗原可刺激某些人机体的淋巴细胞产生抗体,故B正确。
C.化妆品则的乳化剂引起的过敏反应是针对特定的过敏原的,属于特异性免疫。所以红肿、水泡等症状与乳化剂引发的特异性免疫有关,故C错误。
D.过敏反应是指已产生免疫的机体再次接受相同抗原刺激时所发生的组织损伤或功能紊乱的反应,故出现过敏反应最好的办法是避免与过敏原接触,以免身体出现不适反应,故D错误。
故选B。
8. 生命是宝贵的,也是脆弱的,生命弥足珍贵。下列关于健康叙述正确的是( )
A. 吸烟不仅能诱发多种呼吸系统疾病,还有可能诱发肺癌
B. 沉迷于网络的人,只有其心理和精神会受到影响,而身体不会受到任何影响
C. 感冒时可以自行服用抗生素等处方药进行治疗
D. 某人因车祸导致大动脉出血,应立即拨打120,同时在远心端止血
【答案】A
【解析】
【分析】(1)安全用药是指根据病情需要,正确选择药物的品种、剂量和服用时间等,以充分发挥最佳效果,尽量避免药物对人体产生的不良作用或危害。
(2)当人出现意外事故时,我们首先应拨打“120”急救电话,同时正确的实施一定的急救措施。急救方法有:拨打“120”急救电话、人工呼吸。
(3)健康不仅是指身体不虚弱和没有疾病,而应该包括身体健康、心理健康以及良好社会适应状态等。
【详解】A.吸烟会使呼吸道受损害并产生炎症,增加呼吸的阻力,使肺活量下降,能诱发多种呼吸系统疾病,还有可能诱发肺癌,A正确。
B.选择健康的生活方式,应该从儿童和青少年时期开始,沉迷于网络的人,其心理、精神和身体会受到影响,B错误。
C.要合理用药,是药三分毒,不能滥用抗生素,C错误。
D.动脉是将心脏的血液流向全身各处去的血管,压力大,血流速度快,因而外伤出血时成喷射状或一股股的流出,故应立即拨打120,在近心端用止血带或指压法止血,D错误。
故选A。
第Ⅱ卷 非选择题(共68分)
六、非选择题(每空1分,共14分)
9. 如图为生物的生殖发育示意图,请利用所学的生物知识据图回答:
(1)图中除F外其它几种生物的生殖过程中基因传递给子代的桥梁都是___。
(2)图A、B、C、的发育方式虽不完全相同,但都属于___发育。
(3)家蚕在发育过程中经过四次蜕皮后变成___龄幼虫,随后开始吐丝结茧。
(4)图D和E胚胎发育过程中所需营养主要来源分别___(前者填数字后者填名称)。
(5)图F中,若接穗是基因为Aa的油桃枝条,砧木是基因为aa的毛桃。那么嫁接成活后该枝条所结的果实的果肉基因为___。
【答案】(1)两性生殖细胞
(2)变态 (3)五 (4)6;母体
(5)Aa
【解析】
【分析】图A是昆虫的不完全变态发育,图B是昆虫的完全变态发育,图C是青蛙的发育,图D中1卵壳,2卵壳膜,3气室,4卵白,5胚盘,6卵黄,7系带,8卵黄膜。图E中1胎盘,2脐带,3子宫,图F是嫁接。
【小问1详解】
图中除F是无性生殖外,其它几种生物的有性生殖过程中基因传递给子代的桥梁都是两性生殖细胞。
【小问2详解】
图A、B、C、的发育方式虽不完全相同,但都属于变态发育。其中图B发育经历了四个阶段,比图A多了一个蛹的发育阶段。
【小问3详解】
家蚕在发育过程中经过四次蜕皮后变成五龄幼虫,随后开始吐丝结茧。
【小问4详解】
图D中胚胎发育过程中所需营养主要来源是6卵黄,E胚胎发育过程中所需营养主要来源是母体。
【小问5详解】
嫁接属于无性繁殖,没有精子和卵细胞结合成受精卵的过程,因而后代不会出现性状的变异,能保持接穗的优良性状。果实果皮是由子房壁发育而成,子房壁的基因仍是母本的基因。因此,用基因组成是Aa的枝条为接穗,砧木的基因组成为aa,在正常情况下,该枝条上结出的果肉应该和接穗的一样,即基因组成为Aa。
10. “野蚕食青桑,吐丝亦成茧。”我国有着悠久的养蚕织丝历史,小小的家蚕不仅同中华文明紧密相连,也促进了中外文化的交流。桑蚕的性别决定方式与人类不同,雄蚕性染色体为ZZ,雌蚕性染色体为ZW。
(1)家蚕体细胞中有28对染色体,由此推测,雌蚕的卵细胞染色体组成可表示为___。
(2)我国专家将水母的绿色荧光蛋白基因转移到桑蚕的体内,培育出产绿色荧光蚕丝的新品种桑蚕。这种新品种桑蚕培育的成功反映了基因和性状之间的关系是___。
(3)已知蚕丝的绿色与白色是一对相对性状,由基因B、b控制,如下表是三组不同亲本的杂交结果。
①根据表格可判断蚕丝颜色中___为显性性状,第一组子代中产绿色蚕丝的个体基因为___。
②第三组杂交组合得到的子一代再进行杂交,则子二代产绿色蚕丝个体中携带b基因的概率为___。
【答案】(1)27条常染色体 + Z##27条常染色体 + W (2)基因控制性状
(3) ①. 绿色 ②. Bb ③. 2/3
【解析】
【分析】在形成生殖细胞的过程中,进行一种特殊方式的细胞分裂,成对的染色体要两两分开,分别进入两个子细胞中,其成对的基因也随着染色体的分开而分开,所以,在生殖细胞中只有成对基因中的一个。
转基因技术是把一种生物的某个基因,用生物技术的方法转入到另一种生物的基因组中,培育出转基因生物,就可能表现出转基因所控制的性状。
在一对相对性状的遗传过程中,子代个体出现了亲代没有的性状,则新出现的性状一定是隐性性状,由一对隐性基因控制。亲代个体表现的性状是显性性状,亲代的基因组成中既有显性基因,也有隐性基因,是杂合体。
【小问1详解】
家蚕的卵细胞是减数分裂的产物,每对染色体中只有一条进入卵细胞。由于家蚕体细胞中有28对染色体,所以雌蚕的卵细胞染色体组成应为28条染色体,其中27条为常染色体,还有1条性染色体为Z或W。所以,雌蚕的卵细胞染色体组成可表示为:27条常染色体 + Z或27条常染色体 + W。
【小问2详解】
将水母的绿色荧光蛋白基因转移到桑蚕体内,培育出的新品种桑蚕能够产生绿色荧光蚕丝,这表明基因控制了生物的性状。
【小问3详解】
①根据第二组杂交结果,绿色蚕与绿色蚕杂交出现了白色蚕,说明绿色是显性性状,白色是隐性性状。白色×绿色→子代绿色:子代白色≈1:1,说明第一组亲本基因型为bb(白色)×Bb(绿色),子代中产绿色蚕丝的个体基因型为Bb。遗传图解如下:
②第三组亲本基因型为bb(白色)×BB(绿色),子一代基因型均为Bb(绿色)。子一代自交(Bb×Bb)的子二代基因型比例为BB:Bb:bb=1:2:1。产绿色蚕丝的个体(BB和Bb)中,携带b基因的概率为2/3(Bb占2/4,BB占1/4,bb不产绿色蚕丝)。因此,子二代产绿色蚕丝个体中携带b基因的概率为2/3。遗传图解如下:
11. 虽然新冠疫情已经过去。但对传染病的预防任重而道远。在这场疫情阻击战中,人们对新型冠状肺炎的预防有了新的发现和研究,IgM和IgG是在患者血清中检测到的两种抗体,其产生及含量变化过程如图一所示,图二中甲、乙、丙表示传染病流行的三个环节。请回答问题:
(1)IgM和IgG是重要的保护性抗体,常用作感染诊断的重要血清学指标。如图一潜伏期内不能检测到IgM和IgG,所以传染病防控要做到早发现、早报告、早隔离、早治疗,这种措施从预防传染病的角度看属于___。
(2)图中___(填“IgM”或“IgG”)产生速度较慢,但浓度高,是机体抗感染的主力军。所以接种疫苗的人群,可依据体内该抗体水平明显高于未接种疫苗人群,来判断该疫苗安全有效。
(3)人们在疫情期间多通风、戴口罩、勤洗手等做法,从预防传染病角度分析,主要是针对图二中___环节而采取的措施。
(4)学习了“人体的免疫功能”后,某同学对所学知识作了总结,你认为正确的有___(不定项)。
A. 皮肤和黏膜对多种病原体都有防御功能
B. 从免疫角度分析,接种新冠病毒疫苗属于特异性免疫
C. 患者移植匹配的器官后,需要药物降低自身免疫能力
D. 预防传染病最有效的方法是预防接种,所有传染病都可以用过接种疫苗来防治
E. 免疫功能具有防止疾病等作用,对人类总是有利的
【答案】(1)控制传染源
(2)IgG (3)乙 (4)ABC
【解析】
【分析】抗原能引起人体免疫器官和免疫细胞产生抗体的物质。抗原是外来的,而不是自身的,抗体指受到抗原刺激后产生的能与抗原特异性结合且具有特殊抗病能力的蛋白质(免疫球蛋白)。这种具有免疫功能的蛋白质存在于血液、淋巴和组织液中。
非特异性免疫是生来就有的,人人都有,能对多种病原体有免疫作用,包括第一、二道防线。特异性免疫是指第三道防线,产生抗体,消灭抗原,是出生后才有的,只能对特定的病原体有防御作用。是患过这种病或注射过疫苗后获得的。
【小问1详解】
预防传染病的措施有:控制传染源、切断传播途径、保护易感人群。控制传染源要做到早发现、早报告、早隔离、早治疗、早诊断。
【小问2详解】
如图一所示,IgG的产生速度虽然较慢,但其浓度高且持续时间长,是机体在感染后期抗感染的主力军。因此,在评估疫苗效果时,可以通过检测接种疫苗后体内IgG抗体水平是否明显高于未接种疫苗人群来判断疫苗的安全性和有效性。
【小问3详解】
人们在疫情期间采取的多通风、戴口罩、勤洗手等措施,主要是为了减少病原体通过空气、飞沫、接触等传播途径在人群中的传播。这些措施直接针对传染病流行的传播途径(图二中乙)环节,属于切断传播途径。
【小问4详解】
A.皮肤和黏膜对多种病原体都有防御功能,是人体的第一道防线,A正确。
B.疫苗能够刺激机体产生针对新冠病毒的特异性抗体和记忆细胞,属于特异性免疫,B正确。
C.患者移植匹配的器官后,需要药物降低自身免疫能力,这是为了防止机体对移植器官产生排斥反应,C正确。
D.预防传染病最有效的方法是预防接种,但并非所有传染病都可以通过接种疫苗来防治。有些传染病没有有效的疫苗,或者疫苗的研发还在进行中,D错误。
E.免疫功能具有防止疾病等作用,但过强或过弱的免疫功能都可能对人类不利,E错误。
故选ABC。组别
亲代杂交组合
子代
绿色
白色
第一组
白色×绿色
691
690
第二组
绿色×绿色
317
154
第三组
白色×绿色
1432
0
四川省达州市渠县2023-2024学年八年级下学期期末生物学试题(原卷版+解析版): 这是一份四川省达州市渠县2023-2024学年八年级下学期期末生物学试题(原卷版+解析版),文件包含四川省达州市渠县2023-2024学年八年级下学期期末生物学试题原卷版docx、四川省达州市渠县2023-2024学年八年级下学期期末生物学试题解析版docx等2份试卷配套教学资源,其中试卷共32页, 欢迎下载使用。
四川省达州市达川区四中联盟2023-2024学年八年级下学期期中教学质量检测生物试题: 这是一份四川省达州市达川区四中联盟2023-2024学年八年级下学期期中教学质量检测生物试题,文件包含四川省达州市达川区四中联盟2023-2024学年八年级下学期期中教学质量检测生物试题pdf、8年级生物答案docx等2份试卷配套教学资源,其中试卷共4页, 欢迎下载使用。
2022-2023学年四川省达州市达川区八年级(下)期末生物试卷(含解析): 这是一份2022-2023学年四川省达州市达川区八年级(下)期末生物试卷(含解析),共13页。试卷主要包含了选择题,简答题等内容,欢迎下载使用。