还剩3页未读,
继续阅读
所属成套资源:人教版数学六年级上册【全册】精品【讲义】【教案】【试卷】【思维导图】
成套系列资料,整套一键下载
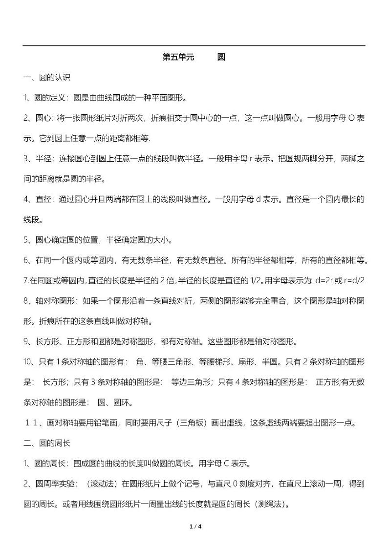
人教版(2024)六年级上册4 比知识点教案设计
展开
这是一份人教版(2024)六年级上册4 比知识点教案设计,共6页。
相关教案
人教版数学六年级上册《期中复习》知识点梳理 讲义教案:
这是一份人教版数学六年级上册《期中复习》知识点梳理 讲义教案,共11页。
人教版(2024)六年级上册1 分数乘法知识点教学设计:
这是一份人教版(2024)六年级上册1 分数乘法知识点教学设计,共4页。
数学五年级上册4 可能性教案设计:
这是一份数学五年级上册4 可能性教案设计,共13页。

