





所属成套资源:新高考语文一轮复习古诗文默写+阅读闯关练习 (2份打包,原卷版+解析版))
新高考语文一轮复习古诗文默写+阅读闯关练习第7篇《六国论》(2份打包,原卷版+解析版)
展开
这是一份新高考语文一轮复习古诗文默写+阅读闯关练习第7篇《六国论》(2份打包,原卷版+解析版),文件包含新高考语文一轮复习古诗文默写+阅读闯关练习第7篇《六国论》原卷版doc、新高考语文一轮复习古诗文默写+阅读闯关练习第7篇《六国论》解析版doc等2份试卷配套教学资源,其中试卷共19页, 欢迎下载使用。
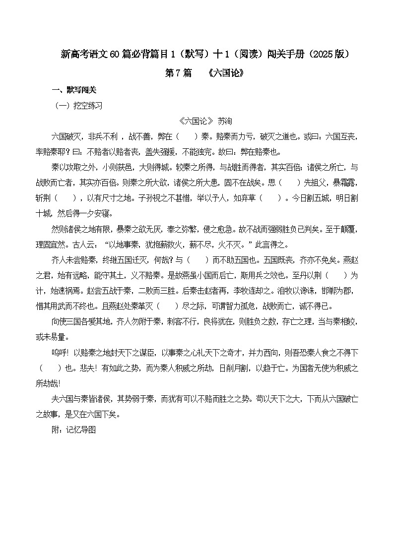
一、默写闯关
(一)挖空练习
《六国论》 苏洵
六国破灭,非兵不利 ,战不善,弊在( )秦。赂秦而力亏,破灭之道也。或曰:六国互丧,率赂秦耶?曰:不赂者以赂者丧,盖失强援,不能独完。故曰:弊在赂秦也。
秦以攻取之外,小则获邑,大则得城。较秦之所得,与战胜而得者,其实百倍;诸侯之所亡,与战败而亡者,其实亦百倍。则秦之所大欲,诸侯之所大患,固不在战矣。思( )先祖父,暴霜露,斩荆( ),以有尺寸之地。子孙视之不甚惜,举以予人,如弃草( )。今日割五城,明日割十城,然后得一夕安寝。
然则诸侯之地有限,暴秦之欲无厌,奉之弥繁,侵之愈急。故不战而强弱胜负已判矣。至于颠覆,理固宜然。古人云:“以地事秦,犹抱薪救火,薪不尽,火不灭。”此言得之。
齐人未尝赂秦,终继五国迁灭,何哉?与( )而不助五国也。五国既丧,齐亦不免矣。燕赵之君,始有远略,能守其土,义不赂秦。是故燕虽小国而后亡,斯用兵之效也。至丹以荆( )为计,始速祸焉。赵尝五战于秦,二败而三胜。后秦击赵者再,李牧连却之。洎牧以谗诛,邯郸为郡,惜其用武而不终也。且燕赵处秦革灭( )尽之际,可谓智力孤危,战败而亡,诚不得已。
向使三国各爱其地,齐人勿附于秦,刺客不行,良将犹在,则胜负之数,存亡之理,当与秦相较,或未易量。
呜呼!以赂秦之地封天下之谋臣,以事秦之心礼天下之奇才,并力西向,则吾恐秦人食之不得下( )也。悲夫!有如此之势,而为秦人积威之所劫,日削月割,以趋于亡。为国者无使为积威之所劫哉!
夫六国与秦皆诸侯,其势弱于秦,而犹有可以不赂而胜之之势。苟以天下之大,下而从六国破亡之故事,是又在六国下矣。
附:记忆导图
将易写错的字每个写3遍
(二)情境默写
1.【2024·全国·三模】在《六国论》中,苏洵说六国灭亡不是兵器、战术的问题,而是“( )”,并以“( )”的比喻讥讽子孙不珍惜先祖父得之不易的尺寸之地。
2.【2024·广西·三模】贾谊在《过秦论》中认为,诸侯“从散约败,争割地而赂秦”,使得“秦有余力而制其弊”。苏洵在《六国论》中与之相似的论述是“( ),( )”。
3.【2024·黑龙江哈尔滨·三模】在古代政论文中,作者往往通过前朝教训警示当朝统治者,《六国论》中的“( )”、《过秦论》中的“( )”都简洁凝练地表达出作者劝诫的观点。
4.【2024·广东·期末】苏洵在《六国论》中指出:齐国最终被秦所灭,是因为“( )”,而“( )”则加速了赵国的灭亡。
5.【2024·天津河西·三模】苏洵在《六国论》中用“不赂者以赂者丧。“( ),( )”深入分析了六国互丧的原因。
6.【2024·云南曲靖·二模】苏洵在《六国论》中写六国不爱惜先辈开辟的土地,割地赂秦也不能换来真正的安定。“( ),( )”,六国送给秦国越多,秦国侵略六国越厉害。
7.【2024·江苏南通·二模】古人尤其重视谋臣能士,甚至不惜用珍宝土地来招揽他们,如在《六国论》中苏洵提出如果“( )”,齐心协力进攻秦国,那么秦人会食不下咽;《过秦论》中诸侯谋弱秦也是“( )”以达到招揽读书人的目的。
8.【2024·江西·二模】在《六国论》中苏洵用古人的两句诗“( ),( )”来作形象的比喻,指出了六国灭亡的根本原因。
9.【2024·山西朔州·三模】“荆轲刺秦”的故事流传甚广,对荆轲也颇多赞语,但苏洵在《六国论》中是这样评论刺秦事件的:“( ),( )。”
10.【2024·海南·一模】苏洵《六国论》中以“( )”表达对朝廷重蹈六国覆辙的忧虑,其实早在唐代杜牧《阿房宫赋》中就用“( )”对其中的原因进行揭示了。
11.【2024·云南普洱·二模】苏洵在《六国论》中为六国指出了对抗强秦的策略“( ),( )”然后团结一致,定会让秦人寝食难安。
12.【2024·广东湛江·一模】苏洵在《六国论》中解释了齐、赵两国灭亡的原因,他认为齐国灭亡的原因是“( )”,而对于赵国灭亡”,他感叹道:“( )”。
13.【2024·安徽滁州·一模】苏洵《六国论》中在描写创业艰难后,“( ),( )”两句用比喻描写了向敌人卑躬屈膝的国君对祖国疆土的毫不爱惜。
14.【2024·湖南长沙·二模】苏洵在《六国论》中说,六国子孙不珍惜先祖父“( ),( )”得来的土地,拿来贿赂秦国,如弃草芥一般。
15.【2024·辽宁朝阳·二模】苏洵《六国论》中认为,六国本来可以有合力向西攻打秦国之势,却被秦人积久的威势胁迫而至于“( ),( )”的境地。
二、阅读闯关
(一)课内阅读
阅读下面文言文,完成1至5题。
材料一:
六国破灭,非兵不利,战不善,弊在赂秦。赂秦而力亏,破灭之道也。或曰:六国互丧,率赂秦耶?曰:不赂者以赂者丧,盖失强援,不能独完。故曰:弊在赂秦也。
……
夫六国与秦皆诸侯,其势弱于秦,而犹有可以不赂而胜之之势。苟以天下之大,下而从六国破亡之故事,是又在六国下矣。
(选自苏洵《六国论》,有删改)
材料二:
尝读六国《世家》,窃怪天下之诸侯,以五倍之地,十倍之众,发愤西向,以攻山西千里之秦,而不免于灭亡。常为之深思远虑,以为必有可以自安之计,盖未尝不咎其当时之士虑患之疏,而见利之浅,且不知天下之势也。
韩、魏塞秦之冲,而蔽山东之诸侯,故夫天下之所重者,莫如韩、魏也。夫韩、魏不能独当秦,而天下之诸侯,藉之以蔽其西,故莫如厚韩亲魏以摈秦。不知出此,而乃贪疆埸尺寸之利,背盟败约,以自相屠灭,秦兵未出,而天下诸侯已自困矣。至于秦人得伺其隙以取其国,可不悲哉!
(选自苏辙《六国论》,有删改)
材料三:
春秋之末,至于战国,诸侯卿相,皆争养士自谋。国之有奸,犹鸟兽之有鸷猛,昆虫之有毒螫也。区处条理,使各安其处,则有之矣;锄而尽去之,则无是道也。吾考之世变,知六国之所以久存,而秦之所以速亡者,盖出于此,不可不察也。
夫智、勇、辩、力,此四者皆天民之秀杰也,类不能恶衣食以养人,皆役人以自养也。故先王分天下之富贵与此四者共之。此四者不失职,则民靖矣。六国之君虐用其民,不减始皇二世,然当是时百姓无一叛者,以凡民之秀杰者,多以客养之,不失职也。始皇初欲逐客,用李斯之言而止;既并天下则以客为无用故隳名城杀豪杰 秦之乱虽成于二世,然使始皇知畏此四人者,使不失职,秦之亡不至若是其速也。
(选自苏轼《六国论》,有删改)
1.文中画波浪线的部分有三处需加句读,请用铅笔将答题卡上相应位置的答案标号涂黑。( )
既A并B天C下D则E以F客G为H无I用J故K隳L名M城N杀O豪P杰
2.下列对文中加点的词语及相关内容的解说,不正确的一项是( )
A.“世家”,《史记》记载诸侯王的传记。“六国世家”,即六国诸侯王的传记。
B.“山东”,始于战国时期的地理区域名,当时秦人称崤山、函谷关以东的地区。
C.“速”文中指迅速,与苏洵的《六国论》中“始速祸焉”的“速”意思相同。
D.“是”指这样,与《答司马谏议书》中“是而不见可悔故也”的“是”意思不同。
3.下列对原文有关内容的概述,不正确的一项是( )
A.材料一开宗明义,起笔即提出了“六国破灭弊在赂秦”的论点,先用双重否定,既而又自为设问,从而使这一论断更加严谨周密。
B.材料二结尾对六国的贪利忘义、不顾大局终取灭亡提出尖锐批评,并表示了痛惜之情,对强大秦国发动侵略战争表示了愤怒指责。
C.苏轼认为六国之君对老百姓的暴虐程度不比秦始皇、秦二世轻,然而当时百姓无一人造反,是因为百姓中的俊杰多数成为宾客,各有职分。
D.苏轼写《六国论》的目的,意在提醒统治者要依据当时的社会实际来制定选拔制度,使百姓中那些优秀杰出的人参与到对社会的治理中来。
4.把下列句子翻译成现代汉语。
(1)苟以天下之大,下而从六国破亡之故事,是又在六国下矣。
(2)盖未尝不咎其当时之士虑患之疏,而见利之浅,且不知天下之势也。
5.三则材料都关涉六国灭亡的史事,但观点不同,请简要说明。
(二)教考融合
阅读下面这首诗,完成下面小题。
再登南楼
郑起
客中重上倚层台,天阔云收八面开。
雁带岳阳秋晓过,浪涵巴峡影西来。
诸营种柳①今何在,老子登楼得几回。
自是江山雄壮处,兴亡不必问寒灰②。
【注】①诸营种柳:典出《晋书·陶侃传》,陶侃曾经督促诸营种柳,都尉夏施盗官柳植于己门,侃后见而追责,施惶怖谢罪。后以“诸营种柳”喻军纪严明。②兴亡不必问寒灰:是说历史变迁不尽靠古迹来证明。
1. 下列对这首诗理解和赏析,不正确的一项是( )
A. 首句“重上”与题目中“再登”相呼应,“客中”表明作者漂泊他乡的身份及特殊心境。
B. “天阔”句写作者登楼所见,天空广阔,晓云尽散,环顾八方都无所阻挡,境界极为开阔。
C. 颔联紧承首联写景,自上而下,大雁在岳阳的秋晨中飞过,浪涛流经巴峡从西边滚滚涌来。
D. “老子”一句展现了作者睥睨天下的豪情,写出了作者对今后无数次登楼纵观天下的设想。
2. 面对外敌入侵,本诗与苏洵的《六国论》都对统治者提出了建议。两者的建议有何不同?请结合文本简要分析。
(三)拓展迁移
材料一:
三年①,桓公将伐鲁,曰:“鲁与寡人近,于是其救宋也疾,寡人且诛焉。”管仲曰:“不可。臣闻有土之君,不勤于兵,不忌于辱,不辅其过,则社稷安。勤于兵,忌于辱,辅其过,则社稷危。”公不听。兴师伐鲁造于长勺鲁庄公兴师逆之太败之。桓公曰:“吾兵犹尚少,吾参围之,安能圉②我 ”
四年,修兵,同甲十万,车五千乘。谓管仲曰:“吾士既练,吾兵既多,寡人欲服鲁。”管仲喟然叹曰:“齐国危矣。君不竞于德而竞于兵。天下之国带甲十万者不鲜矣,吾欲发小兵以服大兵。内失吾众,诸侯设备,吾人设诈,国欲无危,得已乎 ”公不听,果伐鲁。
鲁不敢战,去国五十里而为之关。鲁请比于关内,以从于齐,齐亦毋复侵鲁。桓公许诺。鲁人请盟,曰:“鲁,小国也,固不带剑,今而带剑,是交兵闻于诸侯,君不如已。请去兵。”桓公曰:“诺。”乃令从者毋以兵。管仲曰:“不可。诸侯加忌于君,君如是以退可。君果弱鲁君,诸侯又加贪于君,后有事,小国弥坚,大国设备,非齐国之利也。”桓公不听。管仲又谏曰:“君必不去鲁,胡不用兵 曹刿之为人也,坚强以忌,不可以约取也。”桓公不听,果与之遇。庄公自怀剑,曹刿亦怀剑。践坛,庄公抽剑其怀曰:“鲁之境去国五十里,亦无不死而已。”左揕桓公,右自承曰:“均之死也,戮死于君前。”管仲走君,曹刿抽剑当两阶之间,曰:“二君将改图,无有进者。”管仲曰:“君
与地,以汶为竞。”桓公许诺,以汶为竟而归。桓公归而修于政,不修于兵革,自圉辟人,以过弭师。
(选自《管子》,有删改)
材料二:
夫天下未尝无贤者,盖有有臣而无君者矣。威公③在焉,而曰天下不复有管仲者,吾不信也。仲之书,有记其将死论鲍叔、宾胥无之为人,且各疏其短,是其心以为数子者皆不足以托国,而又逆知其将死,则其书诞谩不足信也。萧何且死,举曹参以自代。大臣之用心,固宜如此也。夫国以一人兴,以一人亡。贤者不悲其身之死,而忧其国之衰,故必复有贤者而后可以死。彼管仲者,何以死哉!
(选自苏洵《管仲论》,有删改)
[注]①三年:齐桓公三年。②圉:通“御”,抵御。③威公:齐桓公。
1.材料中画波浪线的部分有三处需要断句,请用铅笔将答题卡上相应位置的答案标号涂黑,每涂对一处给1分,涂黑超过三处不给分。( )
兴师 伐鲁 造C于长勺 鲁庄公E兴师1逆C之H大败之。
2.下列对材料中加点的词语及相关内容的解说,不正确的一项是( )
A.疾:文中指快速,与《荀子·劝学》中“顺风而呼,声非加疾也”的“疾”意思不同。
B.既:文中指已经,与《归去来兮辞并序》中“既自以心为形役”的“既”意思不同。
C.均:文中指皆,都,与《出师表》中“将军向宠,性行淑均”的“均”意思相同。
D.固:文中指本来,与《六国论》中“至于颠覆,理固宜然”的“固”意思相同。
3.下列对材料有关内容的概述和分析,不正确的一项是( )
A.齐桓公三年,齐桓公打算攻打鲁国,在制定决策上虽然有勇气和雄心,但是他不考量后果,不能听别人的意见,显得较为鲁莽,失败后仍然不甘心。
B.鲁国请求会盟,齐桓公不听劝阻前往会盟,结果中计,鲁庄公用剑威逼齐国割让边境地区的五十里土地给鲁国,管仲提议答应鲁国要求,齐桓公同意了。
C.管仲不少时候与齐桓公意见相左,结果证明管仲目光长远,心思缜密;材料二对管仲的评价与材料一管仲的表现不同,这是因为苏洵看问题的角度不一样。
D.材料一展现了齐桓公作为君主的复杂个性,他有固执己见、一意孤行的一面,但最终能反思自己的决策,并且精兵理政,说明他是一个知错能改的君王。
4.把材料中画横线的句子翻译成现代汉语。
(1)君果弱鲁君,诸侯又加贪于君,后有事,小国弥坚,大国设备。
(2)且各疏其短,是其心以为数子者皆不足以托国。
5.材料二中,苏洵为什么会发出“彼管仲者,何以死哉”的质问 请简要说明。 赂
厥
棘
芥
嬴
卿
殆
咽
相关试卷
这是一份新高考语文一轮复习古诗文默写+阅读闯关练习第24篇 《涉江采芙蓉》(2份打包,原卷版+解析版),文件包含新高考语文一轮复习古诗文默写+阅读闯关练习第24篇《涉江采芙蓉》原卷版doc、新高考语文一轮复习古诗文默写+阅读闯关练习第24篇《涉江采芙蓉》解析版doc等2份试卷配套教学资源,其中试卷共8页, 欢迎下载使用。
这是一份新高考语文一轮复习古诗文默写+阅读闯关练习第22篇 《无衣》(2份打包,原卷版+解析版),文件包含新高考语文一轮复习古诗文默写+阅读闯关练习第22篇《无衣》原卷版doc、新高考语文一轮复习古诗文默写+阅读闯关练习第22篇《无衣》解析版doc等2份试卷配套教学资源,其中试卷共7页, 欢迎下载使用。
这是一份新高考语文一轮复习古诗文默写+阅读闯关练习第21篇 《静女》(2份打包,原卷版+解析版),文件包含新高考语文一轮复习古诗文默写+阅读闯关练习第21篇《静女》原卷版doc、新高考语文一轮复习古诗文默写+阅读闯关练习第21篇《静女》解析版doc等2份试卷配套教学资源,其中试卷共11页, 欢迎下载使用。