





人教版(2024)八年级上册第五章 透镜及其应用第1节 透镜优秀练习题
展开TOC \ "1-3" \h \u
\l "_Tc16452" 【考点1 辨别凸透镜和凹透镜的方法】1
\l "_Tc5338" 【考点2 主光轴、光心、焦点和焦距】2
\l "_Tc31833" 【考点3 凸透镜的会聚作用】3
\l "_Tc846" 【考点4 凹透镜的发散作用】3
\l "_Tc846" 【考点5 透镜的光路图】4
\l "_Tc16452" 【考点6 生活中的透镜】5
\l "_Tc5338" 【考点7 探究凸透镜成像的规律】6
\l "_Tc31833" 【考点8 物距、像距、焦距与成像性质的关系】9
\l "_Tc846" 【考点9 凸透镜成像规律的动态应用】10
\l "_Tc846" 【考点10 凸透镜成像规律的其他应用】10
\l "_Tc16452" 【考点11 眼睛及其视物原理】13
\l "_Tc5338" 【考点12 近视眼的成因与矫正办法】14
\l "_Tc31833" 【考点13 远视眼的成因与矫正办法】15
\l "_Tc846" 【考点14 显微镜】16
\l "_Tc846" 【考点15 望远镜】16
\l "_Tc16452" 【考点1 辨别凸透镜和凹透镜的方法】
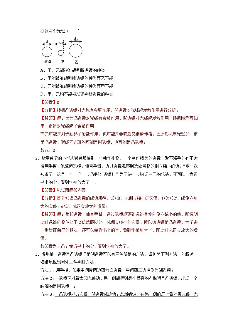
1.有两个直径都为d的透镜,为辨别两个透镜的种类,现将它们正对太阳光,在纸上分别得到大小不同两个光斑,分别为甲、乙,透镜与光斑的大小如图所示(d1<d<d2),根据这两个光斑( )
A.甲、乙能被准确判断透镜的种类
B.甲能被准确判断透镜的种类而乙不能
C.乙能被准确判断透镜的种类而甲不能
D.甲、乙均不能被准确判断透镜的种类
2.热爱科学的小华从舅舅那得到一个新年礼物,一个制作精美的透镜,爱不释手的她不舍得用手摸,她拿起透镜,伸直手臂,透过透镜观察到远处景物的倒立缩小的像,“哦!我知道了,这是一个 (凸/凹)透镜!”为了进一步验证自己的想法,还可以
。
3.辨别某一透镜是凸透镜还是凹透镜可以有三种简易的方法,请仿照下列方法一的叙述,清晰地说出另外二种判断方法:
方法1:用手摸,如果中间厚两边薄为凸透镜,中间薄二边厚则为凹透镜。
方法2:
。
方法3:
。
\l "_Tc5338" 【考点2 主光轴、光心、焦点和焦距】
4.用三块凸透镜做成像实验,在保持各凸透镜跟烛焰距离相等的条件下,得到的实验结果如下:透镜甲成放大、倒立、实像;透镜乙成缩小、倒立、实像;透镜丙成放大、正立、虚像。由此可知甲、乙、丙三个透镜的焦距关系为( )
A.f甲>f乙>f丙B.f丙>f甲>f乙
C.f甲≤f乙<f丙D.f乙<f丙<f甲
5.如图所示,把一凸透镜放在平面镜前,当用眼睛观察镜子时,光束似乎是从M处发散开来的,则该凸透镜的焦距是( )
A.0.4mB.0.3mC.0.2mD.0.1m
6.(2021春•文山州期末)如图所示,用刻度尺测量凸透镜焦距,该凸透镜的焦距为 cm。
\l "_Tc31833" 【考点3 凸透镜的会聚作用】
7.一束光经凸透镜后( )
A.一定相交于一点 B.一定会聚于焦点
C.一定靠拢但不一定相交 D.一定发散
8.下列关于凸透镜对光的会聚作用的理解不正确的是( )
A.凸透镜能使平行于主光轴的光线会聚于焦点
B.凸透镜使能够会聚的光线提前会聚
C.凸透镜能使发散的光线减小发散
D.任何一束光线通过凸透镜后都将会聚于一点
9.(2022•河南模拟)如图所示,一位同学在野外利用“削冰取火”的办法生火。你认为“削冰”就是把冰制成 ,“取火”应把要点燃的物体放在 位置,确定这一位置的方法是:将冰正对着太阳光,在其下方找一个 的点。
10.如图是小明自制的游戏打桩机的示意图,它利用光学元件改变太阳光的传播方向,从而烧断细线,使重锤下落打在桩上。图中元件Q为 镜,元件P为 镜,元件P对光 (选填:有/没有)会聚作用。
\l "_Tc846" 【考点4 凹透镜的发散作用】
11.如图所示,有一塑石英正方体,内有一空气层,当一束平行光垂直通过石英正方体时,光在空气层中发生的现象是( )
A.光束在空气层中将变的发散
B.光束在空气层中将变的会聚
C.光束在空气层中传播方向不会发生变化
D.光束在空气层中将发生反射
12.如图,在注有清水的试管内留有一稍大的空气泡,使太阳光从试管的正上方向下照,观察试管下方的白纸,可以发现白纸上空气泡下方处较 (选填“亮”或“暗”),这是因为太阳光射向空气泡和水如同射向 透镜一样,折射光线会 (选填“发散”或“会聚”)。
13.如图所示,一束光线经过一个透镜后相交于主光轴上的A点,取走透镜后,光线相交于B点,则该透镜起到 (会聚/发散)作用,是 透镜。
\l "_Tc846" 【考点5 透镜的光路图】
14.(2021•镜湖区校级自主招生)玻璃中有一个球形气泡。一束平行光射入气泡,下列光路图中正确的是( )
A.B.
C.D.
15.(2022秋•祁阳县月考)图中画出了光通过焦距分别为f1和f2的两块透镜L1和L2前后的情况。下列对透镜L1、L2的种类和焦距的分析有可能正确的是( )
A.L1是凸透镜,L2是凹透镜,且f1>f2B.L1是凸透镜,L2是凹透镜,且f1<f2
C.L1是凹透镜,L2是凸透镜,且f1>f2D.L1是凹透镜,L2是凸透镜,且f1<f2
16.(2022•鞍山三模)如图S是发光点,S′是经凸透镜所成的虚像。
(1)画出入射光线SA的折射光线的位置。
(2)作图确定此透镜的焦点。
17.(2021•安阳三模)实验中有时需要将一束粗平行光变成细平行光,这可以利用两块透镜的组合来解决。请在图的两个方框中各画出一种组合方式(要在图中画清光束粗细的变化),分别写出两块透镜间的距离S跟两块透镜到各自焦点的距离f1、f2的关系。
s= ,s= 。
\l "_Tc16452" 【考点6 生活中的透镜】
18.我校教师运用了人脸识别系统签到,老师们站在机器前0.5m~1.2m处时,安装在墙上的人脸识别系统的摄像机就可以对其面部特征进行快速核对。由此判断,人脸识别系统的摄像机的镜头( )
A.相当于凸透镜,焦距可能为0.4 m B.相当于凸透镜,焦距可能为0.1 m
C.相当于凹透镜,焦距可能为0.4 m D.相当于凹透镜,焦距可能为0.1 m
19.(2021春•横山区期中)透镜在生活中应用广泛。下列说法正确的是( )
A.远视眼镜的镜片对光线有发散作用
B.望远镜的物镜将远处的物体成缩小的像,其口径越大越好
C.用照相机照相时,物距应小于2倍焦距
D.用放大镜看地图时,不可能看到缩小的像
20.(2021秋•临颍县期末)清晨室外花叶上有许多露珠,露珠下面的叶脉看起来比较粗大,这是露珠产生 镜的功能,形成叶脉的 (填“实”或“虚”)像。
\l "_Tc5338" 【考点7 探究凸透镜成像的规律】
21.(2023•岱岳区三模)做凸透镜成像实验时,将光具座上的蜡烛、凸透镜、光屏如图放置,光屏上呈现清晰的像。下列说法正确的是( )
A.该凸透镜的焦距大于10cm
B.光屏上的像是倒立放大的
C.若在凸透镜与蜡烛之间“戴上”近视镜,光屏向左移动才能找到清晰的像
D.只将凸透镜向左移到适当位置,就可以在光屏上得到清晰放大的像
22.(2023春•郯城县期中)小明在探究凸透镜成像规律时,做了如下实验:
①用平行光正对凸透镜照射,移动光屏得到一个最小、最亮的光斑,如图甲所示;
②保持该透镜位置不变,将点燃的蜡烛放在图乙所示的位置,移动光屏得到烛焰清晰的像(图中未画出)。
则下列说法不正确的是( )
A.实验②中,烛焰在光屏上成倒立放大的实像
B.实验②中,像到透镜的距离一定大于20cm
C.若增大蜡烛与透镜的距离,所成的像会变小
D.若蜡烛与透镜的距离大于10cm,则在另一侧通过透镜可以观察到烛焰正立、放大的虚像
23.(2023春•肥城市期中)在“探究凸透镜成像规律”的实验中,当点燃的蜡烛、凸透镜及光屏处于如图所示的位置时,在光屏上得到烛焰清晰缩小的像,下列关于实验的说法中( )
①图中凸透镜的焦距可能是18cm
②图中成像特点与投影仪成像特点相同
③要在光屏上得到更大的清晰像,需将蜡烛靠近透镜,光屏远离透镜
④蜡烛和光屏不动,移动凸透镜到适当位置,光屏上可再次得到清晰放大的像
A.只有②④正确B.只有①④正确
C.只有①②正确D.只有③④正确
24.(2023•朝阳二模)在探究凸透镜成像规律的实验中,所用凸透镜的焦距为10cm,应调整凸透镜和光屏的高度使它们的中心与烛焰的中心在同一 ;若先移动蜡烛使物距为30cm,再移动光屏直到光屏上出现烛焰清晰的像,则此时光屏上得到的是一个倒立、
的实像。这一特征在实际生活中的应用 (举一例)。
25.(2023•安徽模拟)小宇用焦距为10cm的凸透镜来做“探究凸透镜成像的规律”实验。
(1)当蜡烛、凸透镜和光屏处于图示位置时,光屏上呈现了清晰的像(像未画出),此时物距为 cm;
(2)保持蜡烛和凸透镜处于图示的位置不动,将凸透镜的镜片换成焦距为12cm的镜片,要使光屏上仍可以看到烛焰清晰的像,小宇应将光屏向 (选填“靠近”或“远离”)凸透镜的方向移动;
(3)人眼睛的晶状体相当一个凸透镜,长时间看近处的物体,眼睛容易疲劳,所以专家们建议中学生长时间学习后要适当远眺,使睫状体放松,晶状体变 (选填“厚”或“薄”),焦距变大,舒缓眼疲劳,预防近视。
26.(2023秋•惠城区校级期中)小明在学习了凸透镜成像的规律后,继续深入探究,选用题表中某一规格的凸透镜做实验,调整好器材后如图1甲所示,此时烛焰在光屏上成放大的像。
(1)光屏上的像是实像还是虚像? ;
(2)一段时间后,小明发现烛焰的像如图1乙所示,此时将蜡烛向 调节可以使烛焰的像移到光屏中央;
(3)小明选的凸透镜焦距为 cm;
(4)小明将蜡烛换成F字光源,调整了光源和光屏的位置,在光屏上仍可观察到清晰的像,如图2所示,则小明看到的像应是 (选填字母);
(5)小明认为凸透镜成像的规律还可能与凸透镜的直径有关;若要验证其猜想,则可在题表中选取编号为 两个凸透镜进行实验验证。
(6)实验过程中突然飞来一只飞虫落在凸透镜上,则小明在光屏上 (选填“能”或“不能”)看到完整的像。
27.(2023秋•綦江区期中)在“探究凸透镜成像规律”的实验中:
(1)如图甲所示,平行光正对凸透镜照射,光屏上出现一个最小、最亮的光斑,则凸透镜的焦距f= cm。实验前应调节烛焰、凸透镜、光屏三者的中心,使它们在 上;
(2)实验过程中,当蜡烛与凸透镜的位置如图乙所示时,在光屏上可得到一个清晰的倒立 的实像(选填“放大”、“缩小”或“不变”),生活中利用这个规律制成的光学仪器是 (选填“照相机”、“投影仪”或“放大镜”)。
(3)实验时,由于实验时间较长,蜡烛变短,烛焰的像在光屏上的位置会向 (填“上”或“下”)方移动;
(4)将蜡烛移到距凸透镜5cm处,无论怎样调节光屏,光屏上始终接收不到清晰的像,这时应从凸透镜的 (选填“左”或“右”)侧透过凸透镜直接观察到 立的像(选填“正”或“倒”);
(5)小超同学在一次实验中用“F”光源在光屏上得到了一个倒立的清晰的像,爱动手实验的小超在光源和凸透镜之间放了一个 眼镜(选填“近视”或“远视”),需要将光屏远离透镜才能再次出现清晰的像。
\l "_Tc31833" 【考点8 物距、像距、焦距与成像性质的关系】
28.(2022•徐州一模)将一个凸透镜正对太阳,可在距凸透镜20cm处得到一个最小、最亮的光斑.若将一个物体放在此透镜前10cm处,则可以观察到物体成( )
A.放大的虚像B.缩小的实像
C.缩小的虚像D.放大的实像
29.(2021秋•江宁区期末)小明自制了一个简易投影仪(如图),在暗室中将印有奥运五环(红、黄、蓝、绿、黑五色环)标志的透明胶片,贴在发白光的手电筒上,并正对着焦距为10cm的凸透镜。调整手电筒、凸透镜、白色墙壁之间的位置,在墙上看到一个清晰正立、放大的像。下列说法错误的是( )
A.手电筒与凸透镜的距离应大于10 cm、小于20 cm,且胶片应倒立放置
B.能从不同角度看到墙上五环标志的像,是因为光在墙面上发生的是漫反射
C.手电筒与凸透镜的距离应大于20 cm,且白墙到透镜的距离应大于10cm小于20cm
D.在白色的墙上蒙上一层红布,可以看到奥运标志的像中五环的颜色只有红色和黑色
30.(2021秋•昭阳区期末)物体在凸透镜前20cm处,可以得到倒立放大的像,现将物体向透镜移近10cm后,得到的像是( )
A.倒立放大的实像B.倒立等大的实像
C.正立放大的虚像D.条件不足,无法判定
\l "_Tc846" 【考点9 凸透镜成像规律的动态应用】
31.某同学在探究凸透镜成像的规律时,在光屏上得到了一个清晰的烛焰的像(如图所示),为使光屏上清晰的像变小些,下列调节方法可行的是( )
A.将蜡烛适当远离透镜,光屏适当靠近透镜
B.将蜡烛适当靠近透镜,光屏适当远离透镜
C.将蜡烛、光屏均适当靠近透镜
D.将透镜适当靠近光屏
32.如图:小明和小红用焦距相等的相同照相机对小强同学拍照,洗出底片分别为甲和乙,则( )
A.小红和小明离小强的距离相同
B.小红离小强比较近
C.小红要使底片上的像与小明的一样大,小红靠近后,再增大镜头到底片的距离
D.小红要使底片上的像与小明的一样大,小红远离后,再增大镜头到底片的距离
33.如图所示,是探究凸透镜成实像规律的示意图,像要能够成在光屏的中央,应将光屏向
(选填“上”或“下”)调整;当烛焰距凸透镜16cm时,移动光屏得到一等大清晰的像,则该凸透镜的焦距是 cm,烛焰到光屏的距离是 cm.
\l "_Tc846" 【考点10 凸透镜成像规律的其他应用】
34.(2022秋•郾城区期末)在放映幻灯时,幻灯片如图放置,则在屏幕上得到的图形与下图中哪幅图相似( )
A.B.C.D.
35.(2021秋•隆化县期末)一简易照相机的镜头焦距为6cm,则该相机中胶片离镜头的距离应为( )
A.小于6 cm B.大于6 cm,小于12 cm
C.大于12 cm,小于24 cm D.大于24 cm
36.(2023秋•二七区校级期中)(多选)校园用餐支付已进入“刷脸”时代,同学结账时只需面对摄像头,经系统自动拍照、扫描后确认相关信息,即可迅速完成交易。下列相关说法正确的是( )
A.摄像头相当于凸透镜
B.刷脸时,面部经摄像头成正立的虚像
C.摄像头成像特点与投影仪相同
D.刷脸时,面部应位于摄像头两倍焦距之外
37.(2023秋•覃塘区期中)如图是李老师利用手机直播网课的情景。当手机取景框内只看到电子白板时,为了让同学们同时看到两边黑板上板书的文字,手机应该 (选填“远离”或“靠近”)黑板,黑板上文字所成的像是 (选填“放大”或“缩小”)的像。
38.(2022•雁塔区校级模拟)如图所示,为某“护眼小分队”用一个水凸透镜来展示近视眼、远视眼的成因和矫正方法的实验装置。
此时光屏上恰好得到了烛焰清晰的像。接着他拉动活塞使水凸透镜变薄,发现光屏上的像变模糊了,为S使像再次清晰,他应将蜡烛适当 (选填“靠近”或“远离”)透镜;若不移动蜡烛,要让光屏上的像变清晰,可在蜡烛与水透镜之间适当的位置安装一个 (选填“凸”或“凹”)透镜,此过程模拟的是 (选填“近视眼”或“远视眼”)的成因及矫正方法。
39.(2022•新抚区一模)如图所示是一款人脸识别测温一体机。进行人脸识别时,人需要站在镜头前 (填“>2f”“2f和f之间”或“<f”)的位置。若需要人脸在屏幕上的像大一些,应该 (填“靠近”或“远离”)镜头。测温是依靠接收人体发出 来完成的。
40.(2021秋•思南县期末)小红家有一焦距为70mm的照相机,她利用该相机做了如下实验:
(1)取下镜头,让太阳光正对镜头,可将太阳光会聚成一点,说明镜头相当于 。
(2)用该照相机镜头当作放大镜来观察地上的蚂蚁时,发现蚂蚁被放大了,此时镜头距蚂蚁的距离 (选填“大于”、“小于”或“等于”)70mm。
41.(2023•南海区校级模拟)现如今的大街小巷,不论哪里,都能看到这样的人:他们齐刷刷低头盯着屏幕,手里拿着手机:玩游戏、看视频、发微信……这就是“手机依赖症”的表现,他们被称为“低头族”。
(1)如图甲所示,用相机拍照时,在芯片上所成的像是 (选填“倒立”或“正立”)的、缩小的实像。镜头靠近人时,像的大小将变 ,此时像会 透镜(选填“靠近”或“远离”)。用相机拍摄远近不同的物体时,通过伸缩镜头,使像清晰地成在芯片上,这个操作过程便是“调焦”,如图乙所示。
(2)小春同学发现手机不能“调焦”但成像也基本清晰,她将手机拿到实验室去探究,实验数据如表,根据表中数据,判断手机镜头的焦距大约为 。
D.5m
(3)手机拍摄远近不同的物体不需要“调焦”的原因:是因为手机镜头焦距 (选填“较大”或“较小”),拍摄时物距都远大于2倍焦距,像距变化的范围比较 (填“大”或“小”),所以不需要“调焦”。
\l "_Tc16452" 【考点11 眼睛及其视物原理】
42.正常人的眼睛能看清远处的物体是由于( )
A.睫状体放松,晶状体变薄 B.睫状体放松,晶状体变厚
C.睫状体收缩,晶状体变薄 D.睫状体收缩,晶状体变厚
43.关于正常眼睛,下列说法中错误的是( )
A.看远处物体时,睫状体放松,晶状体变薄
B.看近处物体时,睫状体收紧,晶状体变厚
C.看近处物体时,睫状体放松,晶状体变厚
D.正常人眼睛的明视距离大约为25cm
44.眼睛和照相机都可以成像,但它们的调节不相同。如照相机要照远处景物时,必须
(填“增大”或“减小”)镜头到底片的距离,使像成在胶片上;而正常人的眼睛看远处物体时,调节晶状体的厚度使之 (填“增大”或“减小”),从而使像成在视网膜上。(如图)
45.阅读下面短文,回答文后的问题。
人类的眼睛
人类的眼睛很像一架照相机,眼睛与照相机的不同之处是:人的眼睛是通过调节晶状体的弯曲程度,改变晶状体的焦距来获得清晰的、 、 的 像,如图所示;普通照相机是在物距确定的情况下通过改变像距使像变得清晰,由眼睛的调节作用所能看清楚的最远点,叫远点,正常眼的远点在极远处;眼睛所能看清楚的最近点,叫近点,正常眼的近点约距眼睛10cm.眼睛是人体的重要器官,长时间的用眼,如看书、看电视、计算机,都可以引起眼睛的疲劳,眼睛疲劳的常见症状是头疼脑胀、眼睛发干。看物体时间较长也不易感到疲劳的距离叫明视距离,正常眼的明视距离为25cm。
(1)请把文中像的性质补充完整。
(2)人的眼睛是通过改变晶状体的 来获得清晰的像;普通照相机是在物距确定的情况下通过改变 使像变得清晰。
(3)根据上文,你认为人的正常眼的观察范围是
A.0~10cm B.10~25cm C.从10cm到极远处 D.0~25cm
(4)如何预防眼睛疲劳,请你提出一条合理化建议:
。
\l "_Tc5338" 【考点12 近视眼的成因与矫正办法】
46.如图所示,关于近视眼的形成和矫正方法,正确的是( )
A.①③B.②④C.①④D.②③
47.如图所示,用凸透镜模拟“眼睛的晶状体”,光屏模拟“眼睛的视网膜”,烛焰为“眼睛观察的物体”,拿一个近视眼镜放在蜡烛与凸透镜之间,相当于给“眼睛”戴上近视眼镜,前后调整位置,在光屏上能呈现烛焰清晰的像。拿走近视眼镜后,光屏上不能呈现烛焰清晰的像。下列说法正确的是( )
A.近视眼镜的镜片是平面镜
B.近视眼镜的镜片对光线有会聚作用
C.拿走近视眼镜后,若将蜡烛适当移近凸透镜,就能使光屏上重新得到清晰的像
D.拿走近视眼镜后,若将光屏适当远离凸透镜,就能使光屏上重新得到清晰的像
48.(2021•福州一模)当我们从近处向远处观看物体时,眼睛的晶状体焦距会变 (选填“长”或“短”),近视眼在晶状体调焦后依然看不清远处的物体。目前很多近视患者戴隐形眼镜来矫正视力,隐形眼镜是一种直接贴在角膜表面的超薄镜片,可随着眼球运动,其中心厚度只有0.05mm,则此镜片的边缘厚度 0.05mm(选填“小于”、“等于”或“大于”),戴上后能使像相对于晶状体向 (选填“前”或“后”)移。
49.小明用薄膜充水后制成水透镜模拟眼球中的晶状体,来比较正常眼、近视眼和远视眼的焦距大小。实验中测得甲图焦距为10cm,再将甲分别挤压成乙图、丙图的形状,并分别测量焦距,如图所示。
(1)测得焦距小于10cm的是图 。
(2)在同一位置,用甲、乙、丙透镜分别对着远处的某一物体,移动光屏得到清晰的像,其中像距较大的是 图。
(3)目前很多近视患者戴隐形眼镜来矫正视力。隐形眼镜是一种直接贴在角膜表面的超薄镜片,可随着眼球运动,其中心厚度只有0.05mm,则此镜片的边缘厚度 0.05mm(选填“小于”、“等于”或“大于”),此镜片对光有 作用(选填“会聚”或“发散”)。
\l "_Tc31833" 【考点13 远视眼的成因与矫正办法】
50.下列有关光学知识说法正确的是( )
A.远视眼的矫正是配戴合适的凹透镜
B.在岸上看到水中的白云是光的折射现象
C.小孔成像中像的大小与小孔到光屏的距离无关
D.烛焰在凸透镜的主光轴上,以速度v从1.2 f处匀速运动到1.9f处(f为焦距),这段时间内像移动的速度为v',v'>v
51.某人坐在家门口看小说,看得正起劲时,突然发现一个人在庭院外走动,他马上摘除眼镜,认出了这个人是谁。那么,此人摘除的眼镜应是( )
A.平面镜B.凹透镜C.凸透镜D.变色镜
52.(2022秋•南漳县期末)如图,是某同学看近处物体的光路图,由图可知他是 眼(选填“近视”或“远视”).他应配戴眼镜的镜片是 。(选填“凸透镜”或“凹透镜”)
53.某人看近处物体时,戴了一个用凸透镜片做的眼镜,这个人不戴眼镜时看近处的物体所成的像一定在他的视网膜 ,这个人患了 眼(选填“远视”或“近视”)。
54.小敏对眼球成像原理进行模拟实验。如图,将蜡烛放在A处时,光屏上成一个清晰的像,把此时凸透镜和光屏模拟成正常人眼球模型,光屏相当于眼球的 。在原位置上,换一个凸透镜后,发现要将蜡烛移动到B处才能在光屏上得到清晰的像,此时凸透镜和光屏相当于模拟 (选填“近”或“远”)视眼眼球。
\l "_Tc846" 【考点14 显微镜】
55.(2022秋•广陵区期末)如图所示,为一位同学做的“自制水滴显微镜”的装置。
(1)小水滴可看作一个焦距很小的 镜,本实验以小水滴作为显微镜的 (选填“物”或“目”)镜,如图(a)所示,它与被观察物体的间距为10mm~15mm。
(2)如图(b)所示,透过这个小水滴,会形成一个与原来方向 (选填“相同”或“相反”)、放大的箭头。
56.物体通过显微镜的物镜成倒立、 的实像,其原理与 相似;再经目镜成 、 的虚像。
57.同学们在观察细胞等非常小的物体时,往往就需要使用显微镜。来自被观察的物体的光经过物镜成一个 像,目镜的作用则像一个普通的放大镜,把这个像再放大一次,这样我们就能看到很微小物体的一个更放大的 像。(填“实”或“虚”)
\l "_Tc846" 【考点15 望远镜】
58.(2021春•西安期末)望远镜能对远处的物体进行视角放大,它利用两个焦距不同的凸透镜分别作为物镜和目镜,则物镜和目镜对被观察物体所成的像是( )
A.物镜和目镜都成虚像 B.物镜和目镜都成实像
C.物镜成倒立放大的实像 D.目镜成正立放大的虚像
59.分析如图所示天文爱好者用的望远镜的光路图可知( )
A.它的物镜是平面镜 B.它的物镜是凸透镜
C.它的物镜是凹面镜 D.远处景物通过物镜成放大的像
60.(2021秋•梁园区期末)天文望远镜中物镜的作用是使远处的物体在焦点附近成 (填“放大”或“缩小”)的 (填“实像”或“虚像”),目镜的作用当于一个 ,用来把这个像放大。由于像被拉近,靠近人眼, 较大,所以使我们看到远处物体的像大而清晰。
凸透镜编号
焦距/cm
直径/cm
①
5
3.5
②
5
4.5
③
10
4.5
④
15
4.5
序号
1
2
3
4
5
6
7
物距/m
10.00
5.00
2.00
1.00
0.50
0.10
0.05
像距/cm
0.500
0.501
0.502
0.503
0.505
0.526
0.556
期中复习(易错60题31大考点)-2024年八年级物理上册讲义(人教版): 这是一份期中复习(易错60题31大考点)-2024年八年级物理上册讲义(人教版),文件包含期中复习易错60题31大考点解析版docx、期中复习易错60题31大考点学生版docx等2份试卷配套教学资源,其中试卷共61页, 欢迎下载使用。
2024年苏科版物理九年级上册九年级上册物理综合复习02(易错60题13大考点)(原卷版+解析版): 这是一份2024年苏科版物理九年级上册九年级上册物理综合复习02(易错60题13大考点)(原卷版+解析版),文件包含九年级上册物理综合复习02易错60题13大考点原卷版docx、九年级上册物理综合复习02易错60题13大考点解析版docx等2份试卷配套教学资源,其中试卷共49页, 欢迎下载使用。
2024年苏科版物理九年级上册九年级上册物理综合复习01(易错60题19大考点)(原卷版+解析版): 这是一份2024年苏科版物理九年级上册九年级上册物理综合复习01(易错60题19大考点)(原卷版+解析版),文件包含九年级上册物理综合复习01易错60题19大考点原卷版docx、九年级上册物理综合复习01易错60题19大考点解析版docx等2份试卷配套教学资源,其中试卷共45页, 欢迎下载使用。